



1.保持病房整洁。
2.准备接收新患者。
1.检查病房内有无患者正在接受治疗或进餐。
2.评估病床及床垫是否完好。
3.检查被子是否适合季节的需要。
4.检查环境是否清洁、通风。
详见表1-1。
表1-1 铺备用床的操作流程
续表
评分说明:床单、被套明显不平整者不合格。
图1-1 床刷及一次性床刷套
图1-2 铺床角法
图1-3 备用床
1.动作准确、轻巧、稳重、熟练,符合节力原则,顺序正确。
2.床铺整洁、舒适、无折皱。
3.大单中线对齐床垫中线,四角平整紧扎。
4.盖被充实、平整,三边内折平齐床沿。
5.枕头充实、平整,枕套开口端背门。
6.在规定的时间内完成操作。
1.铺床时,病房内没有患者正在接受治疗或进餐。
2.运用人体力学原则以省时、节力,如调节升降床、将床栏放下时采取正确姿势,以减轻操作者的肌肉紧张、疲劳。
3.床铺平整无折皱,以免刺激患者皮肤,引起不适。
1.保持病房整洁。
2.供新入院患者或住院患者暂时离床(如外出检查或治疗)时使用。
1.新入院患者:了解新入院患者的病情。
2.住院患者:评估住院患者的病情是否允许其暂时离床活动或外出检查和治疗。
3.检查病房内其他患者是否正在接受治疗或进餐。
4.检查环境是否清洁、通风。
详见表1-2。
表1-2 铺暂空床的操作流程
续表
操作补充说明:为新入院患者准备的暂空床与备用床(图1-3)的铺法一致,只是暂空床的盖被扇形折叠于床尾(图1-4),以方便住院患者上床。
评分说明:床单、被套明显不平整者不合格。
图1-4 暂空床
1.动作准确、轻巧、稳重、熟练,符合节力原则,顺序正确。
2.床铺整洁、舒适、无折皱。
3.大单中线对齐床垫中线,四角平整紧扎。
4.盖被充实、平整,三边内折平齐床沿,盖被扇形三折于床尾。
5.枕头充实、平整,枕套开口端背门。
6.在规定的时间内完成操作。
1.铺床时,病房内没有患者正在接受治疗或进餐。
2.运用人体力学原则以省时、节力,如调节升降床、将床栏放下时采取正确姿势,以减轻操作者的肌肉紧张、疲劳。
3.床铺平整无折皱,以免刺激患者皮肤,引起不适。
4.用物准备符合患者病情需要。
5.床单位方便患者上床或下床。
1.便于患者手术后转床和接受治疗及护理。
2.为手术后患者提供安全、舒适的环境,以预防术后并发症。
3.避免术后患者床上用物被排泄物或其他体液污染,也便于更换。
1.评估患者的诊断、病情、麻醉方式、手术部位及术后需要的抢救物品。
2.检查病房内其他患者是否正在接受治疗或进餐。
3.检查环境是否清洁、通风。
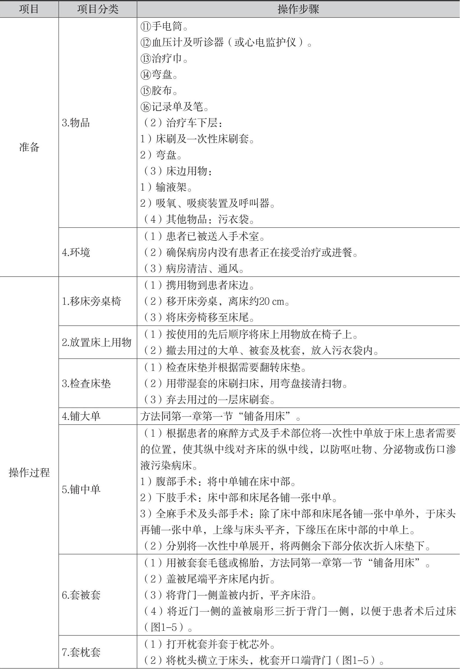
详见表1-3。
表1-3 铺麻醉床的操作流程
续表
续表
评分说明:床单、被套明显不平整者不合格。床单位不符合麻醉术后护理要求者不合格。
图1-5 麻醉床
1.动作准确、轻巧、稳重、熟练,符合节力原则,顺序正确。
2.床铺整洁、舒适、无折皱。
3.大单中线对齐床垫中线,四角平整紧扎。
4.能根据患者手术部位放置中单,其纵中线对齐床的纵中线。
5.盖被充实、平整,扇形三折于背门一侧。
6.枕头充实、平整,横立于床头且枕套开口端背门。
7.术后护理用物符合患者的需要,物品放置方便患者术后过床。
8.在规定的时间内完成操作。
1.铺床时,病房内没有患者正在接受治疗或进餐。
2.运用人体力学原则以省时、节力,如调节升降床、将床栏放下时采取正确姿势,以减轻操作者的肌肉紧张、疲劳。
3.床铺平整无折皱,以免刺激患者皮肤,引起不适。
4.根据患者的麻醉方式及手术部位将一次性中单放于床上患者需要的位置。如果需要铺两张以上中单,上中单的下缘应压在下张中单的上缘上面。
5.术后护理用物符合患者的需要,以使患者术后得到及时抢救和护理。
1.保持病床整洁,使患者感觉舒适。
2.预防压力性损伤等并发症发生。
1.评估患者的年龄、性别、体重及病情,包括意识状态,有无躯体移动障碍、偏瘫、截瘫和骨折,有无留置引流管、输液管及伤口,有无大小便失禁等。
2.评估患者床上用物的清洁程度。
3.评估患者的心理状态、合作程度及表达能力。
4.检查病房内其他患者是否正在接受治疗或进餐。
5.检查是否需要关闭门窗或使用屏风遮挡。
详见表1-4。
表1-4 卧床患者更换床单法的操作流程
续表
续表
操作补充说明:如果使用橡胶单,则上卷污中单后清扫橡胶单并搭橡胶单于患者身上,铺好清洁大单后铺平橡胶单并铺清洁中单,将近侧橡胶单和中单边缘塞入床垫下;远侧取出污中单后亦清扫橡胶单并搭橡胶单于患者身上,铺好远侧清洁大单后放平橡胶单并取出清洁中单,最后将远侧橡胶单和中单边缘塞入床垫下。
评分说明:床单、被套明显不平整者不合格。操作时无安全意识者不合格。
图1-6 卧床患者更换床单法
1.患者理解卧床更换床单的目的并配合良好,对护理操作表示满意。
2.更换床单时,对各种引流管处理得当。
3.能注意患者的安全、保暖及保护患者的隐私。
4.动作准确、轻巧、稳重、熟练,符合节力原则,顺序正确。
5.床铺整洁、舒适、无折皱。
6.大单中线对齐床垫中线,四角平整紧扎。
7.盖被、枕头充实、平整。
8.在规定的时间内完成操作。
1.铺床时,病房内没有其他患者正在接受治疗或进餐。
2.运用人体力学原则以省时、节力。
3.注意患者的安全、保暖及保护患者的隐私,注意观察患者的病情。
4.如果使用了橡胶单,中单必须完全遮盖橡胶单,因为橡胶单暴露会刺激患者皮肤。
5.床铺应平整、清洁、无折皱,以免刺激患者皮肤,引起不适。
6.对于病情重、全身管道多、脊柱损伤或脊柱手术的患者应两人以上协同更单。如患者有伤口,应先更换伤口敷料,再更换床单。
7.避免抖动床单,以防病原微生物播散及尘埃飞扬。使用带湿套的床刷清扫床垫。一个床刷套只扫一张床垫。
8.污被服应放在治疗车下层或污衣袋中,不可放在地上或其他患者的病床上。
仰卧位(supine position),又称平卧位,患者背部平躺仰卧,头下垫一枕头,两臂置于身体两侧,两腿自然伸直,是一种自然的休息方式。临床上根据治疗和检查的需要又可分为去枕仰卧位、屈膝仰卧位和中凹卧位。
1.去枕仰卧位:患者仰卧,头偏向一侧,枕头横立于床头,防止患者头部撞伤。用于昏迷和全身麻醉未清醒的患者,可防止因呕吐物流入气管而引起的窒息及肺部感染等并发症;用于椎管麻醉和脊髓腔穿刺的患者,可防止因脑脊液漏出而使颅内压降低引起的头痛。
2.屈膝仰卧位:患者仰卧,手臂自然放于身体两侧,两膝屈曲、稍外展。常用于腹部检查、导尿术等,此体位可使腹部肌肉放松,便于进行触诊等检查。
3.中凹卧位:又称休克体位,床头抬高10°~20°,下肢抬高20°~30°。主要用于休克患者。抬高患者的头胸部,使膈肌下降,胸腔容积增大,有利于呼吸;抬高患者的下肢,可促进下肢静脉回流,增加回心血量和心输出量。
侧卧位(lateral position),患者躺于一侧,身体与床面呈30°~45°,患者一手放在枕旁,另一手放在胸前,下腿稍伸直,上腿弯曲。分别垫软枕于患者背部及上腿下,以保持患者卧位舒适、稳定。注意身体不要压着手。常用于行灌肠术、肛门检查、胃镜检查、肠镜检查的患者。长期卧床的患者需交替使用侧卧位与平卧位,以防止发生压力性损伤。
半坐卧位(semi-Fowler position),患者平卧,先摇起床头30°~50°,然后摇起膝下支架15°~20°或在膝下垫枕,以防患者下滑。必要时,床尾可置一软枕,垫于患者足底。放平时,先摇平膝下支架,再摇平床头。常用于:
1.有心肺疾患和呼吸困难的患者:一方面,可以使膈肌下降,胸腔容积增大,有利于呼吸;另一方面,由于双下肢位置较低,有助于减少回心血量,减轻心脏负担。
2.腹部手术后的患者:有利于减轻腹部伤口的张力,减轻疼痛,促进伤口愈合。
3.盆腔手术后及盆腔或腹腔有炎症的患者:有利于渗出物流入盆腔,使感染范围受局限,防止感染向上蔓延引起膈下脓肿;由于盆腔部位腹膜抗感染性能较强而吸收性能较差,半坐卧位可以减少毒素的吸收,以减轻中毒反应。
4.颜面及颈部手术后的患者:有利于减少头面部出血。
5.疾病恢复期的患者:可助其由卧床逐渐向下地活动过渡。
端坐位(sitting position),将床头摇起60°~70°,甚至90°,床尾摇起15°~20°,患者端坐于床上,背部垫软枕,身体前倾,或伏于跨床小桌上休息,注意竖起床栏以防止坠床。常用于:
1.心力衰竭、心包积液、支气管哮喘发作的患者。
2.急性肺水肿、呼吸困难严重者,可将患者安置于床边,并使其双下肢下垂。端坐时,部分血液由于重力作用转移至下半身,回心血量减少,肺淤血减轻;膈肌位置相对下移,胸腔容积相对增大,肺活量增加,呼吸困难减轻;下半身水肿液被吸收入血的情况减少,肺淤血减轻。
俯卧位(prone position),患者腹部俯卧,头偏向一侧,两臂屈曲放于头的两侧,两腿伸直。胸下、髋部及踝部各放一软枕。常用于:
1.腰背部检查、腰背部手术及腰背部或臀部有伤口而不能仰卧和侧卧的患者。
2.胃肠胀气患者也可取俯卧位,以减轻疼痛。注意:呼吸困难、气管切开、颈部受伤的患者不适宜采用此体位。
头低足高位(Trendelenburg position),患者仰卧于床上,升高床尾或在床尾处用木墩等支托物将床脚垫高15~30 cm。枕头横放于床头,以防损伤头部。常用于:
1.胎膜早破的产妇,有助于防止脐带脱垂。
2.下肢或骨盆骨折后行牵引术的患者,可以利用人体的重力作为反牵引力。
3.严重失血性休克的患者,有利于促进下肢静脉血回流。
4.十二指肠引流及胆汁引流的患者,有利于胆汁顺着重力的作用流出。十二指肠引流者应取头低足高右侧卧位。
5.肺底部有分泌物需行体位引流术的患者,借助重力的作用可使肺底部的分泌物向外流出。
注意:颅内压升高的患者禁用此体位。此体位易使患者感到不适,不可长时间使用,使用期间应密切观察患者反应。
头高足低位(dorsal elevated position),患者仰卧,升高床头或在床头处用木墩或其他支托物将床脚垫高15~30 cm,或根据具体情况酌情抬高床头。常用于:
1.脑水肿的患者,有利于预防或减轻脑水肿。
2.颅脑手术后或头部外伤的患者,有利于减少颅内出血。
3.颈椎骨折行颅骨牵引术的患者,可利用人体的重力进行反牵引。
膝胸卧位(knee-chest position),患者跪于床上,两腿稍分开,小腿平放,大腿垂直床面,胸部尽可能贴近床面,腹部悬空,臀部抬高,头偏向一侧,两臂屈曲放于头两侧。常用于:
1.肛门、直肠、乙状结肠镜检查和治疗的患者。
2.矫正胎位不正和子宫后倾。
截石位(lithotomy position),患者仰卧于检查床上,臀部齐床沿,两腿分开放在支架上,两手放于胸部或身体两侧均可。常用于:
1.肛门、会阴部检查、治疗及手术的患者。
2.产妇分娩。
协助不能自行移动的患者翻身,以减少局部组织受压和避免压力性损伤等卧床并发症的发生。
1.评估患者的性别、年龄、体重、意识及病情,注意患者有无瘫痪、昏迷、伤口、留置引流管、使用石膏固定或牵引等。
2.评估患者的心理状态、配合翻身的能力及表达能力。
1.皮肤减压用具,如翻身枕等。
2.翻身卡。
3.速干手消毒剂。
1.确认患者。
2.评估患者,解释定时翻身的重要性和方法,以取得患者的同意与合作。
3.询问患者是否需要大小便。
4.固定病床刹车。
5.如果病情许可,放平或尽可能摇低床头。放下近侧床栏,竖起远侧床栏。
6.松开固定在床上的各种引流管并妥善处理,以防脱落。夹闭引流管,防止引流液反流。
7.患者仰卧,双手放在胸前或腹部,双腿屈膝或将近侧腿搭在远侧腿上。
8.将患者移至操作者近侧:双手环抱患者颈肩部,将患者上半身平移至近侧,再将双手伸入患者腰臀下,将患者下半身平移至近侧。
9.一手托住患者近侧肩部,另一手托住患者膝部或臀部,将患者翻转至远侧。
10.观察患者背部皮肤情况,必要时为患者拍背、按摩。
11.整理好患者身下的床单和衣服,避免出现折皱。
12.分别垫软枕于患者背部及大腿下,以保持患者卧位舒适、稳定。注意身体不要压着手。
13.使用适当的皮肤减压用具保护患者肘部、足跟、骶骨等压力性损伤好发部位。
14.整理、固定各种引流管,避免被压在患者身下,及时松开夹闭的引流管。
15.竖起近侧床栏。
16.指导患者掌握呼叫器的用法,并将呼叫器放于患者易取处。离开病房前询问患者有无不适及其他需求。
17.为患者定时翻身并检查皮肤情况。填写床头翻身卡,包括翻身时间、患者体位及皮肤情况。
18.洗手,记录。
1.患者理解翻身的目的并配合良好,对护理操作表示满意。
2.操作方法正确,无擦伤患者皮肤。
3.协助患者翻身至正确卧位,保持各管道通畅。
1.根据患者的病情决定协助患者翻身的频率、卧位及方法。
(1)颅脑手术患者只能采取健侧卧位或平卧位。
(2)为牵引患者翻身时应有专人维持牵引。
(3)为脊柱受损或脊柱手术的患者翻身时至少需两人协同进行,并采取头、颈、肩、腰、臀在同一水平的轴式翻身法。
(4)有伤口的患者,如果敷料渗血或渗液较多,应先换敷料再翻身。
2.操作全程应观察患者病情及管道情况,注意患者的保暖及保护患者的隐私。
3.翻身时避免拖拽患者,以免擦伤患者皮肤;使用床栏保护患者的安全。
协助不能自行移动的患者移向床头,以保持患者舒适。
1.评估患者的性别、年龄、体重、意识及病情,注意患者有无瘫痪、昏迷、留置引流管、使用石膏固定或牵引等。
2.评估患者的心理状态、配合能力及表达能力。
1.皮肤减压用具,如翻身枕等。
2.速干手消毒剂。
1.确认患者。
2.评估患者,解释身体向床头移动的目的和方法,以取得患者的同意与合作。
3.固定病床刹车。
4.如果病情许可,放平或尽可能摇低床头。放下床栏,将枕头横立于床头。
5.松开固定在床上的各种引流管并妥善处理,以防脱落。
6.协助患者仰卧。
7.指导患者双手放在胸前或握住床头栏杆,双脚平放床面,双腿屈膝。
8.一手托住患者近侧肩部,另一手托住患者臀部,同时让患者两臂用力,两脚蹬床面,托住患者向床头移动。
9.放回枕头,协助患者取舒适卧位,必要时摇高床头。
10.固定各种引流管。竖起床栏。
11.洗手。
1.患者理解身体向床头移动的目的并配合良好,对护理操作表示满意。
2.操作方法正确,无擦伤患者皮肤。
3.协助患者移向床头并取正确卧位,保持各管道通畅。
1.对于病情重或不能配合的患者至少需两人协同操作。而对于特殊患者,如颈椎疾病/损伤/手术、石膏固定或牵引、气管插管或气管切开者,应由专人扶持头颈部、牵引绳或固定肢体。
2.操作全程应观察患者病情及管道情况,注意患者的保暖及保护患者的隐私。
3.移动时避免拖拽患者,以免擦伤患者皮肤。
(林小玲 刘婷)