



对不能经口进食的患者以鼻胃管供给食物或药物,以维持患者营养和治疗的需要,常用于早产儿或昏迷、口腔疾病、口腔手术后、破伤风、病情危重、上消化道肿瘤所致吞咽困难等患者。
1.评估患者的年龄、意识、病情(包括吞咽能力、胃肠道功能、有无鼻腔或口腔疾病、有无食管静脉曲张或食管梗阻、营养状况)、诊断、插胃管及鼻饲的目的。
2.评估患者鼻腔黏膜情况,包括有无肿胀、出血或炎症等。
3.评估患者鼻道通畅情况,注意有无鼻中隔偏曲或鼻息肉等。
4.评估患者的心理状态、合作程度、表达能力及对插胃管和鼻饲的了解程度。
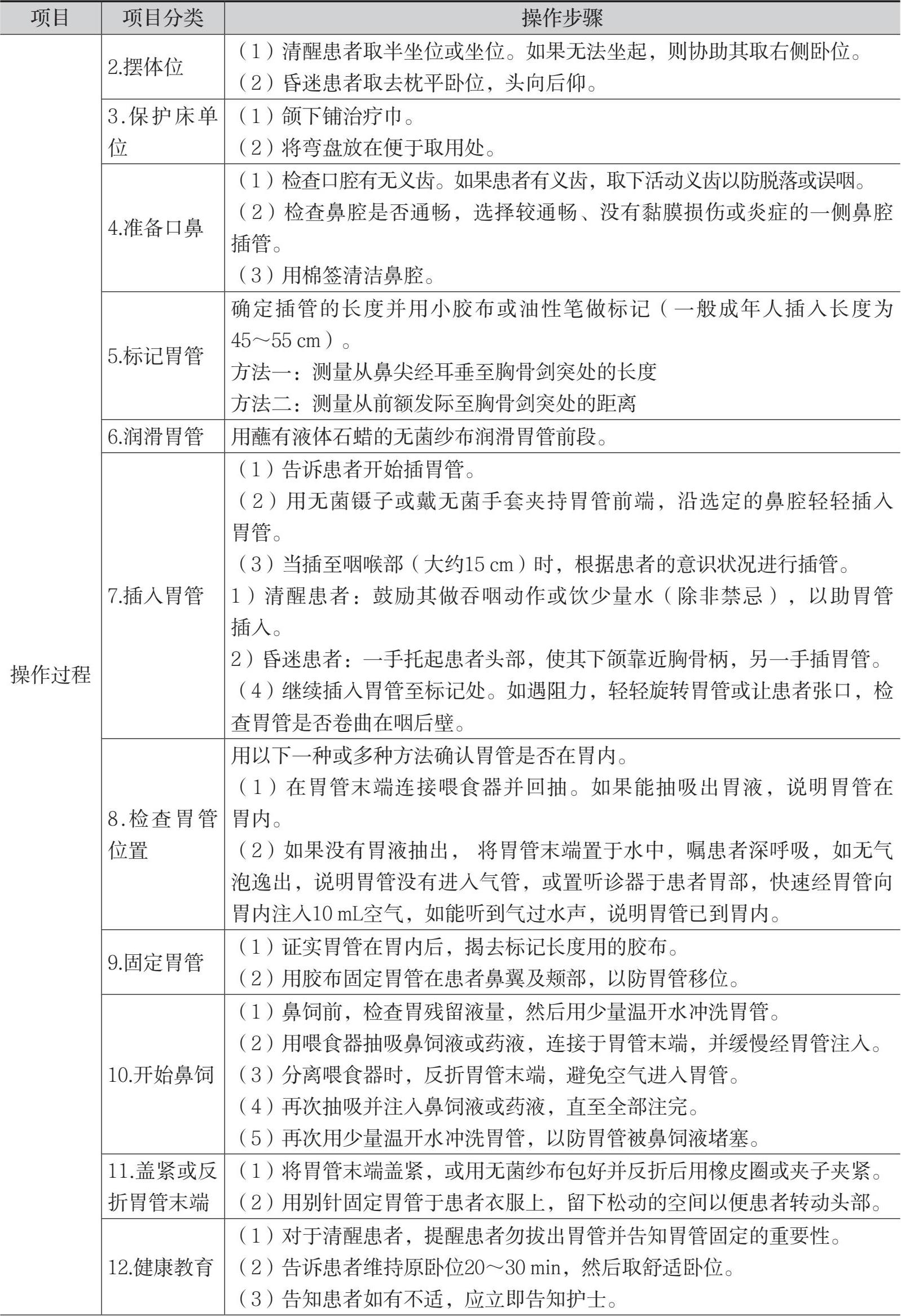
详见表6-1。
表6-1 插胃管、鼻饲法的操作流程
续表
续表
评分说明:插胃管导致患者鼻黏膜损伤或出血者不合格。鼻饲前未确认胃管在胃内者不合格。
图6-1 一次性使用胃管包
图6-2 一次性胃管(末端有塞子)及喂食器
1.患者理解插胃管及鼻饲的目的并配合良好,对护理操作表示满意。
2.插胃管的操作方法正确,动作轻柔,无鼻黏膜损伤、出血及其他并发症。确保胃管在胃内,固定牢固、美观,无移位和脱出。
3.鼻饲方法正确,保持胃管通畅,患者无误吸。
4.给患者提供相关的健康教育。
5.在规定的时间内完成操作。
1.插胃管的注意事项:
(1)插管时动作应轻柔,以减少对鼻黏膜和食管黏膜的刺激及黏膜损伤的可能性。
(2)插管中若患者出现呛咳,应暂停插管,轻轻拔出胃管少许,指导患者深呼吸。但如果呛咳合并呼吸困难、发绀,表明胃管可能误入气管,应立即拔出胃管,让患者休息片刻后再重插。
(3)插管中如患者出现恶心、呕吐,应暂停插入,嘱患者做深呼吸,休息片刻后再继续插入。
(4)插入不畅时,应检查口腔,了解胃管是否盘在咽喉部,或将胃管拔出少许,再小心插入。
2.鼻饲的注意事项:
(1)每次鼻饲前,应确保胃管在胃内且通畅,并用少量温开水冲管后再进行鼻饲。鼻饲完毕后再次用温开水冲管,以防鼻饲液积存于管腔而变质或阻塞胃管。
(2)每次灌注食物前用喂食器抽出胃内容物并测量胃残留液量,并马上经胃管注回胃内以防水电解质丢失。
(3)每次鼻饲量不超过200 mL,间隔时间>2 h。鼻饲液温度应保持在38~40℃。
(4)药片应研碎(肠溶片不可研碎),胶囊应打开,用温开水溶解药粉后经胃管给药。
(5)新鲜果汁与奶液应分别注入,以防产生凝块。
(6)每次分离喂食器时应反折胃管末端,避免灌入空气引起患者腹胀。
(7)鼻饲后让患者维持原卧位20~30 min。坐位能减少胃液反流及防止呕吐物误吸,但脊柱损伤者不宜抬高床头。
(8)长期鼻饲者应每天进行口腔护理2次,并定期更换胃管,普通胃管每周更换1次,硅胶胃管每月更换1次。
(9)食管静脉曲张或食管梗阻的患者禁用鼻饲法。
1.对胃肠穿孔患者,减少胃肠道内容物流入腹腔。
2.对肠梗阻患者,抽出胃内气体、液体,以减轻腹胀、腹痛等症状,改善肠壁血运及促进胃肠功能的恢复。
3.对胃肠手术患者,抽出胃内气体、液体,方便术中操作,增加手术安全性;减轻胃肠吻合口张力,促进伤口愈合,还可监测术后并发症的发生等。
1.评估患者的年龄、意识、病情、诊断及胃肠减压的目的。
2.评估患者鼻腔黏膜情况,包括有无肿胀、出血或炎症等。
3.评估患者鼻道通畅情况,注意有无鼻中隔偏曲、鼻息肉等。
4.评估患者的心理状态、合作程度、表达能力及对胃肠减压的了解程度。
1.医嘱单或治疗单。
2.胃肠减压器(一次性负压引流瓶)(图6-3)。
3.规格合适的胃管。
4.其余物品同第六章第一节“插胃管、鼻饲法”。
1.查阅医嘱单或治疗单,向患者解释胃肠减压的目的及方法,以取得患者的同意与合作。
2.检查胃管的通畅情况、胃肠减压器的性能及各管道的连接情况。
3.插胃管(方法同第六章第一节“插胃管、鼻饲法”)。用以胃肠减压的胃管前端应插至胃窦部。
4.妥善固定胃管。对食管手术、部分或全胃切除术的患者,应记录或标记体外胃管的长度。
5.将胃管末端连接胃肠减压器。
6.如果使用一次性负压引流瓶进行胃肠减压,则使用前拧紧瓶盖,固定引流瓶于床边,将引流瓶导管与胃管末端连接,挤压瓶身后松手,即可开始引流胃液(图6-4)。
7.告知患者:①勿拔出胃管,管道不可受压或扭曲;②勿自行调节负压;③遵医嘱禁食;④如病情许可,口干时可漱口;⑤如病情许可,取半坐卧位;⑥理解固定胃管并保持管道通畅的重要性;⑦如有明显腹胀、呕吐等不适,或有肛门排气时,应及时告知医生或护士。
8.定时检查胃管是否通畅、减压装置是否有效。
9.在医嘱单或治疗单上签名和记录执行时间。
10.观察并记录引出的胃液的量、性质、颜色及患者的反应。
图6-3 一次性负压引流瓶
图6-4 胃肠减压术
1.患者理解插胃管及胃肠减压的目的并配合良好,对护理操作表示满意。
2.插胃管的操作方法正确,动作轻柔,无鼻黏膜损伤、出血及其他并发症。
3.确保胃管前端在胃窦内或肠腔内,固定牢固、美观,无移位和脱出。
4.实施胃肠减压方法正确,保持胃管通畅及有效的胃肠减压,患者无误吸、无胃肠黏膜损伤。
5.给患者提供相关的健康教育。
6.在规定的时间内完成操作。
1.保持有效的胃肠减压,定时检查胃管是否通畅,注意管道有无受压或扭曲、减压装置是否有效。如果使用一次性负压引流瓶进行胃肠减压,瓶内有液体时不可将瓶体倒置或平放着挤压,瓶体可多次垂直挤压以保持有效的引流。
2.妥善固定胃管,防止胃管移位或脱出。对食管手术、部分或全胃切除术的患者,应记录或标记体外胃管的长度。每天检查该长度标记。一旦发现胃管脱出,不可自行插入,应立即通知医生处理。
3.胃肠减压期间应禁食。如病情许可,口干时可漱口。经胃管注入药液后,应夹管1 h。
4.及时倾倒贮液瓶,观察并记录引出的胃液的量、性质、颜色及患者的反应。观察有无吸入性肺炎、消化道出血、术后吻合口瘘等并发症及有无因引流而造成水电解质平衡紊乱的表现等。
5.每天进行口腔护理2次,以预防口腔感染。
6.胃肠减压拔管指征是胃肠功能恢复,包括胃肠引流量减少、有肛门排气、肠鸣音恢复、无明显腹胀。
用于停止鼻饲或胃肠减压;或用于中途需要更换胃管时。
评估患者病情,了解患者目前是否适合拔除胃管。
1.治疗车上层:
(1)医嘱单或治疗单。
(2)托盘(治疗盘)。
(3)弯盘。
(4)纱布或纸巾。
(5)漱口水。
(6)一次性手套。
(7)速干手消毒剂。
2.治疗车下层:
(1)生活垃圾桶。
(2)医用垃圾桶。
1.查阅医嘱单或治疗单。
2.洗手。携用物到患者床边。
3.确认患者并评估病情。
4.向患者解释拔除胃管的理由,告知患者配合的方法。
5.戴一次性手套。
6.置弯盘于患者颌下,取下患者衣服上固定胃管的别针。
7.若有胃肠减压,将胃管与胃肠减压器分离。盖紧胃管末端塞子后反折远端胃管(图6-5)。揭去鼻翼及颊部的胶布。
8.用纱布或纸巾包裹近鼻处的胃管,边拔边擦胃管(图6-6)。拔除胃管的方法有以下2种。
(1)慢慢拔管,当胃管将到咽喉时,让患者深呼吸后屏气并快速拔出胃管。
(2)嘱患者深呼吸,在患者呼气时拔管,到咽喉处快速拔出。
9.将胃管放入医用垃圾桶。
10.观察患者鼻腔、口腔黏膜有无因胃管压迫导致的损伤等。清洁患者面部及鼻孔,协助患者用漱口水漱口并取舒适卧位。
11.脱下手套放入医用垃圾桶。
12.整理床单位,用物分类处理。洗手。
13.在医嘱单或治疗单上签名。
14.记录拔管时间和引流装置内的胃液量。
15.观察并记录患者有无腹胀、恶心、呕吐等。
图6-5 盖紧胃管末端塞子后反折
图6-6 拔除胃管
1.患者理解拔胃管的目的并配合良好,对护理操作表示满意。
2.拔胃管的操作方法正确,患者无误吸。
1.拔胃管时,应盖紧胃管末端塞子并反折远端胃管后,嘱患者屏气,以防胃管内容物进入口咽引起误吸。
2.如果胃管用于胃肠减压,拔管后应监测患者的肠鸣音及腹胀情况。
通过鼻胃管、鼻肠管、胃或空肠造瘘管,为不能经口进食的患者滴注营养和水分。
1.评估患者的年龄、意识、病情及诊断。
2.评估患者肠内营养的途径。
3.评估患者的心理状态、合作程度、表达能力及对滴注肠内营养的了解程度。
1.治疗车上层:
(1)医嘱单或治疗单。
(2)托盘(治疗盘)。
(3)肠内营养液。
(4)肠内营养泵。
(5)恒温器(图6-7)。
(6)肠内营养输注器。
(7)温开水。
(8)“肠内营养液”的标志。
(9)50 mL的喂食器(图6-2)。
(10)听诊器。
(11)无菌治疗碗或无菌弯盘。
(12)无菌手套。
(13)无菌治疗巾。
(14)无菌纱布。
(15)棉签。
(16)弯盘。
(17)手电筒。
(18)压舌板。
(19)别针。
(20)胶布。
(21)橡皮圈或夹子。
(22)速干手消毒剂。
2.治疗车下层:
(1)生活垃圾桶。
(2)医用垃圾桶。
(3)弯盘。
3.输液架。
1.严格执行查对制度。仔细查阅医嘱单或治疗单,包括肠内营养液名称、滴注速度、肠内营养途径及频率。检查营养液的有效期、质量及营养液瓶的完整性。
2.评估患者是否需要肠内营养及有无禁忌证。
3.解释操作目的及方法,以取得患者的同意与合作。
4.协助患者取半坐卧位或抬高床头30°~45°,但有脊柱损伤等禁忌证的患者不宜抬高床头。
5.揭去肠内营养瓶的保护盖,按厂商说明书将肠内营养输注器插入瓶塞。将肠内营养瓶挂在输液架上,使营养液顺着输注管流出以排尽空气并夹管,这可避免将空气注入胃肠内。
6.输液架上挂“肠内营养液”的标志(图6-8,图6-9)。
7.确认管饲导管的位置。
(1)鼻胃管的位置确认法在第六章第一节“插胃管、鼻饲法”中已描述。
(2)采用pH值检测法确认鼻肠管的位置。回抽液pH值为7以上表示导管在小肠内。
(3)检查胃或空肠造瘘管位置的方法:可比较目前体外导管长度与插管后记录的体外导管长度的差异,或观察原体外导管出口处的标记。
8.检查胃残留液量。评估患者有无胃潴留、腹胀、腹痛等。
9.用喂食器抽吸温开水20 mL,连接于管饲导管末端,并冲洗导管。
10.将肠内营养输注器与管饲导管牢固连接(图6-10)。
11.将恒温器(图6-7)安装在肠内营养输注器上,插上电源,温度设为38~40℃。恒温器使用时应裹上治疗巾以防烫伤患者。打开管夹。
12.根据医嘱调节滴数:前15 min滴注速度缓慢、均匀,约15滴/min,使患者的胃适应管饲以减少胃肠不适。然后根据患者对营养液的耐受情况、血糖值、胃残留液量及营养液的黏稠度确定滴注的速度。
(1)持续滴注:在12~24 h内持续将营养液滴入胃肠道,速度由30~60 mL/h逐渐递增至120 mL/h,最高可达150 mL/h。
(2)间歇滴注:每天4~6次,每次250~400 mL,速度为30 mL/min。
13.如果使用肠内营养泵,按厂商说明书将肠内营养输注器插入营养泵,打开管夹。将营养泵电源插上,按医嘱设置好滴数,然后按“开始”键(图6-9)。
14.交代患者不要自行调节滴数,如出现呛咳、呼吸困难、恶心、呕吐等,应立即告知护士。
15.滴注完毕后,用20~50 mL温开水冲洗管道,以防营养液滞留在管内。
16.让患者维持原卧位20~30 min,然后取舒适卧位。
17.留意患者大便的次数、性质,有无腹胀、腹痛、肠鸣音等。
18.记录肠内营养液的量和种类、患者的出入液量及反应。
图6-7 恒温器
图6-8 经鼻胃管供给肠内营养,输液架上挂“肠内营养液”的标志
图6-9 应用肠内营养泵输注肠内营养,输液架上挂“肠内营养液”的标志
图6-10 肠内营养输注器末端与空肠造瘘管连接
1.患者理解滴注肠内营养的目的并配合良好,对护理操作表示满意。
2.准确滴注肠内营养。
3.能有效处理肠内营养滴注时发生的故障。
4.给患者提供相关的健康教育。
1.患者应取半坐卧位或抬高床头30°~45°,以减少误吸的风险,但有脊柱损伤等禁忌证的患者不宜抬高床头。
2.每次滴注前,应确认患者鼻胃管、鼻肠管、胃或空肠造瘘管的位置。
3.初始滴注速度宜缓慢、均匀,然后根据患者对营养液的耐受情况、血糖值、胃残留液量及营养液的黏稠度调节滴注的速度。
4.每3 h回抽胃液1次,如胃液残留量大于前1 h滴注量的两倍,应减慢滴入的速度或停止滴入。但禁止回抽空肠造瘘内容物,除非有医嘱指示。
5.记录患者的滴注量、出入液量。每周测体重1次。如发现患者的出入液量不平衡,应及时通知主管医生调整治疗方案。
6.观察在营养液滴注过程中患者的反应,如有呛咳、呼吸困难、恶心、呕吐等,应立即停止滴注并吸出其口鼻腔及呼吸道的误吸物。
7.留意患者滴注肠内营养液后的反应,如大便的次数、性质,有无腹胀、腹痛、肠鸣音等。
8.根据医嘱定时检测血糖、电解质的情况,观察患者的意识变化,有无出冷汗及心悸等。
9.间歇滴注法应在滴注营养液前后用温开水冲管,持续滴注法则每4~8 h冲管1次。使用喂食器直接连接管饲导管进行冲洗。
10.肠内营养输注器每天更换1次。
11.成品肠内营养液开启后在室温下最多只能输注24 h。
根据补充营养的量,肠外营养(parenteral nutrition,PN)可分为全肠外营养(total parenteral nutrition,TPN)和部分肠外营养(partial parenteral nutrition,PPN);根据应用途径,肠外营养可分为周围静脉营养(图6-11)和中心静脉营养(图6-12)。
为不能经口或胃肠道摄入营养、胃肠道需要充分休息、消化吸收障碍及超高代谢的患者,提供足够的能量和营养,以维持机体新陈代谢,促进患者的康复。
1.评估患者是否需要肠外营养及有无禁忌证。
2.评估患者的静脉导管是否通畅、固定是否牢固,穿刺部位有无红肿、渗液,还需观察中心静脉导管的外露长度,以判断导管有无脱出。
3.评估患者的意识、心理状态、合作程度及对肠外营养的了解程度。
1.医嘱单或治疗单。
2.配制好的肠外营养液,如全营养混合液。
3.已建立的静脉通道。
4.输液泵(必要时)。
5.一次性输液器。
6.注射用0.9%氯化钠溶液。
7.注射器。
8.肝素钠稀释液。
1.查阅医嘱单或治疗单,携用物到患者床边。核对患者的床号、姓名、住院号。
2.再次核对配制好的营养液标签:核对患者的病区、床号、姓名;营养液的成分、量及浓度,配置日期及时间,配置者与核对者的签名。
3.评估患者,告知患者肠外营养的目的、方法、输液可能持续的时间、不良反应及注意事项。
4.输注前用注射器抽吸50~100 mL 0.9%氯化钠溶液,连接静脉通道后冲管,然后连接营养袋的输液器。如有条件,用输液泵调节滴数。
5.输注过程中,每4 h用20 mL 0.9%氯化钠溶液冲管1次,以确保中心静脉管道通畅。
6.每次输注结束后,用50~100 mL 0.9%氯化钠溶液冲管,再用肝素钠稀释液或0.9%氯化钠溶液脉冲式冲管、正压封管,肝素钠稀释液的最少量应为导管和附加装置容量的2倍。
图6-11 周围静脉营养
图6-12 中心静脉营养
1.患者理解肠外营养的目的并配合良好,对护理操作表示满意。
2.准确、安全执行肠外营养。
3.能有效处理输液故障。
4.能采取措施预防输液反应及肠外营养的并发症。
1.严格执行查对制度及无菌技术的操作原则。
2.正确进行静脉导管的冲管及封管,预防导管堵塞。
3.经常巡视,检查输液管道有无漏液、扭曲或受压等。
4.穿刺部位的无菌透明敷贴每7天更换1次,无菌纱布敷料应每2天更换1次,做好更换日期及时间的标记。如发现敷贴或纱布潮湿,有渗血、渗液或松脱,应及时更换。
5.严密监测并记录患者的意识、体温、血压、心率、尿量、血糖值、电解质;注意患者有无恶心、出冷汗、气促、寒战、高热等症状。
6.准确记录24 h出入量,记录输营养液的开始时间、量、速度、结束时间及患者的反应。
(罗凝香 刘婷)