



1.判断患者的体温是否正常。
2.动态监测体温的变化,分析患者的热型及伴随症状。
3.协助诊断或为预防、治疗、康复和护理提供依据。
1.评估患者的年龄、意识、病情、心理状态及合作程度。
2.评估有无影响患者体温变化的因素,如半小时内运动、进食、冷热饮、冷热疗、洗澡或坐浴、灌肠等。
3.评估患者测量体温的部位(口腔黏膜、腋窝及肛门皮肤)的状况,确定患者最合适的体温测量部位。
详见表4-1。
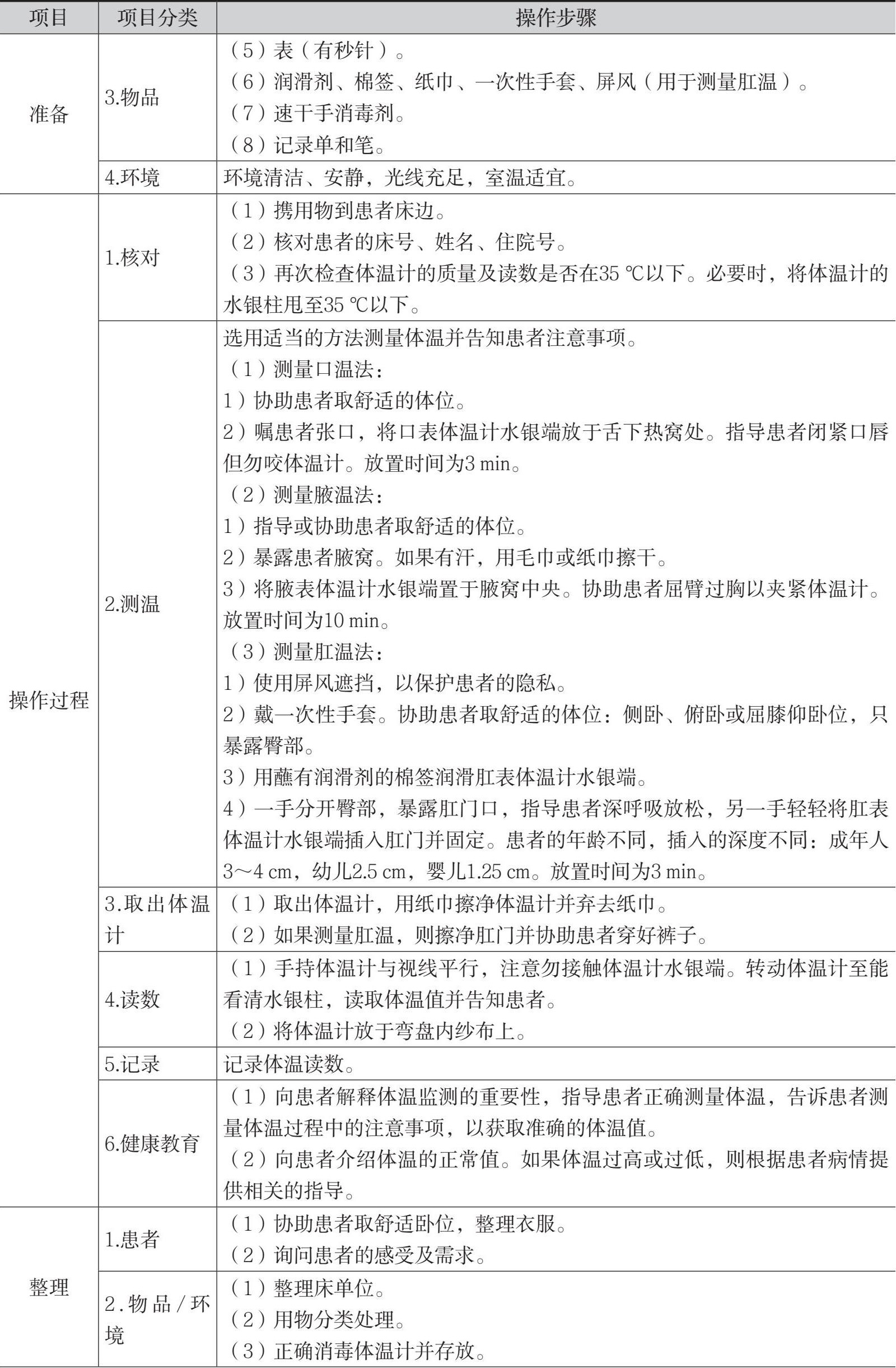
表4-1 测量体温的操作流程
续表
续表
操作补充说明:a.电子体温计以安全、测温速度快的优点,广泛用于临床发热筛查。b.常用的有电子体温计(图4-2)、多功能红外线体温计(耳温或额温)(图4-3);有片式、笔式、枪式、奶嘴式、穿戴式体温持续监测仪。c.电子体温计的示值准确度受电子元件及电池供电状况等因素影响;额温计易受环境温度(包括出汗、吹风扇、开空调等)的影响;中耳炎患者因为耳道里有液体会大大影响耳温计的精度。d.水银体温计测量稳定性好,但易破碎、存在水银污染的可能、测量时间长。e.水银体温计使用前需检查性能,检测方法为将全部体温计的水银柱甩至35℃以下,于同一时间放入已测好温度的40℃以下的水中,3 min后取出检查;将误差在0.2℃以上、玻璃管有裂痕、水银柱自行下降的视为不合格;合格体温计用纱布擦拭,放入清洁容器内备用。
评分说明:读取体温误差≥1℃者不合格。
图4-1 常用水银体温计
图4-2 电子体温计
图4-3 红外线体温计
1.患者理解测量体温的目的并配合良好,对护理操作表示满意。
2.测量体温的方法正确、安全,无造成患者损伤。测量结果及记录准确。
3.给患者提供相关的健康教育。
4.在规定的时间内完成操作。
1.测量体温前,应检查体温计的质量及水银柱是否在35℃以下。集体测温时,测温前后应清点体温计的数量,以防丢失或打破体温计。
2.注意评估有无影响患者体温变化的因素。测量前,若有运动、进食、冷热饮、冷热疗、洗澡、坐浴或灌肠等,应休息30 min后再测量。
3.选择患者最合适的体温测量部位。
(1)口温测量法仅适用于清醒、合作的患者,婴幼儿或张口呼吸者、精神异常者、昏迷患者、口腔疾患及口腔手术的患者忌用口温测量法。
(2)腋温测量法安全但耗时。腋下创伤、炎症、手术,腋下出汗较多者,肩关节受伤或过于消瘦的患者忌用腋温测量法。
(3)直肠或肛门手术、腹泻及急性心肌梗死的患者忌用肛温测量法。
4.安全使用水银体温计。
(1)对婴幼儿或危重、躁动等患者,应采用恰当的体温测量方法,并设专人守护以固定好体温计。
(2)患者不慎咬破体温计,先立即清理玻璃碎屑,再让患者口服蛋清或牛奶以延缓汞的吸收。如果病情许可,可进食粗纤维食物,加速汞的排出。
5.根据病情制定测量体温的计划。
(1)新入院患者:每天测量体温4次,连续测量3天,3天后体温正常者改为每天测量2次。
(2)手术患者:手术前1天及手术后3天内每天测量体温4次,体温恢复正常者改为每天测量2次。
(3)危重患者、高热或体温过低患者、早产儿:需严密观察体温变化。采用降温措施后半小时应复测体温。采用降温措施后的体温应绘制在降温前体温的相应纵格内,以红“○”表示,并用红色虚线与降温前的体温相连。体温不升时,在35℃以下纵格栏内用黑(蓝)笔写“体温不升”。
6.体温与病情不相符时,应重新测量。体温异常者,应观察其伴随症状、体征,并向医生汇报。
7.体温计使用后应消毒,以防交叉感染。
(1)水银体温计消毒方法:用75%乙醇浸泡消毒30 min后,予清水冲洗、擦干,放入清洁储物盒里。75%乙醇溶液每天更换,储物盒每周消毒1次;口表、腋表、肛表体温计分开单独存放。
(2)电子体温计消毒方法:清洁、消毒电子感温探头部分,根据制作材料的性质选用不同的消毒方法,如擦拭、熏蒸、浸泡等。
1.判断患者的脉搏是否正常。
2.动态监测脉搏的变化,间接了解患者的心脏状况。
3.协助诊断或为预防、治疗、康复和护理提供依据。
1.评估患者的年龄、意识、病情、治疗、用药、心理状态及合作程度。
2.评估有无影响患者脉率变化的因素,如剧烈运动、紧张、恐惧、哭闹、疼痛等。
3.评估患者脉搏测量部位的皮肤情况并选择合适的测量部位。
详见表4-2。
表4-2 测量脉搏的操作流程
续表
评分说明:评分者即时复测,脉搏测量误差≥10次/min者不合格。
图4-4 脉搏的测量
1.患者理解测量脉搏的目的并配合良好,对护理操作表示满意。
2.测量脉搏的方法正确,测量结果及记录准确。
3.给患者提供相关的健康教育。
4.在规定的时间内完成操作。
1.注意有无影响患者脉率变化的因素。测量前,若有剧烈运动、紧张、恐惧、哭闹等,应休息20~30 min后再测量。
2.选择合适的脉搏测量部位,避免在偏瘫侧或局部有伤口的部位测量脉搏。
3.勿用拇指诊脉,因操作者拇指小动脉搏动易与患者的脉搏相混淆。
4.脉率不齐时应测量1 min。脉搏细弱难触诊时,应复测心率1 min。若发现患者脉搏短绌,应由2名护士分别同时测量心率和脉率,计时1 min。心脏病、心律不齐、使用洋地黄类药物的患者应测量心率,测量时应注意脉律、脉搏强弱等情况。
1.判断患者的呼吸是否正常。
2.动态监测呼吸的变化,以了解患者的呼吸功能情况。
3.协助诊断或为预防、治疗、康复和护理提供依据。
1.评估患者的年龄、意识、病情、治疗、用药、心理状态及合作程度。
2.评估有无影响呼吸变化的因素,如剧烈运动、疼痛、情绪激动(或哭闹)、使用影响呼吸的药物、胸部手术史、外伤史等。
详见表4-3。
表4-3 测量呼吸的操作流程
续表
评分说明:评分者即时复测,呼吸测量误差≥5次/min者不合格。
图4-5 呼吸的测量
1.测量呼吸的方法正确,测量结果及记录准确。
2.给患者提供相关的健康教育。
3.在规定的时间内完成操作。
1.注意有无影响患者呼吸变化的因素。测量前,若有剧烈运动、情绪激动或哭闹等,应休息20~30 min后再测量。
2.呼吸受意识控制,因此测量呼吸前不要让患者知道,以免患者改变呼吸形态而不能测得准确的呼吸频率。
3.危重患者呼吸微弱难以测量时,可将少许棉絮置于患者鼻孔前,观察棉絮被吹动的次数,计时1 min。
1.判断患者的血压是否正常。
2.动态监测血压的变化,间接了解循环系统的功能状况。
3.协助诊断或为预防、治疗、康复和护理提供依据。
1.评估患者的年龄、意识、病情、治疗、用药、既往血压情况、服药情况、心理状态及合作程度。
2.评估有无影响患者血压的因素,如吸烟、运动、情绪激动等。
3.评估患者的肢体功能和皮肤情况,选择合适的血压测量部位。
详见表4-4。
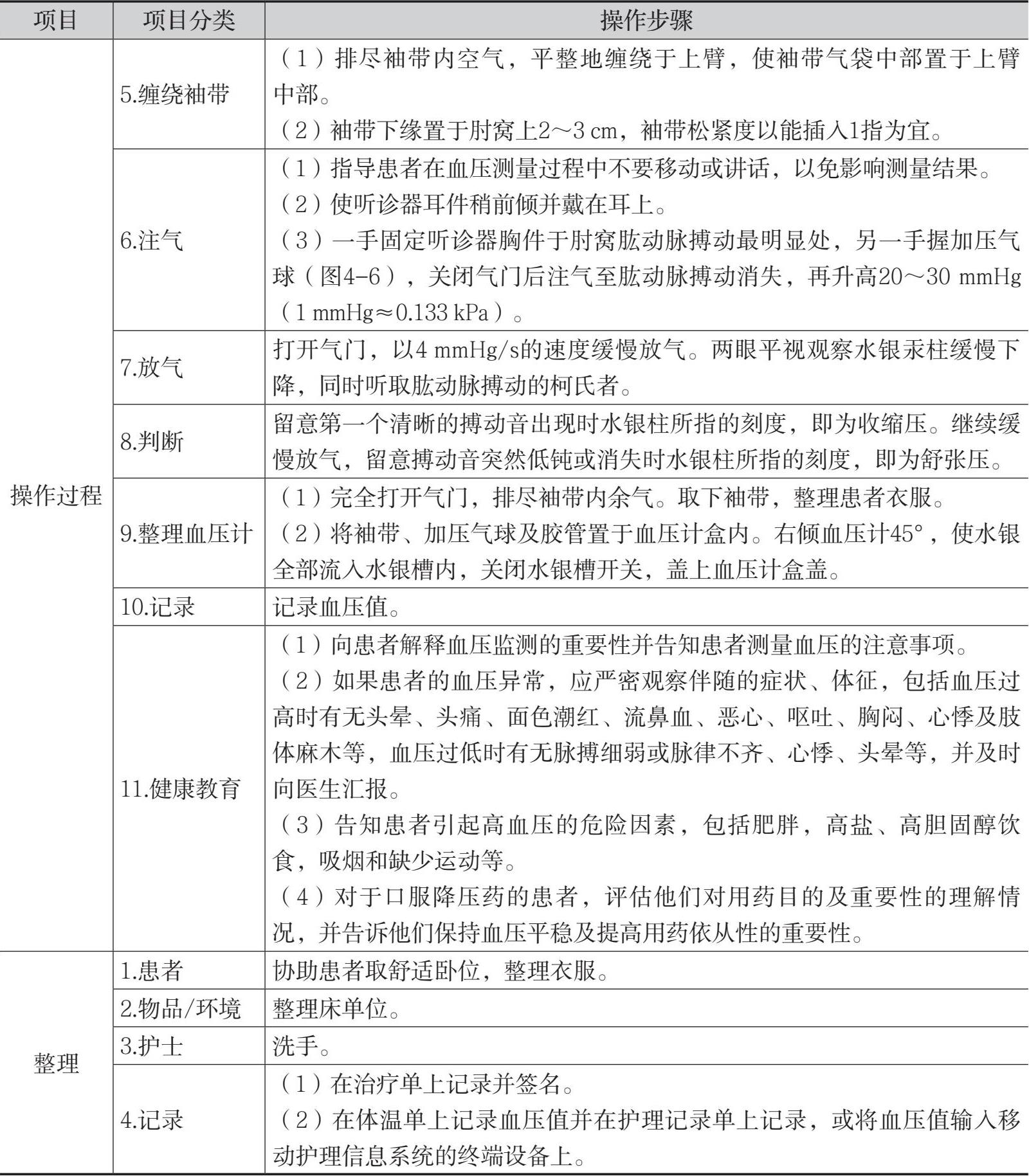
表4-4 测量血压的操作流程
续表
操作补充说明:血压计主要分为水银柱式、压力表式、电子血压计(图4-7)3大类。水银血压计测量数值准确可靠,但易破碎、存在水银污染的可能;压力表式血压计携带方便,但可信度稍差;电子血压计测量结果常比水银血压计稍高,分为手腕式与手臂式,手腕式因离心脏较远,测量结果差异更大,自测血压常用手臂式电子血压计。若采用腘动脉测量血压,则协助患者取仰卧、俯卧或侧卧位,一般不采用屈膝卧位,袖带下缘距腘窝3~5 cm,其余操作同肱动脉血压测量法。
评分说明:评分者即时复测,反复测量血压3次以上均听不到搏动音或测量误差≥10 mmHg者不合格。
图4-6 水银血压计测量血压法
图4-7 电子血压计
1.患者理解测量血压的目的并配合良好,对护理操作表示满意。
2.测量血压的方法正确,测量结果及记录准确。
3.给患者提供相关的健康教育。
4.在规定的时间内完成操作。
1.定期检测血压计的准确性。测量血压前,需检查血压计的玻璃管有无裂缝,水银有无漏出,加压气球和橡胶管有无漏气,以及气门阀和听诊器的质量。
2.注意有无影响患者血压变化的因素。测量前,若有吸烟、运动、情绪激动等,应休息20~30 min后再测量。
3.使患者前臂(肱动脉)位置与心脏在同一水平。若肱动脉低于心脏水平,测得的血压值偏高;若高于心脏水平,则测得的血压值偏低。
4.根据患者的年龄及血压测量部位,选用袖带规格合适的血压计。袖带过窄或过宽会分别使测得的血压值偏高或偏低。排尽袖带内空气,平整地缠绕于上臂。袖带缠得过松或过紧也会分别导致测得的血压值偏高或偏低。
5.发现搏动音听不清或血压异常时,应间隔1~2 min后重新测量。重测时,应排尽袖带内的气体,待水银柱降至“0”位,稍等片刻后再测量。必要时双侧对照。
6.评估患者的肢体功能和皮肤情况,选择合适的血压测量部位。
(1)如果患者接受静脉治疗,应避免在有静脉套管或静脉输液的肢体上测量血压。
(2)避免在腋窝淋巴结清扫术(如乳腺癌根治术)或有动静脉瘘(用于透析)的肢体上测量血压。
(3)避免在有外伤、偏瘫或麻痹的肢体上测量血压。
7.对需要密切观察血压的患者,应定时间、定部位、定体位、定血压计,这样有助于提高测量的准确性和对照的可比性。
8.主动脉夹层患者应测量四肢血压,以较高一侧为准;首诊患者应测量双上肢血压,以较高一侧为准。
9.血压计的消毒方法:血压计使用后,血压计袖带用含氯消毒剂浸泡消毒30 min,血压计表面用含氯消毒剂擦拭。
(柯彩霞 林小玲)