购买
下载掌阅APP,畅读海量书库
立即打开
畅读海量书库
扫码下载掌阅APP

战略的本质是选择的艺术

战略方向,简单来说,就是为牵引组织去达成战略目标而给出的方向性指引。然而在战略方向的选择中是“做什么与不做什么”的艺术。

在明确企业愿景、使命、价值观,分析企业所处的竞争环境,对企业优势、劣势进行SWOT分析后,自然而然可以找到适合企业自身的战略方向和路径。

具体来说,它包括以下几个方面。

是对不同战略类型的抉择,比如是采取增长型战略以追求市场份额的扩大和业务的快速发展,还是选择防御型战略来巩固现有地位、降低风险等。

涉及对具体业务领域、市场区域的确定。例如,决定是否进入新的行业或细分市场,或者集中资源深耕现有的核心市场。

战略选择也涵盖了对资源配置的规划,包括人力、财力、物力等资源如何在不同业务单元和项目之间进行分配,以确保战略的有效实施。

它还包括对竞争策略的选定,比如是通过成本领先来获取竞争优势,还是依靠差异化来突出自身特色。

此外,战略选择需要综合考虑长期目标和短期利益的平衡,既要着眼于企业的长远发展愿景,又要确保当前的运营能力持续提升。

(1)充分发挥优势(Strengths),企业或许具备独树一帜的核心技术,如在人工智能领域拥有先进的算法;抑或是拥有一支极具创新能力与强大执行力的卓越团队;还可能构建起了强大且广受认可的品牌声誉;抑或具备高效的生产运营流程,能够快速且高质量地交付产品。以某科技公司为例,若其优势体现为拥有领先的技术,那么可思索如何进一步深化技术研发,推出更具竞争力的产品,或者将该技术应用于更多领域,以此强化优势所带来的效益。

(2)需严谨审视劣势(Weaknesses)。可能存在资金紧张的状况,对业务的大规模拓展形成限制;技术研发方面或许存在某些短板,致使产品在某些特性上落后于竞争对手;管理体系也许存有不完善之处,存在沟通不畅或决策效率低下等问题。例如,对于一家制造企业来说,若其劣势表现为生产设备老化,那么可考虑通过引入新设备或对现有设备进行升级改造来改善这一状况。

(3)密切关注机会(Opportunities)。这或许涵盖新的市场需求的涌现,例如健康养老市场的迅速发展;政策对某些行业的大力扶持,如对新能源产业的支持;或者行业趋势的重大转变,如数字化转型所带来的机遇。假设一个传统行业的企业察觉到了互联网+的机会,那么其可以积极探索线上业务模式,搭建电商平台等,以牢牢抓住这一机会。

(4)高度重视威胁(Threats)。可能有竞争对手的强势崛起,推出了更具吸引力的产品或服务;市场的变化可能引发需求的不稳定;法律法规的调整也可能对企业运营产生影响。例如,当一个行业面临激烈的价格战时,企业需要依据自身优势来思考如何通过提供差异化服务或优化成本来有效应对这一威胁。

在具体战略方向的选择上:

(1)增长型战略(SO):当企业优势显著且机会众多时,可采取积极的扩张策略。比如一家拥有强大技术研发实力和市场渠道优势的企业,在发现新兴市场对其产品存在巨大需求时,可以加大市场投入,迅速占据该市场,达成业务的快速增长。例如,苹果公司凭借其在智能手机领域的技术和品牌优势,不断推出新的产品系列,不断拓展全球市场。

(2)扭转型战略(WO):针对劣势与机会,致力于提升自身能力以把握机会。比如一家企业由于缺乏专业营销团队而导致市场份额较低,但发现了某个新兴的细分市场机会,此时可通过招聘或合作引入专业营销人才,制定针对性的营销策略,从而成功抓住机会。例如,一些传统企业为了适应电商时代的发展,大力培养或引进电商运营人才,以开拓线上市场。

(3)多元化战略(ST):依靠优势应对威胁。例如,一家在某个领域拥有领先技术优势的企业,面对竞争对手的多元化竞争,可以利用其技术优势进入相关领域进行多元化发展,降低单一业务的风险。比如腾讯依托其在社交领域的优势,涉足游戏、金融科技等多个领域。

(4)防御型战略(WT):在劣势和威胁突出的情况下,可能需要收缩业务、优化资源配置或探寻新的发展方向。比如一家企业由于资金链紧张且面临激烈竞争,可能会选择出售一些非核心业务,集中资源发展核心业务,或者探索新的业务模式和增长点。例如,一些企业在行业不景气时,会进行业务重组,削减成本,同时积极寻找新的盈利点。

例如:格兰仕成立于 1978 年,其前身是一家羽绒制品厂。在 1991 年,格兰仕的管理层认为羽绒服装及其他制品的出口前景不佳,于是决定从现行业转移到一个成长性更好的行业。经过市场调查,格兰仕初步选定家电业为新的经营领域,因为格兰仕所在地广东顺德及其周围地区已经是中国最大的家电生产基地。

在进一步的市场调研中,格兰仕发现大家电的竞争较为激烈,而小家电市场则具有较大的发展潜力。因此,格兰仕选定以小家电为主攻方向,并最终确定微波炉为进入小家电行业的主导产品。当时,国内微波炉市场刚开始发育,生产企业只有 4 家,其市场几乎被外国产品垄断。

1993 年,格兰仕试产微波炉 1 万台,开始从纺织业为主转向家电制造业为主。自 1995 年至今,格兰仕微波炉国内市场占有率一直居第一位,且大大超过国际产业、学术界确定的垄断线(30%),达到 60%以上,1998 年5 月市场占有率达到 73.5%。格兰仕频频使用价格策略在市场上获得了领导地位。1996 年到 2000 年,格兰仕先后 5 次大幅度降价,每次降价幅度均在20%以上,每次都使市场占有率总体提高 10%以上。

格兰仕的成功得益于其正确的战略方向选择。首先,格兰仕选择了一个具有较大发展潜力的小家电市场作为主攻方向,并将微波炉作为主导产品。这一选择使得格兰仕能够在市场竞争中占据有利地位,避免了与大家电企业的直接竞争。其次,格兰仕采取了成本领先战略,通过扩大生产规模和降低生产成本,使其产品价格更具有竞争力。这一战略使得格兰仕能够在市场上获得较高的市场占有率,并逐步建立起自己的品牌优势。此外,格兰仕还注重技术创新和产品质量,不断推出新产品和改进产品质量,以满足消费者的需求。

格兰仕的成功经验表明,企业在选择战略方向时,需要充分考虑市场需求、竞争状况、自身资源和能力等因素,选择一个具有较大发展潜力的市场作为主攻方向,并采取相应的竞争战略,以提高市场竞争力和市场占有率。同时,企业还需要注重技术创新和产品质量,不断推出新产品和改进产品质量,以满足消费者的需求。

以下是一个结合 SWOT 分析的企业战略选择案例。

表1-7 结合 SWOT 分析的企业战略选择案例

续表

同时,战略另一个维度是选择“不做什么”,以下是一些避免战略方向选择误区的方法。

1.进行全面的战略评估

(1)分析核心竞争力:明确企业的独特优势,如技术专长、品牌影响力、渠道优势等。确定哪些业务领域能够充分发挥这些核心竞争力,而哪些领域与之关联不大。

例如,一家以先进制造技术为核心竞争力的企业,可能会确定不进入对技术要求较低的劳动密集型产业。

(2)评估市场机会与风险:对不同市场进行深入调研,分析市场规模、增长趋势、竞争程度、进入壁垒等因素。评估每个市场机会所需的资源投入和预期回报,以及可能面临的风险。

比如,如果一个新兴市场虽然有增长潜力,但竞争激烈且进入成本高,企业可能决定不进入该市场。

(3)审视企业资源与能力:盘点企业的资金、人力、技术、设备等资源,以及管理能力、创新能力、营销能力等。确定哪些业务活动超出了企业的资源和能力范围。

例如,如果企业缺乏足够的资金和人才来支持大规模的研发项目,就可能决定不开展高投入的创新业务。

2.建立决策框架

(1)设定明确的战略目标:确定企业的长期和短期目标,如市场份额增长、盈利能力提升、品牌建设等。所有决策都应围绕这些目标进行,不符合目标的业务活动应被排除。

比如,如果企业的目标是成为高端市场的领导者,那么可能会决定不生产低价、低质的产品。

(2)制定决策标准:建立一套明确的决策标准,如投资回报率、市场份额增长潜力、与核心业务的协同性等。对每个潜在的业务活动进行评估,不符合标准的应排除。

例如,企业可以设定投资回报率必须达到一定水平才能开展新业务,低于这个标准的项目就不做。

(3)进行优先级排序:对不同的业务活动和项目进行优先级排序,优先投入资源到对企业战略目标贡献最大的领域。低优先级的项目可以考虑放弃或延迟。

比如,在资源有限的情况下,企业可能会优先发展与核心业务紧密相关的项目,而放弃一些边缘性的业务探索。

3.借鉴外部经验和行业最佳实践

(1)研究竞争对手:分析竞争对手的业务范围、战略选择和市场表现。了解他们的成功经验和失败教训,避免进入竞争对手已经占据优势或失败的领域。

例如,如果竞争对手在某个细分市场遭遇了严重的亏损,企业可以考虑不进入这个市场。

(2)参考行业趋势和专家意见:关注行业的发展趋势、技术创新和市场变化。听取行业专家的意见和建议,了解哪些业务领域可能面临衰退或被新技术取代。

比如,如果某个行业正在被新兴技术颠覆,企业可以决定不继续在传统业务模式上投入过多资源。

(3)学习成功企业的案例:研究其他成功企业的战略决策和业务选择,学习他们如何明确“不做什么”,以及如何聚焦核心业务实现持续增长。

例如,苹果公司专注于少数几款核心产品,而不是涉足过多的产品线,这种战略选择值得其他企业借鉴。

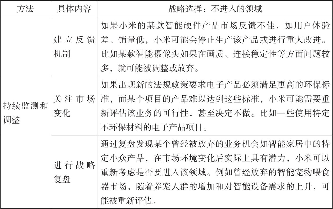
4.持续监测和调整

(1)建立反馈机制:定期评估企业的战略执行情况和业务表现,收集内部员工和外部客户的反馈意见。根据反馈及时调整战略决策,明确哪些业务活动需要调整或放弃。

比如,如果某个产品的市场反馈不佳,企业可以考虑停止生产该产品或进行重大改进。

(2)关注市场变化:密切关注市场动态、竞争态势和技术发展,及时发现新的机会和威胁。根据市场变化调整企业的“不做什么”清单,确保战略的适应性和灵活性。

例如,如果出现了新的法规政策或市场需求变化,企业可能需要重新评估某些业务活动的可行性。

(3)进行战略复盘:定期进行战略复盘,总结经验教训,评估企业在明确“不做什么”方面的决策是否正确。根据复盘结果调整决策框架和方法,不断优化企业的战略选择。

比如,通过复盘发现某个被放弃的业务机会实际上具有潜力,企业可以重新考虑是否要进入该领域。

以小米公司为例:

表1-8 小米案例分析

续表

续表

“差之毫厘,谬以千里”,战略方向上的一点微不足道的偏差,在落实执行层面上可能会产生巨大的差异,因此企业在确定战略方向时,对战略方向的描述务必要准确、详细。

一是战略方向应采用一个含义明确的短语进行描述,如“有效增长”“卓越运营”等,其目的是便于在组织内部进行移植理解和便捷的沟通。

二是要对战略方向进行具体化、可衡量的描述,其目的是保障战略方向的范围、内涵得到准确、一致的定义,以避免对战略方向的理解偏差。 We0Qlxw8dT3sM61k38JDoDzR/f5Eua2EKkfnFZOxlU1MYhojQQUdZ/87InCcrQF8

点击中间区域
呼出菜单
上一章
目录
下一章
×