



◐ 核心问题
√ 产品与服务的本质和整体概念是什么?
√ 如何科学系统的介绍产品与服务?
√ 如何设计产品规划与开发方案?
√ 什么样的新产品创意是有潜力和可开发的?
√ 创业者如何理解和运用产品生命周期理论?
√ 可以从哪些方面增强产品竞争力?
◐ 学习目标
√ 了解产品与服务的基本内容;
√ 掌握产品与服务介绍的思路和方法;
√ 掌握产品三层次理论及使用方法;
√ 理解新产品的内涵和创意来源;
√ 了解产品生命周期的阶段和特点;
√ 理解和会使用增强产品竞争力的方法。
在对商业计划书进行评估时,风险投资者首先会了解该公司能够提供哪些产品与服务,这些产品与服务在多大程度上解决了客户的“痛点”问题,也就是说该公司的产品与服务能否帮助客户提升效率、节约开支、增加收入。如果该产品与服务是中间产品(是指在生产过程中用来制造最终产品的物品或服务,例如用于服装生产的棉布和纽扣都属于中间产品),那么风险投资者也将关注该产品与服务能为其客户的客户带来多大的经济利益,是否能促进对中间产品的购买。因此,产品与服务是风险投资者在阅读商业计划书时需要重点思考的第一个问题。产品与服务的介绍主要包括:产品与服务的概念、性能及特性、主要产品与服务介绍、产品与服务的市场竞争力、产品与服务的研发过程、发展新产品与服务的计划和成本、产品与服务的市场前景预测、产品与服务的品牌和专利等内容。在产品与服务部分,商业计划书制作者需要对产品与服务做出详细说明,使非专业的风险投资者也能明白和理解。
阐述清楚产品与服务是商业计划书需要解决的核心问题之一,在介绍产品与服务时,不需要罗列产品与服务说明书的内容,而是需要进行整理和归纳,用通俗易懂的语言把产品与服务的机理、功能、特点、竞争优势、研发计划等核心内容叙述清楚。
产品与服务是指人们向市场提供的能够满足客户需求的有形产品和无形服务。有形产品包括产品实体,以及所包含的品质、特色、式样、商标和包装等。无形服务则包括可以给客户带来附加利益和心理上满足感和信任感的售后服务、销售声誉和产品形象等。产品是组织为实现其目标而提供的一种工具或手段,它的开发与设计必须满足用户的需求。服务是指用于出售或连同产品一同出售的活动、利益和满足感。服务通常是无形的,主要以活动形式提供,如餐饮服务、美容美发服务等。服务可以满足消费者的需求,提高他们的生活质量,如教育服务、医疗服务等。服务的生产与消费是同时发生的,消费者在享受服务的同时,也是服务的生产过程。
20世纪90年代,菲利普·科特勒等著名学者使用产品三层次理论来表述产品整体概念,即任何一款产品,从理论上都可以分解为三个层次,从内到外分别是产品核心层、产品形式层和产品附加层(见图3-1),这个理论能够帮助创业者深入理解产品的构成和阐述方式。
图3-1 产品三层次理论
产品核心层是处于内核的核心顾客价值,也被称为核心产品,它是产品的基本功能,满足消费者需求的本质,可解决购买者真正购买什么的问题。例如保暖、照明、交通、娱乐等。每一种产品实质上都是为解决问题而提供的服务,因此在表述产品时,都必须具有反映客户核心需求的基本效用。例如,消费者对iPad的需求不仅仅是购买了一台平板电脑,他们其实是在购买娱乐、自我表达、效率以及与亲友的关系,因为iPad是一个面向世界的个人移动窗口,能够满足人与世界沟通的价值需求。
在产品核心层之外是产品的第二层——产品形式层,也被称为实体产品,它是指围绕产品的核心客户价值构造的一个实体产品,是核心产品的表现形式。产品形式包括外观设计、质量水平、品牌名称、产品特性、商标和包装等外在特征。例如,iPad就是一个实体产品,它的触摸屏的手感、屏幕大小、按键设计、操作系统显示界面、图标的设计、图片颜色效果、声音播放,以及购买时的外包装都被精心地组合在一起,用来传递核心客户价值,提升消费者的购买意愿。
在产品形式层之外的第三层是产品附加层,是指为客户提供实体产品之外更多的附加服务和利益,以围绕核心利益和实体产品构造扩展产品。例如,iPad不仅仅是一款数字设备产品,它给用户提供的是一个完整的移动解决方案。因此,用户购买了该产品,苹果公司还会向用户提供一份对部件和工艺的保修单、一份教授客户如何使用的说明书、便捷的快递维修服务、当客户有任何问题时可以随时联系的电话,以及让客户有机会接触到种类繁多的应用软件和配件的网站等。消费者往往把产品看作满足需求的各种利益的复杂组合。因此,在阐述产品与服务时,首先要识别消费者希望从产品中寻求哪些核心客户价值,其次叙述实体产品的功能和特点,最后给出附加服务和利益,并且每一个层次都会增加客户价值。
产品与服务的基本内容和产品三层次理论
依据产品整体概念的三层次理论,在商业计划书中撰写产品与服务内容时,可以遵循一个由内向外延伸的产品介绍逻辑。该逻辑内容主要由五个步骤构成,被称为产品与服务介绍的五步法。
第一步,产品的核心顾客价值。这部分需要解释和说明产品能为客户提供哪些基本效用或利益,可以理解为能为购买者或消费者解决什么核心痛点问题和满足哪些需求。例如,在本书第四部分所提供案例A的A4.1章节中,指出探鱼仪“不但可以更广更深地探测鱼群,而且也能发现水下障碍物以防止网具破坏”,这里就直接提出了该项目产品的核心顾客价值,即所提供的产品能够满足捕鱼者探测鱼群和保护网具这两个重要需求。
第二步,产品的机理、技术特点、功能、种类和附加服务。该部分内容主要介绍产品的机理、技术特点、功能、实体产品的图片和形状。此外,还可以包括产品的生产、包装、型号、种类和附加服务等。例如在本书第四部分所提供案例A的A4.1~A4.3章节中就详细介绍了产品的技术、功能、特点、类型等。
第三步,产品的研发团队与技术水平比较。该部分内容主要介绍依托实验室、项目组、研发者的基本情况,包括依托项目列表、技术水平、生命周期、认证报告、鉴定报告、专利,研发费用等。此外,还可以包括与竞争对手产品的性能、成本和竞争力比较等。
第四步,产品的影响力与评价。该部分内容主要介绍产品的获奖状况、新闻报道、订单、已有客户评价和体验等外部评价证据。
产品与服务介绍的五步法(1)
第五步,产品的未来研发战略。该部分内容主要阐述产品与技术的横向与纵向延伸、未来的创新发展计划和未来3~5年拟研发的新产品等。
在对产品与服务介绍时需要关注以下重要问题。
产品与服务介绍的五步法(2)
(1)公司的产品与服务必须具有创新性或新颖性,需要在某些具体细节上做出明确解释和说明。向风险投资者介绍产品与服务的优点和价值,并把它与竞争对手的产品与服务进行比较,讨论发展计划,列出该产品与服务市场化所需要的条件。
(2)当一个新的产品与服务优于市场上已有的产品与服务时,它才可能受到客户的青睐。清晰地解释产品与服务拥有的功能和特点,让客户认清它的价值。此外,就算产品与服务暂时在市场上没有直接竞争对手,也要关注潜在竞争对手,因为只要它能获得丰厚的利润,就会有相关公司参与竞争。
(3)如果市场上存在替代产品与服务,那么你应该向客户解释提供了哪些额外的价值增值,把你放在客户的位置去评价购买你的产品与服务存在的优点和缺点,对竞争者的产品与服务也需要做出同样的分析。
(4)如果公司提供多种产品,在商业计划书制作时应该把大量的篇幅集中在最重要的一个产品与服务上,对其他系列产品与服务则做出总体上的介绍即可,介绍清楚一个核心产品,其他相关产品问题一般都会迎刃而解。
在向风险投资者介绍产品与服务时,需要避免过多的技术细节解释,阐述尽可能简单清晰,可以多用举例和类比的方法。如果创业者能够提供一个产品原型和样品图,那就更容易影响风险投资者心中的投资天平。此外,要是能找多个已经使用过公司产品与服务的客户来给你作证,会更加有说服力。
创业者需要说明公司的技术创新能力和产品与服务的竞争优势。创业者应该强调他所拥有的门槛优势,或者是提供有效的专利证明表明你可以防止别人盗用和模仿。如果仍存在一些发展中未解决的问题,创业者需要在商业计划书中讨论和提出应对它的办法。例如,药品和医疗器械是需要取得特殊许可证的产品,那么能否合法批准和需要多长时间是一个需要重点研讨的问题。
案例直通
旭初公司的产品介绍见本书第四部分案例A4章,他们分别从产品简介、研发历史、技术特点、功能用途、产品优势和长期研发战略等多个角度和层面详细介绍了探鱼仪这一产品,基本能使风险投资者全方位地了解该产品。妙味轩公司的产品介绍见本书第四部分案例B3章,由于他们的产品属于创意服务类,所以他们侧重对该产品的体验与管理介绍,但是从专家评析中看出,对于这种不易理解且具有创新性的产品与服务,最好给出具体的产品设计方案和案例,便于风险投资者理解。空气乐队公司的产品介绍见本书第四部分案例C3章,该公司产品属于智能硬件产品,在产品环节详细介绍了智能硬件产品和配套的App,但是缺少研发团队、影响力和未来规划等内容。RoBits公司的产品与服务介绍见本书第四部分案例D3章,该公司产品属于创客教育类产品,详细介绍了三大类产品和特色,并给出了产品研发计划,但是没有与竞争对手产品进行比较分析,缺少研发团队介绍和竞争优势总结。
商业计划书除了需要介绍现有产品与服务外,还需要阐述产品与服务的未来规划与开发状况,这里包括过去已经投入开发和未来打算开发的产品与服务项目。风险投资者非常关注这一部分内容,他们希望投资的成果能够快速转化为获取高额利润的产品。此外,他们还希望这些创业者能洞悉市场变化,不断给出推陈出新的产品以满足客户多样的需求,这也是获取可持续竞争优势的保证。
产品与服务的规划内容包括产品与服务的结构规划和系列化、各种产品与服务定位、产品与服务线的长度和宽度、产品与服务的生命周期规划等。合理的规划可以对产品与服务的更新速度进行控制,尽量实现公司成本投入与利润产出的最优化,不断提升公司的核心竞争力。产品与服务的规划过程一般分为三阶段,即市场细分及选择阶段、新产品与服务定位阶段、新产品与服务规划和开发阶段。
在本部分阐述中,风险投资者最关注的是公司技术研发团队是否能把握产品和技术的发展脉络,是否能开发出满足客户需求的新产品。因此,该部分既要介绍公司的技术研发力量和未来的技术发展趋势,还需要阐述公司研发新产品与服务的成本核算、研发进度和时间规划等。
案例直通
旭初公司的产品规划与开发见本书第四部分案例A3.3.3中图A3-1和A4.4,它们分别阐述了产品延伸的方向和产品开发的阶段性。产品与服务规划和开发的阐述让风险投资者对公司的产品发展战略和可持续创新能力都有了进一步认知;RoBits公司的产品研发计划见本书第四部分案例D3.3,从短期、中期和长期三个阶段给出了公司未来十年的产品研发计划,撰写思路和内容值得学习者学习。
一个创意需要具备至少四个要素才能认为它是一个有潜力和可开发的创意,即明确的客户价值、足够大的市场规模、足够的创新程度以及具有可行性和盈利性。产品推陈出新的创意来源于多种渠道,既可以来自客户,也可以来自技术创新。创意来源具体来说包括以下几个方面。
(1)客户分析。确定重点客户群体,观察客户选购和使用产品与服务的实际情况,询问不满意客户的诉求,倾听不具有代表性客户的意见,让客户像合作开发者一样参与到新产品的创意获取和开发中来。
(2)竞争对手分析。需要持续关注竞争对手正在推销和开发的新产品,许多公司的产品新创意都是来源于对竞争对手产品的模仿和创新。
(3)沟通对象多元化。获取科学家和新手的意见,而不是工程师和专家意见。工程师和专家在创新中总有旧产品的影子,思维方式具有一定局限性,而科学家和新手总能给出超出想象的创意。
(4)知识交叉。经常查阅不同学科文献,参与国际研讨会,了解最新技术发展趋势,可以引发各种知识交叉和碰撞,发现新的创意和想法。
在获取了新的创意后,新产品开发一般都是按阶段进行。在各个阶段,都需要对是否继续下一阶段开发做出评价。产品开发的主流模式包括以下几个阶段。
(1)产生创意阶段。需要在不同领域获取产品完善或扩充的创意,或者是产生颠覆现有产品的想法。
(2)概念开发和测试阶段。首先,需要思考创意如何融入产品中,对将要开发的新产品给出理论上的解释和展望。其次,测试用户对新产品概念的反应,通过用户的反应从多个备选方案中找出最优的那一个。最后,还可以对新产品的商业前景做一个初步测试,了解这一产品概念的客户群体。
(3)产品开发和测试阶段。在这一阶段,需要公司生产出产品样机或最小化可行性产品,让客户进行测试并不断完善。继续评价产品的商业前景,发现产品对各个细分市场的吸引力。
(4)市场测试阶段。该阶段的目标是为了预测出新产品上市后能获得的销售量和利润。此外,还能在这一阶段不断训练运营团队的营销和生产技能。
(5)做出新产品是否能够推向市场的最终决策。新产品是很多公司的生命和血脉,即使做过了大量的测试,也需要从政策、行业、客户等多方面深入思考,最终做出新产品是否能够推向市场的决策。
新产品从进入市场到最终退出市场,其客户、需求、营销、竞争和资源调配都会遵循产品生命周期的驱动,因此,理解产品生命周期理论能够为创业公司在资源调配和制定下一阶段计划提供保障。
产品生命周期理论由美国哈佛大学教授雷蒙德·费农1966年在其著作《产品周期中的国际投资与国际贸易》中首次提出。他认为产品的生命周期和人的生命一样,要经历导入、成长、成熟、衰退这样的周期。产品生命周期可以分为三个阶段,即新产品阶段、产品成熟阶段和标准化产品阶段。产品生命周期理论是作为国际贸易理论分支之一的直接投资理论存在的,它反映了国际跨国企业是如何从发达国家逐步转移到一般发达国家,再到发展中国家的直接投资过程。在新产品阶段,发达国家利用其拥有的垄断技术优势,开发新产品,由于其产品尚未完全成型,技术上尚未完善,因此竞争者少,市场竞争不激烈,替代产品少,产品附加值高,本国市场就能满足其获取高额利润的要求,产品极少出口到其他国家,绝大部分产品都在本国销售。在产品成熟阶段,由于发达国家的创新技术垄断和市场寡头地位被打破,竞争者增加,市场竞争激烈,替代产品增多,产品的附加值逐渐下降,企业越来越重视产品成本的下降,较低的成本和价格开始成为竞争的策略。此时产品开始在发达国家和一般发达国家市场饱和,为降低成本,提高经济效益,抑制国内外竞争者,发达国家的企业纷纷到发展中国家投资建厂,逐步放弃本国生产。在标准化产品阶段,产品的生产技术、生产规模及产品本身已经完全成熟,这时对生产者技能的要求不高,原来新产品企业的垄断技术优势已经基本消失,成本、价格因素已经成为决定性的因素,这时发展中国家具备明显的成本因素优势,发达国家和一般发达国家为进一步降低生产成本,开始大量地在发展中国家投资建厂,再将产品远销至别国和第三国市场。
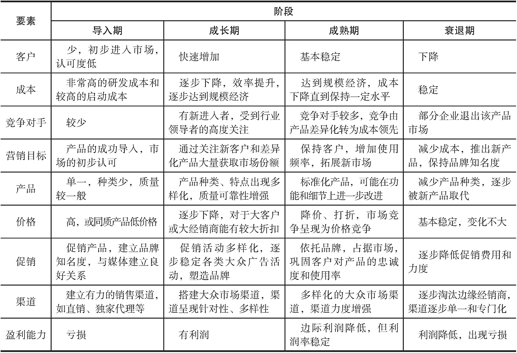
许多产品的成长模式都遵循产品生命周期的S型曲线(见图3-2),从导入期、成长期、成熟期,再到最后被替代品取代或退出市场的衰退期,某些产品会在衰退期通过创新和蜕变又进入新的产品生命周期中。产品生命周期的阶段性分析对制定商业计划书中的产品规划具有重要价值。产品生命周期各阶段的特点、目标和营销策略如表3-1所示。
表3-1 产品生命周期各阶段的特点、目标和营销策略
图3-2 产品生命周期的S型曲线
注:虚线表示蜕变期。
(1)导入期。产品生命周期的导入期是指产品销量呈快速增长之前的准备阶段,也是创业公司风险最大和需要最多管理磨合的阶段。尽管在商业计划书中已经有市场调研环节,但是在真正的市场执行过程中可能会碰到各种不可预期的困难,直至遭遇失败。在此期间,创业公司仍然有机会不断地去选择营销模式,甚至是根据市场需求去更新和研发产品。如果拥有充足多的资源,创业者可以选取具有渗透力的定价方法,从而在竞争者或模仿者进入市场之前夺取更多的市场份额。这一阶段根据产品不同,可以采取集中战略,即主营目标客户多的市场。这里有两种模式,即成本领先集中战略(在某个区域通过降低成本和价格获取竞争优势)和差异化集中战略(在某个区域通过产品功能服务等方面的差异来获取竞争优势),而在其他客户较少的市场可以先通过代理商模式来解决。在这一阶段,需要花费大量的人、财、物去构建营销渠道,执行各种促销方案。该阶段的风险主要来自公司生产能不能快速形成规模和销售模式能不能快速适应市场。
(2)成长期。成长期的最大特点是产品销量快速增长,公司快速壮大。这一时期又可以分为加速成长阶段和减速成长阶段。在加速成长阶段,销售的增量逐年或随季度递增;在减速成长阶段,虽然公司的销售量继续增加,但是销售的增量逐年或随季度递减。这两个阶段是产品生命周期S型曲线的弯曲折点处。
对创业公司来说,在这一阶段公司的发展多是由产量驱动的。创业公司由于扩张需求必须加大对产能和运营资本的投入,这就伴随着巨大的资金需求,许多的创业公司就是在不断扩张中缺乏资金流动性而遭遇失败。对于创业者来说,有两种策略可以缓解这种危机,第一种策略是继续进行二次和多次融资,扩大产量,形成规模经济。第二种策略是把公司出售给较大的、有兴趣进入该行业的公司。创业公司寻求收购的理由不仅仅是缺乏资源,如果能带来足够高的估值和溢价,这也可以作为商业计划书中的退出方式之一,即把创业公司进入成长期的加速成长阶段就将公司出售作为退出策略。
在成长期的初始阶段,公司间的竞争焦点是如何赢得新客户或新市场,对于产品较易模仿的企业来说,如何获取差异化战胜对手是这个阶段主要思考的问题。在成长期的后期阶段,公司将更多关注客户的保持和新产品市场的开拓。在这一阶段,公司的生产和管理已趋近成熟,开始盈利,未来将伴随着更大的扩张、融资和风险。
(3)成熟期。在产品生命周期的成熟期,公司的关注点将转向对市场份额的争夺和产品成本的减少。在这一阶段,由于产品老化,已有产品仅能通过不断降低成本获取竞争优势。为了依然追求成长目标,公司可能会通过提升现有商品的重复售卖率、增加现有产能的使用频率或对现存产品新用途的发现来增加销量。此时风险投资者的兴趣点将从对创业公司的绩效转为如何快速通过兼并、上市等方式兑现当初的高额投资。
(4)衰退期。当产品生命周期的衰退期来临时,最低效率的公司将退出市场,为了继续生存下去,管理人员将更加关注如何削减成本和有效配置资产。此时,可以通过研发新产品进入市场等形式进行蜕变,开始下一周期的循环。创业公司一般会在主流产品进入成长期或成熟期时就不断推出新产品,依次循环,不断地延续创业公司的盈利点。
产品生命周期理论
商业计划书制作者在构思和撰写产品与服务这部分内容时,他们最想表述的问题就是产品与服务的核心竞争力来源于哪里,或者是如何通过产品与服务的优势体现出公司的核心竞争力。产品竞争力可以来源于产品差异化和经营差异化。产品差异化是指赋予产品可感知的差异,以区别于其他竞争对手的产品。这种差异可以是产品质量和功能上的差异,也可以是外观、包装等方面的差异。经营差异化是指企业在经营上的差异赋予产品可感知的差异。这种差异可以是来自售后服务、品牌塑造、促销等方面的差异,也可以是来自质量稳定、能快速供货上的差异。创业公司既可以塑造出有产品差异化的产品,也可以塑造出有经营差异化的产品。如果创业公司的产品差异化和经营差异化都不显著,那么创业者就应该去思考如何获取和培养产品竞争力,否则很难得到风险投资者的青睐。
垄断的经济价值非常大,能够快速提升风险投资者对商业计划的关注度,垄断主要包括市场垄断、技术垄断和原材料垄断。拥有某方面垄断能力的创业公司可以给产品制定一个远高于成本的价格,获取垄断利润,也可以按照自己的需求开发新产品引导消费者。在评判商业计划书时,风险投资者最希望看到创业公司能在短期内形成产品差异化或经营差异化,在某一方面形成特有的竞争优势,这样创业公司就具备较强的产品竞争力,能够获取垄断利润。
创业公司如果拥有蕴含新技术和新创意的产品,在短时间内是有可能快速占领市场,并形成一定的市场优势的。这样的公司将会有非常大的市场谈判权力,可以在价格管理、渠道管理等方面按照自己的要求去制定一些政策,获取高额的经济利润。例如,某创业团队根据实验室新技术研发出了“无创伤唾液血糖仪”新产品,而目前血糖仪市场主流产品都是有创伤或微创伤产品,这样我们可以得到初步结论,产品差异化可能会使该公司快速地占领市场,并获取较大市场份额。
技术垄断是获取垄断利润最好的工具。目前,高新技术创业公司大部分的产品都是依托某项专利或机密技术获取产品竞争力。如新材料发明专利、发动机技术的革新等,如果拥有这些技术将是商业计划书中的一个亮点。原材料垄断是指通过控制生产链上游的原材料,以达到控制生产链下游产品市场的方法。例如,控制了高级烟叶,就能控制高级香烟制造;控制了葡萄的优良产地,那就控制了优质葡萄酒的酿造;控制了高新材料的生产,就可以控制新一代芯片的制造。因此,控制原材料的企业,可以运用这种能力来生产和销售原材料获取超额利润,也可以运用这种能力去控制下游产品市场。
在加入WTO后,我国关于知识产权方面的立法已经比较完备,但是在知识产权和技术标准方面却很少拥有自己的专利产品和制定的行业技术标准。因此国外厂商经常利用知识产权和行业技术标准来制约我国企业。
创业公司要想与国内外竞争对手在竞争过程中获得优势,不仅需要提高自己的研发实力,还需要拥有自己的专利产品和技术,确立自己的知识产权版图。当前我国企业制定行业技术标准有很多有利的优势条件。我国有广阔的市场潜力,拥有新技术的创业公司在这个市场上完全可以快速建立自己的技术和产品标准。
行业技术标准本应该是由政府或相关行业协会制定,但是随着市场竞争越来越激烈,拥有一定市场和技术势力的企业为了在“标准”上胜出,开始进行制定标准的竞争。技术标准和产品标准是一种市场资源,公司可以通过参与和制定标准,与行业内上下左右的社会关系进行有效沟通,与政府、行业协会、专家学者建立长期的沟通机制。此外,标准可以减少消费者面临的技术风险,加速该技术和产品的普及。标准可以使企业的竞争从功能转向价格,因为每个品牌都具有共同的功能,但是随着时间推移,公司会在保有标准的前提下扩张独家产品功能使自己获取竞争优势。如在校车制造领域,宇通客车公司不断吸取其他公司制造校车的经验,积极参与工信部组织的《专用校车安全技术条件》技术标准制定中,结果该文件大量采纳了宇通标准,这样无形中增强了宇通客车公司拓展校车市场的产品竞争力。
在有标准的市场,创业公司要想快速成长为大企业,不仅要参与市场竞争,还要参与标准竞争。
形成战略联盟可以通过联盟的力量与竞争对手竞争。通过团队与个体竞争更容易获得竞争优势,因为战略联盟能够形成一种系统的力量,特别是互补产品和产业链上的联盟能够使创业公司的产品具备其他单一产品无法抗拒的能力。某些产品技术的开发成本非常高,单家公司无力承担这么巨大的开发风险,如果可以联合行业内大型企业和高校科研院所等形成联盟共同进行开发,那就可以形成巨大的技术创新能力。
战略联盟并不局限于技术,在产业链中的联盟也可以给创业公司带来巨大商机和竞争力。例如渠道联盟,某医科大学实验室开发了一种抗癌新药品,该创业团队成立公司获取了该药品的招商和经营权,公司通过与全国最大的抗癌药品经销商形成战略联盟,使后进入者很难获得此类药品在经销渠道上的便利,此举有助于该公司快速占领市场,又成功为后进入者设置了渠道障碍。
技术进步给整个社会带来了巨大变革,更为创业公司提供了快速发展的动力和机遇。一家创业公司能在技术变革时期,把握住最新的技术和创意,不断快速推出蕴含高新技术的新产品,就能快速提升产品竞争优势,在每个行业都有这样依托技术进步而高速发展的创业公司。
当存在多个细分市场时,如果一家公司只进入部分细分市场,而在其他细分市场任由其竞争对手发展,那么该公司会错失市场机会。创业公司要想获得更多的客户和细分市场,就必须不断地丰富产品线,尽量减少市场空白,逐步成为行业内的领导型企业。此外,创业公司不能仅靠创业之初的某个核心产品应对消费者日益多样化的要求,快速丰富产品线是提升产品竞争优势和增强品牌知名度的保证。
在创业初期,创业者由于拥有某项独具特色的产品与服务,所以更加关心如何能获得更多市场份额,往往忽视了产品需要不断推陈出新。在竞争越来越激烈的市场中,速度成为一种特别重要的竞争力。一家公司是否能快速研发出新产品并推向市场,是获得产品差异化优势的重要内容。有些创业公司过分关注市场,结果在公司成立3~5年内都不能推出新产品,这将从两方面损害公司的竞争力,一方面该产品将很难满足客户的新需求;另一方面,如果没有研发的持续投入,该公司的研发能力将持续下降。
创业公司必须关注新产品推出的速度。即使从技术角度来讲,新产品本身还有一些缺陷,但只要不会给消费者带来危险和损失,公司就应该尽快推出该产品,让那些有多样化和高要求的消费者能够尽快体验该产品,这也是向消费者转移的附加价值。例如,微软公司在各个版本的操作系统一直存在问题的情况下,还是不断地推出新产品,并且快速地推出改进型产品,使得微软产品占领了大部分市场,并给消费者不断带来新感受。
品牌形象的塑造越来越成为企业吸引消费者的最有力工具。特别是创业公司的产品是一项服务或创意时,因为这些产品容易被其他人模仿,所以品牌是最能形成差异化优势的地方。
不论是消费品还是中间产品,在消费者心中建立起品牌形象都非常重要。中间产品由于不会直接被用户了解,很多公司就认为中间产品的品牌形象塑造没有意义,这种看法是错误的。中间产品要想提高在下游制造商那里的谈判力度,就必须设法提高自身产品在最终消费者那里的品牌地位,可以通过消费者的需求拉动来削弱下游厂商的谈判能力。英特尔公司就是一个塑造品牌形象的高手,消费者购买了一台计算机后,他并不会特意关注该计算机使用了什么芯片。英特尔公司高明之处在于通过塑造英特尔公司的专业形象,去迫使计算机整机厂商去购买英特尔芯片,否则得不到消费者的认可。目前大部分电脑外观上都贴有“Intel Inside”的标志,这已经成为一个性能和质量的形象标志。大部分计算机厂商都不敢冒巨大风险推出非“Intel Inside”的计算机。英特尔公司的CPU作为一个中间产品能获得如此高的市场地位,能够在下游厂商那里拥有如此大的谈判权力,这与该企业不断塑造强势的品牌形象有巨大的关系。
因此,创业公司可以把塑造强势品牌形象作为一个获取竞争优势的途径。工艺和产品容易被模仿,专利终究会过期,唯有在消费者心中鲜活的品牌形象永不过时。
持续创新可以为公司带来产品差异化的竞争优势。创业公司的产品在经营初期往往都会因为拥有专利或创意具备一定的竞争优势,但是随着模仿和新创意的出现,这种竞争优势会逐步消失。因此,只有持续创新才能使公司保持产品竞争优势,获取更多市场份额并进入更多的细分市场。产品创新可以是针对产品附属属性的创新,例如外观、包装、特殊服务等,也可以是针对产品核心属性的创新。这两种创新模式都能在一定期限内形成和保持产品竞争优势。
如果要进入一个具有一流强势企业的行业,该如何竞争呢?如果在技术、品牌影响力、产品创新水平等方面都不具备优势的情况下,还有一种可能会使创业公司在该行业占据一定的市场份额,那就是推出性价比更好的产品。消费者在购买产品时一直在衡量产品带来的满足程度和产品价格之间的合理性,因此,市场并不总是被高质高价产品占领着,而性价比高的产品总会受到消费者的青睐。
小米公司就是通过性价比策略来获取产品竞争优势,从一家默默无闻的小公司发展成全球第四大手机制造商,小米公司从一开始就有着非常明确的产品定位和策略。他们把目光瞄准了那些追求性价比的消费者,通过提供高配置、高品质的手机,同时保持较低的价格,吸引了大量消费者的关注。这一点在小米公司刚刚进入市场的时候,显得尤为重要。因为在那个时候,市场上充斥着价格高昂、配置却不尽如人意的手机产品,小米手机的出现打破了这种局面,让消费者真正感受到了“物超所值”。
创业公司的新产品如果进入了一个全新市场,由于短期内没有直接竞争对手,在创业初期会比较容易获取巨大收益,但是随着模仿和替代产品的进入,要想保持竞争优势会非常困难,而有效的客户关系管理可以保持创业公司在市场上的优势地位。开发一个新客户的成本是维护一个老客户成本的5倍,因此,建立客户资料库,与已有客户保持长期关系,通过不断推出新产品和给予客户更多价值来留住老客户,这对创业公司来说是非常有益的,也为后进入者设置了一个进入门槛。
案例直通
表述和增强产品竞争力的方法
产品竞争力和竞争优势来源于多个方面。对于实体产品可以通过技术创新、制定标准、获取专利等方法来获取竞争优势;对于创意服务类产品,可以通过塑造品牌形象、丰富产品线、客户关系管理等方法来获取竞争优势。妙味轩公司非常注重产品竞争优势获取问题,他们单独拿出第四部分B7章来探讨品牌战略,通过研究品牌设计和品牌提升,给出了许多提升产品竞争力的方法和思路。空气乐队公司也在本书第四部分案例C3.3部分单独拿出一节从多个角度阐述公司产品竞争力,如果分析能够细致一些,效果会更加好。RoBits公司在本书第四部分案例D3.2.1中给出了RoBits 创客教学装备套装与同类产品相比具有的优势。
在产品与服务部分,商业计划书制作者需要对产品与服务做出科学系统的描述,要让风险投资者阅读完本部分内容后能够准确地认知你的产品与服务。在这一部分需要关注以下关键问题。
(1)产品的整体构成是什么?产品有何明显的特色和竞争优势?
(2)产品是否有效地解决了用户“痛点问题”?实际效果如何?是否有目标用户使用过该产品?他们有什么反馈和评价?
(3)市场上现有的产品和竞争对手有什么特点、优势和不足?
(4)产品的技术原理和技术路径是什么?有何优势和门槛?
(5)是否有专利等知识产权保护?这些专利和保护对产品来说具有核心价值吗?
(6)产品有何劣势?如何解决相关问题,弥补不足?
(7)产品的研发进展到了什么程度?有没有时间表?何时能够实现产品定型、规模量产?
(8)产品研发及上市是否需要经营许可和审批手续?相关证照都拿到了吗?
(9)产品如何生产,是用自己的工厂还是代工?如果是代工,代工工厂找到了吗?
(10)这个产品是否容易被复制和模仿?为什么竞争对手没有做同类产品?
(11)市场上是否有其他解决方案(替代产品或替代方案)也能满足用户需求?
(12)如果在某方面更具有优势的企业做同类产品,你们会怎么办,还有机会吗?
1.产品与服务是指人们向市场提供的能满足客户需求的有形产品和无形服务。有形产品包括产品实体,以及所包含的品质、特色、式样、商标和包装等。无形服务则包括可以给客户带来附加利益和心理上满足感和信任感的售后服务、销售声誉和产品形象等。
2.产品三层次理论可以用来表述产品整体概念,即任何一款产品,从理论上都可以分解为三个层次,从内到外分别是产品核心层、产品形式层和产品附加层。
3.产品介绍五步法包括以下五个步骤:产品的核心顾客价值,产品的机理、技术特点、功能、种类和附加服务,产品的研发团队与技术水平比较,产品的影响力与评价,产品的未来研发战略。
4.一个创意需要具备明确的客户价值、足够大的市场规模、足够的创新程度以及具有可行性和盈利性才能认为它是一个有潜力和可开发的创意。
5.产品的生命周期和人的生命一样,要经历导入、成长、成熟、衰退这样的周期。产品生命周期可以分为三个阶段,即新产品阶段、产品成熟阶段和标准化产品阶段。
6.产品竞争力可以来源于产品差异化和经营差异化。
产品 服务 产品三层次理论 产品介绍五步法 核心顾客价值 实体产品
扩展产品 产品规划 产品生命周期 产品竞争力 产品差异化 经营差异化
1.试着自选一个产品,你将如何设计一个产品介绍逻辑来向投资人展示该产品?
2.实体产品介绍包括哪几个方面内容?
3.举例说明新产品开发创意来源于哪几个方面。
4.产品生命周期理论可以从哪些方面指导创业公司研发新产品?
5.试举例说明,可以从哪些方面阐述公司产品与服务的竞争优势。