



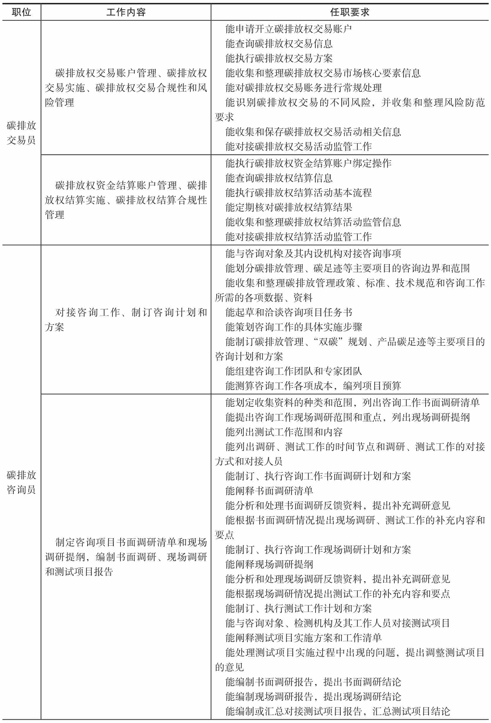
低碳人力资源职位分析通过系统地收集、整理和组织与低碳人力资源职位相关的信息,进行深入的研究和分析,最终明确该职位的工作任务、工作环境、职责、任职要求及与其他职位的关系。职位分析的过程包括以下几个方面:首先,明确设立该职位的背景和目的,分析其具体职责和工作量;其次,提出完成工作所需的能力要求和技巧;此外,还需要整理绩效衡量因素、内外部联系以及工作条件等内容。这一分析能够帮助企业精确界定低碳岗位的核心职能,并为低碳人力资源的招聘、培训、评估和管理提供理论依据。对于低碳管理层和企业运营层而言,其工作内容和任职要求类似于传统意义上的人力资源管理,故本书不再赘述,此处主要列出低碳技术层主要职位的工作内容和任职要求,如表2-1所示。
表2-1 低碳技术层主要职位的工作内容和任职要求
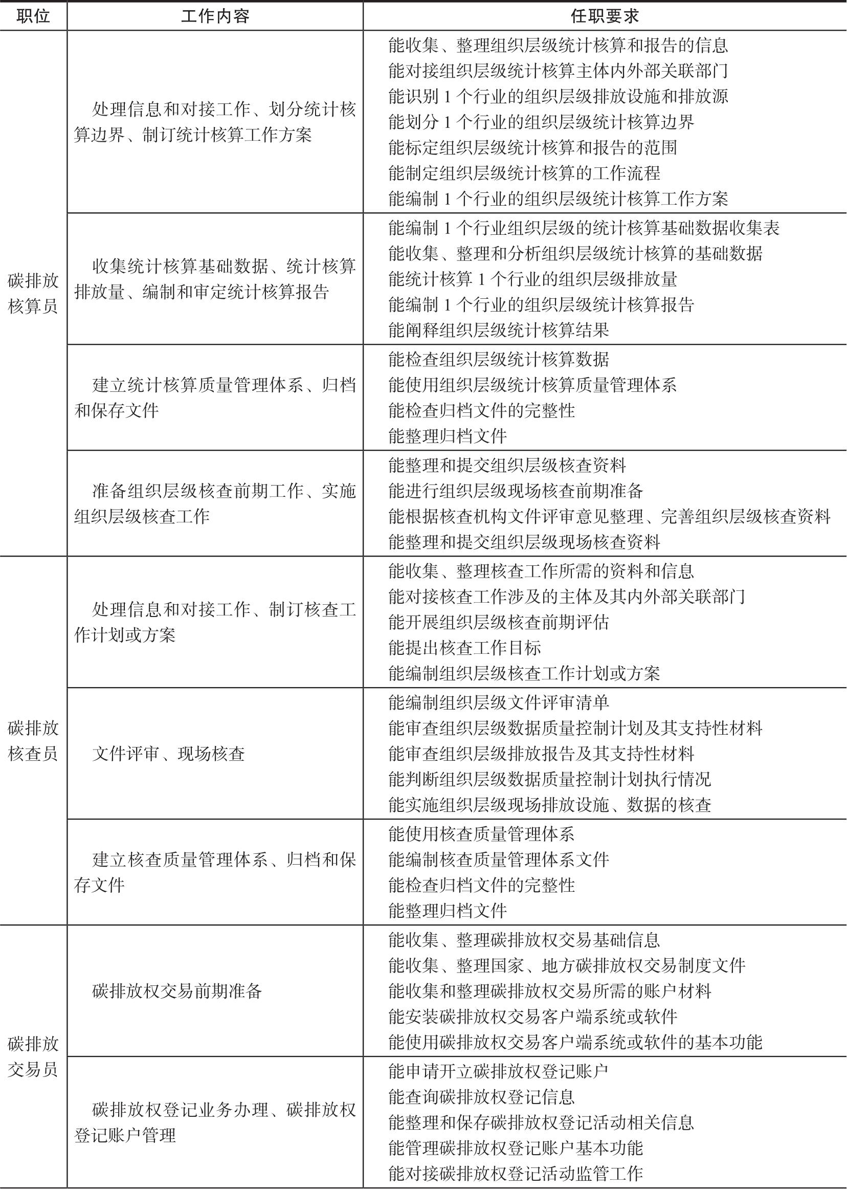
(续)
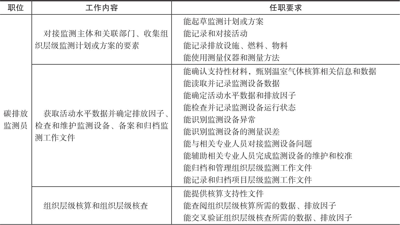
(续)
(续)
低碳人力资源职位评价是根据各职位对企业经营目标和低碳发展战略的贡献进行综合评估,从而确定低碳相关职位的相对价值。这一过程有助于确立一个合理且稳定的低碳相关工作结构,并开发一个基于低碳工作价值的制度。在此基础上,制定低碳相关职位的薪酬级别和职位待遇,并检验企业的减碳效果,从而优化低碳管理模式。这不仅有助于激励员工的低碳行为,还能确保低碳人才的合理配置和资源的有效利用。
低碳人力资源职位评价是在低碳相关职位分析的基础上对低碳职位本身所具有的特性进行评价,从而确定不同低碳职位的相对价值。它的评价对象是低碳相关职位,反映了其相对价值,而不是其绝对价值。低碳人力资源职位评价包括评价对象、评价过程、评价方法三个要素。
(1)评价对象:以低碳相关职位为对象,即以低碳相关职位所担负的工作任务为对象进行客观的评比和估价。
(2)评价过程:根据事先设定的、能够全面反映低碳职位本质的职位评价指标体系,对低碳相关职位的主要影响因素(如减碳效果、企业低碳转型等)逐一进行测定、评比和估价。这一过程能够量化各个低碳相关职位的贡献和价值,并最终得出每个职位的量值。这种方法帮助企业科学地评估不同低碳相关职位的相对重要性,为合理配置资源、制定薪酬政策以及优化低碳管理体系提供数据支持。这样,各个低碳相关职位之间也就有了对比的基础,最后按评定结果,对低碳相关职位划分出不同的等级。
(3)评价方法:常见的评价方法有排列法、分类法和要素计点法。排列法和分类法是从总体上确定不同低碳相关职位之间的相对价值顺序,属于定性评估;而要素计点法旨在通过一套等级尺度系统来确定一种低碳职位与另一种低碳职位的相对价值,属于定量评估。
职位评价是指为了确定各个低碳职位的相对价值而对这些职位进行的正式和系统的比较。职位评价的目的是确定职位的相对价值。职位评价的最终结果是工资或薪资的结构或层级,它反映了不同低碳职位或职位群的薪酬水平。职位评价涉及为企业中的每个低碳职位确定价值,此方法有助于企业制定低碳员工的薪酬标准。
以下通过方法的定义、步骤以及优缺点来介绍排列法、分类法和要素计点法,并举例说明要素计点法在低碳人力资源职位评价中的部分应用。
(1)排列法。排列法是企业在不进行低碳相关工作内容分解的前提下,由评定人员按照自身的经验,将各个低碳相关工作岗位的相对价值进行排列,进而确定各个低碳相关职位之间的关系。
排列法主要包括低碳职位分析、标准工作职位选择、低碳职位排列和低碳职位定级。低碳职位评价的排列法通常依据某些总体性的要素(如碳管理工作难度等),对某个低碳职位相对于其他低碳职位的价值进行排序比较,采取排列法时,通常需要遵循以下几个步骤。
1)了解低碳职位信息。职位分析是职位排序的基础,需要了解每一种低碳职位的相关描述以及职位描述中包含的关于工作职责的信息。
2)选取低碳职位并加以分组。通常是根据部门或者职位群,对职位进行分组。
3)选择低碳职位报酬要素。常见的做法是根据某种报酬要素(碳管理工作技能),对作为一个整体的职位进行排序。
4)对低碳职位进行排序。例如,向各评价者提供一套职位索引卡片,在卡片上写上对于某一低碳职位的简要描述。各评价者将卡片按得分从低到高的顺序加以排列。为使排序更精确,有些管理者还采用“交替排序法”。
由于排列法没有明确的报酬要素,它是一种简单也容易理解的职位评价方法,但部分企业存在过度依赖“瞎猜”的问题。该评价方法的优点是能尽快确立职位等级,而缺点是评定人员对工作内容不熟悉,易导致评定误差。同时,由于该评价方法的主观性太强,缺乏严格的、科学的评判标准,使评价结果弹性大,容易受到其他因素的干扰。
(2)分类法。分类法基于低碳职位分析,设立一套低碳职位级别标准,并将企业内的低碳相关职位与这些标准进行比较,从而将各个低碳相关职位纳入相应的等级。分类法是一种较简单且得到广泛运用的职位评价方法。低碳职位分类是企业低碳人力资源管理的一项基础工作,是以客观存在的事实为依据,将企业中的低碳职位,按其低碳工作性质、碳管理工作的难易程度、承担本项工作的资格及条件,加以分析和比较,并根据一定的标准,把每一个低碳职位都归入适当的等级档次,以作为劳动报酬和任用、考核低碳员工的基本依据。
在采用分类法时,评价者需要将职位划分为多个低碳职位群,每个低碳职位群中的所有职位在薪酬、职责等方面具有大致相同的价值。这些低碳职位群被称为职级。在这些职级下,薪酬水平通常相对统一,反映了相似的工作内容和责任。职等则是指在同一个职位群内,职位之间在工作的难易程度上相似,但在其他方面(如技能要求、责任大小、工作环境等)存在差异。职等的划分有助于进一步细化职位等级结构,确保在同一职级内部,职位的差异可以通过职等来区分,从而更精确地设定薪酬、发展路径和工作要求。通过职级和职等的划分,企业能够更清晰地确定不同低碳职位的相对价值,并为人才激励、薪酬设计和低碳转型提供更加合理和科学的依据。
在低碳人力资源管理实践中,可采用不同的方法对低碳职位进行分类。一种方法是先编写对低碳职级和职等的文字描述,然后根据每个低碳职位与这些职级或职等描述的匹配程度,将各低碳职位归入适当的职级或职等中;另一种方法是先为每个低碳职级编写一系列规则,然后再根据这些规则的描述将低碳职位划分到不同的低碳职级中。
该评价方法的优点是:过程简单;出现工作变动时,可依据既定的等级标准确定其所属等级;具有较强的适应性和灵活性,可以迅速响应职位调整、岗位变化或新职位的设立,从而确保企业的职位结构始终合理、清晰;在出现争议或纠纷时,能为争端的解决提供系统的框架和标准,帮助双方依据事先设定的职位等级标准进行公正评估,确保争议能够基于明确的规则得到妥善解决。但是,该评价方法的缺点是:等级界定时受主观意识影响,会产生一定误差;无法衡量职位间价值的量化关系,难以直接运用到薪酬体系中。
(3)要素计点法。要素计点法又称点数加权法、点数法,是目前低碳人力资源管理中应用最为广泛的职务级别评价法。其总体目的是确定要评价的低碳职位包含被选择的这些报酬要素的程度如何。这种评价方法要求确定每个低碳职位包含的报酬要素以及这些报酬要素在每一个职位上表现出来的程度。
在低碳人力资源管理中,进行要素计点法的基本步骤如下。
1)确定要评价的低碳职位群。
2)收集低碳职位信息并进行低碳职位分析,编写职位描述和职位说明书。
3)选择需要评价的要素。
4)界定评价要素。
5)确定要素等级。
6)确定要素的相对价值。这一步是确定每个要素的权重。
7)确定各要素及各要素等级的点值。
8)编写低碳职位评价指导手册、将职位归入适当的职级或职等中等。
要素计点法的优点是:主观意识不强,可靠性高;人们易于接受;应用范围广泛。缺点是:耗费时间和人力;确定评价要素定义和权重存在一定的技术难度;选择和界定评价要素、确定要素权重会受主观因素的影响。
(1)确定低碳职位等级的手段。低碳职位等级通常被企业作为划分低碳人才薪资级别和薪酬福利标准的依据,而低碳职位评价是确定低碳相关职位等级的最佳手段。通过低碳职位评价,企业能够根据各个低碳职位的复杂性、责任大小、技能要求等因素,科学地确定每个职位在组织中的相对等级。这不仅有助于确保职位结构的合理性,还有助于在薪酬管理中实现内部公平。
(2)薪酬分配的基础。职位评价为薪酬分配提供了基础,尤其在设立职位工资时,职位评价能够明确不同职位的价值差异。许多企业在工资结构中都有职位工资这一项,通过职位评价确定职位的相对价值后,可以合理划分职位的薪资差异。在国际化的职位评价体系(如HAY系统、CRG系统)中,低碳人力资源职位评价同样适用,因为这些系统采用统一的标准,使得不同低碳企业、不同低碳职位之间的职位等级具有可比性。低碳职位评价的主要目标是解决低碳人才薪酬的内部公平性问题,确保低碳相关职位的价值可以真实反映其对企业的贡献。例如,在低碳领域,职位评价会考虑职位对碳排放减少、可再生能源发展、提升企业在低碳市场竞争力等方面的贡献。这种科学的职位评价方法有助于确保薪酬分配的合理性和公平性,进一步激励员工为企业的低碳目标做出更大贡献。
(3)员工确定低碳相关职业发展路径的参照系。低碳人才在企业内部跨部门流动时,需要参考各个低碳相关职位的等级。低碳职位评价可以帮助低碳人才熟悉企业内部的低碳职位评价标准,全面理解企业的低碳转型战略,从而为低碳人员在企业内部获得职位晋升指明方向。
(4)检验低碳环保效果的手段。在对低碳职位的主要影响因素逐一进行测定、评比和估价时,一定程度上也能反映某个低碳职位对企业实现低碳环保目标的影响程度。专业操作技能,即碳减排等关键技术对于减少企业二氧化碳等温室气体的排放具有重要作用。一个职位所掌握的“双碳”知识的难易程度和对“双碳”知识的更新要求也影响着企业战略目标的实现。职位评价可作为检验低碳环保效果的手段。
(5)优化管理模式的路径。运用要素计点法对低碳人力资源职位评价后,可通过评价结果进一步优化员工管理模式,适当调整职位的工作任务,及时协调低碳管理层、低碳技术层、企业运营层等各部门之间的配合,从而引导员工朝更高的效率发展,推动企业实现低碳环保、节能减排的目标,助力国家“力争2030年前实现碳达峰,2060年前实现碳中和”的“双碳”目标。