



方针管理和日常管理,是企业经营管理活动中两个紧密连接、互相促进、同步实施的循环工作。一方面,方针管理为日常管理指明了改善和提升的方向;另一方面,实施方针管理本身就是为了更有针对性地开展日常管理。企业的管理活动实际上就是日常维持和提升改善两个管理活动的循环,见图3-1。日常管理是管理标准的日常维持活动,方针管理是重点课题的专项提升改善活动。日常管理活动的循环称为标准维持的SDCA循环,重点课题的改善活动称为改善提升的PDCA循环。方针管理活动就是通过重点课题的提升改善(管理变革),将日常管理提升到更高的水平,然后按照SDCA的日常管理循环,彻底地贯彻实施企业变革,如图3-2所示。
图3-1 维持管理的SDCA循环和改善提升的PDCA循环
图3-2 日常维持管理和企业变革的关系
方针目标管理是在目标管理的基础上演变而来的管理手段,是企业达成中长期经营计划的管理手段。
方针是企业经营层正式明确的企业使命、经营理念和发展愿景,是为了达成中长期经营计划,所指明的企业经营意图和方向;一般来说,目标包含三个要素:重点课题、目标和方策(方针和措施),如图3-3所示。
图3-3 方针和目标的含义
方针目标管理的重点,在于对企业重点课题的改善。重点课题来自于两个方面,一方面,对当前管理工作进行反省,把当前管理工作中反复发生、未能得到彻底解决的异常现象定义为必须解决的课题。另一方面,根据企业的中长期发展规划,识别出必须突破的制约因素,并将其定义为重点课题。
方针管理和日常管理的关系如图3-4所示。
图3-4 方针管理和日常管理的关系
日常维持管理的SDCA循环,是图3-4左侧的循环;方针管理的改善提升循环,是图3-4右侧的循环。
日常维持管理是在现有职能分工的基础之上,根据各职能部门的业务流程,制定详细的管理项目,设定详细的管理标准,输出当前的作业标准(standard),从而启动日常维持管理的循环。日常工作就是遵照作业标准(standard)来实施(do),执行标准的过程中,难免会出现未按标准执行的情况,这时需要对标准执行中存在的异常进行确认(check),确认标准的过程就是对标准遵守度和遵守效果的确认。有规定(标准)不遵守,是企业管理中存在的最大异常。如果发现标准未得到遵守,可以确认以下几个方面的内容。
(1)标准对谁来说都无法严格遵守。
(2)标准可以暂时遵守,但若要长期坚持,却很困难。
(3)标准能够遵守,但总是会出现人为失误。
(4)标准容易遵守,却没有得到遵守;既没有人愿意遵守,也没有人监督标准的执行情况。
从上述四点对标准未遵守的现象进行分析,然后逐一改善,提出异常处理的措施(Action)及异常预防对策,对作业标准的执行难点进行改善,这就是日常管理的SDCA循环。
日常管理中作业标准执行的难点,如果无法得到彻底解决,则可以把难以遵守的标准和未能根治的异常现象,当作重点课题来进行改善,从而进入课题的改善循环。由于重点课题的改善,需要重新评估改善方法和投入资源,才能实现突破性的提升,所以通常把重点课题的突破,纳入方针管理的循环中,以寻求改善。
企业作出中长期的发展规划后,根据企业的经营方针和使命,也会展开并分解出需要重点改善的课题,这时可以把日常管理输出的重点课题和通过方针管理识别出的重点课题,按照PDCA循环进行改善。PDCA改善活动通常按照QC Story的七个步骤来实施,分别是:
(1)改善主题的选定(P)。
(2)现状把握(P)。
(3)改善目标的设定(P)。
(4)制订改善计划(P)。
(5)要因分析和对策实施(D)。
(6)改善效果的确认(C)。
(7)改善成果的标准化和日常维持(A)。
通常,改善成果的标准化(A),等同于日常维持管理的制定标准(S)。改善到这一步时,就会自动转到日常维持管理SDCA循环。
以上就是日常管理和方针管理的关系,接下来重点介绍方针管理的实施步骤。
打造永续良性经营的精益企业,需要对企业的长远发展作出规划。根据企业的实力,作出更有利于长期发展的战略部署,指明未来的发展方向,制定可以衡量的战略目标,识别达成战略目标必须重点突破的关键课题,制定解决关键课题的充分必要措施和具体的行动计划,将课题达成措施和行动计划,落实到日常管理活动中,从而实现战略方针和战略目标。
方针目标管理是企业达成中长期经营计划的管理手段,是战略部署得以贯彻实施的重要工作。方针目标管理通常按照图3-5所示的八个步骤来导入。
图3-5 方针目标展开的步骤
第一步:企业的竞争优势分析。
第二步:企业重点课题的识别。
第三步:经营方针和经营指标(KMI)的制定。
第四步:业务方针、目标(KPI)和策略的展开。
第五步:机能级方针、目标(KPI)和策略的展开。
第六步:指标(KPI)与管理活动的关联。
第七步:行动计划和行动指标(KAI)的设定。
第八步:指标达成情况的确认和改善。
注:KMI是key management indicator(重要管理指标)的简称。
KPI是key performance indicator(重要绩效指标)的简称。
KAI是key activity indicator(重要活动指标)的简称。
方针管理的第一步即企业的竞争优势分析。主要的目的在于,根据企业的竞争优劣势,识别企业的机会和危机,制定企业的差异化定位策略,提出能够支撑企业长期发展的愿景和使命,为企业的长期发展指明方向。
企业进行方针目标管理,本质目的就是实现长期良性经营。在竞争激烈的商业环境中,企业的长期良性发展,取决于能否长期保持有利的竞争地位。企业的竞争情况通常与行业的前景息息相关,在此所谈的内容,不涉及发展前景等战略规划,只对企业所在行业进行排位分析。
首先,应根据企业在行业内所处的地位进行排位调查。不论企业处于生命周期的哪个阶段,只要存在同行业竞争,就应确保企业在竞争排名中处于有利的地位。企业可以站在客户的立场,对企业的市场份额、企业规模、生产能力、新产品的研发能力、交货能力、价格、质量等内容进行调查;围绕客户重点关注的内容,进行同行之间的排名分析。如果客户有供应商评价标准,也可以直接利用该标准,进行竞争企业之间的排名调查。
企业的竞争排名分析(见表3-1),可以从效率(P)、品质(Q)、价格(C)、交期(D)等几个维度来展开。先罗列出客户关注的维度,为每个维度的重点调查项目分配相应的权重。每个调查项目的评价标准,可以设定1~5分的分值,其中,5分为最高,代表该项目在行业里面的排位最靠前;1分为最低分,代表该项目在行业里面排位最落后。建立评价维度、评价项目和评分标准后,罗列出与企业存在明显竞争关系的同类企业,识别出行业的标杆企业,然后运用已经建立的评价标准,依次根据每个评价项目,对每个企业作出评价。评价不需要特别精准,评价完成后,逐项列出本企业在行业中的排位顺序。
表3-1 企业的竞争排名分析
接下来,根据每一个评价项目的排位,寻找差异化的竞争定位策略。一般来说,企业应该考虑的是:
●在客户最敏感的评价项目上,确保能达到“5分”(最好)。
●在客户第二敏感的评价项目上,至少能达到“4分”(中等偏上)。
●确保其他评价项目维持在“3分”(与其他企业持平)。
●企业不应该存在“1分”和“2分”的项目(差),以防自己的优势(评为5分的项目),被“1分”和“2分”的劣势项目拖累。
我们通常把上述建立竞争优势的策略,称为“54333”策略,意思是确保有一个项目被评为5分,一个项目被评为4分,其他项目维持在3分的水平。
完成排名后,企业需要根据自身的实力,小心谨慎地确定今后的实施策略,以确保企业能够建立有利的竞争地位。企业可以先确定每个评价项目的目标值,然后制订相应的计划,逐步提升企业的排名。
下面通过案例进行说明。
成都某食品工厂,在11个评价项目上与其他竞争公司进行了比较,其原来的排位是第9名。经过差异化分析,该食品工厂决定,除了成本(降价让利幅度)维持现有评分外,在客户关心的其他评价项目上,进行挑战。希望通过一年的专项改善,进入整体排名前3位。制定目标时,考虑到其他公司也会同时进行提升改善,所以该食品工厂将目标排名的平均分定为3.95分(见下表)。
企业竞争排名
完成企业的竞争排名以后,应对企业定位(排名)进行优劣势分析,制定能让企业发挥优势、增加机会、改善弱点、消除威胁的改善策略。
具体可使用战略定位工具SWOT分析法(见表3-2)来进行分析,根据企业所处的外部环境(排名)和企业的内部能力(评价项目),来识别企业内部的优势(strength)和劣势(weakness),以及外部的机会(opportunities)和威胁(threats)。企业可以根据排名分析的评价内容,来分析内部的优劣势。外部威胁的分析,除了考虑市场份额减少、客户订单量流失外,还要考虑外部政策、法规、行业发展的制约因素。尤其是现阶段,国内大幅度提高了对环保、消防、劳动保护等方面的要求,来自外部的要求越来越多、越来越高,企业有必要全盘考虑形势、政策等对企业的影响,全面识别企业存在的风险。
表3-2 SWOT分析法
完成了竞争排名和SWOT分析后,需要对企业的定位进行明确的阐述。通常需要指明企业的愿景和使命,并由此确定企业的经营方针。
(1)愿景
愿景是对企业未来的设想,是企业发展的蓝图,是企业的长期愿望和永恒的追求。愿景是“企业想要变成的样子”。
比如,打造世界级工厂。
●努力使自己成为世界汽车工业的领头羊。(汽车企业)
●成为全球领先的交通产品和服务供应商。(汽车企业)
●提供能改善全球消费者生活品质和有价值的产品。(家化企业)
●力求成为最受欢迎和最成功的媒体公司。(媒体企业)
●丰富人们的沟通和生活方式。(通信企业)
●成为拥有全球影响力的国际化大公司。(饮料企业)
●用我们的激情酿造出消费者喜欢的啤酒,为生活创造快乐。(啤酒企业)
●奉献优质产品,帮助人们实现清洁美丽优雅的生活。(家化企业)
(2)使命
使命是企业存在的目的和理由,是为了实现愿景企业必须承担的责任和义务,也是企业对自身发展作出的承诺。使命是“为了变成想要的样子,企业必须做什么”,比如:
●使股东价值最大化。(饮料企业)
●保护和改善生命,药品意在治病救人,不在于以本求利。(药品企业)
●协助客户创造并保持竞争优势,以提高客户的业绩。(咨询机构)
●不断改进产品和服务,从而满足顾客的需求,为股东提供合理的回报。(汽车企业)
●以人为核心,向所有用户提供最优质的服务。(软件服务企业)
●用我们的产品和服务丰富大众生活,并使股东价值最大化。(电器企业)
(3)方针
方针是企业的发展方向,是为了实现经营目的企业必须集中资源、重点发展的方向。方针是“为了变成想要的样子,企业应向哪个方向走”。
愿景是企业的梦想,使命是企业的责任,方针是企业的发展方向。梦想和责任可以是概念化的,经营方针必须是明确的。制定方针时,需要根据企业的实际情况,深挖企业的优势,识别企业的弱点。并结合企业提出的经营目标,选择适合自己的经营方向。
确定了企业的差异化定位策略后,经营理念、企业愿景和使命,可以明确地制定出来。接下来需要对愿景作出更进一步的阐述,并识别出企业必须解决的重点课题,然后制定课题的衡量方式和具体目标。
比如,企业提出了“打造世界级制造工厂”的愿景,希望能系统性、全方位地提高企业的综合管理水平,通过打造卓越的管理体制,实现企业综合竞争力的提升。在经营方针明确提出后,企业就要对“打造世界级制造工厂”的发展愿景,进行更进一步的阐述。打造成什么样的制造工厂才属于世界级水平,通常可以从经营和管理两个方面来阐述,见图3-6。
图3-6 愿景的细部阐述
从经营层面来看,世界级制造工厂应该是高增长、高收益的工厂,营业额和利润率都应高于行业平均水平。所以,应该将确保营业额和利润率持续增长的重大课题,作为企业管理突破的重点。
从管理层面来看,世界级制造工厂追求“0客诉、0不良、0故障、0小停机、0切换、0职业伤害、0损失”的极限管理水平(七“0”状态)。企业的经营者应在对企业的现状进行深入调查后,找出企业现状与七“0”状态的差距,通过系统性、关联性分析,识别出企业必须解决的重点课题。
值得注意的是,营业额和利润率是必须设定的经营指标,每年都需要重新设定。管理层面,通常考虑对竞争地位、营业额、利润率的影响,优先选择突破制约经营的重大课题。这样做,有助于企业把资源投入到对经营最有贡献的课题上,不会失去焦点,造成经营资源的浪费。
综上所述,企业经营层面重大课题的识别,通常会考虑三个方面;一是营业额的增加;二是利润率的提高;三是总经理(经营者)重点关注的项目。其中,总经理重点关注的项目,通常是制约经营的重大课题,需要提前做好准备。
对于营业额和利润率,通常滚动制定未来3年的目标(见表3-3)。之所以需要滚动制定未来3年的目标,是因为企业既要确保当年经营目标的完成,又要为明后两年经营目标的达成打下坚实的管理基础。经营目标的完成通常需要事前做足准备,这也是企业需要制订中长期计划的一个非常重要的原因。
表3-3 营业额和利润率未来3年的目标
对于总经理重点关注的项目,需要根据实际情况,对企业进行深入、彻底的反省,识别出企业的重要课题,见图3-7。
图3-7 总经理重点关注项目的识别
一般来讲,可以从以下几个方面来识别。
(1)根据当年经营指标的达成情况,对未达成指标的原因进行反省,并识别出制造经营的课题。
(2)根据明年的营业额和利润目标,分解出必须重点完成的课题。
(3)企业日常管理活动中,屡次发生却未能彻底解决的重大影响项目。
(4)市场和客户提出的明确要求,以及法律法规、政策调整等产生的外部要求。
当企业识别出必须重点解决的影响经营的课题,接下来就应把解决课题的方向定义为企业的经营方针,为企业的管理活动和全体人员指明改善的方向。如何把企业识别出来的重点课题定义为企业经营方针,可以参照以下内容。
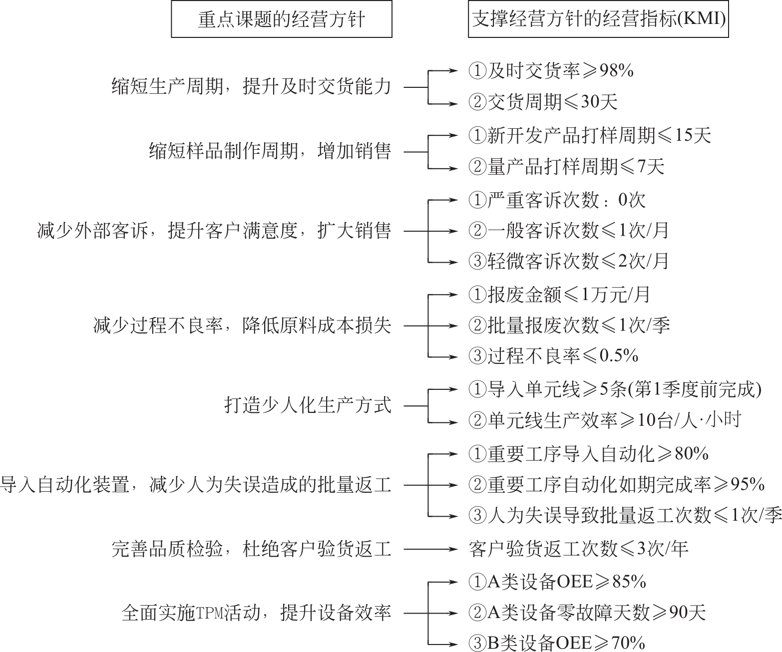
●生产周期过长、交货不及时的企业——缩短生产周期,提升及时交货能力。
●样品制作周期长、效率低的企业——缩短样品制作周期,增加销售量。
●因外部投诉多发影响客户重复下单的企业——减少外部客诉,提升客户满意度,扩大销售。
●因内部过程不良多发导致原料成本损失过大的企业——减少过程不良率,降低原料成本损失。
●因内部生产模式过于固化而无法灵活应对订单大幅度波动的企业——打造少人化生产方式。
●因作业员人为失误导致频繁批量返工的企业——导入自动化装置,减少人为失误。
●因漏检导致不良流出从而发生客户退货的企业——完善品质检验,杜绝客户验货返工。
●因设备故障频发导致设备效率低下的企业——全面实施TPM活动,提升设备效率。
企业需要把在第二步识别出的重大课题定义为企业必须重点突破的方向,并设定为企业的年度经营方针。经营方针决定了企业资源投入的方向和重点,如果不进行深入的思考,而随意设定出经营方针,会导致企业方向性错误,甚至给企业带来重大的损失。所以企业的经营者务必要慎重,切忌不考虑企业的实际情况,照搬照抄其他公司的做法。
当企业的经营方针设定后,就需要据此设定经营目标。设定经营目标的目的是对重点课题的改善效果衡量。现代管理之所以被称为科学管理,是因为现代管理可以使用数据来进行衡量、统计、分析。营业额和利润率指标本身就可以量化,自然无须赘述。所以,如何识别企业的重点课题、设定适合的衡量指标,才是重点。
经营方针是重点课题的改善方向,经营指标(KMI)是衡量重点课题是否达成的指标。所以经营方针是目的,经营指标是衡量目的的手段。根据经营方针设定经营指标,就是根据目的来选择衡量手段,衡量手段务必能支持目的。企业首先要识别出达成目的(经营方针)的充分必要手段,然后把对目的有重要影响的手段(必要手段)设定为衡量经营方针的经营指标,见图3-8。
图3-8 经营方针和经营指标的关系
我们以第二步的重点课题为例,提出能够支撑经营方针的经营指标,如图3-9所示。
图3-9 经营指标(KMI)的设定
第三步完成后,企业最终输出三个方面的经营指标。
(1)营业额目标。
(2)利润率目标。
(3)支撑经营方针的经营目标。
接下来需要制定达成经营指标的具体措施。
在企业设定好的经营指标中,优先需要确保的就是扩大销售、提升利润的业务目标。在第二步中,企业已经提出了未来3年的营业额和利润率目标。第四步的重点是,为达成营业额和利润率这两个经营指标,制定实施的策略,同时将重点实施措施定义为重点课题,并设定可以衡量的关键绩效指标(KPI)。
营业额是产品在市场上销售量的数据化表现。企业的营业收入和利润,都以产品为载体来实现。达成营业额和利润率这两个经营指标的具体策略,取决于对市场和产品的深入研讨,如表3-4所示。
表3-4 增加营业额和利润率的策略
第一,将营业额按市场分解,产品的市场可以分为既有市场和新市场。企业有必要分别制定既有市场(既有客户)和新市场(新客户)的营业额目标。第二,将既有市场(既有客户)的营业额目标,分解为现有产品的营业额目标和新开发产品的营业额目标。第三,确定老产品、新产品的营业额。第四,明确提出使用的策略,以便完成老产品、新产品的营业额。
为了达成目标,除了关注具体的指标外,更需要关注达成指标的具体措施。缺少达成措施的量化指标,将毫无意义。有相当多的企业只是分解了指标,而没有制定达成指标的措施;或者即使提出了措施,也只是象征性地泛泛而谈,这些都是非常不可取的。
既有市场(既有客户)和新市场(新客户)的营业额指标与策略,可以按上述方法,进行详细的指标分解。也可以做成客户和产品矩阵,分解出每个客户、每种产品的具体销售指标,如表3-5所示。
表3-5 客户和产品矩阵
如果企业分解营业额指标时,数据和信息不充分,或者没有办法提出有依据的策略,也还是应该尝试进行指标的精细化分解。使用该方法进行类似的预测和数据统计,会为明年的工作打下基础。更为重要的是,调整做法后,日常管理的焦点会发生很大的变化和调整,也能为企业的管理带来好处。
在表3-4的基础之上,完成了营业额精细化分解,利润率指标也应该采用类似的方法进行分解。只不过很多企业都面临一个问题,无法按产品对成本进行精准统计。财务部门虽然有专门的成本会计,但主要工作只是输出符合税务法规的报表,并没有发挥生产成本的分析作用。不得不说,这是一般企业的重要管理缺失,必须要尽快调整。
如果将利润率的贡献按表3-5的方式,分解到具体的客户和具体的产品,需要对产品的盈利能力进行调查,见图3-10。管理相对规范的企业,有着良好的生产数据收集体制,各项成本能够在日常工作中及时得到计算和统计,所以每个产品的利润率可以快速地被统计出来,并提供给经营管理层进行决策。企业应当建立按产品类别精准统计成本的体制。
图3-10 产品利润率调查
产品的利润率统计出来以后,需要将产品与利润率和产品销售量进行关联。由于企业的营业额目标已经完成了精细化分析,所以各产品的销售金额和利润目标可以清晰地制定出来,见图3-11。然后把营业额目标和利润目标填写到表3-4中,制定出利润率提升策略。
图3-11 产品的营业额和利润目标
企业可以通过产品附加价值率和利润率分析,研讨增加产品利润的策略。产品附加价值率和利润率的计算公式为:
计算出每个产品的附加价值率和利润率后,调查行业内产品附加价值率的平均值和平均利润率,然后将行业平均利润率、企业的目标利润率、行业平均的产品附加价值率绘制成矩阵图,见图3-12。根据产品的实际附加价值率和利润率,把产品分别填写到矩阵图中的第Ⅰ、Ⅱ、Ⅲ、Ⅳ、Ⅴ、Ⅵ区域中。
图3-12 附加价值率和利润率矩阵
在附加价值率和利润率矩阵中,不同的区域代表着不同的含义及产品利润提升策略,如表3-6所示。
表3-6 不同区域代表的含义及产品利润提升策略
续表
以上就是制定产品利润提升策略时应思考的方向。
完成第四步后,应当参照第三步的方法,制定重大课题的经营方针和经营指标(KMI)。在第五步,需要汇总所有的经营指标(KMI),然后使用系统图的方法,逐级对经营指标(KMI)进行展开,以寻求达成经营指标的具体措施。
使用系统图对经营指标(KMI)展开的方法,见图3-13,先将企业总目标分解为经营指标(KMI),然后以每一个经营指标(KMI)所要达到的效果为目的,根据达成目的的充分必要逻辑,系统性地逐级展开达成目的的手段。值得注意的是,对达成目的的手段进行逐级展开时,不是以头脑风暴的方式罗列,而是根据充分必要的逻辑性进行系统性推导。根据目标(目的)罗列出来内容(手段),称为方策(方针和措施),既指明了达成目标(目的)的改善方向(方针),又制定了达成目标(目的)的详细措施(手段)。根据经营目标展开的方策,就是第三步所谈的经营方针和达成目标的重点课题(经营指标达成的措施)。
图3-13 使用系统图将经营指标展开
第五步的工作,就是将第三步输出的重点课题和第四步制定的业务策略,使用系统图的方法设定为关键绩效指标(KPI)。需要把经营指标(KMI)的方策,逐一地转化为可以用数据衡量的经营指标(见图3-9)。然后再以达成经营指标为目的,按照充分必要的逻辑,系统地展开达成经营指标的手段(方策)。展开的方策,最终被设定为达成经营指标的关键绩效指标(KPI)。
经营指标(KMI)展开为关键绩效指标(KPI)时,通常不直接分解为部门指标。因为达成经营指标的方策,是根据支撑指标的充分必要逻辑分解出来的,如果直接按部门分解KPI,很大概率会出现遗漏。指标是否被充分识别,可以通过逆向验证的方式来检查。比如,一个指标分解为三个方策,可以从三个方策开始做反向推导,看看三个方策实施后,是否能够确保指标达成。然后根据分解出来的措施,对指标做逆向确认。如果三个方策的实施能够达成指标,那么就可以说三个方策是合适的,是达成指标的充分必要条件。
经营指标(KMI)展开为关键绩效指标(KPI)时,通常从以下几个方面着手。
●业务(K:key account)。
●效率(P:productive)。
●品质(Q:quality)。
●成本(C:cost)。
●交期(D:delivery)。
●安全(S:safety)。
●氛围(M:morale)。
K、P、Q、C、D、S、M等方面的指标,称为机能级指标。
每一个经营指标(KMI),都应尽可能从K、P、Q、C、D、S、M等几个方面来制定方策。方策就是使用系统图的逻辑(充分必要性)展开的。方策展开的关键在于展开的逻辑。展开的措施是否能以充分必要的逻辑支撑上一级指标,是指标方策展开的关键。逻辑性越强,方策越能经得起逆向验证。
图3-14和图3-15是使用系统图方法展开的局部案例。图3-16是按机能级展开后,最终汇总的局部案例。
图3-14 提升营业额展开的系统图
图3-15 成本展开的系统图
图3-16 方针目标的机能级展开(汇总)
经营指标(KMI)按P、Q、C、D、S、M等机能级指标(KPI)展开后,可以与管理活动进行关联。
机能级指标来自于企业的重点课题,普遍需要实现革命性的大幅度提升,往往会涉及新领域、新客户、新产品、新工艺、新方法、新设备、新技能,相比日常管理工作,具有很大的挑战意义,通常需要聚焦企业资源,才能如期达成。所以企业应当指定专门的团队、投入匹配的人力物力等资源集体攻关。企业需要根据实际情况,成立跨职能部门的改善小组,运用QC Story改善步骤,实施PDCA循环改善,以确保机能级指标实现突破性改善。还需要将取得的改善成果,落实到各部门的日常管理中,并长期监控实施过程和效果,这样就实现了经营重点课题机能级改善与自上而下部门级管理的有机结合。机能级改善和部门级管理,如图3-17所示。
图3-17 机能级改善和部门级管理
企业的管理活动,由课题改善活动和职能部门日常管理活动组成。课题的改善活动是持续不断地突破现状的改善活动,企业应集中资源,用于重点课题的改善。经营理念、发展愿景等提出的经营方针和重点课题,以及由营业额和利润率提升,推导出来的重点方策,都需要按照机能级课题改善方法进行改善,以实现经营绩效的大幅度提升。部门的日常管理活动,重点在于改善成果和输出标准的维持管理,确保改善成果和输出标准全面、彻底地得以落实,然而维持管理需要日复一日的坚持。机能级课题改善活动带来的改善成果,最终都要完善到日常管理的标准中,并在日常维持活动中得以落实。所以课题的机能级改善活动,也是为了更好地进行日常管理。
正是基于这样的原理,方针目标展开后的所有关键绩效指标(KPI),都应该由机能级小组改善活动和部门日常管理活动来承接。KPI与机能级改善和部门级管理的关联见表3-7。
表3-7 KPI与机能级改善和部门级管理的关联
KPI与机能改善活动和部门活动关联的过程,就是课题分工的过程。企业完成了经营指标的制定后,不要直接分配给部门管理者,而是应当考虑成立改善小组,集中精力优先完成课题的改善,再由部门管理者承接改善成果的日常管理,将改善成果得到固化。
总之,跨部门的机能改善小组,是在企业层面成立的精英团队,他们负责实施改善。部门的管理重点,在于各项管理标准的执行和长期维持。
经营重点课题的关键绩效指标(KPI),由成立的机能级专项改善小组来承接,这样只是完成了组织层面的分工。接下来,改善小组如何通过改善达到KPI期望的效果,才是关键。如果说第一步到第六步,重点在于经营指标(KMI)分解为关键绩效指标(KPI)的展开逻辑。那么第七步的重点,则在于制定达成KPI的具体方策。
关键绩效指标(KPI)方策的展开,同样需要遵循充分必要的逻辑性,如图3-18所示。
图3-18 关键绩效指标(KPI)方策的展开
值得注意的是,关键绩效指标(KPI)方策的展开,需要专业技能的支撑。关键绩效指标通常按P、Q、C、D、S、M等机能进行充分必要的系统逻辑分解。指标分解和方策的制定,需要与该机能相关的专业技能做支撑,比如:
●效率(P),如果想提升效率,就需要用到效率提升的专业知识。设备效率的提升需要TPM技能,人的效率提升需要IE技能。
●品质(Q),如果需要搭建专业的品质保证系统,就应掌握TQM的专业知识。
●成本(C),如果需要对成本做系统改善,就应掌握成本的组成,了解成本的计算方法、成本与损失之间的关联,以及各种费用的改善技能,包括直接材料费、人工费、能源动力费用、消耗品费用等。
●交期(D),如果对产品的订单交期做改善,需要掌握生产计划和统筹关联的技能。如果改善新产品的开发周期,就需要掌握新产品开发的管理技能。
●安全(S),搭建全公司的安全管理体制,需要掌握与安全相关的风险评价、危险预知等专业技能。
●氛围(M),营造改善氛围,需要掌握创意功夫提案、5S管理等专业技能。
如果缺少专业技能的支持,就难以充分识别达成关键绩效指标(KPI)的措施。从这个角度来看,KPI的改善需要成立专门的机能改善小组来对应。跨越部门职能而成立的机能改善小组,由多个部门的成员组成,目的就是利用多种专业技能来识别支撑KPI达成的行动措施,通过群策群力将措施补充完整,避免行动措施不够完善。为提升及时交货率(KPI)所进行的行动措施识别,如图3-19所示。
图3-19 为提升及时交货率(KPI)所进行的行动措施识别
关键绩效指标(KPI)转化为行动指标(KAI)后,为了便于后续的管理,建议将所有的指标,汇总到一张纸中,制成课题展开表,见表3-8,这样有助于将分散的指标进行统一管理。将课题的展开逻辑记录在课题展开表时,可以增加主题的序号,以便于识别课题之间的关联。另外,为了验证主题的上下层级关系是否充分,可以使用逆向检查法来进行。比如,所有的小主题目标值达成时,上一级中主题的目标值是否也可以达成。所有中主题的目标值完成时,是否意味着大主题的目标值一定能达成。所有大主题的目标值完成时,是否意味着主KPI的目标值一定能完成。应确保指标既可以按照“主KPI→大主题→中主题→小主题”的正向序列验证,又可以按照“小主题→中主题→大主题→主KPI”的逆向序列验证。完成正向、逆向验证后,那么就意味着指标得到了充分、彻底的展开。
表3-8 课题展开表
由于指标需要数据支持,所以要确保所有课题的数据来源清晰可靠。企业应当在课题展开表中,将每项指标的数据来源,以具体的报表名称备注清楚。需要注意的是,企业应尽可能地减少统计报表的数量,以减少数据收集和统计的工作量。
指标输出的课题,都要分配到具体的负责人,然后以人为单位,制订课题的行动计划,见表3-9。行动计划至少要包括以下内容。
表3-9 课题行动计划表
(1)具体的课题名称。
(2)达成课题的具体措施。
(3)每项措施实施的起止时间。
(4)措施的验证方法和实施频度。
(5)确认措施实施后的成果预估方法。
制订行动计划后,要确保行动计划的可实施性,以及后续检查、追踪、验证等管理工作的简便性。
为了便于对每个人的管理指标进行追踪,通常以课题负责人为单位,制作课题展开管理表,作为管理人员工作绩效的管理依据。在企业和部门层面,也有必要进行管理目标的目视化处理。个人挑战目标管理表如表3-10所示。
表3-10 个人挑战目标管理表
续表
通过前面七个步骤的工作,企业将经营目标完成了指标和实施方策的系统分解,搭建了适合企业自身实际情况的指标管理系统,将各部门的工作重心与经营目标进行了强有力的关联。接下来的工作重点,就是确保指标管理系统的良性运行,并检查和追踪指标的达成情况。
(1)指标展开图表
经营指标(KMI)逐级分解为关键绩效指标(KPI)和更下一层级的行动指标(KAI)后,为了方便管理,可以将指标逐级展开的逻辑用图表的方式呈现出来(见图3-20),张贴在墙壁或白板上。也可使用专门的会议室或办公室来进行指标的展示。
图3-20 指标展开图
(2)推移图
对每一个指标,都应该绘制一张推移图,以便按进度进行推移管理。通过推移图,可以看到每一个指标的变化趋势,以及每一个指标的变动给其他指标带来的联动影响。
应该指明每一个指标的数据来源、更新频度、负责人、出现异常时的对应机制(见图3-21),以确保指标系统能够真正发挥作用。通常,对于行动指标(KAI)的达成状况,以班次、天为单位,对指标的结果作出确认和更新。以相对短的间隔对指标进行确认,可以及时、快速地对异常指标采取纠正和预防措施。如果对行动指标(KAI),按班次、天进行确认和改进,那么关键绩效指标可以按天、周进行确认和改进,经营指标(KMI)则可以按月度、季度为单位进行确认和改进。
图3-21 指标推移图
指标的确认和改进,通常需要建立有规律的日常管理和定期管理机制。
(1)约定确认内容
有必要对确认内容进行明确约定,如具体的确认时间(几点几分)、参与人员(哪些部门的哪些岗位)、确认场所(数据收集场所)、异常判断标准(超出目标线或者波动大于多少)、异常的应对机制等。
(2)确认人员、频次及方式
行动指标(KAI)通常由现场一线管理人员主导确认。行动指标(KAI)的日常确认,可以定为每班或者每天一次。
关键绩效指标的确认,通常由机能改善小组的领导和部门管理人员来主导。指标的确认方式,也应当有明确的约定,通常以周为单位,利用部门周会的方式进行确认。
经营指标(KMI)的确认,应该在企业层面,由总经理主导的经营会议来进行确认。经营会议通常以月为单位召开。在每月初召开,更为稳妥。
应该定期对指标的达成状况作出确认,当指标超出目标时,及时对日常管理工作进行调查,快速制定异常处理措施,并验证异常处理的效果。建议企业把这项工作作为重点,长期坚持下去。
总而言之,经营方针目标的系统展开,目的是为企业的经营活动建立数据收集网络,将企业的管理活动与企业的经营目标形成直接或间接的网络关联。管理活动出现变动或异常时,会给经营目标带来什么样的连锁反应,可以通过指标快速显现出来。将管理活动与经营目标之间的关联实现彻底的可视化,可以确保经营者直观地看到管理活动的动态变化及对经营目标的影响;方便经营者针对变化快速作出决策,并在事前对工作作出适时调整,有效避免时滞现象带来的管理损失。所以方针目标展开的核心,在于管理活动和指标之间的关联;在于指标逐级展开的逻辑;在于上下层级指标之间的充分必要性关系;在于指标之间的快速联动反应;在于根据指标变化状况及时采取的调整或纠正措施。方针目标展开的系统管理,为企业搭建了一套完整的数据反映系统,建立了企业的“神经网络系统”。掌握了企业的方针目标管理系统,就能够看到企业管理决策和管理活动所带来的连锁反应,对各项管理工作的结果有更直观的预估和事前掌控。
当前,很多企业建立指标管理系统的目的,在于考核各级管理人员的积极性,认为不使用指标对管理人员进行考核,等同于对管理人员的放纵。实际上这是对方针目标管理的误解。管理人员能否完成自己的指标,在于是否制订了有效的指标达成措施,在于是否制订了行动计划并定期追踪和管控。这就意味着,制定能够达成指标的措施的意义远远大于单纯地对指标进行考核。“不管使用什么方法,只要能够达成指标就行”“我只要结果不管过程”等说法,都可以理解为对下级施压的无理要求。建议企业的经营者,运用方针目标管理的方法,搭建真正有效的指标管理系统,确保经营方针和目标能够得到彻底贯彻,并为企业的经营带来贡献。