



采购预算的编制由采购部门主导,生产部、财务部、工程技术部等部门参与。
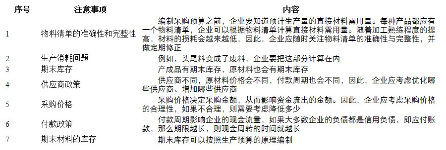
编制采购预算时应注意的事项,如表3-4所示。
表3-4 编制采购预算的注意事项
(1)材料采购预算
企业编制材料采购预算时,可以先利用物料清单算出材料需用量,而第一季度的库存是已知的,由此可以计算得出期末库存。材料的采购单价已知,可以计算出采购金额。采购金额和进项税相加可得出采购总金额。计算出第一季度的采购量和采购总金额之后,就可以推导出其他季度的数值及全年的数值。
(2)备品备件采购预算
备品备件采购预算,由采购部门根据审核后的备品备件需求计划并结合库存情况编制。
(3)采购费用预算
采购费用预算根据业务需要采取零基预算方式进行编制。
(4)应付账款预算
企业向供应商采购商品,就要做应付账款预算。通常而言,企业可以根据历史数据约定采购支付率 (采购支付率=付款总额÷采购金额) ,确定采购金额之后,即可计算出付款总额。此外,还应支付上期的应付账款余额,上期应付账款余额加上期初的应付账款就是本期支付的总额。