



“提高苹果品质,生产优质果品。”这是我们现在听到最多的口号。那么果实品质主要包括哪些方面,影响苹果分级的因素又有哪些呢?下面进行简要介绍。
果实品质是个笼统的概念,包括食用品质、商品(外观)品质、营养品质、加工品质和储运品质等。
食用品质:包括肉质(粗细、绵脆、纤维量等)、味道(甜酸、香气)、汁液等。食用品质多用口感品尝鉴定,也可以用仪器测出(含糖量、汁液量等)。优质红富士的食用品质应该是甜酸适口,松脆多汁,清香爽口。
商品(外观)品质:包括果个、色泽、完整性、典型性、新鲜度、光洁度、果实整齐度等。所谓提高品质,主要是指商品品质。它直接影响产品的竞争力和销售能力。红富士优良的外观品质主要表现在果个大、着色红、果形正、光洁整齐等方面。
营养品质:包括糖、酸、维生素、无机盐、蛋白质等的含量。苹果不同品种间营养品质的差异较小。
加工品质:果实加工的适宜性和加工品品质。它主要取决于果实肉质和果肉质地、含糖量等。
储运品质:储运品质即储藏性和耐运性。红富士苹果较耐储藏,但果实不耐高浓度二氧化碳。至于耐运性,红富士苹果皮薄,易碰压,在运输中损失较多。
当前,苹果的定级和标准,一般是按照国标[《中华人民共和国国家标准鲜苹果》(GB/T 10651—2008),2008年5月4日发布]来确定等级的,虽然各地种植、销售、存储方面的习惯存在差异,也会有一些自己的标准,但是大体原则基本是一致的。
按果面着色率计,红富士苹果分为4级:优级果的果面着色率不低于90%;良好级果的果面着色率为80%~90%;中级果的果面着色率为55%~79%;等外级的不限制。
按红富士苹果横径大小,分为3级:80毫米以上为1级,70毫米以上为2级,65毫米以上为3级。此外,还有一些地方标准,如山东省规定75毫米以上为优级,70~74毫米为1级,65~69毫米为2级。
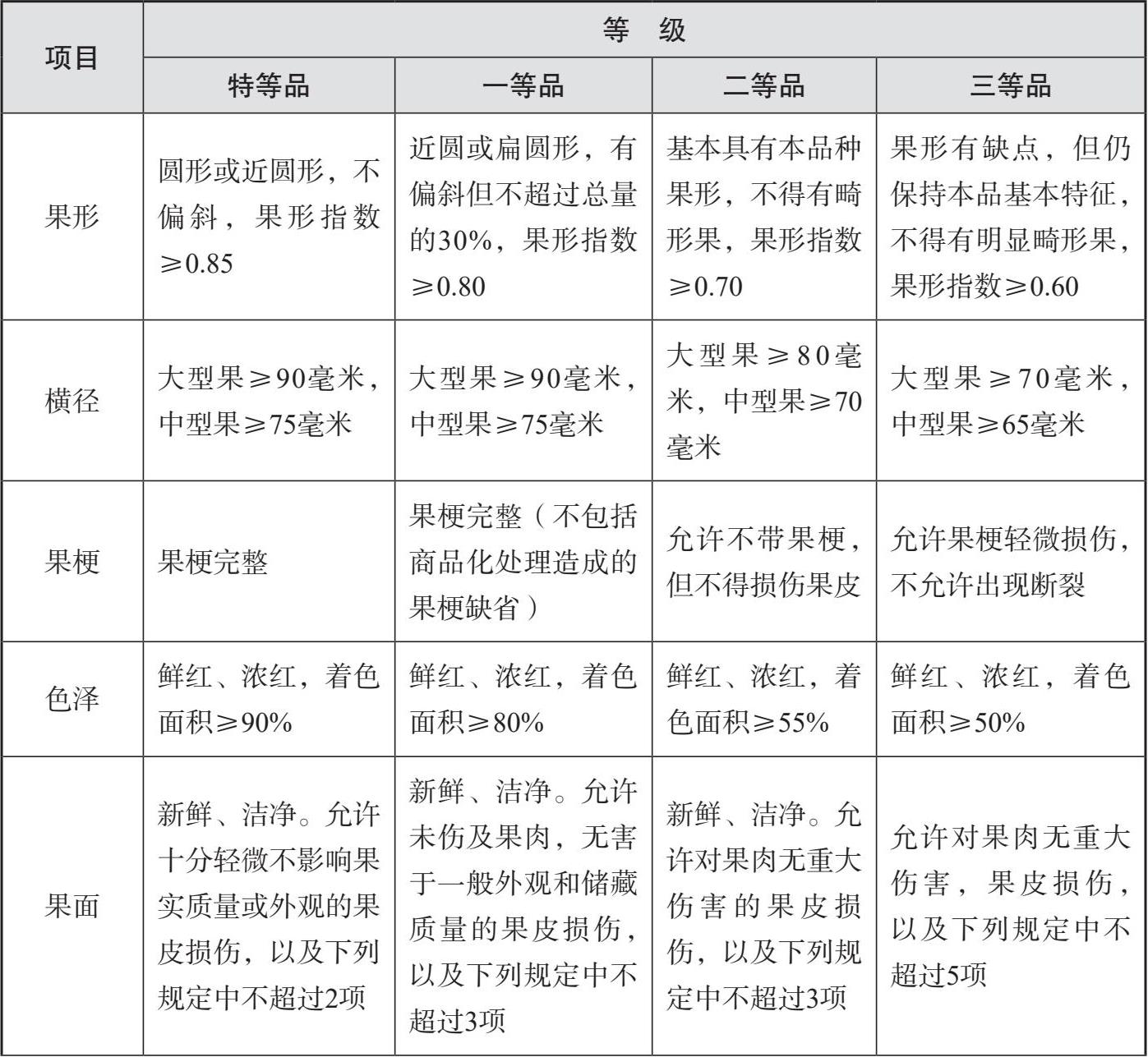
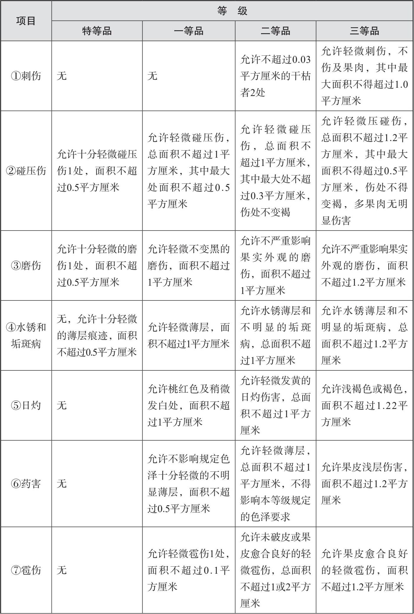
表1-5 红富士苹果国标和地方综合分级标准
续表
续表
注:本表综合了部分地方标准,非完全国标指数。
以某苹果产地验收的质量容许度为例。
优等品苹果:允许有3%的果实不符合等级规定的质量要求。其中,磨伤、压碰伤、刺伤不合格果之和不得超过1%。
一等品苹果:允许有5%的果实不符合等级规定的质量要求。其中,磨伤、压碰伤、刺伤不合格果之和不得超过1%。
二等品苹果:允许有8%的果实不符合等级规定的质量要求。其中,磨伤、压碰伤、刺伤不合格果之和不得超过5%,有缺陷果实不得超过1%。
各等级对果径有规定的苹果,允许有5%高于或低于规定果径差别的范围,但在全批货物中果实大小差异不宜过于显著。
包装容器应采用纸箱、塑料箱、木箱进行分层包装,应坚实、牢固、干燥、清洁卫生,无不良气味,对产品应具充分的保护性能。内外包装材料及制备标记所用的印色与胶水应无毒性,无害于人类食用。
产品应按同一产地、同一批采收、同一品种、同一等级规格进行包装。
分层包装的苹果,果径大小的差别为同一等级苹果之间相差不超过5毫米。
包装时切勿将树叶、枝条、纸袋、尘土、石砾等杂物或污染带入容器,避免污染果品,影响外观。
同一批货物的包装标志,在形式和内容上应完全统一。每一外包装应印有“鲜苹果”“洛川苹果”“延安苹果”等属地品牌的标志文字和图案,对标志文字和图案暂无统一规定的,标志文字和图案应清晰、完整,集中在包装的固定部位,不能涂擦。
应标明产品名称、品种、商标、等级规格、净重、生产单位名称、产地、检验人姓名和包装日期等,如有按照果数规定者,应标明装果数量。标签上的字迹清晰、完整、准确。
国标规定的苹果主要品种和等级的色泽要求以及理化指标参考值见表1-6、表1-7。
表1-6 苹果主要品种和等级的色泽要求
表1-7 苹果主要品种的理化指标参考值
身份证明:电子商务公共服务中心发放电商产品溯源标签,需要申请的个人或合作社可免费使用电商产品溯源管理系统。
产品性质:如内含物从外部看不见,必须标明“苹果”;适当场合标明该品种名称或多个品种名称;不同品种苹果混合销售包装的情况,标明包装中的每一品种。
产品产地:根据苹果的实际产地可标注为“洛川苹果”“延安苹果”等。