购买
下载掌阅APP,畅读海量书库
立即打开
畅读海量书库
扫码下载掌阅APP

第三节
合约修改解读

一、郑商所对苹果期货合约的几次修改

苹果期货自上市以来,为了规范期货正常交易,防止发生逼仓,同时发挥好期货的价格发现和套期保值功能,郑商所对《郑州商品交易所鲜苹果期货业务细则》进行了多次修订,涉及交割质量标准、交易合约月份、交割流程、合约限仓标准、风险管理办法等多个方面。截至2024年3月18日,关于苹果期货合约交易手续费标准的通知有9条,关于苹果交割机构增减调整的通知或公告有20条,关于苹果期货质检机构和费用的公告有5条。几次大的修改调整如下。

一是苹果期货自2017年12月22日起上市交易。首批上市交易苹果期货合约为AP1805、AP1807、AP1810、AP1811、AP1812,各合约挂牌基准价均为7800元/吨。随后的AP1901、AP1903、AP1905、AP1907均采用上市初期的期货合约规则。

二是2018年10月17日,郑商所发布公告对苹果期货相关业务规则进行了修订,主要涉及交割品级、交割方式、配对流程、持仓限制、发票流转及质量争议解决办法等几个方面。修订后的业务规则将从AP1910开始施行。苹果期货2019/2020年度和2020/2021年度两个作物年度采用第二个版本合约交割规则。

三是2020年7月14日,郑商所发布通知对苹果期货交割质量标准、合约月份、仓库交割和车板交割的要求及流程、交割单位和交割延误滞纳金等方面进行了修订。其中,取消苹果期货7月合约的修订自AP2007摘牌实施,其他合约规则制度自AP2110起实施。2021/2022年度、2022/2023年度和2023/2024年度三个作物年度以及AP2410均采用第三个版本合约交割规则。

四是2023年6月21日,郑商所发布了关于发布花生、苹果业务细则修订案的公告,自2023年6月26日起,AP2310及后续合约施行新的限仓标准。

五是2023年11月1日,郑商所对《郑州商品交易所鲜苹果期货业务细则》进行了修订,主要涉及交割标准的调整。本次修订适用于AP2411及后续合约,自AP2411挂牌之日起施行。这是第四个版本合约交割规则。

六是2024年3月5日,郑商所发布了增加交割预报的相关内容。本次修订适用于AP2405及后续合约,自发布之日起施行。

苹果期货历次规则修订,都是旨在进一步贴近现货需求,优化交割布局,满足产业交割需求,促进期货功能更好发挥。

二、苹果交割果是个什么果

关于苹果的交割,让很多交易者搞不清楚的是,究竟交割的苹果是个什么样子,是不是平时我们看到的苹果,加上交割标准的多次修订,很多贴近产业的果农、代办、果商也搞不清楚,可能只有参与交割的期现商、交割库和参与交割的果业公司更为熟悉一些。这里简单做点讲述,仅供探讨。

先说交易的标准。苹果期货的交割产品不同于工业品,它无法完全量化,但是又不可能不去量化,所以苹果交割产品不好具体定性、定量,具有一定的弹性,行内行外也对此不是很熟悉。在此,有几个数据需要注意。

符合苹果国标中的一等及以上等级质量指标的红富士苹果,其质量容许度不超过5%,磨伤、碰压伤、刺伤不合格果之和占比不作要求(2018年修改为不超过10%,2020年修改为20%,2024年已经进一步放宽到30%),果径≥80mm,硬度≥6kgf/cm 2 ,替代交割品的果径在75mm至80mm之间,其余指标与基准交割品一致,贴水2000元/吨。这是纸面上的交割标准,其实按照“一等”这个国标,去翻一翻详细的说明就能明白,期货标准至少卡住了市场上80%以上的苹果,由于对大小、硬度、糖度、果锈、霉变、上色都有要求,所以大部分苹果是不能进入交割序列的。市面上看到的苹果,要么是果面不平整,要么是上色差,要么是黑点多或者果锈多,按照国标和交割的双重要求与限制,这些都属于外表不合格的苹果。有些苹果硬度太低,或者不经放,放一段时间就变软了,也不能交割。所以交割果不是人们想象中的样子,拿个苹果就能去交割。可以这么说,市面上在超市见到的苹果,价格低于5元/斤的,大概率是不符合交割标准的。

一般人不懂苹果买卖,只会看苹果大小,其实苹果太大,未必符合交割标准。苹果不是完全按照大小来定价的,这个一定要注意。交割果也不见得就能在市面上受欢迎,口感也不见得就一定好。比如说有些人喜欢吃稍微软一点的苹果,那么他会觉得太硬的苹果反而不好吃。所以交割果,不等同于口感好、价格高的苹果,只能说是外观和形状好看、硬度和糖度达标。

关于交割果里的容许度,交割标准从5%提高到了20%。以前我们的理解是,一个苹果只要80%符合标准就可以交割了,其实也不能这样简单理解。如果一个苹果的果锈太大,直接就被刷掉了;如果上色不全,低于80%绝对不合格,偏红要达到90%的上色才符合标准;如果把平整、上色、碰伤等不合格的几项加起来,超过20%也会被判定为不合格。比如2021年很多苹果果锈大,导致果锈面积少,没有黑点、刺伤、碰伤、上色好的苹果不是很多。这里的20%是整体的瑕疵总和不能超过20%,如果一个苹果碰伤太多,又有果锈,那肯定是不符合交割标准的。占比不超过20%,是指其中各项的比例可以不均匀,但是总体上限不能超过20%。很多人将其理解为对质量上限不作要求,是错误解读。

现在市面上对苹果等级的划分,大家习惯于使用国家标准。果农把苹果从树上摘下来,自己会根据大小、表面光泽度、黑点、雹点、果锈先进行分级,没什么瑕疵的,直接就挑选到商品果序列;瑕疵较小的,就直接放一起,归为统货;瑕疵特别明显的,就直接划到次果下捡的序列。由于分拣的细微差别,又存在果农商品果、客商商品果的差异,果农标准松一些、客商货标准严一些,所以等级差别也较大。西北地区、山东和东北地区对苹果分级的叫法也有差异,西北地区叫半商品,山东叫一二级,东北地区叫一二刀。实操中也会按照直径90毫米、85毫米、80毫米、75毫米、70毫米划分等级,不套袋的叫阳光果(交割的苹果大多是套袋的,因为不套袋的果面大多数不干净,很难达到交割要求)。另外,需要注意的是,西北温差大,苹果偏早熟,价格相对偏高,西北75毫米的苹果和山东80毫米的苹果基本同价,所以在交割上,山东苹果占很大优势,西北苹果用80毫米的交割或者75毫米贴水交割,是比较吃亏的。因此,在苹果交割上,西北地区的交割量相对小些(2024年交割条件放宽以后,是有利于西北地区参与交割的)。

如果单说交割果,由于对其有一定的要求,因而无法在果农或者客商现有的分级标准里去直接套用,要达到交割标准,就必须在符合交割的苹果里选。如果苹果整体的质量比较好,那么可供选择的交割果就多,收点统货,或者收一些果农一二级果,经过专业挑选,就能分拣出合格的交割品;如果可供选择的苹果太少,那么就只能在较好的苹果里去分拣,如客商一二级,那成本就高了。例如,2021年由于长时间阴雨,三四级差果较多,一二级商品果较少,这样就出现了一个问题,就是可供挑选的苹果太少了,要去一二级货源里继续分拣,而一二级商品果本身就不面向大众消费者,交割果还要从中挑,无异于优中选优,结果便是价格越选越贵。

也就是说,2023年虽然放宽了交割标准,容许度提高了很多,但是可供选择分拣的货源有限,交割就出现了瓶颈,一旦接货人较多,就会出现无货可交的情形;如果硬要交货,那就只能去收一二级商品果,在商品果里选,其难度可想而知。其实这种情况除了会引起价格上涨,还会导致交割费时费力,出现交割困难。这是苹果自上市挂牌以来,一直存在的问题,除非限制进入交割月的多头数量(2023年交易所已经收紧限仓规定),否则会有风险发生,尤其是来年苹果只有存货的时候,风险发生概率极高。

苹果的交割,还有一个不为个人投资者所熟知的因素,就是交割中的人为因素。如果空头交的货不管符不符合标准,只要多头没意见,也就顺利交割。反过来,如果空头交的货再好,多头不满意,要复检、要找毛病,生鲜产品,加上运输和搬运,肯定质量会下降,尤其是冷库里的苹果,一旦拿出来,几天质量就会出问题,硬度降低不说,各种问题都会出来,交割违约率相当高。对此,交割双方都应理性处理。

笔者注

对于苹果交割果到底是个什么果的看法,至今仍有分歧,除了交割量化的标准,还涉及交易所的态度、交割库的尺度、质检机构的标准、盘面的价格位置的高低、商品市场的熊牛预期等因素,甚至交货和接货双方的接受度也会引起标准的差异,交割造成的标准阈值较大。其实,与苹果类似的动力煤、纸浆、液化石油气也在一定程度上存在这样的问题。

三、几个值得注意的成本和价格要素

交割果比较特殊,在普通市场上找不到标的物,必须从现有的普通苹果中分拣得到。其成本至少包含了现货价格成本和交割成本两个方面,而现货和交割又有更多成本因素。苹果作为可交割商品,有几个成本和价格要素值得注意。

一是生产成本。就是生产一斤苹果需要投入多少生产成本的问题。包括人力成本、土地成本,以及农药、化肥、雇用工人、套袋、设备折旧等投入。

二是出售价格。即果农卖出苹果的价格,一般会因为苹果质量的品级高低产生价差,一般取平均价格,与苹果质量和市场行情有关。

三是收购价格。果商到市场收购所给的价格,一般会根据自身实力出现价格高低不同。收购价格会随着行情的变化而不断调整,整体上受市场价格的影响,也与果商自身的存储实力和销售渠道有关。

四是出库价格。苹果入库以后,因为时间推迟,市场上的供需关系变化,可能会对苹果的现货价格产生影响。果农的价格和果商的价格会有差异。

五是仓单价值。就是对应的交割品能在市场上卖多少钱。仓单成本是由市场价格决定的,取决于供需关系达到平衡以后的价格,随着市场供需变化而发生波动。

六是仓单成本。苹果做成交割果,中间需要耗费一定的成本,即为仓单成本。苹果现货从原料果制作成一般商品,甚至交割果,是需要一定成本的。以山东烟台某地为例,对苹果制作成一般商品、仓单和车(船)板交割品所花费的相关费用见表2-9。

表2-9 山东烟台某地红富士苹果价格分解参考(2020年)

续表

注:
1.仓单交割成本中的冷库仓储费600元,是从10月计算至次年5月左右,共8—10个月。
2.苹果的交割规则调整可能会引起成本细节发生变化。
3.车(船)板交割未考虑冷库费用,冬天只考虑仓储费,不排除刚入库又出库的情况。

四、苹果几个合约的差别

10月合约是博弈晚熟商品果的开秤价预期,多空博弈时间长,从4月开花,一直到9月脱袋,半年内的任何情况都可能影响该合约的走势。10月偏向早一点的晚熟红富士,甚至可以参考早熟富士价格走势。

11月合约是博弈晚熟富士大量上市后的主流价格,交割量大,基本上就是“死亡之约”。不管是行情好还是行情差,11月合约都不会涨到哪里去,主要是这个合约适合套保。

12月合约是一种过渡性合约,介于11月合约和1月合约之间,价格预期更偏向1月合约一些。如果下树以后行情好,12月合约就逐步看涨;反之会偏稳一些。

1月合约是春节前价格行情反应的一个合约,受利多影响较大,如元旦、春节备货等。1月合约无须厂库交割,主流还是车板,就是把货拉到交割地让多头接货。1月合约总体是一个价格相对比较平衡的合约,主要是既有交割压力,也有一定的市场需求。

3月合约反映春节后的市场预期,如果节后走货好,3月合约偏硬;反之3月合约就会偏比较弱。产业喜欢3月合约,主要是3月合约接到货可以转抛4月合约和5月合约,不会太被动。

4月合约也是一种过渡性合约,以前没有,是在2020年之后才新上的合约,主要还是为了满足套保需求,更偏向于5月合约一些。如果清明节时预期好,这个合约就涨;反之就跌。

5月合约比较极端,是所有合约里最任性、最容易出行情的合约。这个合约,如果做对方向,就要拿住,可能会有惊喜;反过来,如果做错方向,就要“跑”得快,免得血本无归。

7月合约被取消了,原因是容易引发逼仓。到了7月,苹果不易保存,可交割量又比较小,不利于空头交割,几乎完全脱离现货行情,存在意义不大,最后就被取消了。

苹果合约最大的弊端还是交割标准相对模糊,可交割标的物有限,随着时间的推移,从11月合约、12月合约、1月合约、3月合约、4月合约、5月合约呈现逐渐递减趋势。作为期货交割品,如果社会库存的可交割量越来越少,显然会导致博弈的失衡。如果资金方面再失去控制,则既不能起到反映现货预期的价格发现功能,也不能实现期货套保服务产业的目的。

苹果这个品种,虽然作为已经实现标准化合约的期货品种,但上市多年,依然还有一些问题有待进一步完善。

五、对2020年7月14日郑商所修订的苹果期货合约规则的解读

2020年7月14日,郑商所发布通知,对苹果期货交割质量标准、合约交割月份、仓库交割和车板交割的要求及流程、交割单位和交割延误滞纳金等方面进行了修订,以便进一步贴近现货市场需求,更好地服务苹果产业。

从修改细则来看,本次苹果期货规则修订主要涉及以下四个方面:一是调整交割标准中的质量容许度、硬度、可溶性固物及水心病等指标要求,并相应地对替代交割品及升贴水进行了调整;二是调整合约交割月份;三是完善仓库仓单出入库要求,优化车(船)板交割流程;四是对交割单位和交割延误滞纳金进行了调整。

具体来看,在基准交割品的质量标准方面,苹果期货基准交割品为符合苹果国标一等及以上等级质量指标且果径≥80毫米的红富士苹果,果径容许度≤5%,质量容许度≤20%(虫伤计入质量容许度,磨伤、碰压伤、刺伤不合格果之和占比不作要求),可溶性固形物≥12.5%。同时,未发生褐变的水心病苹果不计入不合格果。此次修订降低了质量容许度、可溶性固形物等指标的要求,更加贴近下游商超中档货源需求,并对西部产区影响较大的水心病指标作出更为明确的要求。

在替代交割品的质量标准方面,修订后的苹果期货仍然根据果径和质量容许度两个指标的不同,保持三档贴水的替代品,分别为果径≥80毫米,20%<质量容许度≤25%时,贴水500元/吨;75毫米≤果径<80毫米,质量容许度≤20%,贴水1500元/吨;75毫米≤果径<80毫米,20%<质量容许度≤25%,贴水2000元/吨。

此次质量标准中对水心病指标的区分方面进行了修订。水心病俗称冰糖心,主要发生于陕西、甘肃、新疆等苹果产区,与种植环境及采摘时间有关,表现为近果心部位的深层果肉糖化,鲜食口感好,对人体无害,但如果病变处发生褐变,则不再具备商品价值。目前,苹果国标未考虑这种情况,将水心病统一纳入不合格果。考虑到近年来随着西部产区产量增加,水心病苹果越来越多,并且受到消费者的欢迎。为便于当地企业参与利用苹果期货,贴近现货实际情况,此次修订将未发生褐变的水心病不计入不合格果。

在交割月份调整方面,此次合约修订增加了4月合约,取消了7月合约,主要是从产业风险管理需求方面考虑。4月合约恰逢清明节、劳动节假期等苹果主要消费时段的备货期,是我国苹果主产区,特别是西部产区春节后最重要的销售时段,市场形势、价格变化带动的风险管理需求较为强烈;而7月已进入苹果销售淡季,企业备货主要用于超市供货,一般按照供应计划在7—9月开库销售,对于风险管理的需求相对较小。

在仓库仓单出入库要求方面,从降低仓单成本和质量风险角度出发,此次苹果期货仓库仓单出入库要求主要有以下六个方面的变化。一是仓库仓单有效期由8个月缩短为6个月,从原来的5月第15个交易日注销修订为3月第15个交易日注销;二是增加入库时质量容许度不超过15%的要求;三是修改部分时间的出入库硬度要求,入库硬度统一要求为不得低于7kgf/cm 2 ,每年10月1日至次年2月10日(含该日)出库的苹果,硬度不得低于6.2kgf/cm 2 ;四是入库质量检验由仓库负责变为质检机构负责,检验费用由注册方承担;五是规定仓库仓单注销出库后不允许再次注册;六是取消以折算方式注册仓单。

在车(船)板交割流程方面,为体现苹果作为生鲜品快购快销的特点,降低买卖双方的时间成本,此次苹果期货车板交割流程也进行了简化,具体表现为,买卖双方在第三交割日通过会员服务系统确认“交货事项确认单”,第三交割日后(不含该日)第4个日历日(10月合约第6个日历日)开始货物交收。若卖方未按时将货物运至指定车板服务机构,或买方未按时确认货物质量,则按照规定收取滞纳金。若交收量超过交割服务机构每日最大可交割数量或最大可服务客户数量,则交收时间根据交割服务机构情况延后。车(船)板最后交割日由合约交割月份的次月20日调整为合约交割月份的次月10日。

在交割延误滞纳金方面,此次苹果期货交割延误滞纳金由原来的5元/吨·天调整为120元/吨·天,主要是考虑到苹果作为生鲜品,货物质量易变化,且价格波动较为频繁,如买方未及时确认货物质量或卖方拖延交货时间,货物质量或价值变化会给对方带来较大风险。通过测算苹果价格的日均波动,调高交割延误滞纳金,将有效规避某一方恶意拖延交货或收货。同时,也设置交割延误滞纳金上限,收取总额不超过合约价值的20%。

在交割单位调整方面,此次苹果期货交割单位由20吨变为10吨,一是考虑到苹果产业主体以合作社及中小型贸易商为主,贸易规模较小,10吨/手的交割单位便于新型农业经营主体参与;二是苹果期货交易单位为10吨/手,交割单位与交易单位保持一致,便于投资者记忆。

此次苹果期货合约规则修订具体生效时间如下,取消7月合约自苹果期货2007合约摘牌后实施,其他修订自苹果期货2110合约起实施。

六、苹果新旧标准的几个变化和影响

一是质量容许度,硬度,可溶性物质(包含糖度)比例作了一些降低,特别是对碰伤、虫伤、刺伤不作要求。这样一来,可交割的苹果量大大增加,尤其是碰伤不可避免,直接可以杜绝买方的挑剔和复检要求,这些对于仓单成本的降低作用巨大。

二是全红和片红依然不作区分。这对于苹果二次销售非常不利,也就是不利于接货,除非接过去自己处理。

三是交割成本和接货成本发生改变。交割成本需要计算各种人工、损耗、代办、库存等费用,如果是交割库有专业和熟练工人,可能费用会比较低;相反,如果没有专业人员,可能挑了半天还是不合格,就增加了成本。接货相关成本只是对于买家,人工成本和杂费对其没有影响。两者之间的平衡点在哪里,需要双方博弈,最终给出所谓的合理价格。

四是交割依然对西北产区不利,导致西北产区交割意愿不强。山东产区一直是交割主力,但是某些因素导致交割一家独大,有一定的垄断,如果山东抬高价格,西北又不愿交割,那后果可想而知。不管现货价格有多低、苹果有多难卖,只要大家不交割,或者低价回购仓单,期货盘面就会维持高价。

综合来看,虽然苹果交割标准调整了,但是却对苹果期货盘面影响不大。笔者估计即使降低到70果和纸加膜都能交割,盘面也不会掉,各种缘由,耐人寻味。

七、对2023年6月21日郑商所修订苹果花生细则的解读

收盘后,郑商所突然发布了一个对苹果花生合约进行修订的公告,很多人对这个公告没有看出来什么意思,这里做一些简单解读。

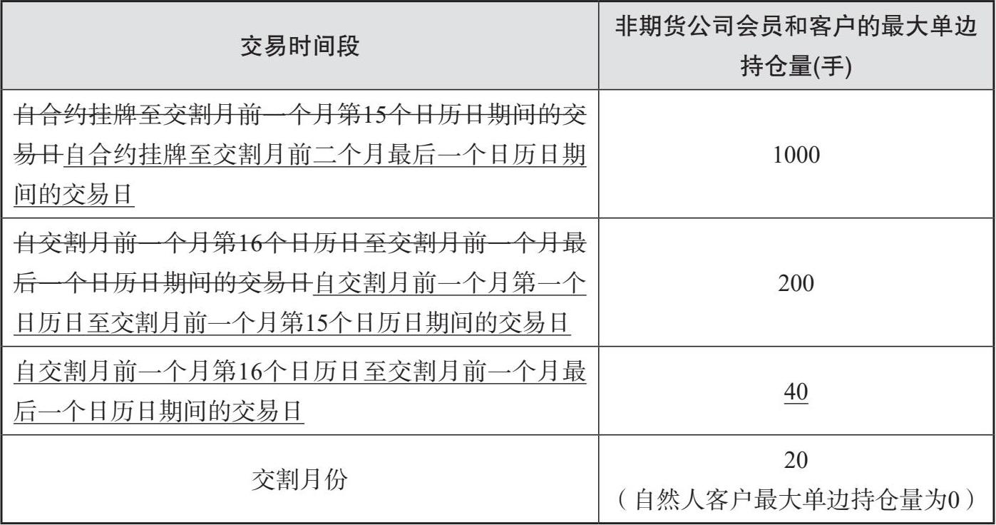
首先需要明确的是,此次苹果期货细则的修订,和人们的预期有一定出入。例如,笔者的预期是,通过修订交割细则让统货通过贴水进入交割,同时扩大西北地区苹果的交割权重,大体上要降低交割果的大小和果锈等要求,进一步有利于大规模的交割,让期货交割贴近主流现货。修订条款对照见表2-10。

表2-10 修订条款对照(关于细则中第五十九条苹果期货合约限仓标准)

注:删除线部分为删除内容,下划线部分为修订后增加内容。

通过表2-10的对照可以清楚地看到,此次交割细则的修订主要是对持仓量进行了限制,这会涉及现有所有合约。以2310合约为例,2022年10月24日—2023年8月30日,限仓1000手,9月1—15日限仓200手,9月16—30日限仓40手,10月7—23日限仓20手。

那么这么限仓有什么目的?笔者认为,一是加强管理,有利于交易所对交割前的双方进行摸底调查,不符合资质条件的双方可能提前解除绑定;二是提高产业话语权,对需要交割的空头产业方非常有利;三是降低风险概率,多头联合多个账户进行联合接货的难度增加,需要更多符合资质的接货方。总体上,遏制恶意操作和炒作的意图比较明显,此后风险发生概率将会大幅降低。

八、对《郑州商品交易所鲜苹果期货业务细则》修订案的解读

2023年11月1日,郑商所发布苹果期货业务细则修订案。

修订案提出,基准交割品:为符合苹果国标一等及以上等级质量指标且果径≥80毫米的红富士苹果,其中,果径容许度≤5%,质量容许度≤20%(虫伤计入质量容许度,磨伤、碰压伤、刺伤不合格果之和占比不作要求),可溶性固形物≥12%。适用于苹果期货2411及后续合约,自2023年11月14日起施行。

对11月1日《郑州商品交易所鲜苹果期货业务细则》修订案文件的总体感觉可总结如下。

一是进一步放宽交割标准,扩大可交割苹果的适用面,增加苹果的可交割数量,但还是保留“优果”底线,保持了政策上的延续性。

二是重视苹果质量的差异对交割的影响,尽量减小质量差距造成的交割矛盾,在保证交割品质量的前提下,减小交割阻力。

三是对现有合约有一定影响,指导思想的倾向性明显,主要是打击恶意操作,防范利用对现货的控制绑架交割,避免利用复检规则赚取违约金,有效实现产业的套期保值。

四是基本修复了苹果交割制度上的最严重漏洞,单单违约的概率将大大降低,后期苹果期货行情将最大限度地反映现货的价格预期,体现期货的价格发现功能。

其具体变化可总结如下。

一是基准交割品发生变化,可溶性固形物≥12%即可达标,进一步降低糖度要求,扩大了可交割果的范围,利于副产区红富士达标。

二是替代交割品提出升水交割,可溶性固形物≥14%,其他指标符合基准交割品要求的,升水1000元/吨。有利于糖度较高的苹果参与交割,不至于低估其价值。

三是替代交割品扩大质量容许度,20%<质量容许度≤30%可贴水交割。

四是替代品取消一级果的限制,只要果径达标即可,75毫米≤果径<80毫米,即可达标,意味着用较差的苹果交割,只要达到果径要求,且贴水1500元/吨即符合替代要求。

五是替代品容许度,符合20%<质量容许度≤30%,贴水2000元/吨即可达到替代要求。

六是硬度要求统一调整为苹果出库硬度不得低于6kgf/cm²即可,对于保存较差的苹果,尤其是硬度下降的苹果要求放宽,不入库的车板交割品也统一按照出库标准要求。

七是交割品提高了对可溶性固形物权重的要求。

修订案降低了对交割果的硬度和糖度要求,同时大幅删改了交割品在很多方面的限制,尤其是剔除了替代品的一级果要求,即使是统货,也可以通过少量分拣贴水完成交割,这使得按照此标准交割产生违约的概率大大降低。也就是说,交割时的最低要求就是只要容许度不超过30%,哪怕品质稍有瑕疵,也只需贴水2000元/吨就能作为替代品交割了,极大地降低了违约风险。这比现在动不动复检不通过,要交几万元违约金要好多了。

笔者预计,虽然这些修订对空头交割货方是重大利好,但可能又会引发接货方大幅减少,主动进入交割的多头减少。需要注意的是,这次修订主要是堵交割漏洞,不是降低交割果的品质,基准交割品依然是一级果,只是替代品对一级果的要求有所降低,如以前判定为违约的情况,现在只需要交贴水价就行了,正常的交割品,还是一级果。可能有人就说了,那会不会出现,空头全部用比较差的苹果贴水交割,不完全用一级果交割?这种情况的确有可能发生,这就会导致接货的多头吃亏。不过如果空头大面积使用替代品交割,不一定完全占到便宜,存在违约可能,而一旦出现大量违约,相信交易所也会对其进行处罚,违规操作者并非高枕无忧。

总体来看,交易所修订的目的非常明显,就是提高产业参与的积极性,扩大交割范围,降低交割所带来的违约风险,使交割更加贴近现货,对恶意操作是致命打击。

九、前一年的苹果,放到本年10月以后可以交割吗

笔者对此的回答是:可以。

这个问题以前讨论过。苹果刚上市的时候,大家对标准没摸透,以为什么苹果都可以交割,后来在实际交割中,发现其实标准非常高,符合交割标准的苹果很少,也一直导致交割纠纷不断。

可以明确的是,非富士系列苹果不能交割,早熟和中熟富士不能交割,山西膜袋富士不能交割,寒富不能交割,红富士光果不能交割。其原因是交割标准非常明确,必须是红富士才能交割。另外一些红富士品种由于糖度、硬度、色泽难以达标,也不能用于交割。

可以交割的苹果有甘肃晚熟红富士、陕西晚熟红富士、山东晚熟红富士、东北晚熟红富士。晚熟红富士是目前苹果交割的主要产品,主要原因是硬度高、色泽好、糖度高,可存放。

有人问,2001可以交割吗?当然可以,2001是红富士品种的一个系列,2001、烟富、神富、响富都可以交割。但问题在于,交割一般都是选性价比最好的红富士,不会选择高价苹果交割。那么问题又来了,上一季的库存富士能交割吗?

翻遍所有的交割规则和细则,大家可能会发现,交割中并没有关于用旧果还是新果的规定。由此可以推论,只要符合条件,是可以交割的。

2023年11月1日,郑商所发布苹果期货业务细则修订案。修订案提出,基准交割品为符合苹果国标一等及以上等级质量指标且果径≥80毫米的红富士苹果,其中,果径容许度≤5%,质量容许度≤20%(虫伤计入质量容许度,磨伤、碰压伤、刺伤不合格果之和占比不作要求),可溶性固形物≥12%。适用于AP2411及后续合约,自2023年11月14日起施行。

从交割质量标准来看,苹果期货明显在一步步扩大交割品范围。最明显的是,调低理化指标及替代品质量容许度要求,包括将基准交割品质量容许度由不超过5%调整至不超过20%;出库硬度统一调整为6kgf/cm 2 ;降低可溶性固形物指标最低要求,由不低于12.5%调降至不低于12%;替代品质量容许度由不高于25%下调至不高于30%。

结论:达到库存果质量要求的苹果,不管是当季苹果还是上一个产季的,都是可以交割的。只是,如果是库存果,需要满足库存果的指标要求,而AP2411以后交割标准的放宽,是有利于库存果交割的。加上苹果期货不用注册仓单,仓库和车板都可以交割,前一年入库的红富士苹果,只要保存得好,质量达标,理论上是可以交割的。

题外话:很多气调库没有开库,不妨等到10月以后,考虑高位套保,交割到期货盘面。(2024年4月23日)

笔者注

旧果能否交割,只是理论上的讨论,并未实践过。 FrtoG26v49oAPsOWk4iqmf7AGLUKmyq4cfzHULaCFDmfFcorMAPVBXjmByz1DS+w

点击中间区域
呼出菜单
上一章
目录
下一章
×