



一天,财务小王正在整理账目,员工小李跑了过来,说想要报销,随后将报销发票和相关材料递给了小王。小王接过来看了看,说:“我们已经被纳入数电发票试点,可以开具数电票了,方便归档保存。”小李有些疑惑,问道:“这些发票和数电票有什么区别呢?”
小王拿了一份发票说明资料给小李,小李看后恍然大悟。
那么,数电票和传统税控发票究竟有什么相同点和不同点呢?
传统税控发票,就是使用增值税发票开票软件(即税控设备,包括UKey、金税盘、税控盘)开具的发票。
数电票是全新的电子发票形式,作为电子发票,它与现有发票(电子发票、纸质发票、普通发票、增值税专用发票等)有相同点,又有不同点。
数电票与现有发票具有同等法律效力,其中,带有“增值税专用发票”字样的数电票,其法律效力、基本用途与现有增值税专用发票相同;带有“普通发票”字样的数电票,其法律效力、基本用途与现有普通发票相同。数电票与现有纸质发票都能有效防范发票造假。
数电票在票面表现样式、开票方式、管理方式、交付方式等都与现有发票有所差异,具体表现如下。
(1)表现样式不同。
数电票与现有发票在表现样式上有所差异。
数电票将现有发票的样式由发票代码和发票号码统一成20位发票号码,取消了校验码、密码区、收款人、复核人、销售方(章),新增了动态二维码。数电票将现有发票中备注栏的手工填列、无法采集的内容设置为固定可采集、可使用的数据项,并在票面上展示。此外,数电票特定业务会影响发票的展示内容,不同的特定业务的发票票面内容会有所不同(详见本书最后的发票样票展示附件)。
(2)开票方式、票面信息、交付方式和管理方式不同。
①开票方式。
优化了开票流程,精简了开票所需信息。对开票方来说,纳税人通过实名验证,无须领用发票、无须票种核定(新公司核定税种除外)、无须开票介质,随时可以开票。此外,在电子税务局开具发票时,纳税人在授信总额度内可以开具任意张数和任意金额。这突破了过往份数和单张限额限制,省去了纳税人拆分开票、顶额开票的烦恼。对受票方来说,受票方无须提供银行账号及地址等信息,开票方可以更快捷地完成开票。根据《财政部国家档案局关于规范电子会计凭证报销入账归档的通知》(财会〔2020〕6号)和《会计档案管理办法》(财政部国家档案局令第79号)的相关规定:
第一,纳税人可以根据《通知》第三条、第五条的规定,仅使用数电发票电子件进行报销入账归档的,可不再另以纸质形式保存。第二,纳税人如果需要以数电发票的纸质打印件作为报销入账归档依据的,应当根据《通知》第四条的规定,同时保存数电发票电子件。
②票面信息。
票面展示优化。数电票票面取消了发票密码区、发票代码、校验码、收款人、复核人、销售方(章)。同时,纳税人开具货物运输服务、建筑服务等特定业务发票的,在电子税务局中开具的发票将按照如下票面内容展示特定信息。
去银行化设计。数电票取消了原销售方栏次的“开户银行及账号”和“地址、电话”栏次,减少了填写起来比较烦琐的银行账户和联系方式等信息,使得开具发票和查看发票更加简洁、高效。
增加开具人信息。在数电票的“销售方:(签章)”栏次中增加了“开具发票人”和“复核人”等相关信息,明确了开具和复核的责任人,增加了发票的真实性和可信度,也有利于纳税人更好地维护自己的权益。
③交付方式。
金税四期前的电子发票常用的交付方式是邮箱、二维码、下载发票文件等3种,金税四期试点的数电票优化为自动交付和自行交付2种方式,见表1.1。
表1.1 电子发票和数电票的交付方式对比
④管理方式。
数电票的开具和管理都可以通过电子方式进行,可以随时随地在线上操作,大大提高了发票管理的效率和方便性,也减少了人工操作和人为错误的可能性。
总之,数电票的优化设计旨在更好地满足纳税人的开具和使用需求,提高发票的清晰度和可信度,降低开具成本和管理难度,促进税收管理的数字化和智能化。
(3)开具份数、限额不同。
通过电子发票服务平台开具数电发票,在开具金额总额度内,没有发票开具份数和单张开票限额限制。通过增值税发票管理系统开具电子发票(即“纸电发票”),最高开票限额和每月最高领用数量仍按照现行有关规定执行。
(4)票种核定、领用方式不同。
数电发票无须进行发票票种核定和发票领用,通过电子发票服务平台开具数电发票,无须进行发票验旧操作。数电发票实现“去介质”,纳税人不再需要预先领取专用税控设备;通过“赋码制”取消特定发票号段申领,发票信息生成后,系统自动分配唯一的发票号码;通过“授信制”自动为纳税人赋予开具金额总额度,实现开票“零前置”。
电子发票(即“纸电发票”)的票种核定、数量变更、领用验旧、缴销退回及最高开票限额申请、变更等业务,均按照现有办税途径和业务流程办理。
(5)发票号码、代码及编码规则不同。
数电发票的发票号码为20位,其中:第1~2位代表公历年度后两位,第3~4位代表各省、自治区、直辖市和计划单列市行政区划代码,第5位代表数电发票开具渠道等信息,第6~20位代表顺序编码等信息。数电发票没有发票代码。
电子专票的发票代码为12位,编码规则:第1位为0,第2~5位代表省、自治区、直辖市和计划单列市,第6~7位代表年度,第8~10位代表批次,第11~12位为13。发票号码为8位,按年度、分批次编制。
电子普票的发票代码为12位,编码规则:第1位为0,第2~5位代表省、自治区、直辖市和计划单列市,第6~7位代表年度,第8~10位代表批次,第11~12位代表票种(11代表电子普票)。发票号码为8位,按年度、分批次编制。
(6)开具红字发票流程不同。
纳税人取得开票方通过电子发票服务平台开具的发票,发生开票有误、销货退回、服务中止、销售折让等情形,需开票方通过电子发票服务平台开具红字数电发票或红字纸质发票,按以下规定执行。
①受票方未做用途确认及入账确认的,开票方填开《红字发票信息确认单》后全额开具红字数电发票或红字纸质发票,无须受票方确认。
②受票方已进行用途确认或入账确认的,由开票方或受票方填开确认单,经对方确认后,开票方依据确认单开具红字发票。受票方已将发票用于增值税申报抵扣的,应暂依确认单所列增值税税额从当期进项税额中转出,待取得开票方开具的红字发票后,与确认单一并作为记账凭证。
发起冲红流程后,开票方或受票方需在72小时内进行确认,未在规定时间内确认的,该流程自动作废,需开具红字发票的,应重新发起流程。
冲红原因由纳税人根据业务实际来确定。需要注意的是,如原蓝字发票商品服务编码仅为货物或劳务时,红冲原因不允许选择“服务中止”;商品服务编码仅为服务时,红冲原因不允许选择“销货退回”。
纳税人开具电子发票(即“纸电发票”)后,发生销货退回、开票有误、应税服务中止、销售折让等情形,需要开具红字电子发票的,仍然按照现行规定填开《开具红字增值税专用发票信息表》,信息表校验通过后,仍需通过增值税发票管理系统开具红字发票。
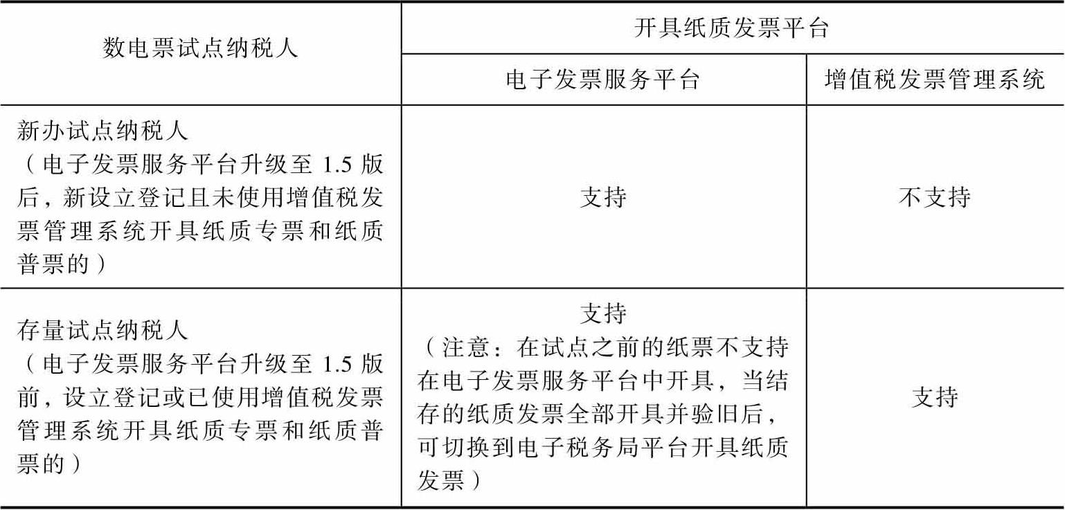
(7)数电票和传统税控发票对不同试点纳税人的支持情况也是不同的。
我们先来看国家税务总局深圳市税务局在2023年3月29日发布的《国家税务总局深圳市税务局关于开展全面数字化的电子发票试点工作的公告》相关的文字描述:
五、电子发票服务平台支持开具增值税纸质专用发票(以下简称“纸质专票”)和增值税纸质普通发票(折叠票,以下简称“纸质普票”)。
通过电子发票服务平台开具的纸质专票和纸质普票,其法律效力、基本用途与现有纸质专票、纸质普票相同。其中,发票密码区不再展示发票密文,改为展示电子发票服务平台赋予的20位发票号码及全国增值税发票查验平台网址。
六、试点纳税人通过实名认证后,无须使用税控专用设备即可通过电子发票服务平台开具发票,无须进行发票验旧操作。其中,数电票无须进行发票票种核定和发票领用。
我们可以通过表1.2来得到更直观的了解。
表1.2 数电票和传统税控发票对不同试点纳税人的支持情况
“数电票”知识讲堂
数电票来了,还能开纸质发票吗?
可以。通过电子发票服务平台可以开具纸质专票和纸质普票,可实现“去介质”、随时随地线上开票。以广东省为例,法定代表人、财务负责人或开票员通过广东省电子税务局进入【我要办税】-【开票业务】模块,在功能菜单中选择【纸质发票业务】,即可办理【纸质发票作废】、【纸质发票退回】、【纸质发票号段分配】等用票业务。