



“结构与设计”由“常见结构的认识”“稳固结构的探析”“简单结构的设计”和“经典结构的欣赏”四部分内容组成。其设计思路很明晰,即按照认识结构、探析结构、设计结构、欣赏结构的程序推进,强调从力学的角度理解结构的含义、结构的强度和稳定性等问题,关注简单结构的设计,体验结构的和谐、简练和经典。这一主题的教学,意在让学生建构简单结构设计的有关知识,领悟相关的思想方法,提高技术素养。教学中,老师往往容易陷入工科领域中的“机械结构”教学,未能领会教材的设计脉络,没有站在技术素养高度把握“结构与设计”的典型思想教学及其教学设计。
此外,在“学中做”实践活动中,部分教师在通用技术课程标准的认识上只停留在教学内容表面,而没有从整体把握其精神实质。换句话说,在“简单结构的设计”教学中,“技术与设计 1”中的发现与明确问题、制订方案、模型制作、方案优化、产品使用说明的“设计的一般过程”的思想与方法在这里都要得到体现,“学中做”策略要得到落实。另外,在“结构与设计”中,“稳固结构的探析”所涉及的对结构的稳定性和强度的分析也是本节课教学中要体现的重要思想。对于这部分内容,《课程标准》明确指出,“能确定一个简单对象进行结构设计,并绘制设计图纸,做出模型或原型”。因此,教学要从整个“结构”主题的教学内容上去把握。
总的来说,“结构与设计”模块从某角度来说就是从“力”的角度去谈“空间”的艺术,功能决定结构,只是它更为关心结构的强度与稳定性。“设计的一般过程”中的“测试、评估和优化”和“稳固结构的探析”都是“学中做”要贯彻落实的实践内容,但是部分教师认为这两个内容在前面的章节中已讲过,在“简单结构的设计”教学中就没有必要再重视“测试、评估和优化”这个环节,特别是不需要对结构的强度和稳定性进行实质性的分析和探究。恰恰相反,技术试验中对结构的强度和稳定性的探讨正是我们在“结构与设计”主题教学中所需要特别重视的思想方法,是教学的一个重点。
教材版本:粤教粤科版普通高中通用技术教材《技术与设计 2》(2019 年版)
课型:新授课
课时:1 课时
《课程标准》指出,技术教育对落实立德树人根本任务、实施国家创新驱动发展战略、弘扬中华优秀传统文化和提高全民技术核心素养都具有重要作用。
本课通过对“欹器(欹q ī,倾斜)”这一具有中国传统文化色彩的案例引入教学,并以“欹器支撑架”的设计分析为主线,确定问题的类型及特征,并以此为基础进行项目的任务分解,通过小组合作探究完成“分析→探究→试验→提炼”四个子任务,引导学生完成技术实践的设计、实施、验证、提炼等过程。
本课立足学生的直接经验,通过体验、设计、制作、试验等多样化的学习方式提升学生的学科核心素养;通过对学生的合作探究过程、工具的规范使用、设计方案的表达、作品效果的实现等多元化的评价机制达到提升学生技术核心素养的目的。
1.课标内容要求
通过技术试验或技术探究分析影响结构稳定性的因素,并写出试验报告。
2.学科核心素养
(1)技术意识:能在探究日常生活中物品结构的稳定性的技术活动中,恰当处理人技关系,形成规范、安全的技术习惯;能结合具体案例的辨析,形成对技术的理性态度和评价。
(2)创新设计:能根据设计对象和现有条件制定解决技术问题的一个或多个单一方案;能针对某个技术问题解决实例,设计一般的试验方案,撰写试验报告,形成基本的设计能力。
(3)工程思维:能对生活中物品的稳定性,进行多因素分析试验,并通过比较、权衡、优化的分析方法,形成初步的工程意识和工程思维。
(4)图样表达:能在简单的技术设计实践中,绘制规范的设计图纸;能绘制草图和加工图样,能识读常见的技术图样。
(5)物化能力:能根据设计要求进行简单的技术试验;能使用基本工具完成模型或产品的成型制作和装配。
3.教材内容分析
本节课“结构的稳定性”,是粤教粤科版普通高中通用技术教材《技术与设计 2》(2019 年版)第一章“结构及其设计”第二节“探究结构”第一部分内容。
“结构及其设计”学习主题围绕通用技术学科大概念“结构”展开。该主题重点关联“工程思维”和“创新设计”核心素养目标。其设计思路是:认识结构——探究结构——结构设计——典型结构欣赏。第二节“探究结构”是在第一节“认识结构”基础上的延伸和深化,也是进行第三节“结构设计”学习的理论基础,是本章教学内容的重点章节。
“探究结构”共有三个部分:依次是“结构的稳定性”“结构的强度”和“结构的连接”。在“结构的稳定性”部分,教材开篇直接给出了稳定性的含义,再通过教材第 12 页、第 14 页两个“实践活动”,引导学生探究和分析影响结构稳定性的因素;教材第 14 页“立即行动”,引导学生利用影响结构稳定性的因素,对常见结构的稳定性进行分析和讨论,加深对所学内容的理解;教材第 14 页“跨栏跑”案例分析从另一个角度让学生了解不稳定结构在生活中的应用。
教材针对影响稳定性的每一条因素分别设计了技术试验,但并没有给出针对一个技术产品进行的相对完整的技术试验。这就要求教师最好能设计一个完整的技术活动,帮助学生从整体上理解影响结构稳定性的主要因素,构建默会性知识和程序性知识,发展学生的工程思维,提高学生解决问题、优化方案的综合性能力,从而形成良好的技术理性和个性品质。
通过技术试验,探究影响结构稳定性的主要因素,并会在结构设计中灵活运用;
通过经历技术试验的设计及试验报告的撰写,提高学生的创新设计能力、图样表达能力、物化能力,培养学生的技术意识和工程思维。
1.学生分析
(1)学生年龄特点分析:高中一年级的学生,好奇心和求知欲特别旺盛,探究能力明显提高,初步完成从具体思维到抽象思维的过渡。
(2)学习能力水平分析:高一学生在发现事物的一些主要细节和事物的本质方面,其稳定性、持久性都比初中生有了很大的提高。能够按照一定的学习目的支配自己的学习活动。
(3)学习风格分析:高一学生在学习风格上更多地表现为听觉型、触觉型、群体型学习风格。
2.学情分析
通过第一节课程的学习,学生对结构知识有了初步了解,但对结构稳定性及影响结构稳定性的因素,其认知水平还仅限于生活中的直接感受,不能从理论上进行正确阐释。因此教师可以让学生在技术试验活动中,通过控制变量的方式体验影响结构稳定性的因素,再利用所学知识,分析日常生活中的一些现象和结构产品设计的原理,引导学生对结构的认识从感性层面上升到理性层面。
教学重点:分析影响结构稳定性的因素,并写出试验报告。
教学难点:技术试验的设计。
基于本单元学科素养的水平要求,结合学生学情分析,本节课的教学难点确定为“技术试验的设计”。突破难点的策略是:通过以“欹器支撑架”的设计分析为主线,确定影响结构稳定性的因素及特征;通过对设计项目的任务分解,小组合作探究完成“分析→探究→试验→提炼”四个子任务,引导学生完成技术实践的设计、实施、验证、提炼等过程,发展学生的工程思维,提高学生技术核心素养;通过技术试验,初步学会试验方案的设计和简单试验报告的撰写,提高学生用技术思维分析问题、解决问题的能力。
1.多媒体教学设备;
2.材料和工具:1000mm长铜芯线(直径 3.58mm)25 根,一次性木筷 25 双,一次性水杯 50 个,盛水盒 25 个;直尺、尖嘴钳、热熔胶枪各 25 个,胶棒、钩码若干。
1.环节一:走进情境
(1)教师活动:
展示欹器图片,介绍欹器的历史典故。欹器(欹q ī,倾斜),古代一种倾斜易覆的盛水器,用来计时。水少则倾,中则正,满则覆。春秋战国时期被鲁国君王放在庙堂的座位右侧,专门用来警醒修身之用,因此又称“宥坐之器”,类似于今天我们说的“座右铭”。
播放短视频《欹器》。
问:欹器“虚则欹,中则正,满则覆”现象出现的原因是什么?
(2)学生活动:学生观看图片,听讲。观看视频。了解欹器的使用方法及历史文化背景。
(3)设计意图:激发兴趣,预设问题。通过图片和视频展示,介绍欹器的历史典故,激发学生的探究欲望,带领学生了解欹器背后隐含的历史文化,引导学生养成用技术思维分析事物的良好习惯,培养学生的技术意识。
2.环节二:结构稳定性的含义
(1)教师活动:
教师演示教具欹器的工作过程。
问题 1:在空载及少量荷载状态下,欹器、支撑架的平衡状态各是什么样的?
问题 2:对欹器继续施加荷载,直至欹器倾覆。欹器、支撑架的平衡状态又是什么样的?
问题 3:你认为结构稳定性的含义是什么?
(2)学生活动:观看演示。回答问题。归纳总结出结构稳定性的含义。
(3)设计意图:通过对欹器、支撑架施加不同荷载的对比演示,引导学生归纳总结稳定性的含义;帮助学生初步认识不稳定结构的特点,为后面设计稳定结构提供参考,培养学生的技术意识和工程思维。
3.环节三:探究影响结构稳定的因素
(1)教师活动:
任务一:探究欹器“欹、正、覆”的原因,分析欹器的重心位置变化对结构稳定性的影响。
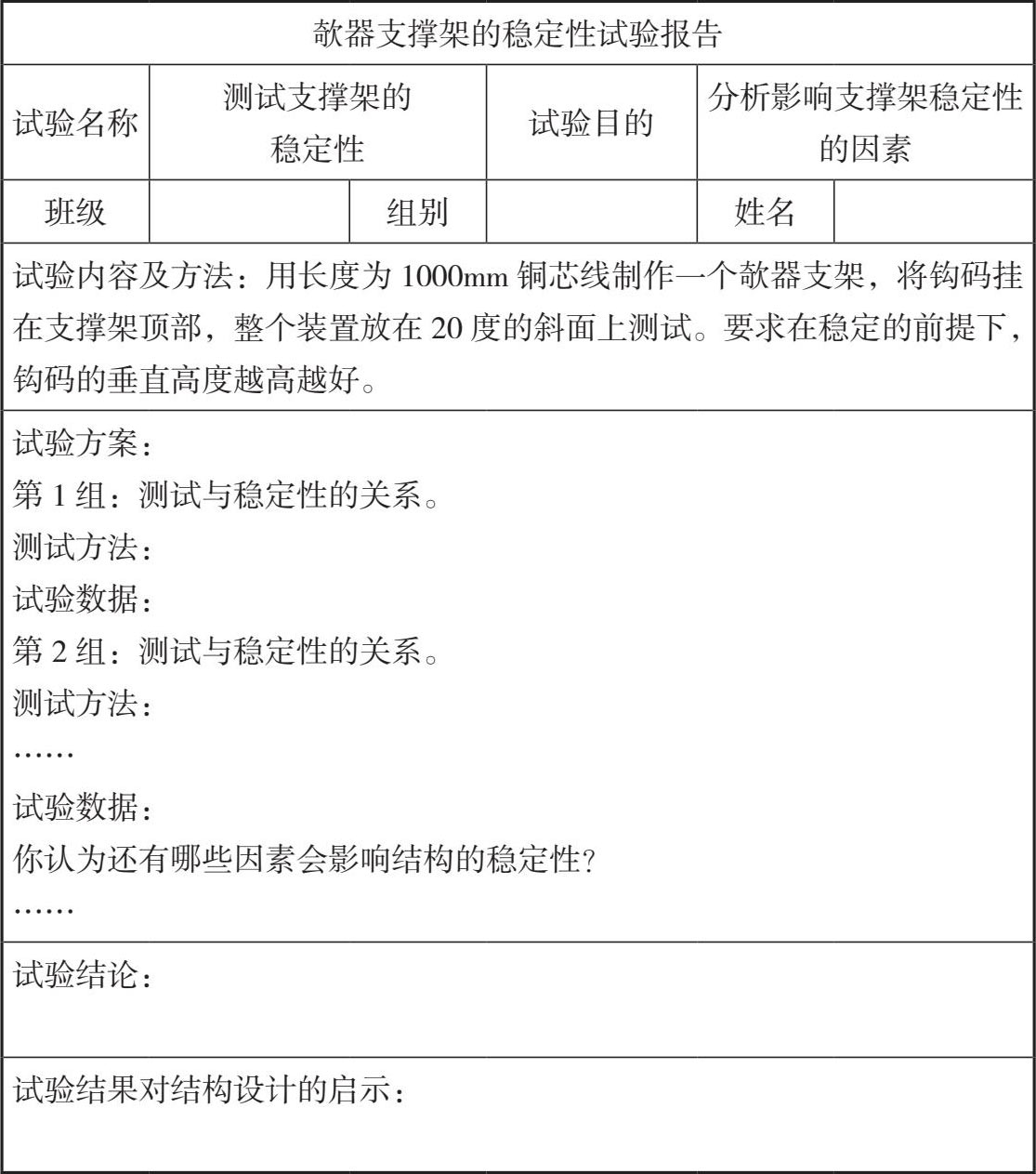
任务二:比一比,哪个小组的欹器支撑得高。(在约束条件下支撑架稳定性的探究试验)
用长度为 1000mm铜芯线制作一个欹器支架,将钩码挂在支撑架顶部,整个装置放在 20 度的斜面上测试。要求在稳定的前提下,钩码的垂直高度越高越好。
教师指导学生将任务分解为四个子任务,引导学生完成试验。
子任务 1:分析项目(明确限制的条件、要求)
子任务 2:探究项目(设计、比较、权衡方案)
子任务 3:技术试验(验证假设,探寻规律)
子任务 4:提炼优化(分析数据、寻找原因)
(学习支架:见表 2-1、表 2-2)
表 2-1 欹器支撑架项目方案设计表
表 2-2 欹器支撑架的稳定性试验报告
(2)学生活动:学生试验,分析并归纳重心位置对结构稳定性的影响。学生将任务分解为四个子任务,按照项目要求完成方案设计、技术试验、数据分析、优化方案等。
(3)设计意图:提出项目要求,意在引导学生学以致用。通过任务分解和学习“支架”,培养学生在设计探究的过程中,用系统思想进行思考的工程意识和创新思维;通过对试验结果的分析,引导学生分析、归纳、总结影响结构稳定的因素,实现对重点知识的掌握和对难点知识的分解与突破。
4.环节四:分析试验数据,归纳总结影响结构稳定性的因素
(1)教师活动:
问:影响结构稳定性的因素有哪些?
问:如何提高支撑架的稳定性?
(2)学生活动:学生通过试验数据分析,归纳总结影响结构稳定性的因素及提高结构稳定性的方法。
(3)设计意图:通过分析数据,再现探究过程,强化所学知识与技能;通过归纳总结,培养学生分析问题、归纳总结的能力。
5.环节五:拓展应用
(1)教师活动:
①支撑架利用了结构的稳定性,生活中哪些设计利用了结构的稳定性?
②欹器利用了结构的不稳定性,生活中还有哪些设计利用了结构的不稳定性?
(2)学生活动:学生讨论、回答。
(3)设计意图:巩固学习成果,培养学生运用本节课所学知识解决实际问题的良好习惯,实现知识的迁移应用。
6.环节六:课堂小结
(1)教师活动:问:根据本节课对“欹器”的认识,“虚则欹,中则正,满则覆”所体现的传统文化内涵是什么?
(2)学生活动:
结合本课学习内容,思考,回答问题。
学生聆听其他同学的观点,发表自己的想法。
(3)设计意图:通过讨论“虚则欹,中则正,满则覆”所体现的传统文化内涵,培养学生从文化角度分析技术产品的能力;培养学生对技术的亲近感、理性精神以及对技术文化的感悟;培养学生对中华传统文化的热爱,提升学生对自我的认识,认识到谦虚、谨慎的重要性,达到技术课程“立德树人”的价值目标。
7.环节七:课后作业
请同学们课后查阅资料,分析摩天大楼在台风中“稳如泰山”原因是什么?