购买
下载掌阅APP,畅读海量书库
立即打开
畅读海量书库
扫码下载掌阅APP

知识掌握

任务一 了解网络营销

了解网络营销

网络营销的兴起拓展了传统市场营销的方式和渠道,对增强企业核心竞争力、实现企业经营目标具有重要意义。本任务将了解网络营销的内涵、职能和策略及人工智能(Artificial Intelligence,AI)在网络营销中的应用,帮助营销人员建立起对网络营销的基本认知,提高网络营销效率。

(一)网络营销的内涵

网络营销也称网上营销,指以现代营销理论为基础,借助网络、通信和数字媒体技术等实现营销目标的商务活动。简单地讲,凡是基于互联网开展的各种营销活动,都可称为网络营销。但应注意以下3点。

(1)网络营销不等于网络销售。一方面,网络营销不仅可以促进网络销售,也可以促进线下销售,还有助于提升企业品牌价值、加强企业与用户的联系等。另一方面,网络销售的推广手段除了网络营销,还包括传统市场营销,如传统媒体广告、印发宣传册等。

(2)网络营销不等于电子商务。电子商务的核心是电子化交易,强调的是交易方式和交易过程,而网络营销不是一个完整的交易过程,它只是电子商务中的一个重要环节,为促成电子化交易提供服务支持,起到信息传递和吸引用户的作用等。

(3)网络营销是手段而不是目的。网络营销具有明确的目的,但网络营销本身并不是目的。网络营销是综合利用各种网络营销方法、工具、条件并协调它们之间的相互关系,从而更加有效地实现企业营销目的的手段。

想一想:

传统市场营销的方式有哪些,网络营销与传统市场营销相比有哪些优势?

专家点拨

虽然网络营销的兴起对传统市场营销带来了巨大的影响,但并不等于网络营销可以完全取代传统市场营销。网络营销与传统市场营销是互相补充和互相配合的关系,两者充分整合逐渐走向融合,才是未来市场营销的发展方向。

(二)网络营销的职能

网络营销的职能涵盖了多个方面,这些职能共同构成网络营销的核心框架和目标实现路径。归纳起来,网络营销的职能包括网站推广、品牌推广、信息发布、促进销售、拓展销售渠道、加强客户服务、维护客户关系、网上调研等。

1.网站推广

企业网站(包括独立网站和基于第三方平台建立的网站)的主要作用是进行品牌推广或销售产品和服务。不管是品牌推广还是产品和服务销售,都需要基于一定的访问量,因此通过各种手段进行网站推广也就成为网络营销的基本职能之一。

2.品牌推广

网络信息传播速度快、覆盖面广,精心的网络营销策划可以帮助企业快速树立品牌形象,取得公众对品牌的认知和认可。

3.信息发布

网络营销的基本思想就是通过各种网络营销方法,将企业的营销信息以高效的手段传递给目标用户等。

想一想:

互联网中主要有哪些信息发布平台,各有何特点?

4.促进销售

网络营销方法大都直接或间接具有促进线上销售的效果。事实上,网络营销对促进线下销售同样有效,这也是尚未开展网络销售业务的企业有必要开展网络营销的原因。

5.拓展销售渠道

网络营销打破了传统销售渠道在时间和空间上的限制。企业可以通过互联网在全球范围内进行产品销售,24小时不间断地提供服务,使用户能够在任何时间、任何地点进行购买。

6.加强客户服务

从简单的常见问题解答到各种即时信息服务,互联网为网络营销的客户服务提供了便利。在线客户服务具有成本低、效率高的优点,在提高客户服务水平、增加客户的复购率和促进口碑传播等方面具有重要作用。

7.维护客户关系

企业在开展各种营销活动时也在与客户互动,增进与客户的关系,从而有利于提高客户的满意度和忠诚度,维护良好的客户关系。

8.网上调研

网络营销承担着网上调研的作用。一方面,企业开展网络营销活动,需要进行网上调研,通过分析目标市场和用户,制订有效的营销策略。另一方面,企业在实施网络营销的过程中,可以获得丰富的市场反馈信息,这为企业进行网上调研提供了支持。

(三)网络营销策略

网络营销策略是指企业根据自身在市场中所处的地位采取的一系列网络营销组合措施,包括产品策略、价格策略、渠道策略、宣传策略等。

1.产品策略

产品策略是企业在生产、包装、销售产品时所运用的策略。网络营销在一定程度上降低了营销及相关业务管理的成本费用,也为企业制订产品策略提供了更多选择。常见的网络营销产品策略如表1-1所示。

表1-1 产品策略

2.价格策略

价格策略是企业设定和调整产品价格所运用的策略。在网络营销环境下,价格是公开透明的,用户可以同时知晓某种产品的多个甚至全部厂家的销售价格。企业要想在价格上取胜,就需要以不同的产品定价吸引用户。常见的网络营销价格策略如表1-2所示。

表1-2 价格策略

续表

3.渠道策略

渠道策略是企业将产品转移到用户手中的路径中所运用的策略。网络营销渠道主要有两类:网络直接营销渠道和网络间接营销渠道。网络直接营销渠道是指开展网络营销的企业直接通过网络将产品销售给用户的模式;网络间接营销渠道是指企业以授权、代理等形式通过网络中间商(如代理商、批发商、零售商、分销商)将产品销售给用户的模式。两者的对比如图1-1所示。

图1-1 网络直接营销渠道和网络间接营销渠道对比

4.宣传策略

宣传策略是指企业向用户传递产品或服务信息、吸引他们购买产品或服务时所运用的策略。宣传策略主要包括人员推销、站点推广、社交媒体宣传、网络广告、促销活动推广和网络公关等形式。

(1)人员推销。企业营销人员通过微信等网络通信工具直接向用户推荐企业产品或服务。

(2)站点推广。站点是指企业在网上开展营销活动的网站,站点推广就是对企业的营销活动网站进行宣传推广,提高其知名度,为网站引流,以达到宣传企业、产品或服务的目的。在移动互联网日趋流行的当下,移动端的App推广也可以采用此策略。

(3)社交媒体宣传。企业在社交媒体上注册和运营账号,发布企业产品或服务信息。

(4)网络广告。企业通过在网络平台上发布广告,宣传企业及其产品或服务。

(5)促销活动推广。企业通过各种促销方式刺激用户的购买欲望,如红包促销、优惠券促销、折扣促销、满减促销、满赠促销、跨店联合促销、捆绑销售等,吸引用户关注产品或服务信息,促使用户购买和使用产品或服务。

(6)网络公关。公关是指企业为改善与社会公众的关系,树立和维护良好的企业形象,开展的一系列活动,网络公关即基于互联网开展的公关活动。网络公关的手段主要有新闻报道、事件营销、口碑营销、危机公关等。

新闻报道。 通过互联网发布与企业及其产品或服务相关的,对企业有利的新闻信息。

事件营销。 企业通过利用或策划、组织具有价值的事件,引起媒体、社会团体和用户的兴趣和关注,从而提高企业的知名度、美誉度。

口碑营销。 企业运用各种有效手段引发用户对其产品、服务和形象的交流和传播,并激励用户主动向其周边人群介绍和推荐。

危机公关。 当企业自身因管理不善、同行竞争或外界特殊事件引发负面效应时,通过危机公关处置,包括在危机事件发生后,迅速做出反应,如道歉、赔偿、产品召回等,避免拖延导致事态恶化。同时保持信息的公开透明,主动向公众公布事件的调查结果、处理进展及后续措施,以挽回公众对企业的信任,重塑企业形象。

素养课堂

缺乏信任感是网络营销的劣势之一。一些不良商家会借助网络进行虚假宣传,不仅令人诟病和厌恶,也破坏了网络营销环境。作为网络营销中的一员,企业应当诚实守信,共同为构建干净、舒适的网络营销环境而努力。

案例阅读
瑞幸咖啡推出《黑神话:悟空》联名饮品和周边产品

2024年8月20日,国产3A游戏《黑神话:悟空》一经发售便登上全网热搜,在“西游记IP”的光环加持下,《黑神话:悟空》不仅受到广大游戏玩家的喜爱和追捧,而且也被更多的人所熟知。截至2024年9月12日,《黑神话:悟空》在Steam平台上的销量已达1890万份,该游戏的投资人预计《黑神话:悟空》在其生命周期内有望达到3000万套的销量。

其实,早在一个月前的预售阶段,《黑神话:悟空》就取得了120万销量和近4亿元销售额的“现象级”成绩。瑞幸咖啡抓住这一契机,在2024年8月16日官宣与《黑神话:悟空》合作,8月19日,《黑神话:悟空》正式发售的前一天,瑞幸咖啡正式上线联名饮品和相关周边产品。

本次瑞幸咖啡与《黑神话:悟空》联名的饮品名为“黑神话腾云美式”,周边产品包括联名杯套、联名纸袋以及黑神话3D限定海报。用户于19日当天在瑞幸咖啡App购买“联名套餐”即可获得相关的周边产品。为了获得相关的周边产品,很多用户在19日早早登录瑞幸咖啡App等候下单,但“联名套餐”数量有限,尤其是3D限定海报很快便被一抢而空。不少用户因未能如愿得到心仪的周边产品,便在社交媒体就此事“吐槽”,如“瑞幸黑神话悟空套餐核销券核销不了”“花了买海报的钱却未能得到海报”。对此,瑞幸咖啡在微信公众号致歉,并发布通知将就3D限定海报制订补货计划。虽然,瑞幸咖啡与《黑神话:悟空》的联名推广活动有了小小的波折,但本次联名推广活动获得了极大的曝光度,实现了双赢。

思考: (1)瑞幸咖啡此次营销活动采用了哪种宣传策略?(2)瑞幸咖啡与《黑神话:悟空》的联名推广活动为什么实现了双赢?

(四)AI在网络营销中的应用

AI是一种模拟人类智能的技术,使机器能够像人一样学习、思考,从而能够自主地执行各种任务。AI应用于企业营销领域,是辅助营销人员策划、实施网络营销活动的一把利器。

1.AI在网络营销中的应用场景

AI在网络营销中的应用场景十分丰富,主要包括数据分析、产品推荐、内容生成、广告投放和智能客服等。

(1)数据分析。AI可以帮助企业自动化地收集和分析大量的市场数据,为开展营销活动提供决策参考。相比以往单纯借助人力收集和分析,使用AI进行数据分析效率更高、效果更好。

(2)产品推荐。AI可以智能分析电商平台中用户的购物习惯和行为数据,挖掘用户个性化需求,实现精准和个性化的产品推荐。

(3)内容生成。生成式人工智能(Artificial Intelligence Generated Content,AIGC),即基于AI生成相关内容的技术,可以生成文字、图片、音频、视频等。相对来说,生成文字内容的技术最为成熟,如生成营销策划方案、朋友圈文案、微博文案、软文、工作计划和市场调查报告等。

(4)广告投放。企业借助AI,可以根据用户的基本特征和行为模式进行精准的广告投放,包括广告投放时间、地域和渠道等,以提高广告的曝光度和转化率;还可以通过监测和分析广告效果指标,如点击率、转化率和投资回报率(Return On Investment,ROI),实时调整广告投放参数,包括广告内容、渠道选择和定价策略,以提高广告效果。

(5)智能客服。智能客服的实现基于AI创建的聊天机器人,聊天机器人可以24小时在线,不仅能够快速回答用户的问题,还能够根据用户的需求和偏好,提供相关产品或服务的推荐,以及收集用户的反馈意见,帮助企业改进产品和提升用户的满意度。

素养课堂

AI虽然能够自动化处理网络营销中各种烦琐的任务,如数据分析、客户服务、内容创作等,提高营销人员的工作效率,但无法从事创造性的工作,只是辅助营销的工具,营销人员不应过于依赖AI。同时,AI生成的内容,其可靠性和准确性难以保证,且可能涉及隐私泄露、侵权等问题。所以,营销人员需注意甄别。

2.AIGC工具

目前,市面上的AIGC工具有许多,下面主要介绍文心一言和讯飞星火认知大模型这两款国内主流的AIGC工具。

(1)文心一言。文心一言是百度研发的一款AIGC工具,可以根据输入的指令与用户对话、答疑解惑、撰写文案等,是获取信息、知识和灵感的有力工具。通过浏览器搜索“文心一言”,可进入文心一言官方网站,其主界面如图1-2所示。

图1-2 文心一言的主界面

文心一言主界面左侧侧边栏中的“对话”按钮 用于查看历史对话和新建对话;“百宝箱”按钮 用于打开文心一言的功能集合,方便用户快捷输入指令。主界面中间的上方是推荐问题,下方是输入框,输入框用于输入指令,指令可以是具体的问题,如“帮我解释一下什么是网络营销”,也可以是要求文心一言完成的任务,如“帮我撰写一份节日营销的策划方案”。

(2)讯飞星火认知大模型。讯飞星火认知大模型(以下简称“讯飞星火”)是科大讯飞在其技术积累的基础上自主研发的一款AIGC工具。其功能丰富,可撰写PPT大纲、小红书文案、朋友圈文案、微博文案,进行文本扩写、文章润色,设计Logo及生成图片等,对应用户不同的使用场景。通过浏览器搜索“讯飞星火”,可进入讯飞星火官方网站,其主界面如图1-3所示。左侧侧边栏中的 按钮用于创建智能体,即将常用功能添加到侧边栏中,方便随时调用; 按钮用于新建对话;“智能体中心”按钮 用于打开智能体中心,即讯飞星火的功能集合;“历史记录”按钮 用于查看历史对话。主界面中间的上方是常用功能列表,下方是输入框,用于输入指令。

图1-3 讯飞星火的主界面

专家点拨

大部分AIGC工具的使用方法相似,操作也都很简单,关键在于输入指令,要获得更准确、有效的回答,指令应明确具体、简明扼要、语言规范,以及避免使用“永远”“最好”“最适合”等绝对化的词汇。

任务实训 使用AIGC工具辅助制订网络营销策略

悦丽是一个新兴时尚女装品牌,其产品包括商务装、休闲装等,定位为中高端现代知性女装,目标用户是25~35岁的都市白领。悦丽正处于大力推广品牌的阶段,将通过网络营销提高品牌知名度和影响力,树立“轻时尚、舒适、环保”的品牌形象。

【任务要求】

使用文心一言生成网络营销策略,为悦丽开展网络营销活动提供参考。

【操作提示】

(1)明确使用目的。使用文心一言为悦丽制订可供参考的网络营销策略。

(2)明确营销目的。悦丽开展营销活动旨在树立“轻时尚、舒适、环保”的品牌形象,因此,网络营销策略的制订需要围绕这一目的进行。

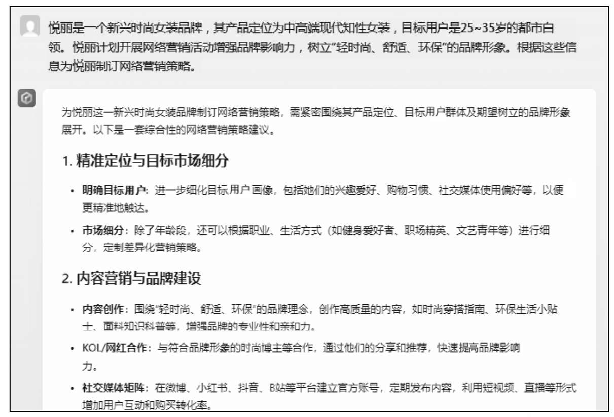
(3)确定指令。根据使用目的、营销目的,结合项目背景中的产品定位、目标用户等关键信息形成具体指令,如“悦丽是一个新兴时尚女装品牌,其产品定位为中高端现代知性女装,目标用户是25~35岁的都市白领。悦丽计划开展网络营销活动增强品牌影响力,树立“轻时尚、舒适、环保”的品牌形象。根据这些信息为悦丽制订网络营销策略。”

(4)发送指令。打开文心一言主界面,在输入框中输入指令,单击 按钮或按【Enter】键发送,然后查看返回的结果,如图1-4所示。

图1-4 文心一言根据指令生成的网络营销策略

任务二 了解网络营销岗位

网络营销涉及诸多环节,相应地划分出不同的工作岗位,各岗位人员相互配合形成紧密联系的营销团队,有序开展网络营销活动。本任务主要介绍网络营销人才需求、岗位职责和组织架构,以此帮助大家熟悉网络营销的常见岗位和工作内容等。

了解网络营销岗位

(一)网络营销人才需求

随着互联网的飞速发展,网络营销已经成为企业提高品牌知名度和销售业绩的重要手段。随之而来的是对专业网络营销人才的巨大需求。

图1-5所示为企业希望网络营销人才具备的能力。

图1-5 企业希望网络营销人才具备的能力

总之,随着互联网的发展与新技术的应用,网络营销人才需求将继续呈现稳定增长的趋势,而具备更多知识与技能的复合型人才会更受市场青睐。

(二)网络营销岗位职责

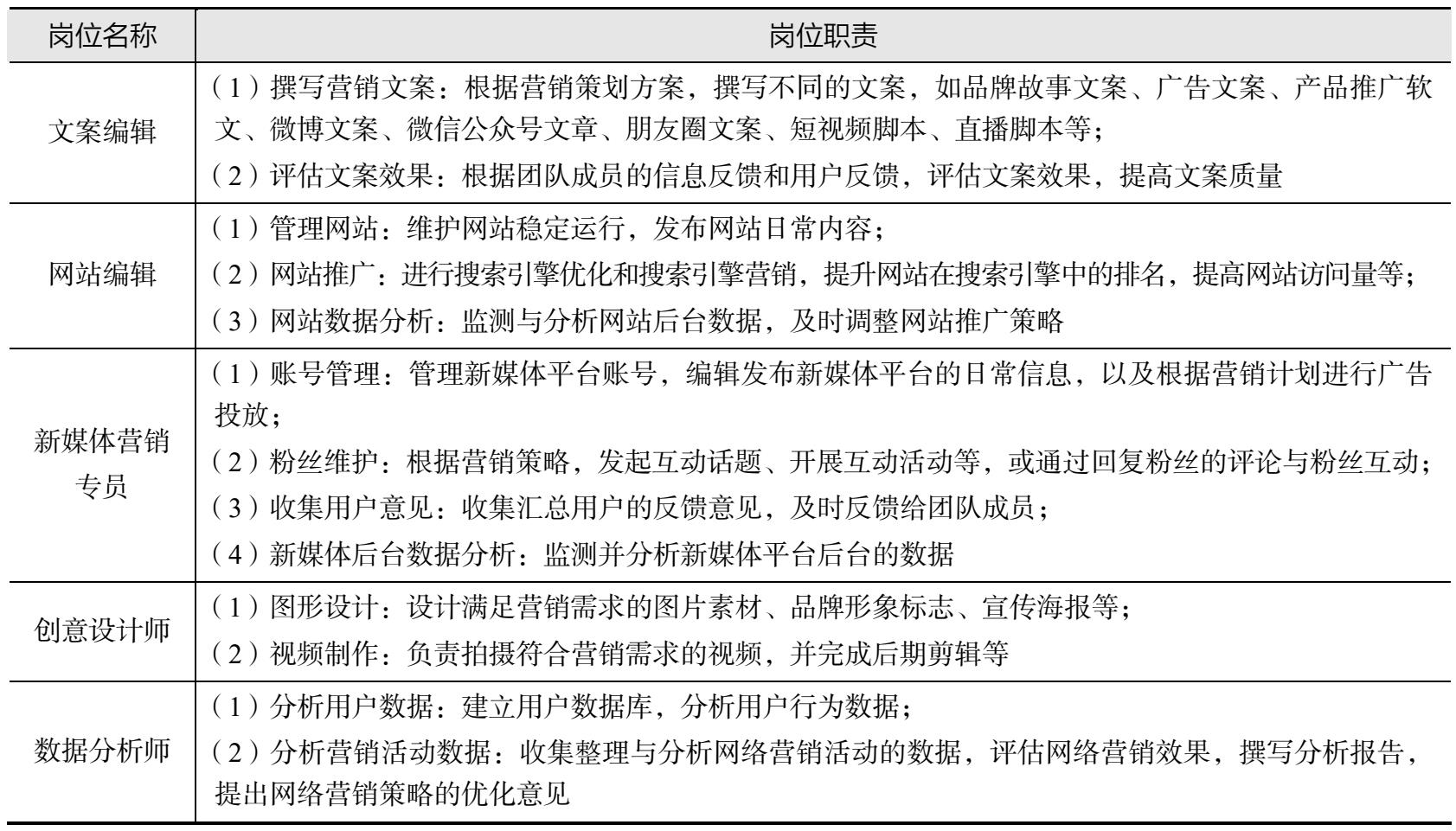
企业要想持续地取得良好的网络营销效果,需要进行长远的谋划并制订有效的营销方案和策略,而这一切的实现依赖于专业的网络营销团队。网络营销团队涉及的主要岗位及其职责如表1-3所示。

表1-3 网络营销岗位设置及职责

续表

(三)网络营销组织架构

网络营销团队的组织构架是一个复杂而多样化的体系,不同企业根据行业特点、自身规模、业务范围和业务重点组建的营销团队有所差异,包括设置的岗位数量多少不同,同一岗位的在职人数不同。例如,大型企业为了提高工作效率,细化网络营销的工作内容,同一岗位设置多人,以创意设计为例,有专门负责图形设计的,有专门拍摄和制作短视频的,有专门负责直播中的物料设计的。而资源有限的个人品牌、中小型企业,为了节省运营成本,会精简团队。团队成员越少,每个成员承担的工作也就越多,企业对其的职能要求也更高。例如,某小型企业通过创建网站,开设微博、微信公众号账号,开展网络营销活动,其创建的营销团队共5人,其中营销总监1名,下属包括营销策划1名、网站编辑1名、新媒体营销专员1名、创意设计师1名。

任务实训 组建网络营销团队

悦丽为推广品牌,在初创期拟组建一个精简的网络营销团队,负责制订和执行网络营销方案,重点通过微博、微信、抖音、小红书等新媒体平台开展网络营销活动,以达到提高品牌知名度、树立品牌形象的目的。

【任务要求】

明确悦丽网络营销团队所需的岗位及其职责与能力要求。

【操作提示】

(1)确定人员组成和岗位职责。悦丽重点以新媒体平台开展网络营销活动,该团队需要完成的内容主要包括管理新媒体平台、策划营销方案、撰写营销文案、数据分析、设计制作宣传物料等。组建一个精简的营销团队,为满足营销需求,可设置1名新媒体营销专员,负责管理新媒体账号、信息发布及维护与用户的关系;设置1名营销策划,负责策划营销方案和撰写营销文案;设置1名创意设计师,负责创作宣传物料。数据分析工作可由新媒体营销专员承担,再设置1名营销团队的管理人员即营销总监,组成该团队。

(2)明确岗位能力要求。根据岗位职责明确岗位能力要求。例如,就营销总监而言,其作为团队负责人,应当具有全局观,对新媒体营销和女装市场较为了解,且能把握好策略制订的总方向。就营销策划而言,应具备创新能力,能够策划具有创意和差异化的营销方案,增强品牌竞争力,并能创作具有吸引力的营销文案,同时要有良好的沟通能力。

(3)汇总信息。汇总所有信息,填写至表1-4中,完成团队架构。

表1-4 悦丽营销团队 RTACDq7UOsS0pNcMbLGxVaGLa3D9F3hRcR1BoPyMuIlCCmlSz+6ZREmS2LUn0M9j

点击中间区域
呼出菜单
上一章
目录
下一章
×