购买
下载掌阅APP,畅读海量书库
立即打开
畅读海量书库
扫码下载掌阅APP

一、
引言

(一) 海外利益的内涵与兴起

“海外利益”这一现象的出现,是伴随着近代以来帝国主义在全球的扩张而产生的,但并不是所有国家都使用海外利益( interests overseas 或interests abroad)一词。与国家利益不同,海外利益不是一个学术上的专有名词,并且其涵盖的内容与范围也是随着时代发展而变化的。

以大英帝国的历史为例,20世纪70年代作为重要的后帝国时代的分野,英国在摆脱“帝国”角色的同时,仍在世界舞台上发挥着重要作用,并以国际参与者的行为方式,忙于寻求维护各种独特的全球利益( global interests)——这种利益,对于非殖民化时代,针对英国本土而言,当然是海外的,但其表述却使用了“全球利益”一词,用以指代英国保留的大量的欧洲以外的经济、政治、文化和军事利益。 同时,这里的全球利益,与近些年中国语境下讨论的海外利益本质上并不相同,它隐含了殖民地时代影响力的变化、衰退、挣扎与抵抗,因此这种独特性强调的是那些曾经作为殖民者的特殊色彩。

具体而言,英国独特的全球利益包括,伦敦金融中心地位、相关的海外投资、跨国公司,以及与英国作为全球贸易商的非凡地位相关的利益。此外,英国的外交政策寻求保护一千多万人的英国侨民的利益,以确保英国进出口继续依赖的海上通道的安全。再如,英国继续使用“软实力”工具,如媒体和信息服务,发放数十亿英镑的贷款和赠款,并保持仅次于美国和俄罗斯的情报范围。并且,在后殖民时代,英国将自身的国家利益的保护与其近代以来为主导创建的国际体系相结合,通过作为主要成员的新的国际经济和政治组织来捍卫其利益。无论战争的变化、民族主义的崛起、帝国的衰落以及二战以来不断变化的世界,都未能阻挡英国顽固地寻求保护其利益的脚步。

自殖民时代带来并维持帝国的广泛影响力为海外利益的主要内容,在21世纪逐步转向聚焦于海外公民、企业实际的物质利益,如公民在海外的人身安全、企业在海外投资的财产安全等,这与这一时期恐怖主义的兴起也有密切关系。

2001年4月,美国著名的军事综合性战略研究机构兰德公司向美国众议院政府改革委员会国家安全、退伍军人事务和国际关系小组委员会提交了一份名为《保护美国在海外的利益:美国公民、企业和非政府组织》的报告,该报告中交替使用了“ interests abroad” “ interests overseas”等词,指代美国的海外利益。在该报告中,有关海外利益谈到了三个主题,包括:(1) 海外美国人(非官方人士)的总体安全环境;(2) 针对海外的美国非政府组织被威胁的类型;(3) 如何保护美国海外非官方利益的一般性建议。该篇报告围绕着恐怖分子和恐怖袭击如何将美国海外利益和公民作为打击目标,特别是针对美国企业的爆炸行动展开分析,该报告指出,恐怖分子将目标锁定为美国商业利益和商人的袭击自1997年就开始了。在报告的最后,兰德公司给出建议,如加强情报资源和能力;加强美国游客和海外商务人士最常去的主要交通节点的安检标准;进一步教育和告知设在美国的非政府组织和国际人道主义救援组织的总部和工作人员安全的重要性等。 虽然美国对海外利益密切关注,但同年秋天就发生了在美国本土的、震惊世界的“ 9·11”恐怖袭击事件。

很显然,美国语境下的海外利益与英国谈及的全球利益已经有明显的不同,后者更强调的是通过一种历史的和软性的影响力维护旧秩序下的既得利益,而前者则更聚焦于当下针对公民作为自然人或商业公司作为法人个体的人身财产安全。

不过,这里的海外利益依然不是学术上的专门定义,从美国的角度来看,它的范围混杂了海外公民的保护和广泛的商业实体的财产安全,既与美国的国家利益、国家安全相关,又有所区别,特别是在“ 9·11”事件发生之前,多次强调如何保护“海外非官方利益” ( non-Governmental interests)。需要注意的是,一方面,虽然美国强调了海外“非官方”利益,并不意味着其不关心或者放弃了海外“国家利益”,这是由于美国作为当今世界上唯一的超级大国,在全球广泛分布海外军事基地,这些海外“官方”利益,自然而然由其设在盟国的军事基地网络所保护,确保其海外贸易和投资,确保其国际经济安全。另一方面,“9·11”事件成为美国对内政策、对外交往战略的一个“分水岭”,在恐怖袭击发生之后,海外利益不再刻意强调官方与非官方的身份,而是更强调“对其公民和法人的侵害视同于对国家的侵害”。

从本质上来说,任何一个国家,在融入全球经济的过程中,一定会面临海外利益如何保护的问题。特别是经济体规模不断增长,与全球各国经贸往来合作加深时,就会有潜在的越来越多的公民及其财产受到可能的伤害。在跨出主权国家领土管辖范围的那一刻起,在遥远或相邻的其他国家或地区、公海、极地或太空等均有可能产生危险,威胁一个国家经济所依赖的市场、资源和投资。这些威胁有可能是人为的也有可能是自然发生的,包括但不限于国际和地区动荡、恐怖主义、海盗活动、严重的自然灾害和流行病等各种影响。因此,海外利益安全,是一个以地域和国别划分的方法,本书中其他各个领域的安全因素均有可能影响海外利益的安全,如能源危机、军事战乱、粮食安全、新冠疫情的大流行等。将海外利益安全作为一种独特的划分方式与其他安全并列讨论,凸显了其在世界局势纷繁复杂、逆全球化趋势不断增加、各国均面临百年未有之大变局的情况下的重要性与紧迫性。

(二) 全球海外利益安全治理的发展模式

在国际社会发展的现阶段,世界各国在全球范围内发展和维护自身利益均与过往不同。海外利益保护受制于权力、能力和动力,由于这三方力量无法做到持续的平衡,国家(或者说国籍国)在海外利益保护中就会面临效用、合作和法理上的三大困境。 首先,尽管保护能力不同,大多数拥有海外利益的国家都有保护的动力,但是如何保护?显然靠上述殖民地时代的野蛮行径和以美国为首的霸权主义的手段是缺乏道义的。特别是现行国际法体系中依然以属地管辖权作为优先地位,公海领域还好办,但国家如何跨越国境使用合法的权力去他国保护本国的海外利益呢?滥用“长臂管辖”机制吗?其次,虽然东道国可以通过合法的权力保护他国公民和法人利益,但其能力与动力却令人存疑。按照诺斯的理论,具备自我执行能力和动机意愿的制度安排才能持续。如果投资母国的企业面临东道国欢迎投资但不情愿保护投资者的时候——这已经成为逆全球化的重要信号和趋势,需要通过哪些协议或条约的安排才能使得各国达成一致呢?因此,当下海外利益保护或者说海外利益安全治理的核心点是:在全球化或逆全球化的背景下,利用国际法使属人管辖权和属地管辖权达到平衡,优化配置各国海外利益保护的能力和需求。

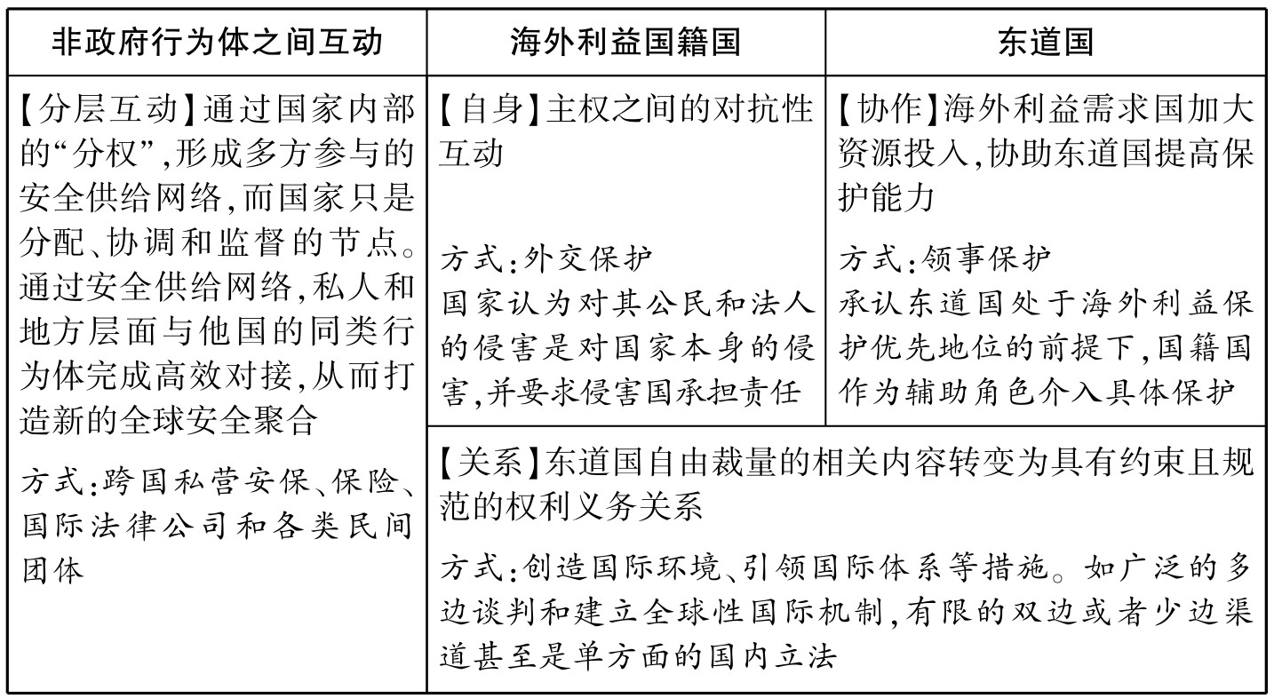
肖河探讨了解决这一难题的途径:(1) 主权之间的对抗性互动;(2) 资源方面加大投入;(3) 把东道国自由裁量的相关内容转变为具有约束且规范的权利义务关系;(4) 通过国家内部的“分权”,形成多方参与的安全供给网络。这四个方面的主体并不相同,分别是从海外利益国籍国、国籍国与东道国之间的关系,以及非政府行为体之间的互动出发的。

表1-1 海外利益安全治理的三种维度

然而,即便通过国籍国、东道国与国籍国之间的关系、国家与非政府组织的分层等多个角度多种途径去处理这一问题,在现实中,仍要面临各国执行的能力、资源、意愿和具体落实政策的问题。各国禀赋差异,与东道国之间的关系各不相同,不同时期国际环境也有所影响,因此形成了海外利益安全治理的不同路径。肖河根据海外利益保护措施的强制性高低和行动主体将其分为四种基本类型,包括外交保护型、立法强制型、东道国主导型和安全聚合型。

外交保护型是从国籍国出发的,具有较高强制性,遵循“主权对抗”的逻辑路径,其主要由行政部门自由裁量。另一种从国籍国角度出发的是立法强制型,以国内法代替行政自由裁量权,与第一种措施相比,该做法所采取的海外利益保护措施具有更高强制性,其往往涵盖“长臂管辖”或“治外法权”等内容。与此相反,东道国主导型则主要采取领事保护、外交谈判和其他低强制性措施,是从东道国的角度切入的。归根结底,东道国的意愿和能力决定其效果。安全聚合型是从非政府行为体互动角度展开的,是一种多元化、本地化的保护措施,其保护海外利益的主要方式是在具有较低强制性的国际法框架内进行商业和社会活动。

图1-1 海外利益安全治理的四种基本类型

随后,肖河分析并介绍了国际秩序主导强国和次强国是如何选择海外利益安全治理模式的。以包括美英法在内的国际秩序主导强国为例,美国采取了大量高强制性措施,特别是以“长臂管辖”为首的立法强制措施。例如,自1948年马歇尔计划启动,美国国会取代行政部门(特别是总统和国务院),开始保护海外美国公民及其财产。以美国的政治、经济和军事实力为背景用美国的国内法来维护美国海外利益,这一做法具有一定霸权主义色彩,但是提高了透明度和机制化,并能在国际社会创造更稳定的预期。此外,从里根时期开始,美国加大利用安全聚合型措施。除了依靠传统的非政府行为体外,美国充分利用政治成本较低、合法性较强的网络安全供给,大量“外包”海外安全供给。这种“安全私有化”源自政府政策和立法规范的双重作用。从整体上看,美国的非强制性的安全聚合型保护是对强制性立法保护的补充,提高了对海外利益的保障。而美国对东道国主导型保护措施的关注则相对较少。例如,作为《维也纳领事关系公约》的缔约国,美国没有完全遵守公约规定的通告义务,这为他国在与美国有关的事件中履行其领事保护义务的质量带来很大影响。

另一种则是包括日本和印度在内的次强国家。日本和印度分别选择了不同的路径。例如,日本政府官方提出的报告中一直用“ worldwide interests”取代“海外利益”的表述,话语则以《日本促进国家及世界范围利益的外交政策》 ( Japan's Foreign Policy to Promote National and Worldwide Interests)为题,行文通篇强调如何与盟友共同协作,如何维护世界和平和稳定、维护人类共同利益,保护世界文明、文化等,通过强调参与和影响区域和全球性多边机制来打造对其海外利益发展有利的国际环境。 日本在保护海外利益方面强制性不高。首先,由于其特殊的历史包袱问题,日本更愿意塑造其“力量薄弱”的国际形象,主要是规范其海外行为体的行为。国家和社会甚至非常强调公民在海外应负有不给国家“添麻烦”的责任;并不将外交保护或立法强制性措施作为国家的重点,而是将非强制性的外交措施作为国家维护海外利益的着重点。其次,比起其他政府部门,日本外交部门是维护海外利益的主角;最后,日本同样认识到了全球安全聚合的发展趋势,但主要是以促进社会间联系来保护海外利益。例如,与美国和英国等高度发达的“安全外包”国家不同,日本则更重视通过公民组织促进与东道国社会的联系。这种方法不仅需要资源较少,而且更加有效。

没有第二次世界大战历史包袱、幅员辽阔且人口庞大的印度,则是另一类新兴市场国家的代表。以印度为代表的国家在保护其海外利益方面则愿意采取更激进的态度。印度同样很看重与他国社会的联系,以及国际多边组织的作用。但印度也敢于使用外交保护型措施,甚至直接派武装力量干预他国内政。印度海外利益保护的这一特点在应对中国提出的“一带一路”倡议时表现得极为突出。此外,为打造有利于自己的国际环境,印度还进行了大量民主援助,其为联合国民主基金的第二大捐助国。为与其海外利益保护模式相适应,印度还设立了独立处理海外利益保护问题的海外印度事务局。 这与印度对国际法的运用、在世界贸易组织、金砖国家等机制下一贯表现出的善用国际法进行斗争的特点一致。因此,这也印证了各国禀赋、文化、资源和能力的差异导致了安全治理模式选择的不同,既有主动为之的部分,也有被动应对的部分。 JhYSCtVXEpX3wdoCDWELIK76eTSHOWCiQG6JVa5tTs958KDDc7Y3rikxlxf80r2D

点击中间区域
呼出菜单
上一章
目录
下一章
×