购买
下载掌阅APP,畅读海量书库
立即打开
畅读海量书库
扫码下载掌阅APP

二、
黑土地保护的战略定位与政策演进

(一) 黑土地保护的战略定位

传统国家安全较少关注粮食安全、耕地安全问题。将黑土地保护提升到国家战略层面予以重点保护,得益于总体国家安全观的引领指导作用。总体国家安全观不仅将粮食安全纳入国家安全体系战略中,而且进一步将耕地保护作为保障国家粮食安全的基础组成部分,对黑土保护具有重要的战略意义。

中国特色社会主义进入新时代,我国面临的内外环境日益复杂,各种风险挑战交织,呼唤新的国家安全观。2013年11月,党的十八届三中全会决定成立中央国家安全委员会,加强对国家安全工作的集中统一领导。2014年4月,在第一次中央国家安全委员会上,习近平总书记正式提出总体国家安全观。总体国家安全观是新时代国家安全工作的根本遵循和行动指南,极大地拓展了国家安全领域,形成涵盖二十多个安全领域的国家安全体系。在总体国家安全观引领下,粮食安全成为我国国家安全体系的重要组成部分。2013年12月,习近平总书记对国家粮食安全战略作出深刻论述:“我国是一个人口众多的大国,解决好吃饭问题始终是治国理政的头等大事。要坚持以我为主,立足国内、确保产能、适度进口、科技支撑的国家粮食安全战略。中国人的饭碗任何时候都要牢牢端在自己手上。我们的饭碗应该主要装中国粮,一个国家只有立足粮食基本自给,才能掌握粮食安全主动权,进而才能掌控经济社会发展这个大局。要进一步明确粮食安全的工作重点,合理配置资源,集中力量首先把最基本最重要的保住,确保谷物基本自给、口粮绝对安全。”

粮食工作涉及生产、存储、加工、流通、消费等诸多环节,维护和塑造粮食安全,需要做好各重点环节工作。其中,在粮食生产这个最基本的环节,就涉及耕地、水、种子、肥料、农药等基本要素。这也就意味着,维护粮食安全,必须全面做好耕地安全、水安全、种子安全、肥料安全、农药安全等基础性工作。因此,当总体国家安全观将粮食安全确立为新时代国家安全体系的重要组成部分时,也就必然会对上述环节的安全工作作出重要安排。其中,耕地安全、种子安全尤其受到领导人高度重视。例如,2013年,习近平总书记曾在中央农村工作会议上强调,“保障国家粮食安全的根本在耕地,耕地是粮食生产的命根子”

东北黑土区作为我国粮食主产地和商品粮重要来源地,对维护和塑造我国粮食安全具有战略性意义。2021年,东北地区水稻年产量占全国水稻全年总产量的18%—19%,玉米和大豆的产量分别占全国产量的34%—35%和44%—45%。同时,东北黑土区超过半数的粮食可作为商品粮使用,我国商品粮总量中的三分之一可调出粮食都产自东北黑土区。基于对耕地保护的高度重视和战略定位,黑土地作为“耕地中的大熊猫”,日益受到国家重视,一系列重大规划和政策安排陆续推出和实施。

(二) 中央有关黑土地保护的政策演进

在总体国家安全观指引下,中央不断完善粮食安全战略,不断优化耕地保护、黑土地保护政策。总体来看,相关政策日益科学化、精细化。

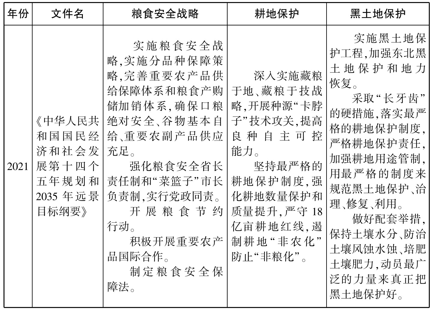
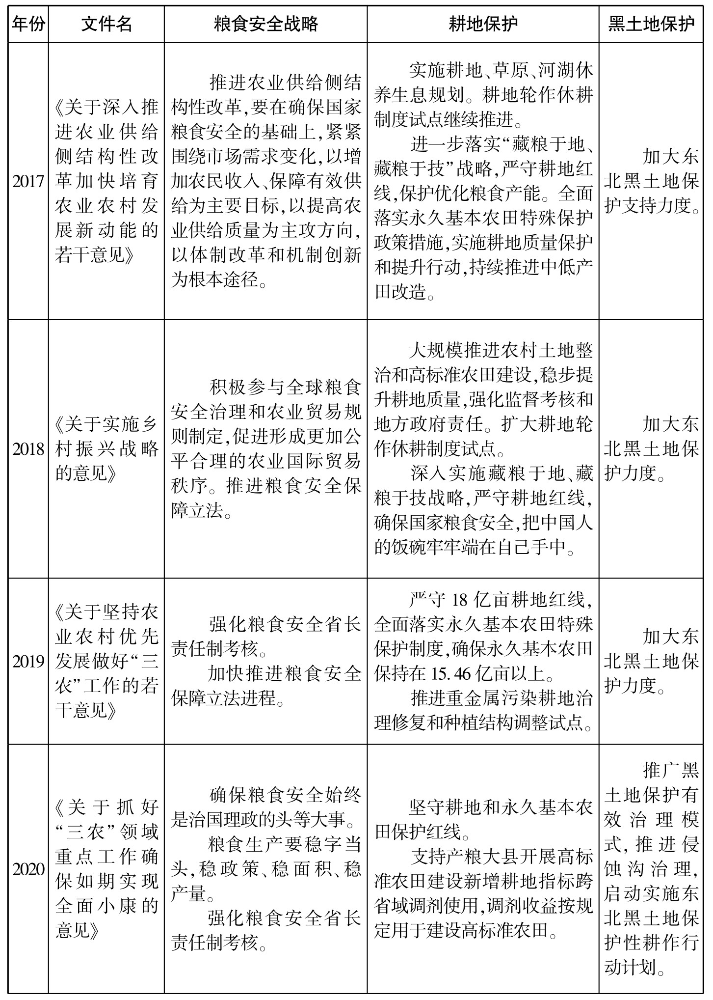
1.中央一号文件相关政策重点

(续表)

(续表)

2.国家“十三五” “十四五”规划相关政策内容

(续表)

3.专项规划及实施方案相关政策内容

(续表)

(二) 地方有关耕地保护和黑土地保护的政策演进

东北四省区是全国粮食主产区和商品粮生产基地,地方政府应当高度重视黑土地的保护工作,通过制定地方规划和政策进一步细化落实黑土地保护任务。

1.黑龙江省

2021年12月,黑龙江省人民政府办公厅发布《黑龙江省“十四五”黑土地保护规划》,设置了面积、质量、产量三个目标维度。具体包括:(1) 保护面积:到2025年,黑土耕地保护利用示范区面积达到1亿亩;(2) 黑土地质量:到2025年,黑土耕地保护利用示范区耕地土壤有机质含量平均增加1克/千克以上;旱田平地耕作层平均达到30厘米,坡耕地、风沙干旱区耕作层平均达到25厘米,水田耕作层达到20—25厘米;(3) 产量:到2025年,全省粮食综合生产能力达到1600亿斤。

2021年12月,黑龙江省人民政府办公厅发布《黑龙江省黑土地保护工程实施方案(2021—2025年)》,结合黑龙江省实际情况,提出黑土地保护的重点举措:“一是加强耕地水土流失治理。治理坡耕地、治理侵蚀沟、防止土壤风蚀。二是加强农田基础设施建设。推进农田灌排体系建设、推进田块整治建设、推进田间道路建设。三是提升耕地质量。实施耕地深松轮作、实施保护性耕作、实施有机肥还田。四是推进绿色生产方式。节约化肥投入、节约农药使用,节约利用水资源。五是加强监测评价体系建设。建立黑土耕地监测网点,建立黑土耕地保护监测体系,建立实施效果评价制度。”

2.吉林省

2022年5月,吉林省人民政府发布《吉林省黑土地保护总体规划(2021—2025年)》。《规划》提出,到“十四五”末期,全省保护性耕作面积达到4000万亩,建成高标准农田5000万亩,典型黑土区保护面积达到3000万亩、土壤有机质含量平均提高1克/千克,耕地质量比“十三五”初期提升0. 5个等级,正常年景粮食产量稳定在800亿斤阶段性水平,努力向一千亿斤目标迈进。 《规划》从总体要求、构建系统化保护格局、健全科技创新体系、完善基础设施建设、强化肥沃耕层构建、提升耕地质量监测能力、推进机制和政策创新、加强组织保障等9个方面提出28项具体措施。

2021年9月,吉林省人民政府办公厅发布《吉林省黑土地保护工程实施方案(2021—2025年)》,结合吉林省实际,提出一系列重点举措,主要包括突出抓好秸秆还田,稳步实施有机肥施用,大力开展高标准农田建设,持续强化农田水土保持,积极抓好农田环境治理,加快完善农田防护林建设,着力加强耕地质量监测等七大方面内容。

3.辽宁省

2022年4月,辽宁省农业农村厅、财政厅印发《2022年辽宁省黑土地保护项目实施方案》,计划重点在典型黑土区、辽河平原粮食主产区、水稻优势区实施黑土地保护措施500万亩,建设一批集中连片,土壤肥沃,生态良好,设施配套,产能稳定的黑土地保护示范区。该方案结合辽宁实际,提出“秸秆还田+有机肥还田”等黑土地保护技术模式。

4.内蒙古自治区

2021年12月,内蒙古自治区农牧厅、内蒙古自治区发展和改革委员会等6部门联合发布《内蒙古自治区东北黑土地保护工程实施方案( 2021—2025年)》,从面积和质量两个维度提出黑土地保护目标:(1) 保护面积:2021—2025年,实施东北黑土耕地保护利用面积900万亩(含标准化示范面积220万亩)。(2) 土地质量:到“十四五”末,东北黑土地保护区耕地质量明显提升,旱地耕作层达到30厘米以上、水田耕作层达到25厘米以上。《方案》就具体保护措施作出详细安排,主要包括农田基础设施建设和坡耕地改造工程,风蚀沙化耕地治理工程,肥沃耕层建设工程,轮作休耕栽培工程,土壤环境控制工程等。 Aajt2kiutydORylyO5qUSrvE0BUlb09JR4/9RMM8ar3kvxp/XiMBrftE5qZ04wdK

点击中间区域
呼出菜单
上一章
目录
下一章
×