购买
下载掌阅APP,畅读海量书库
立即打开
畅读海量书库
扫码下载掌阅APP

法律职业中的“单位”有何不同?

魔法师大步流星地踏上讲台。9月初,天气稍微转凉,魔法师的一袭杏色风衣吸引了小D的目光。很少有学生能在大二时便幸运地抽中“法科生的明天”这门课的选修机会,小D已打定主意以“合格/不合格”的形式结课,让自己更好地享受学习过程。

如果说开学第一课只是以聊天互动的形式进行酝酿与铺垫,那么这节课终于真正进入了正题。魔法师亲自授课,虽然暂时无须也无法使用神奇的沙漏,仍然令小D备感期待。

“同学们好!今天我们来对法律职业进行宏观概览。在接下来的7节课中,我还会分别对律所、公共事业、企业法务合规、新兴法律职业进行宏观介绍。正如开学第一课所提及,学期中会安排24节实务交流课,由特邀嘉宾来分享;最后5节课再由我来给大家进行收尾讲解。”魔法师说道。

一、“单位”的概念变迁

家长们常常敦促学生们好好学习,希望自家孩子将来找个好“单位”。那么,在求职时,“单位”究竟意味着什么?

《现代汉语词典》对单位的定义是“机关、团体等或属于一个机关、团体等的各个部门” ;其中,“机关”指“办理事务的部门” ,常用于“行政机关”,“团体”则指“有共同目的、志趣的人所组成的集体” ,常用于“人民团体”。可见,在大众传统观念中,对单位的理解通常是公务员或事业单位,共同特征是服务于公共事业、职业预期稳定、收入稳定,即所谓的“铁饭碗”。

随着中国市场经济的发展,人们的观念逐步开放,不少人从公共事业转向商业,工作稳定性也未必是求职者最看重的因素。鉴于职业选择越来越多元化,“单位”的传统概念也在慢慢淡化。从广义角度来讲,“单位”如今可理解为任职的雇主。

对于法科生而言,常见的法律职业雇主有四类:律所、公共事业单位、公司法务合规部门、法律交叉领域的雇主。这四类雇主的热门程度往往根据市场情况动态调整。在2010年之前,受传统观念影响,公务员是不少家长首推的职业选择,无论专业是否对口。2014年员额制改革全面铺开后,伴随着律所涨薪、企业法务合规需求增加,体制内与体制外的待遇差距扩大,且国际视野日益打开,许多法科生求职时转而优先考虑律师、法务等市场机会,有些法科生还考虑或主动谋求相对小众的职业选择,比如国际组织、创业。不过,2020年后,受经济周期等因素影响,“公务员热”又重归大众视野。

就我个人观察,新一代法科生的自主意识比以前觉醒得更早了,职业选择和发展空间也比以前更大了;一代人有一代人的机遇和挑战,有能力和有勇气迎浪而上,才能成为时代的弄潮儿。接下来,让我们从宏观上看看法律职业中的“单位”有何不同。

二、律师事务所

“在座同学中有多少人听说过‘红圈所’‘金圈所’‘魔圈所’‘白鞋所’等说法呢?”魔法师略带笑意地环视阶梯教室,只见同学们纷纷举起了手,约占80%。

2014年9月,英国杂志The Lawyer发布了China Elite 2014: A report on the PRC legal market。该报告以律所2013年度总收入为划分标准,划定了“ Red Cir-cle”的范围,包括金杜、君合、方达、中伦、海问、竞天公诚、环球、通商八家律所。自那时起,“红圈所”这一译名开始在业内流传。2017年,内资律所开启涨薪潮,从而有了“两万元俱乐部”的说法,即指应届生起薪为税前工资每月两万元以上的若干律所。

2021年,领先内资律所进行了新一轮涨薪,涌现出“三万元俱乐部”,坊间俗称“金圈所”,其基础工资表见表1。目前,这一概念包括了达辉、汉坤、方达、世辉等。可见,与“红圈所”是基于约十年前的数据划定的固定范围不同,“两万元俱乐部”“三万元俱乐部”或“金圈所”是动态更新的概念。尽管一年级律师的起薪并不能全面地反映最新的内资律所发展状况,却能在一定程度上反映律所的创收能力及一体化程度。

表1 达辉律所的基础工资表

“魔圈所”的概念同样与英国杂志The Lawyer密切相关。2004年,该杂志将五家以伦敦为总部、业务国际化程度高、创收高的都市律所(City Firm)冠以“Magic Circle”之名;2005年,该杂志又将五家以伦敦为总部、专注于英国本土市场的都市律所纳入“银圈所”(Silver Circle)。2017年,其进一步更新了这两个概念下的律所名录,见表2。

表2 魔圈所与银圈所名录

“白鞋所”则是一个动态更新的概念,泛指声名显赫的顶级美国律所。这是由于20世纪50年代,美国常青藤盟校的学生流行穿着学院风的白色牛津鞋,其毕业后就职的雇主也是业内佼佼者。目前权威的美国律所排名之一是Vault ,该机构每年会参照以往律所排名、法律期刊及法律从业者印象等列出律所清单,再由各律所的律师进行打分并统计名次。

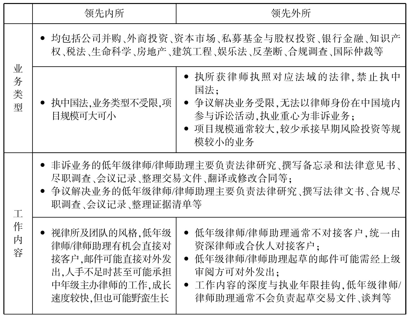
事实上,在这些聚光灯下的概念之外,无论是中国律所,还是外国律所,都存在规模大小、创收高低、声誉优劣之分,也都存在不少具有地域优势的本地所,需要大家在求职过程中综合多种因素予以研判。律师业的结构分化是个复杂的现象,我们在下一节课会进一步介绍“两个半球”的概念。这节课中,我们以领先内所与领先外所为例进行横向比较,见表3,供大家参考。

表3 领先内外所的在华对比表

(续表)

(续表)

总体上,对于积极进取、勤奋踏实的年轻法律人而言,领先内所与领先外所都是可以开阔眼界和培养能力的难得平台。过去,由于外所的大中华区办公室主要在香港、北京、上海,外所奖学金机会也只面向特定法学院校开放,绝大多数法科生对外所一无所知。近些年来,得益于新媒体的发展与信息分享,外所逐渐步入法律行业求职者的视野,但仍然只有少数佼佼者有机会跻身其中。

随着内资律所的发展进入快车道,领先内所与外所给予职场新人的薪酬差距进一步缩小,外所向内所的人才流动(尤其是资深阶段)亦愈发常见。若能在领先内所收获较快的成长速度,则从这一维度而言,内所在中年级和高年级阶段与外所的薪酬差距亦得以弥补。

在传统的授薪律师路径之外,也有越来越多的在领先内所工作的年轻法律人会在具备独当一面的能力时将目光投向独立执业这一选项,从而切换晋升合伙人的赛道,这在某种程度上与聚光灯外的内资律所发展路径殊途同归。不过,与一线城市的律所生态不同,在二线及以下的城市,律师的专业分工并不那么精细,工作强度通常不太高;客户往往会更加注重律师个人的业务能力,而非律所品牌或团队规模。

因此,对于有志于在律所长期发展的同学们来说,外所与内所、大所与小所的选择各有优劣。在通过后续课程进一步了解律师行业后,最重要的是选择契合自己的模式与方向,尽快锤炼自己的执业技能,有能力为客户提供优质的专业服务,这样才能早日抵达晋升路径中的塔尖,实现个人价值与社会价值的相统一。

三、公共事业单位

“想必不少同学的家长都曾建议将来报考公务员。‘依法治国’的政策意味着几乎各个公共事业单位都欢迎法律人加盟。”魔法师端起水杯抿了一口,继续侃侃而谈。“法科生关注的公检法无疑属于公共事业单位,但在这门课中,我们的视野将不限于公检法,还涵盖其他公务员单位、类公务员单位、高校及研究所、国际组织。”

大家或许已听说,公检法的平均薪资水平比同级的普通公务员稍高。在员额制下,入额的法官、检察官的薪资水平又比同单位的同级同事稍高。与之相应的是更高的工作强度、更大的责任。除公检法外,监察系统、外交部、商务部、司法部、全国人大常委会法工委、国家金融监督管理总局、中国证券监督管理委员会、国家市场监督管理总局、国家知识产权局及其地方分支机构等公务员单位也提供法律专业对口岗位。总体而言,大多数公务员单位的工作强度低于律所,人员流动性不大,薪资涨幅不高但较为稳定、福利较好。

近年来,也有不少同学选择在公务员考试中报考事业单位,或者通过市场化招聘加入证券交易所。事业单位的薪资待遇与公务员单位相差不大,证券交易所的薪酬待遇则更加市场化。这类单位通常需要法律与财经等复合专业知识,与投行、律所相比能更好地平衡工作和生活。

此外,仲裁机构、公证机构也格外需要具备法律职业资质的人士。这两类机构的管理通常比较扁平化,工作内容紧贴法律实务前沿,工作强度没有律所那么高。有学术梦想的同学们也可以考虑进入高校及研究所,个人时间相对自由,但可能面临较大的科研压力,需要能静下心坐冷板凳。联合国系统、世界银行集团等国际组织对外语水平要求较高,国际公务员的薪资不及外所,但有机会在更高的平台上为公共事业贡献来自中国的智慧与力量。

四、企业法务合规

同学们或许已经通过新媒体了解到,不少律师在执业若干年后,基于工作与生活的平衡等考虑,会选择跳槽至企业法务合规部门。与律师属于律所的创收人员不同,法务合规人员通常属于企业的支持人员,主要职责是降低企业面临的风险、规避损失。

尽管部分企业会将法务和合规归为一个部门,事实上,二者的定位略有不同。法务岗位往往会要求法律职业资格,大家可以将其理解为公司内部的律师;合规岗位则面向法律、审计等多种专业人士,负责内部反腐败、进出口管制合规、财税合规、产品安全合规等。

律师倾向于从专业、保守的角度出具法律意见,而法务则更侧重站在企业的立场上,结合商业目标、企业内部政策,确保法律解决方案不仅合法合规,且对于业务部门具有可操作性、经济性,能够为企业创造效益。优秀的法务不仅应精通法律,更应把所在行业特点与法律紧密结合;法务对所在企业和行业的深层了解使其成为律师和业务团队的桥梁。合规专员亦类似。法务合规岗位的薪酬水平多与企业效益、规模及其对法务合规的重视程度挂钩,总体上略低于律所相同年资的人士。

目前,TMT(电信、媒体、科技)行业大厂、金融创投机构、创业公司都属于法务合规岗位的热门雇主。腾讯、阿里巴巴、华为等各行各业的头部企业吸引了大量中高年级的律师,法务合规部门规模庞大、业务细分程度不亚于律所。此外,券商、基金等金融创投机构,以及前景好的创业公司(例如当前火热的生命科学行业、电子商务行业)亦成为新一代法律人的职业优选项。

五、法律交叉领域

除了上述三类常见法律职业,少数有想法的法律人还会选择投身法律与其他行业交叉的领域。例如,在法律与传媒交叉领域,报社、杂志期刊社和出版社都欢迎法律人的加盟,整体强度远低于律所,薪资大致与公共事业单位持平;法律新媒体的媒体编辑、法律调研、平台运营等岗位也与法律专业对口,薪资更加市场化。在法律与科技交叉领域,法律数据库、法律人工智能的相关企业比较适合具有好奇心、快速学习能力、热爱创新的法科生。在法律与商科交叉领域,投行、战略咨询公司、会计师事务所的专业性较强,工作强度与领先律所相当,也能收获具有市场竞争力的薪资待遇;近年兴起的诉讼融投则打造了法律与商科相结合的新模式,值得大家保持关注。在法律与人力交叉领域,法律培训、法律猎头、法律留学比较适合喜欢与人打交道、而非埋头于案牍工作的法律人。

事实上,在与法律专业对口的职业之外,还有诸多的职业可以选择,人生的精彩正在于它的丰富性。比如,我身边也有转型创业做教育、服装品牌设计、美食、花艺等自己感兴趣的领域的法律人。在我看来,新一代法律人更加追求职业价值感、成就感,对新鲜事物、跨行业的接受度和包容性更高,更注重职业与个人特质的契合度。从这一角度而言,法律人的职业发展有无限可能性。

小D速记

在大众传统观念中,对单位的理解通常是公务员或事业单位,共同特征是服务于公共事业、职业预期稳定、收入稳定;从广义角度来讲,“单位”如今可理解为任职的雇主。

常见的法律职业雇主可分为四类:律所、公共事业单位、公司法务合规部门、法律交叉领域的雇主。这四类雇主的热门程度往往根据市场情况动态调整。

在“红圈所”“金圈所”“魔圈所”“白鞋所”等概念之外,中国律所、外国律所都存在规模大小、创收高低、声誉优劣之分,也都存在不少具有地域优势的本地所,需要在求职过程中综合多种因素予以研判。

“依法治国”的政策意味着几乎各个公共事业单位都欢迎法律人加盟。法科生可考虑的公共事业单位不限于公检法,还包括其他公务员单位、类公务员单位、高校及研究所、国际组织。

法务岗位可理解为公司内部的律师,合规岗位则面向法律、审计等多种专业人士。法务合规岗位的热门雇主包括TMT行业大厂,券商、基金等金融创投机构,以及前景好的创业公司(例如生命科学行业、电子商务行业)。

法科生还可以选择投身法律与其他行业(如传媒、科技、商科、人力)交叉的领域;在与法律专业对口的职业之外,也有诸多的职业可以选择。

新一代法科生的自主意识比以前觉醒得更早,更加追求职业价值感、成就感,对新鲜事物、跨行业的接受度和包容性更高,更注重职业与个人特质的契合度。法律人的职业发展有无限可能性。 Aajt2kiutydORylyO5qUSrvE0BUlb09JR4/9RMM8ar3kvxp/XiMBrftE5qZ04wdK

点击中间区域
呼出菜单
上一章
目录
下一章
×