



辛亥革命以后,西方文化在中国广泛传播,各种文化团体、学术机构纷纷成立,新式学校遍及各地。在民主和科学的旗帜下,广大知识分子逐渐认识到科学在国家建设和强盛中的重要作用,许多有识之士出国学习自然科学并大量引进西方科学知识,为近代中国科学的发展做了大量奠基性的工作。科学名词审查工作就是其一。
科学名词审查工作起源于医学名词审查。19世纪中叶以后,随着教会在中国开办的医院和医学校的增多,西方医学的影响日益扩大,西医药书籍的译述也迅速增加。如前所述,据不完全统计,1890年以前翻译出版的西医书籍达五十余种
;而至1913年,仅博医会一家就出版了西医书籍322种,计38200册。
早期西医书籍的翻译主要来自三个方面:其一是江南制造局的翻译本,由外人口述、国人笔译;其二是由博医会传教士医生翻译;其三是由留日学者和同仁会翻译。然而,由于各自为政,以及方言复杂,译名多有分歧。往往甲地通用者乙地茫然,极不利于教学和学术交流。1890年,博医会成立名词委员会,开展医学名词统一工作并取得了一定的成绩。
1908年5月,博医会名词委员会编辑出版了《英汉医学词典》和《医学字典》,并呈送清政府学部,希望能够得到官方的认可。
博医会在医学名词标准化方面做了许多有益的工作,但是中国政府和医学界并未完全承认博医会提出的医学名词。高似兰领导的博医会名词委员会曾多次与中国医学界、教育界和出版界商议医学名词统一和标准化问题。
随着近代科学在中国的发展,许多赴欧美、日本学习的中国学者和留学生加入到翻译介绍西方科学技术知识的行列中来。各种科学社团的成立则为医学名词统一工作提供了组织保证。1915年,伍连德等在上海发起成立中华医学会。同年北京成立了中华民国医药学会。于是,医学名词统一工作立即成为新建立的医学团体的一项主要工作。
20世纪初西医学名词的使用主要分为两派:一是博医会名词,另一是日本名词。两派之间相互排斥,不利于教学和学术交流。有些翻译“以咬牙蹶齿之文,冷僻杜撰之字,夹杂译林中,非但读者茫然,即原译者不转瞬亦将瞠目结舌,不自知其所译之谓何矣”
。许多有识之士认识到“文字为维持文化之一种工具,名词乃传播智识诱掖后进之一种利器也。工欲善其事,必先利其器。且也,假使名词而不统一不规定,则学术非但无独立之时,行将萎靡不振,而无进行之日,此所以审查之不可或缓也”
。所以,统一医学名词已成为当时医学界亟待解决的一个问题。
1915年2月,博医会医学名词委员会在上海举行医学名词审查会时与江苏省教育会商议,望中国专家和热心研究科学及科学书籍翻译者共同商榷此事。中国学术界亦感中央教育行政当局对于统一名词之事尚未施行,因此学术界理应承担起这一责任。1915年2月11日,江苏省教育会副会长黄炎培在省教育会召开审查医学名词谈话会,邀请有关人士参加。出席这次会议的有:江苏省教育会的沈孚恩、余日章、杨锦森,商务印书馆编辑部主任张元济,中华博物研究会主任、中华书局编辑吴家熙,中华医学会代表俞凤宾,浙江医学专门学校校长韩清泉,江苏医学专门学校教务主任周威江,杭州中华医药学会代表汪于冈,中华书局局长陆费逵、编辑所主任范源廉,科学杂志社朱少屏,丁福保的代表万钧,北京协和医学院监督孔美格,金陵大学医科盈亨利、施尔德,济南共和医学校高似兰、聂会东,南京高等师范学校校长江谦等。黄炎培简要地介绍了此事的经过后,高似兰报告了博医会医学名词审查的情况和审定名词的标准,即①采用中国固有适合之名词;②译日本所定者用之;③意译;④音译。高氏承认虽然博医会在审查名词上已尽其所能,但无论在科学上还是在文字上仍需商酌。会上还宣读了杜亚泉的意见信并分发了丁福保的中西病名表以供参考。与会者一致认为只有医学家和科学家共同研究,发表意见,名词统一方能成功,并希望江苏省教育会附设一医学研究机构,推动名词统一工作。
黄炎培赞同增设医学名词研究机构的建议,但认为教育会精于医学者不多,如有切实人选,尽可附设。黄氏最后提出四条建议:①提倡各地组织医学研究会研究医学名词;②征集各地医家关于医学名词的著作和意见;③请高似兰将修正之医学名词表送各医学校、医学会共同研究,以发表意见;④征集各种意见后再邀有关人士开会讨论并呈请政府派员会同审定。
1916年1月,博医会名词和出版委员会高似兰将修正后的名词草案四册分寄全国医学界征求意见。2月,乘中华医学会在上海举行大会医家云集之际,江苏省教育会再次邀请专家讨论审定名词之方法。
出席会议的有中华医学会、博医会、中华民国医药学会、江苏省教育会、江苏医学专门学校、浙江医学专门学校、浙江病院、福州陆军医院、杭州医药学会的代表如黄炎培、俞凤宾、汪企张、刘瑞恒、唐乃安、余日章、伍连德、聂会东等共三十一人。会上博医会代表聂会东介绍了博医会提出的名词草案,医药学会的代表表示他们不久也将提出名词草案。中华医学会代表俞凤宾鉴于已有两种草案,表示中华医学会拟不另提草案,甚愿参与讨论。
与会代表一致认为统一医学名词须医务界共同努力,经磋商后举手表决,全体赞成推进名词审查工作的六项决议:①博医会、中华医学会、中华民国医药学会和江苏省教育会四团体各举代表组成医学名词审查会,每团体人数在五人以内;②每年定期开会审议名词草案,以本年暑假为限;③以江苏省教育会为各团体通信总机关;④审查会举行时请教育部派员与会;⑤名词审查后公布于全国医学界,满若干期时作为定稿呈请教育部审定公布;⑥欢迎各团体或专家另行提出草案,并请于审查会接洽。
1916年8月7—14日,医学名词审查会在江苏省教育会所在地上海华美书馆举行第一次会议。中华医学会、中华民国医药学会、博医会、江苏省教育会以及教育部代表共二十三人出席,经表决推举余日章为主席(余不懂医学,但得票最多)。会议审查了中华民国医药学会提出的名词草案,范围为解剖学通用和骨骼名词。草案提出解剖学名词以拉丁文为本位,解剖拉丁名词以1895年德国解剖学会所定者为准,而以德、英、日三国名词附列于后,本国旧名有适用者均用本国旧名,旧译名指历来中西人士翻译的医药名词。
经过一周的审议,通过名词1200条。名词的审议体现出与会者严谨负责的精神,“每当讨论时均反复辩论,毫不相让,然苟有真理发现无不舍己从人,此四团体殆皆真能副尊崇公理不事意气之佳评。博医会诸君有时于中国字义略起疑点,一经沈恩孚君就字学源流细细疏解无不涣然冰释。……中文笔记详记各方面所持之理由,每日约记五千字,共三万余字,足见论定一字之煞费苦心也”
。
1917年1月11—17日,医学名词审查会举行第二次会议,除发起四团体外,理科教授研究会加入名词审查工作。此次审查会分为两组,分别审查解剖学的韧带、肌肉和内脏以及化学名词。余日章为解剖组主席,吴和士为化学组主席。关于化学名词,中华民国医药学会和理科教授研究会各自提出了草案,于是发生意见分歧,后经表决决定造字意译或音译的名词用医药学会草案,审查元素、化合物用理科会草案,博医会的元素表作参考。
此次会议决议设医学名词审查会执行部于上海,负责处理日常事务。执行部由各团体派一代表组成,推举余日章为执行部主任,皮比、沈信卿、俞凤宾、汪企张、吴和士为部员。同年7月,执行部开会起草了医学名词审查会章程,规定了经费分摊办法,决定以上海西区方斜路江苏省教育会为会务机关。
会后执行部呈报教育部恳祈准予组织医学名词审查会并呈送了第一次解剖学名词审查本,望予批准。
不久,医学名词审查会得到教育部批准备案并获一千元补助金。
1917年8月1—8日,医学名词审查会举行第三次会议,分两组审定解剖学和化学术语。会议还审查通过了医学名词审查会章程。在审查医学和化学名词过程中,与会者深感各学科名词均相互关联,必须将各学科名词一一审查,方能满足学术发展之需要。于是,提议将医学名词审查会更名为科学名词审查会,以每年7月为审查会期,呈报教育部核准备案。
鉴于有更多团体要求参加名词审查工作,名词审查会决定扩大团体成员,并欢迎非团体成员临时参加。
1918年7月,医学名词审查会召开第四次会议,审查解剖学、细菌学和化学名词,沈信卿、吴和士、严智钟分别为各组主席。同年,医学名词审查会正式更名为科学名词审查会并得到教育部的批准。
1919年7月,科学名词审查会在上海举行第五次会议,中华医学会、中华民国医药学会、博医会、江苏省教育会、理科教授研究会、中国科学社、中华博物学会及教育部代表四十余人参加。大会讨论并通过了科学名词审查会章程
。与会学者为五年来经过努力已审查名词近万条的成绩所鼓舞,并且期望以此促进我国科学事业的发达。
1920年7月5—12日,科学名词审查会在北京协和医学院举行第六次会议。
1921年7月5—12日,科学名词审查会在南京成贤街文德里中国科学社召开第七次会议,参加审查的科学团体增至十三个,分四组审议病理学、有机化学、物理学、动物学名词。
1922年7月4—12日,科学名词审查会在上海举行第八次会议,分病理学、物理学、植物学、动物学四组。
1923年7月4—12日,科学名词审查会在上海召开第九次会议,分医学、算学、动物学、植物学四组。
1924年7月4—12日,科学名词审查会在苏州省立医学校召开第十次会议,分植物学、动物学、矿物学、医学四组,医学又分药学、生理学、生理化学、有机化学四股。
1925年7月4—12日,科学名词审查会在杭州举行第十一次会议,分五组审查生理、生化、有机化学、药理、植物学、动物学和算学名词。
1926年7月4—10日,科学名词审查会在上海举行第十二次会议,分六组审查内科学、药学、植物学、动物学、生理学和算学名词。经中国科学社介绍,中国工程学会加入科学名词审查会。于是,科学名词审查会的基本组成科学团体由最初的四个增至十一个。
科学名词审查会原定于1927年夏在武昌召开第十三次会议,然而,因时局关系会议暂停,但执行部仍将审查草案寄送各团体并征求召开下次会议时间、地点的意见。此外,执行部将已审定和审查完毕的名词整理印刷出版。中国科学社推定叶企荪等十二人任整理名词出版审查委员,中华医学会和博医会聘请鲁德馨审定医学名词。
1927年12月25日,科学名词审查会执行部召开常务会议,讨论会务问题。鉴于南京国民政府所设立的中华民国大学院已筹备成立译名统一委员会,统一名词工作理应由中央教育行政机关直接负责办理,执行部认为科学名词审查会作为辅助中央教育行政机关组织的任务可以完结,于是决定一旦译名统一委员会正式成立,科学名词审查会的工作将自动移交。执行部将决议寄送各团体征求意见,并就移交会务之事与中华民国大学院商议。
执行部提出若各团赞同,科学名词审查会会务于1927年年底结束。
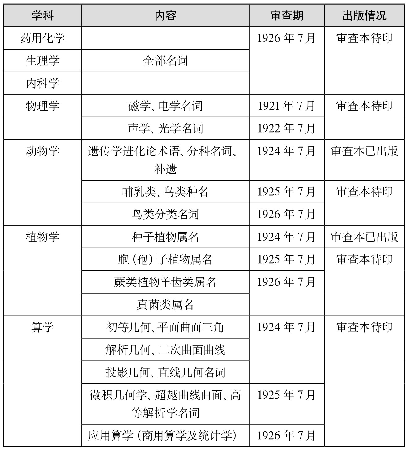
科学名词审查作为中国近代科学史上的一项重要工作,成为当时新成立的科学社团所关注的中心之一。科学名词审查工作于1915年至1926年,历时十二年,共举行审查会议十二次,已审查并按学科编辑成册的名词有医学十七册,化学、植物学各六册,物理学、动物和算学各四册,共四十一册,其中已经审定出版的有十一册。
(表1.3.1—表1.3.4)由于科学名词审查是一项基础性的学科建设工作,涉及所有学科,故当时几乎主要的科学社团和大学都参加了这一工作。科学名词审查会由最初的四个基本团体发展到十一个(中华医学会、中华民国医药学会、中国博医会、江苏省教育会、理科研究会、中华博物学会、中国科学社、中华农学会、华东教育会、北京协和医科大学、中国工程学会),此外还有临时受邀参加的团体。因此,科学名词审查是中国近代科学史上历时最长、参加人数最多的一项重要的科学活动,是中国科学史上第一个科学界的共同行动纲领。科学名词审查工作的另一特点是以非官方的科学社团为主,它反映出科学社团已成为中国近代史上一支独立的、具有影响力的社会力量。
北洋政府统治时期,尚无全国性的科学研究机构,更谈不上科研经费的预算。因此科学名词审查工作的经费主要由各团体分担。由于会务扩大,印刷、开会费用浩大,各团体无力承担。1918年,科学名词审查会以其事业实为辅助中央教育行政机关之由,要求北京教育部予以补助。同年12月,教育部批准自1918年11月起,每月补助四百元。然而,不久教育部就因经费困难而搭拨公债票及兑换券,接着连公债票和兑换券也没了着落。1921年12月,教育部停止拨款,为期仅三年且并未足拨。科学名词审查会致函教育部,强调科学名词关系到全国学术之发达,不可与一般学校和学术团体等视,教育部应当继续予以经费补助。
但科学名词审查会的呼吁无济于事,由此可见北洋政府统治下科学事业发展的艰难。
科学名词审查的目的是确定统一和标准化的科学名词,故应具有权威性和很高的学术水准。这是一项艰巨、复杂的工作。为此,科学名词审查会制订了严格的审查程序:首先委托专家提出名词草案,于会前印出分发各团体代表先行研究。开会时分学科逐一提出讨论决定,闭会后再委托专家整理并印成审查本分发全国有关的学校、团体及中外专家征集意见,为期四个月,分发的审查本应不少于一千册。同时在中国科学社主办的《科学》杂志上刊登并征集意见。最后再次修订,呈报教育部批准后印出审定本,推广使用。
科学名词要求准确、简明,翻译的名词既要符合原意,又要符合汉语习惯。科学名词审查会为此提出了审定科学名词的准则:①宜多用二字以上,少用单字,因单字同音异义者多,易混淆;②立新名不造新字;③名词取其应用,不可成雅俗成见,旧词与新意相合者应尽量采用,不可再定新名;④我国无相当之固有名词,可按意义翻译原词;⑤音译,多为不得已之办法,以药名居多,如吗啡、海洛英等;⑥造新字,多见于化学名词,但要有极严密的原则。
尽管如此,在讨论确定名词时,专家们有时依然意见分歧,甚至争论激烈。如prostata一词,中华医学会代表提出译为前列腺,其汉译与拉丁、英、德文相符,而中华民国医药学会的代表则认为,虽译前列腺字面相符,但用词太普通且未表明其功用,故建议采用摄护腺一词。合信《全体新论》和德贞的《全体通考》都采用该词,日本也是采用摄护腺。讨论中有学者指出,目前对prostata的功能尚未完全了解,该词无调护保护之义,有人提出采用膀胱底腺,还有人建议用前立腺,认为列字为排列之意从多物,故不妥。最后经表决同意采用前列腺。
科学名词审查会还发起了译音统一会,审查国音、填制音表,平衡南北发音,并致函研究译音有素的学者,如蔡元培、陈独秀、钱玄同等征求意见,经多次修改于第十一届科学名词审查会上,提出还原译音表。
然而,关于译音表仍然存在不同意见,于是建议待日后再行讨论。由此可见科学名词审查会的严谨精神。
科学名词审查会经过十三年的努力,开会十二次,为我国科学名词的统一和标准化做了大量基础性的工作,并取得了一定的成绩。除出版了科学名词的审定本和审查本外,还出版了《医学辞汇》、《汉英医学字典》(中华医学会出版)、《医学名词汇编》、《动植物名词汇编》(科学名词审查会出版)等,促进了我国近代科学事业的发展。
1927年,科学名词审查会得知南京政府中华民国大学院筹备成立译名统一委员会后,执行部开会讨论决定,一旦译名委员会成立便将科学名词审查工作自动移交之,因为此项工作本应由中央教育行政机关负责。至此,科学名词审查会为自己的工作画上了一个圆满的句号。
表1.3.1 科学名词审查会历届会议一览表(1916—1926)
(续表)
* 1.1918年,医学名词审查会改名为科学名词审查会
2.参加团体全称:
博:中国行医传道会(博医会,China Medical Missionary Association)
教:江苏省教育会 医药:中华民国医药学会
理:理科教授研究会 医学:中华医学会
部:教育部 华东:华东教育会
科:中国科学社 博物:中国博物学会
南:南京高等师范学校 工程:中国工程学会
农:中国农学会 协和:北京协和医学院
高:广东高等师范学校 同济:同济大学
厦:厦门大学 东华:东华大学
武:武昌大学 东南:国立东南大学
广:广东大学
表1.3.2 科学名词审查会已审查/审定名词一览表(1915—1927)
(续表)
表1.3.3 科学名词审查会已审查未审定名词一览表(1915—1927)
(续表)
表1.3.4 科学名词审查会已起草未审查名词一览表(1915—1927)
(本文原载《自然辩证法通讯》1996年第5期)