购买
下载掌阅APP,畅读海量书库
立即打开
畅读海量书库
扫码下载掌阅APP

第一章
以知识型人才为轴心的学科共同体

知识型人才是学科治理视阈下人才概念的进阶,指掌握专业知识和技术、具备专业技能和素养,并秉持价值追求和学术精神的人才,突出人才客观具备的专业性和主观具备的能动性。学科治理倡导多元主体共同参与。其中,知识型人才是学科共同体的主体,是学科治理的主要践行者,他们与患者、社会利益相关者等构成学科共同体。

第一节 人际协作的共同体

以学科为核心,构成一个生态群落,自成一个微型社会,知识型人才、患者及社会利益相关者在其中相互联系、实现协同、达成目标、共享价值。具体而言,学科演进是社会进步的缩影,面向全民健康,全方位协同是学科践行健康使命的必要途径,人际协作是学科成长的必然要求。在医学活动中,以人际协作为动力机制,学科共同体成员汇聚在一起、接力生命,构筑成一条无形的“价值链”。而学科,从学科建制、学科实践、学科动能、学科影响四维度,为这一动力机制发挥效能创造条件。

一、人际协作是社会发展的必然

在高度分工的现代社会中,人们的专业化程度日益提高,而解决问题的能力范围逐渐变窄,正因为如此,人际协作成为必然,分工与协作有机联系。面向人民生命健康,需要全社会各领域、各机构、各层级密切协同,以及人与环境、自然和谐共处,全方位促进人民健康。作为落实健康政策的基本功能单位,学科以知识为内核,其演进呈现交叉融合趋势,对人际协作提出新要求,其协作范围已经超越医疗机构的有形院墙,与现代社会分工紧密联系。

(一)社会分工催生人际协作

社会分工是生产力发展的必然结果,往往生产力水平越高,分工越精细,从而导致社会关系及人的活动范围、活动能力越来越固化和细化,人们在生产中形成的经验、知识、技术、认知等也越来越集中和深入,这意味着人们的专业化程度越来越高。专业化是分工的产物,如果把某个尽管很狭小的领域钻研到极致,那么所达到的专业化程度或许代表这个领域当下的最高水平。

分工越精细,专业化程度越高,对合作的需求越强烈。实践中,用单一方案解决单一问题的情况少之又少,人们面对的往往是复杂问题,需要多元思维、多重视角、多个环节地制订方案。医学领域尤其如此,越是疑难疾病或罕见病,往往越不是一个学科或某个大夫能独立解决的,而是需要多学科团队或多领域专家分工合作、密切协同。

在这种协同关系中,不同分工角色的人都是实践活动的主体之一。人作为主体开展的实践,既有改造自然的生产实践,又有以此为基础开展的人与人之间的社会交往——社会实践。后者是一种“人类机能”,是人类特有的存在方式和活动方式,是社会生产和生活中不可缺少的因素,是个人与个人之间相互影响、相互作用、相互依存的社会交往活动过程(李殿富和郭乡村,2001)。

人际协作是不同主体之间平等对话与合作的关系,是相互理解、彼此尊重、达成共识的过程,是共赴目标、相互成就、持续发展的生态。人际协作在医学实践中展现得尤为淋漓尽致。医院是高度部门化与专业化的知识密集型组织,呈现高度专业化分工,各专业知识型人才之间的人际交往频繁。要想实现医疗照护功能的良性发挥,必须依靠各部门、各专业的密切协同;不仅如此,人才和患者之间同样需要协同,双方共同投入对疾病的认识和诊疗活动,通过平等互动达成对疾病的共识、对彼此的理解。

在更大的视野上,行业和国家需要建立并维持一种促进整个医学实践不同机构与不同群体之间价值共谋和利益共享的机制,实现不同机构与群体在人际协作中的平衡和互动,既维持并促进不同圈层之间的均衡和往来,同时又为整个系统的稳定和未来发展指引方向,实现整体最优。因此,社会分工和人际协作在以学科为核心的体系中体现出多层级、过程性以及系统化协同演进的治理需求。

案例1-1

某大型三甲医院帮扶团队采取MDT(多学科诊疗)模式,探索总结出一种新的帮扶模式——院内MDT、医院间MDT及跨区域MDT,使帮扶医院的医疗综合救治能力、医生的医疗理念及技能水平均有明显提高,赢得了当地医务工作者及广大人民群众的认可和信任。

在每次院内MDT模式执行过程中,参与医生不仅可以提高医疗技术和能力,而且与同行交流沟通、归纳总结的综合素养有所提高。

医院间MDT模式牵涉县域内各医院多科室,参与人员分散,各医院的理念存在差异,对同一疾病的认知也存在差异,治疗方式方法多样。所以,医院间MDT由县卫生健康局牵头,县域内各医院(包括乡镇卫生院医务人员及村医)均可参加。

跨区域MDT模式不但能为患者制订更加精准的治疗方案,而且基层医生可以从中获取医学前沿知识。在这种诊疗模式下,患者在基层就能获得优质的医疗资源,基层医院也可以有效改善服务能力不足的现状。长期坚持下,基层医疗卫生机构综合诊疗水平能够得到质的提升。

资料来源:陈安等(2023)。

术业有专攻,每个医务人员都有自己的专业盲区及短板。随着医学分工日益细化,对医学人才的合作交流需求不断增加。“授人以鱼不如授人以渔”,该三甲医院帮扶团队不仅在技术上对基层医院给予支持,更引入先进的医学理念,通过MDT模式将不同层级的医院、不同学科领域的人才聚合到一起,增进人才之间的交流与合作,在传授新医疗技术的同时传播新理念,在造福患者的同时推动人才成长。

(二)人民健康呼唤人际协作

健康是社会生产力的基础。人民健康是人民福祉之本、强国建设之基。人民健康是全面的健康,包括三层逻辑内涵:一是不仅指身体的健康,还包括心情、精神和社会交往的健康;二是群体的健康,指全社会的健康;三是人与自然的健康共存。这三层逻辑内涵相互关联,并最终落脚于人与人、人与自然的和谐共处。换言之,人际关系的健康是健康的应有之义。

从个体来看,良好的人际关系有助于身心健康。患者不仅因疾病而感到生理上的痛苦,往往还容易感到“被厌弃”的失落,对人生失去自信,从而影响其对疾病治疗的配合度。慢性病病因复杂、病程较长、难以治愈,逐渐成为人类健康和生命安全的最大威胁。因此,患者的医疗照护需求往往不只是生理或身体上的疾病治疗,还需要重建其对健康和生活的信心,重塑其人际关系格局。

人民健康还包括生活环境的健康。生活环境是人们生活的自然环境和社会环境的总和。人际协作不仅包含人与人的和谐共处,还包含人与环境、人与自然的和谐共处。面向人民生命健康,不能忘却自然界的整体稳定与和谐美好;人与自然和谐共处是面向人民生命健康的重要内容。人类想要诗意地栖居在大地上,就应该立足于对多元生命的关切、物种多样性的保护,就不应该对自然界的非人动植物视而不见(周国文,2020)。

人际协作是人民健康的必然内涵,人民健康是人际协作的基本价值前提和终极目标,人类追寻健康的脚步应当始终是同频共振的,在共同对抗疾病、共同探索生命的过程中,全人类从来都是命运共同体。

案例1-2

“互联网+MDT”模式的居家康复护理平台,针对脑卒中吞咽障碍患者出院后康复护理薄弱点,以互联网平台为依托,设计多学科协作护理平台,旨在提高脑卒中吞咽障碍患者居家康复效果。相较于常规居家护理方式,该平台能充分发挥互联网跨越时间、空间的优势,充分整合康复和护理学科资源,使用专业化平台为患者制订全面、精准的康复护理方案,并依据康复护理方案为患者提供远程线上的护理指导和线下的上门护理服务,为居家尤其是失能的患者提供便捷、动态、全面的健康指导,提高患者的康复依从性。该模式还具有服务复用性及共享性的特点,能突破时间、空间的限制,缓解医疗资源紧张局面,显著降低医疗成本,促进疾病健康教育良性循环。

资料来源:马玲等(2023)。

居家老年患者是推进全面健康政策中需要重点关注的人群。在减少患者再入院次数、缩短患者康复时间、提升患者生活质量方面,多学科人才的合作必不可少。案例中护理学科、康复学科人才的合作为脑卒中吞咽障碍患者居家康复护理提供专业指导;事实上,这个过程还离不开互联网技术人才的支持,社区及医院管理者的资源调配;等等。

(三)学科演进要求人际协作

人类前进的步伐不停歇,知识随之不断更新迭代,推动学科持续演进。围绕知识的迭代、学科的演进,对知识和真理的追求内在地牵引着人们向新知识汇聚,在不同的工作岗位、学科领域甚至区域间流动。知识经济时代,这种汇聚和流动日益显著。相比于物质要素,学科中的人才要素具有更高的灵活性、主动性和目标性,人才的流动、配置、循环十分广泛。而大数据、人工智能、区块链、物联网及虚拟现实等新技术的迅猛发展,进一步突破了人才流动的物理限制,改变了人际交往、人际合作组织管理模式,丰富了人才流动形式,推动了人才的跨组织流动。一方面,组织内部人才管理的不确定性迅速提高,人力资源管理的边界正在快速变得模糊;另一方面,新的人际合作的组织管理模式快速涌现,更加扁平型、网络化和自组织的管理模式不断出现,冲击着原有的人才管理模式。

这种趋势既推动了人际协作,又对人际协作提出了更高的要求。

其一是人才自身。学科不断向交叉融合演进,必然对复合型、交叉型、创新型人才产生需求。这就要求人才在掌握专业能力的基础上,具备开放的胸怀、开阔的思路,勇于走出“舒适圈”,主动参与跨界对话,在与他人的交流合作中实现自身知识的整合、迁移、创造。

其二是人才管理者。学科融合、人才交流势不可挡。越是知识密集型组织的人才管理者,越要深刻把握知识型人才的成长规律,为其协同、交流创造宽松的条件,避免因传统守旧的观念、僵化的组织架构而阻滞人际协作的客观需求。

二、人际协作的价值旨归

人际协作最终走向哪里?在为患者提供专业照护服务的复杂过程中,各个学科的知识型人才之间、人才与患者之间需要密切协同:医务人员与患者之间密切协同,共探健康密码,实现双方的社会价值;不同岗位的医务人员之间密切协同,照护患者健康,传递医学温度;医疗机构内的知识型人才与机构外的知识型人才跨界合作、火花碰撞,实现更多的“相遇可能性”;等等。在这些实践中,医务人员自身获得持续成长,实现个体的社会价值。

(一)在人际协作中实现个体的社会价值

人的价值是一种创造性的价值。人是个体的人,同时是社会的人。人的价值包括个体价值和社会价值。其中,人的社会价值是指个人的创造活动对社会需要的满足和对社会的贡献。爱因斯坦曾说,只有献身于社会,人才能发现那实际上短暂而有风险的生命的意义。人的社会价值的实现是人追求的主要价值目标。人的社会价值必然要在现实的社会关系中实现。在与他人的交往中,主动了解、共情并实现其需求,人的社会价值得到体现。

医疗活动中最主要的人际关系就是医患关系。长期以来医患关系紧张备受关注,其根源在于对医患关系的认识偏倚或沟通不足。不论是日常对话还是工作语境,医务人员常说患者来医院“就诊”,患者常说去医院“就医”。一句习以为常的话,可以折射出当下医患关系的一个侧面。患者到医院看病,不仅是物理空间的转移,还反映出医患关系的主从倾向:患者罹患疾病后,其身体健康处于失衡状态,心理状态也往往受到影响,将自己置于“需要被照顾”的弱势地位;对疾病的了解甚少,更加重了患者内心的不安和焦虑,同时也加剧了医患之间信息的落差;随着现代医学技术的进步,疾病诊疗过程大多需要检查、检验,这些无法在患者的生活环境中实现,也“迫使”患者不得不离开熟悉的生活环境来到相对陌生的医疗环境。现实中极个别医务人员或医疗机构的不当甚至不法行为,则为本就错位的医患关系施加了一重离心力。以上种种原因交织,医患关系逐渐由共同应对疾病的价值盟友转向各有分别的利益主体。

从阐释学“主体间性”的认识论视角来看,医患关系是医务人员与患者共同参与探索疾病意义的“主体间性”的关系。患者不仅患有疾病,还以自己体验的方式阐释着疾病。医患在沟通中互为文本、互相解读,达成对疾病的“共识”。通过这种沟通,医务人员加深了对各种疾病的认识,拓宽了视野,增进了对健康的理解;与此同时,患者对自己的身体增加了科学的认知,增强了对健康的信心,在更理性的情境下重建自己的生活。换言之,和谐的医患关系是要在医务人员与患者之间实现“人际协作”,本质上是医务人员与患者之间基于信任的生命托付,由共情出发,通过分享信息、应对风险,最后抵达共生、共荣的新型平等合作关系,共同对抗疾病、探索生命的奥义。这种人际协作关系的本质是情感—道德—价值共同体的缔结,医患双方特别是医务人员在这种缔结中实现自身的社会价值。

案例1-3

加速康复外科(Enhanced Recovery after Surgery, ERAS)的核心理念是通过多学科团队协作,采取一系列具有循证医学证据、创新优化的围手术期措施,以削弱患者生理与心理的创伤应激,进而促进患者快速康复。除了多学科的医学团队,ERAS的另一个主体是患者及其家属。但是调查数据显示,在临床工作中,医患沟通效率仍然较低,沟通效果有待进一步提高。在这个过程中,医患沟通需要将患者当作一个社会人来看待,医生将晦涩难懂的医学知识形象地表达出来,便于患者理解。而临床大多数沟通都是由初级或中级职称医生完成的,存在沟通技巧缺乏、沟通能力不足的问题。再者,医患之间的信任度不高也加剧了这一问题的严重性。同时,多因素分析结果显示(见表1-1),医务人员对医患协同重要性的认知不足是ERAS实施和推广的一个阻碍因素。对医务人员的培训内容主要集中在临床相关知识和ERAS实施指南方面,缺乏对质量控制以及ERAS病种个性化方案的制订、标准化流程的培训,导致管理者及临床医务人员对医患协同的重要性和内涵认识不足。

表1-1 ERAS实施影响因素的多因素分析结果

(续表)

在医务人员对医患协同认知的单因素分析中,医务人员对医患协同必要性的认知程度和对医患协同概念的知晓程度的差异均有统计学意义(见表1-2)。

表1-2 医务人员对医患协同认知的单因素分析结果

资料来源:周静等(2023)。

不只是案例中的ERAS诊疗,任何一项诊疗活动都离不开医患之间的密切协同。医患双方对他们之间协同的认知和重视程度,很大程度地影响着诊疗活动的效率和效果。

(二)在人际协作中传递医学的人性温情

医疗照护实践是一种复杂的专业活动。从患者踏入医院开始,医生、护士、医技人员、研究人员、管理人员等不同岗位的医务人员在不同环节相互接力,协同完成照护患者的任务。每个医务人员都离不开他人,都是照护患者链条中不可或缺的一环。在践行照护患者的使命中,不同环节的医务人员各司其职、密切协同,发挥自己的专业所长,在“照护患者生命与健康”这个共同的价值目标下,接续生命、传递温度。从SARS到新冠疫情,从印度尼西亚海啸到汶川地震,人类应对每一次健康挑战都是这种协同的鲜明写照。

在这样的人际协作场景下,人与人之间的关系从竞争走向协同。医务人员或直接或间接地与患者发生关系,他们都是医疗照护实践的主体,并且各主体之间,即医医关系、医护关系、医药关系、医管关系、医技关系、医研关系甚至患患关系也存在“主体间性”,投射到医患关系之中,深刻地影响着医疗照护实践。

案例1-4

在肝癌围手术期准备中,术前综合评估是一个多学科参与的过程。例如,术前邀请营养科、麻醉科等多学科会诊评估患者的营养状况、全身系统能否耐受外科治疗,是手术顺利实施的首要因素。

此外,国内外多项回顾性研究显示,肝癌围手术期免疫/放射/肝动脉化疗等治疗与单纯手术治疗相比,可降低肿瘤的术后复发率,提高患者总体生存率,且不影响手术的安全性。这就需要肿瘤内科、介入科、核医学科、病理科等多学科专家团队共同讨论,明确是否存在高危复发因素及患者是否获益,进而决定是否参与早期治疗。

在手术方案的制订中,关于是选择腹腔镜还是开腹手术,影像科专家的参与十分必要。

而术中精细化操作是保证肝脏手术成功并减少术后并发症的关键,不仅要求外科医师具备高超的手术能力,还要求其术前同麻醉科医师充分沟通,只有外科医师和麻醉科医师在术中协同合作,才能提高手术的安全性。

此外,对于肿瘤不可切除的中晚期肝癌患者,结合介入科、核医学科、肿瘤科、肝病科等学科专家意见,根据消融术、经肝动脉插管化疗栓塞(TA-CE)、肝动脉灌注化疗(HAIC)、局部精准放疗、系统免疫及靶向治疗的特点,制订适合患者的最佳综合转化治疗方案,最大限度地控制肿瘤进展,从而延长患者的生存期。

资料来源:滕金豪等(2023)。

在每一个患者就诊的全过程,医院各个部门、各个学科需要各司其职、协同配合,任何一个环节都必不可少,还需要相关领域的人才发挥各自的专业知识和技能的作用,在大家的共同努力下,实现生命的接力。

(三)在人际协作中实现个体的价值成长

在知识密集型组织中,知识型人才的需求层次通常较高,往往更注重自身价值的实现,更热衷于有挑战性、创造性的任务,并尽力追求完美的结果,渴望通过这一过程充分展现个人才智,实现自我价值。人的个体价值与社会价值并不是割裂的,在社会活动中,在推动社会发展的过程中,个人得到发展,自我价值得以实现。作为个体的人,不只是追求社会价值的实现;其在实现社会价值的过程中,期望获得自我实现、自我肯定,实现个体价值。

闭门造车往往难以实现知识的增益,在人与人的交流和合作中,思想与智慧互相碰撞,激发出新的思想和智慧。所谓的头脑风暴(Brain-storming),是指通过无限制的自由联想和讨论产生新观念或激发新思维。换言之,人际协作并不只是人的单向对外输出,而是交互传输,使参与协同的每个个体的眼界得以拓宽、知识不断增益、思想更加丰富。当个体感受到个体价值得以实现后,将以更大的热情投入协同合作。这种良性循环将塑造人与人之间新型的生态。

三、人际协作实现于学科

在学科治理实践中,人际协作如何实现?学科建制明确人的分工,为人际协作奠定基础;学科实践为人际协作提供广阔的平台;人才队伍作为学科动能,是人际协作的主要活动形式;学科影响则进一步拓宽人际协作的边界,实现对外赋能。

(一)学科建制奠定协同的基础

定位不明、岗位责任不清,学科将寸步难行。在学科规划的指引下,通过搭建学科体系、设置人员岗位,如同借助经纬度确定方位那样,为学科成员明确定位、分工与职责,成为学科成员协同的重要前提。

在医学活动中,分工不仅是协同的前提,更是确保医疗质量与安全的关键。一台手术往往需要麻醉医师、主刀医师、一助医师、二助医师、三助医师、巡回护士、洗手护士等协同完成,每一个岗位的人员分工明确、职责清晰,每一项操作都必须严格遵循医疗规范。特别是在患者抢救过程中,有研究者提出实施分工定位抢救模式:在白班抢救及人力充足时,4名护士分别站于患者的“头、左、右、脚”四个位置,医生则站于患者右侧头部,方便病情观察,决定诊疗措施,这是四人定位抢救法;在人力略微紧张时,3名护士分别站于患者的“头、腰、脚”三个位置,这是三人定位抢救法;而在夜间抢救及人力紧张时,2名护士分别站于患者的“左、右”两侧,相互配合,这是两人定位抢救法。越是在紧急的时刻,明确分工职责越重要。护理人员只有明确知悉自己的任务与职责,才能确保抢救时忙而不乱,保持头脑清醒,做到流畅衔接、紧张有序,从而提高整个抢救工作的效率(吴春香等,2016)。采取分工定位抢救配合是抢救成功的关键所在,能使抢救工作急而有序;护理人员的站位、职责的相对固定,让护士知道自己在抢救时应该做什么、站在哪里、担任什么角色。抢救时护士的分工越明确、流程越优化,抢救越高效,抢救成功率就越高(张梦娜,2022)。

(二)学科实践提供协同的平台

医学领域内,没有哪个实践活动靠单打独斗就可以完成。随着疾病谱发生重大变化,医学活动越来越需要多学科、多团队的协同;而人民群众不断增长的多样化健康需求,也让学科实践承担多重使命及任务。换言之,医学实践的复杂性和人民群众需求的多样性对人际协作提出了要求,也为人际协作提供了发生的可能。以无痛胃肠镜为例。相比于传统的胃肠镜,无痛胃肠镜需要麻醉科医师和消化科医师紧密协作:当消化科医师专注于查看镜下患者胃肠道情况时,麻醉科医师必须严密观察患者的意识状态,确保精准把握麻醉剂给药情况,同时还要根据消化科医师的节奏,精确判断何时停止麻醉剂给药。

不仅医学的临床实践如此,医学的教学和科研活动同样为人际协作提供了条件。临床研究是以疾病的病因、诊断、治疗、预后和预防为主要研究内容,以患者为主要研究对象,以医疗服务机构为主要研究基地,由多学科人员共同参与组织实施的科学研究活动。临床研究的开展,集合了临床研究人员、临床医师、基础研究人员、药学人员、患者、企业等多方的协同,特别是离不开与基础研究的紧密协同。随着对临床研究日益重视,人们也日益认识到临床研究和基础研究之间密不可分的联系。当前较普遍的现象是:疾病谱的变化导致对多学科的合作要求提高,在临床实践中,老年病、慢性病防治需要多因素模型、多学科合作;基础研究与临床问题解决之间的脱节,面临投入大、产出少、循证证据不足等问题;同时,临床研究产生大量数据和样本,需要对数据进行呈现、挖掘、解析。基础研究和临床研究密切衔接,首先以临床数据为基础,以临床问题为切入点,通过对基础医学的研究,达到临床转化的目的。在这个过程中,临床医学人才和基础医学人才协同,通过科学研究发现疾病的病因和机制,鉴别和了解特殊的疾病生理作用、生物标记物或路径,利用已了解的知识系统发现并开发新的诊断、治疗方法及产品,将新的诊断及治疗手段变成常规的标准治疗。这个过程不只是各领域知识型人才的参与,它还促使患者向参与型患者转变,让患者通过随访系统、患者端App(手机软件)、患者自评模块、患者就诊档案等多种形式,主动参与出院后的随访(张岚,2023)。

案例1-5

中华医学会呼吸病分会肺栓塞与肺血管病学组、中国医师协会呼吸医师分会肺栓塞与肺血管病工作委员会组织国内呼吸与危重症医学、心血管病学、风湿病学、影像学、基础医学、循证医学等领域的多学科专家通力协作,历时三年制定了《中国肺动脉高压诊断与治疗指南(2021版)》,指南发表之际,专家也呼吁加强肺动脉高压(Pulmonary Hypertension, PH)领域的多学科协作,推进我国PH标准化体系建设。

当前,多学科协作为PH患者带来福音:新的检查方法提升了对PH相关病因的早期识别、诊断与鉴别诊断水平;针对动脉性肺动脉高压(PAH)的创新药物研发呈上升态势,PH早期干预及有效的靶向药物治疗可望阻止或逆转疾病进展;外科手术(如肺移植或肺动脉血栓内膜剥脱手术)或介入技术(如球囊肺动脉成形术)的应用使部分PAH或CTEPH(慢性血栓栓塞性肺动脉高压)有望得到彻底治愈,患者预后明显改善。

未来,多学科协同推进PH规范化诊治体系建设是临床医疗面临的重要任务;同时,多学科专家还应团结、带动、推动政府、企业、社会团体、公益组织、患者及家属等力量,通力协作,共同面对和应对PH带来的挑战。

资料来源:翟振国等(2021)。

一方面,任何医学研究都是来自照护患者的实践需求,在医学实践中,医学人才不断发现新的问题,激发其探索未知领域的好奇心,也聚集起志同道合者自发地组织起来,同向发力;另一方面,不论是基础研究还是临床研究,不论是临床实践还是教学、科研活动,任何医学研究的成果都需要服务于照护患者的实践。

(三)学科动能营造协同的氛围

在学科建制框架内,优秀的人才凝聚在一起,共同努力实现学科发展目标。人际协作是知识型人才的理想交往方式,有利于营造平等对话、真诚交流、共同进步的良好组织氛围,助推学科进步。

案例1-6

高大夫是F医院心内科的权威专家,在高血压、冠心病、心律失常和心衰等疾病诊治方面有很好的口碑,并且科研、教学方面成果丰硕。但由于高大夫性格内向、不善言辞、不善于沟通交流,加上他时常带着批判性思维看待身边的人和事,鲜与同事合作,久而久之在同事心中形成了“较真”“呆板”“固执”的“另类”形象。每当考虑是否将其“转正”时,医院管理者难免担忧:科室关系处理不好怎能当好科主任?

管理理论之母玛丽·帕克·福莱特(Mary Parker Follett)曾说:管理就是指挥他人完成任务的艺术。从“技术专家”到“管理专家”,通常需要面对三大挑战:一是从自己把事做好,转向指挥他人把事做好;二是从把人用好,转向把团队培养好;三是从在明确的目标下完成任务,转向在不确定的环境下找到出路。实践证明,“开放包容,协同共生”,建立良好的人际关系,有助于团队效能的提高和个人的成长。组织只有在人际协作中提供充分的沟通与有效的引导,才能最大限度地激发成员的积极性。

(四)学科影响拓宽协同的边界

学科影响力往往在很大程度上影响其在专业领域的话语权。一个有影响力的学科,能够为学科成员提供更多的机会,参与学科间的交流与合作,使学科有更多的机会对外赋能。例如,医联体围绕区域内有影响力的三级综合医院进行建设,让三级综合医院与基层医疗机构协同合作,在推动优质医疗资源扩容下沉、优化医联体内资源流转与配置方面发挥重要作用。

第二节 人技协同的共同体

对于知识型人才而言,学科是其习得和创造学科知识、技术的工作场景,更是其在与知识、技术协同中实现自我价值和能力提升的学术场域。具体而言,技术弥补了人的力量天然之不足,技术也在人的使用和创新中更加贴近人的需求,人与技术互构互驯。在医学活动中,通过人技协同,人们在对抗疾病中形成更好的预期,在探索健康中达致更高的水平。以学科为场域,人与知识、技术之间相互依存,并集聚成推动学科发展的强大动力。

一、人技协同互促全面发展

技术是人的本质力量的延伸,技术为人的全面发展提供了条件;反之,人克服自身弱点,发挥自身优势,利用并改造技术,使其更好地服务于人类的生产生活。人与技术的关系是人与自然的关系的写照,人在认识和改造自然的过程中产生了技术,但在自然面前技术并非无所不能,人与技术相互协同、演进,使人与自然之间实现平衡、统一。

(一)使用技术是人的天赋

斯坦福大学行为科学高级研究中心研究员布莱恩·阿瑟(Brian Arthur)对技术有三个定义:技术是实现人的目的的一种手段;技术是实践和元器件的集成;技术是在某种文化中得以应用的装置和工程实践的集合(阿瑟,2014)。牛津词典将技术称为“机械艺术的集合”,韦氏词典将技术表述为“人类创造物质文化的手段的总和”。本书所说的“技术”包含三重内涵:一是知识、技术,是人认识和改造自然的成果,这是核心内涵,兼具主观性和客观性;二是将知识、技术内化而形成的技能、素养,或者主观认识、思维方式、解决问题能力,具有主观性;三是将知识、技术外化而形成的设备、器械,是物化的客观存在。

技术的产生源于人弥补自身不足的渴望。技术使人的肢体具有更全面的力量,并可以根据人的目的任意调整:既可以变得更加坚硬、强大,摧毁一切;又可以变得十分柔软、细微,无孔不入。最早的技术之一——用锋利的石块采割果实、捕猎动物、剥制兽皮,使“智人”弥补自身没有尖牙利刃的先天不足,并将人从动物中分离出来。纵观人类历史上的前三次技术革命——蒸汽技术使机器取代人力和手工劳动,电气技术使人类掌握电这一自然力,信息技术改变人们的生活方式和思维方式——先后改变了人类的历史进程,分别把人类带入了蒸汽时代、电气时代、信息时代。已经拉开序幕的第四次技术革命,以5G通信技术和通用人工智能技术(General Artificial In-telligence, GAI)为核心,将实现万物互联和万物智能,不仅使人类在认识和改造自然的过程中具备更强大的创造力,还让人类更进一步认识自己。

案例1-7

有研究显示,借助达芬奇机器人手术可提供三维立体高清图像,且画面不颤动,机械臂可以多个方向自由活动,比人手更具灵活性。

经自然腔道取标本手术(NOSES)被认为“微创中的微创”。达芬奇机器人手术操作系统具有手术视野广阔、操作精准度高等诸多临床应用优势;同时,研究数据显示,达芬奇机器人NOSES法还具有术式安全、住院费用低、术中出血量少、住院时间缩短且低位直肠癌保肛率高等优点。并且,NOSES的整个操作不与肿瘤接触,外翻离断肠管放置抵钉座可避免腹腔污染,更体现无菌无瘤原则。对于医师而言,相较于腹腔镜手术,达芬奇机器人NOSES法从第一次接触到熟练掌握的学习曲线更短,尤其对于有着丰富手术经验的外科医生而言,会更加缩短学习曲线。因此,达芬奇机器人与NOSES的有效结合具有显著的临床应用优势。

资料来源:刘军等(2023)。

技术在很大程度上弥补了人力的天然不足,为患者带来了更好的就诊体验,提高了诊疗效果。与此同时,人自身的能力也得到了提高,医患实现了双赢。

(二)人克服技术的“弊端”

技术的发展增强和扩展了人类的能力,也让人对技术越来越依赖。现代社会智能手机广泛渗入人们的工作和生活,一个人出门忘带手机可能让他这一天“一事无成”。正如法兰克福学派的代表人物赫伯特·马尔库塞(Herbert Marcuse)所说,技术原本的作用是解放力量(让事物工具化),反过来奴役了人(让人工具化)。

技术扩大了人与人之间的差距。谁先掌握了新技术,谁就具备了可“控制”或“压制”他人的力量。回顾前三次技术革命,总是先由少数国家发起,这些国家因此站在了世界的前沿,成为世界的“主导者”,或者向外扩张、掠夺资源,或者垄断技术、阻碍他国发展。

同时,技术的创造者和使用者为其注入了价值倾向。美国技术哲学家兰登·温纳(Langdon Winner)在《人造物有政治吗》一书中举了一个例子:在设计师摩斯设计纽约长岛地区天桥时,由于歧视黑人或穷人,故意把天桥设计得低矮,让私家车可以在桥下通行而公交车无法通行,由此把穷人拒之门外(胡翌霖,2020)。

总之,人们在与技术的相处中产生了强烈的危机感。苹果公司蒂姆·库克(Tim Cook)说道:“我担心的并不是人工智能能够像人一样思考,我更担心的是人们像计算机一样思考,没有价值观,没有同情心,没有对结果的敬畏之心。”

可见,问题不在于技术本身,而在于人对技术的态度。人是认识和改造世界的主体,人如何看待和使用技术,决定了技术对人发挥什么样的作用,以及在多大程度上发挥作用。技术本无善恶好坏之分,它只是外化和放大人的价值选择;人并非真的被技术奴役,人只是被自身的欲望奴役。因此,克服技术的“弊端”,本质上是要克服人自身的弱点。这就需要人在创造、使用技术的过程中,保持对人类普遍性价值目标的观照,借助技术的力量为更多的人带去福祉。例如,自行车从一开始被认定为有男性气质的竞速工具,到现在变成男女老少皆宜的通勤工具,这是不同立场的参与者共同作用的结果(胡翌霖,2020)。在这个过程中,人通过技术不断地认识客观世界和人类自身,人与技术互相依存、协同、建构,实现人与技术的平衡,人将从中获得内心的安宁。

医学技术是最能体现对人类观照的领域之一,它始终保持对生命和健康的敬畏、对患者的尊重、对医学知识的追求,实现医患的相互理解和共同成长,达到人与技术协同的理想状态。医学技术的“意义”在于为患者减轻和消除痛苦,帮助他们弥补身体的残缺,让他们重拾对自己的信心和对生活的期待。在这样的驱动下,医务人员从最简单的技术运用开始,会在给患者使用听诊器前先用自己掌心的温度将其焐暖,也会在给患者扎针前软语提醒“您的血管比较细,我争取一次性成功,不过您可能会疼一下”,还会在查房时迎着患者充满疑问的目光在其病床前停留更长一些时间……当然,这些远远不够。医务人员会在使用技术的过程中共情患者面对技术时的感受,从而主动思考怎样改善患者体验,让他们在尽量少痛苦的情况下恢复健康、维持生命;主动探索技术尚未抵达的领域,为更多的人带去健康。

(三)人与自然在人技协同中和谐统一

技术源于人对客观规律的认识和应用。技术兼具客观存在的客体性和人作为创造主体的主体性。技术不只是外在的对象,也不只是内在的潜能,而是内与外之间沟通协调的媒介(胡翌霖,2020),是人与外界沟通的桥梁。换言之,技术是人与自然关系的集中展现和进化。

技术是人认识自然、改造自然的成果,反映着人对自然的能动关系。马克思认为技术在本质上体现了“人对自然的实践关系”,是人的本质力量的对象化。人对自然现象的“捕捉”、对自然规律的把握和运用,使人能够在自然中获得生存和发展。从亚历山大·弗莱明(Alexander Fleming)发现青霉素,让曾是不治之症的猩红热、梅毒、结核病、败血病、肺炎、伤寒等得到有效抑制,到屠呦呦发现和研制青蒿素,为全世界数百万饱受疟疾困扰的患者带来福音,医学技术从自然获取原始材料并激发灵感,由此可见一斑。

同时,人运用技术对自然的索取和改造并不是无休止的,即使有技术的加持,人的力量也不可能无边界地延伸。人与技术所不能到达之处,就是自然。布莱恩·阿瑟曾以一个生动的例子来说明这件事:在太空中,由于失去了重力,连最简单的事情(例如喝水)都变得不同寻常,更别提其他。如果客观自然环境发生变化,人们常见的认知和技术就可能失灵(阿瑟,2014)。在自然面前,人和技术是有限的。我们可以通过各种技术提高有限生命的质量,但无法阻止衰老;我们可以治愈大约90%的早期癌症患者,但是面对很多中晚期癌症患者却无能为力;我们在自豪于医学技术迅猛发展的同时,也不得不承认现代医学技术的边界仿佛触手可及。这个边界,就是自然的阻滞。

自然的阻滞让人类充分意识到自身力量的局限,既让人类始终保持对自然的敬畏和对自身的清醒认知,在向自然索取的同时尊重和回馈自然,又会激发人类继续探索自然的好奇心,驱使着人类不断精进和创新技术。

在使用技术的过程中,人与自然相遇,一方面人的力量与自然的力量交锋、对抗,另一方面二者相互作用,直至达成暂时的和解或平衡。技术仿佛是人类的“触角”,使人充满好奇又克制谨慎地探索着自然界。以技术为媒介,人类享受着自然馈赠和技术进步带来的成果,也和自然保持着恰当的距离,理智地维持着人与自然的和谐统一。

案例1-8

2003年人类基因组计划正式完成之际,国际人类蛋白质组计划(HPP )也随之启动。该计划旨在对蛋白质组进行系统而深入的研究,和基因组计划研究成果协同合作,真正实现疾病的精准诊断和治疗。HPP 旨在进一步揭开生命的神秘面纱,并计划于2020年完成涵盖超过90% 的人类蛋白质的研究。但即使这样,人类对蛋白质的了解依然只是触碰到冰山一角,还有许多未被充分研究的蛋白质。2022年年初,包括中国在内的六国科学家联合发起了“未充分研究蛋白质计划”。我国科学家领衔发起并主导的人体蛋白质组导航国际大科学计划(Proteomic Navigator of the Human Body,简称π-HuB计划),将进一步改变由基因组学驱动的生物医学发展态势,为我国引领全球生物医学研究奠定基础,所取得的研究成果将造福全人类健康。

资料来源:潘锋(2023b)。

进一步来讲,每一次技术的重大发展不仅极大地推动了生产力的飞跃提升,还引起了生产关系的重大变革。换言之,技术也体现和影响着人与人之间的关系。珍妮纺纱机的发明,使纺纱工人被组织起来安排到工厂流水线的不同岗位,人们在工作中的联系因技术和机器而改变。新冠疫情期间,各种远程会议软件兴起,人们借助5G、互联网、云端等技术,打破了时间和空间的限制,提高了交流效率,调整了交流方式,进而改变了组织形态,塑造着新业态。技术发生作用的过程,必然会把不同的人联结起来,并建立起各种联系。

马克思认为,在未来社会的“新的技术人类生活共同体”中,现代技术的文明成果得到充分发挥,现代技术给人类带来的困境得以真正克服;人与自然之间以及人与人之间的矛盾得以真正解决。在那里,是“人使用技术”,而不是“技术使用人”;在那里,形成了全面发展和丰富的自由个性的个人,人与技术之间的协同关系得到实现;在那里,人与人在技术的创造和应用中主动、真诚地协作,互相补台、各取所长,人与人之间的协作关系也得到实现。

二、人技协同共绘健康愿景

人类追寻健康的脚步从未停止,医学技术取得的每一次成就,都加快了这一脚步。随着人们对大健康理念形成共识,第四次技术革命拉开帷幕,将深刻影响着未来健康领域。

(一)人技协同改善医疗结局

患者最渴盼的恐怕就是借助医疗技术提高临床疗效、改善医疗结局。以机器人外科手术技术为基础开发的达芬奇机器人手术系统,是人技协同的集中体现。在复杂的外科手术中,主刀医师借助操作仪器上的3D屏幕手控操作杆和脚控踏板,对机器人进行控制,使其按照医生的指示去完成相应的手术动作。达芬奇机器人仿佛是主刀医师的眼、手等肢体的延伸,它可以弥补人肢体的限制,做到高清成像、灵活精准、保持稳定,显著提高手术质量,更有助于患者术后康复。

此外,各种检查检验技术对临床诊断的支持,是人技协同更为普遍的体现。

案例1-9

近年来,随着高频超声、超声造影、弹性成像等多模态超声技术以及人工智能的研究和发展,超声新技术的诊断灵敏度大幅提高,已成为评估颈部淋巴结转移(Lymph Node Metastasis, LNM)的首选影像学方法,也进一步提高了术前预测甲状腺乳头状癌(Papillary Thyroid Carcinoma, PTC)患者LNM风险的可靠性。与此同时,随着甲状腺癌分子标志物研究的不断深入,包括BRAFV600等多种基因的联合检测方法不断普及,以及CT(电子计算机断层扫描)、MRI(磁共振成像)等其他影像学的研究和发展,多模态超声技术与分子标志物、其他影像学技术相融合,将会大幅提高其预测颈部LNM 的能力。临床医生在治疗前可以通过PTC的多模态超声检查特征,并结合其他技术,准确预测颈部LNM情况,为治疗方案的选定或手术范围的选择提供更多有价值的参考,最终使更多的PTC患者受益。

资料来源:孙斌等(2013)。

钟南山院士在接受《人物周刊》采访时曾提出:“对医院来说,要把重点放在早发现、早诊断、早检测、早治疗,这是最高的医术,而不在于抢救多少病人。这个是将来健康中国的发展方向。”要实现早发现、早诊断、早检测、早治疗,改善医疗结局,归根到底要靠医学人才专业能力的提升,这必然要求人才不断精进自身掌握的知识和技术。随着医学技术的不断创新,人们可以运用新技术、新理念,更加精细、快捷、高清地为患者查找病因,为早期采取科学干预奠定基础。

(二)人技协同提高健康可及性

在大健康理念下,健康关注的对象不只是患者,而是全人群。医学技术对人类健康的意义,不仅在于高端技术解决疑难复杂问题,还在于其可及性,让更大范围群体的健康受益。现代技术渗入百姓日常生活,建立健康生活方式是提升全民健康的重要方面。特别是经历新冠疫情后,“每个人都是自己健康的第一责任人”这一观念深入人心,越来越多的人认识到健康管理应当从日常做起,从而对可入户、便携式、个性化的技术设备有了较广泛的刚性需求。智能手表、智能手环、智能眼镜、智能服饰等穿戴式智能设备的广泛使用,用全新的人与技术交互方式,使人们可以及时获取外部与自身信息,并获得专属的、个性化的健康服务。

案例1-10

在基层慢性脑缺血(Chronic Cerebral Hypoperfusion, CCH)患者危险因素智能防控中引入智能可穿戴设备(智能血压体温手表)取得了良好效果。智能血压体温手表属于外接式设备,可进行计步/距离/卡路里、血压、体温、心率、血氧饱和度、呼吸频率、运动、睡眠等数据的检测并上传至与设备关联的手机 App,用户可随时在手机 App 及可穿戴设备上查看即时数据。基于智能血压体温手表,搭建数据平台,受试者手机下载数据平台App,建立账号,登录后可进行建档、风险评估、随访、数据上传、检查检验结果查询。健康上报(数据上传)可选择手动输入数据,也可使用同步数据功能,一键输入最近一次的监测数据,并可查看历史上报数据。

智能血压体温手表穿戴方式及测量方式都简单易学,即使是高龄老人也可以独立使用。在此基础上,CCH风险人群可以随时、随地进行相关危险因素指标的采集,几乎可以忽略地域、时间、环境等影响传统随访方式意愿的因素。调查数据表明,在短期内高血压的随访率得到了明显的提升,大大提升了CCH风险人群对随访的主动性,从而有助于提高CCH风险人群对危险因素的认知及危险因素改善。

资料来源:尹琴琴等(2023)。

当前我国正在推进健康中国建设,这一国家战略坚持以提高人民健康水平为核心,以主动适应人民群众多元化健康需求为出发点,落脚于全方位、全周期维护和保障人民健康;倡导把健康融入所有政策,覆盖全生命周期,让人民群众可负担。正因为如此,推进健康中国战略、实现人民健康,需要全方面的协同:从不同层级医疗机构间的协同,到政、产、学、研、用之间的协同,进而不同区域、地区甚至国家间的协同,形成多层次、多元化的社会共治格局。

三、人技协同内化于学科

学科以知识为立身之本,占据独特的学术领地。技术随着人类知识的增长而推进,而人才在知识的内在牵引下进行汇聚和交流。以知识为内核,学科、技术、人才之间建立起内在联系。学科活动为人技协同提供场域,反过来人技协同推动学科变革。

(一)学科汇聚人才与技术

学科是知识分化的产物,学科也是知识汇聚之地。不同专业门类的知识形成了不同的学科。作为以学术精神为引领、学术思想为根本、学术进步和传播为目的的组织,学科主要的活动内容以知识为根基展开。知识的分化和聚合促进学科的交叉与融合,而学科是知识的组织载体。

知识为技术进步奠定基础。正如经济史学家乔尔·莫基尔(Joel Mokyr)所说:“过去四百多年煞费苦心的知识积累,辅之以社会的、科学机制的推动及知识扩散,共同奠定了工业革命和现代技术的基础。”随着现代技术突飞猛进的发展,新技术的产生越来越需要更加系统、专业、深入的知识,一般性、常识性的知识已经不能成为新技术产生的土壤。因此,现代技术反过来帮助建构更高层次的知识和理解,以及帮助揭示更加丰富的现象,从而倒逼知识的更新迭代(阿瑟,2014)。通过这样的方式,知识和技术相互推进。

人才以追求知识和真理为自觉,在知识的驱动下,人才不断进行知识的积累、创新、迁移。很多“跨界”科学家就是知识迁移、融合的典范。牛顿曾是剑桥大学的数学教授,爱因斯坦曾担任专利审查员,而达·芬奇被人们誉为“被绘画耽误的科学巨匠”。

换言之,以知识为内驱,学科将人与技术汇聚在一起,它们内在联系、相互促进。

(二)学科为人技协同提供场域

在人使用技术的过程中,要想发挥技术的价值,需要场域。

首先是技术场域。一项新的技术的产生往往是基于原有的技术。我们熟知的著名发明家瓦特、爱迪生、莱特兄弟,他们的发明都不是无中生有的,而是基于同时代的技术成就。不仅如此,现代技术日益系统化,功能日益网络化,现代技术越来越成为多个技术聚合的产物,如智能手机。

其次是时代场域。技术要为人所用,必须迎合人的需求,而人的需求具有时代性。比如,古人通过观测太阳来判断时间,后来还发明了日晷。这项技术代表着当时世界的尖端技术水平,放到今天也是科学合理的,但是人们绝不会再使用它,取而代之的是精密的手表、闹钟或手机、电脑等各种现代设备。

再次是文化场域。技术的生存与发展受其所在文明的影响,人类的文化环境影响着人们对技术的选择。文化的多样性为技术的多样性提供了生存空间。而在全球化趋势下,文化多样性日益淡化,各种传统文化逐渐被人们淡忘、遗失,一项成功的新技术动辄顷刻间席卷全世界,但是有的新技术不那么幸运,可能尚未进一步完善就已经被湮没。因此,全球化时代一方面为技术更新迭代和广泛传播提供了便利,但另一方面也对技术自身提出了严峻的挑战。

最后是学术场域。对比中西方技术发展史,近代中国没有延续古代中国科技的辉煌,没有形成有效的聚合、传承和持续发展,根源在于重文轻理的社会文化,未形成普遍崇尚科学技术的社会风气。

当前,我国全社会日益形成重视创新、重视科技、重视人才的浓厚氛围,营造了人技协同的良好生态。在学科层面,学科为人技协同提供了良好的土壤。学科汇聚专业知识和技术,集聚和配置学科资源,组织和凝聚知识型人才,涵养包容、多元、创新的文化品性,为技术的孕育和发展奠定基础。

(三)人技协同助推学科变革

纵观人类医学史,医学代表人物在技术领域的重大发现或创造,一次次推动着医学学科变革。威廉·哈维(William Harvey, 1578—1657)通过活体解剖的实验方法发现血液循环,创建血液循环学说,使生理学从解剖学中分离出来。威廉·康拉德·伦琴(Wilhelm Conrad Röntgen, 1845—1923)发现X射线,为疾病诊断开创了医疗影像技术的先河,更重要的是开创了一个全新的学科——医学影像学,使人类对疾病的诊断、治疗模式发生了深刻改变,引领人类医学进入了崭新的时代。安东尼·菲利普斯·范·列文虎克(Antonie Philips van Leeuwenhoek, 1632—1723)改进了显微镜,并用以发现了单细胞生物和细菌,他的发现开创了一个全新的科学分支——微生物学。现代外科学的完善,则有赖于消毒、麻醉、止血、输血等技术的产生和进步。詹姆斯·杜威·沃森(James Dewey Watson, 1928—)、弗朗西斯·哈利·康普顿·克里克(Francis Harry Compton Crick, 1916—2004)以及莫里斯·休·弗雷德里克·威尔金斯(Maurice Hugh Frederick Wilkins, 1916—2004)发现并阐明了DNA(脱氧核糖核酸)分子的双螺旋结构——被誉为20世纪最重要的发现之一,奠定了分子生物学的基础。中国医学同样如此,中医学经典《内经》记载了内服、外治、针灸、按摩、导引等疗法,支撑了“治未病”“治病必求于本”等主张,重在未病时采取预防措施、得病后防止疾病发生转变。华佗(145—208)创用麻沸散施行外科手术,开创了外科手术的新纪元,把外科学大大向前推进了一步,被后人尊称为“外科鼻祖”。

面向未来,生命科学、转化医学、个体化医学、精准医学、整合医学等将是21世纪医学发展的优先领域。而这些新兴学科的发展,离不开其他领域技术革命的助推。以生命科学为例,著名的物理学家、诺贝尔物理学奖获得者杨振宁先生曾说,21世纪将是生命科学的世纪(许智宏,2001)。在生命科学孕育和发展的过程中,光学显微镜的发明使细胞的发现和细胞学说的产生成为可能与现实;电子显微镜的出现使生物学的研究进入了亚细胞和分子水平;生物化学技术的发展和不断飞跃对生命科学理论的研究起到了巨大的推动作用;计算机的应用大大提高了生物学的研究效率和精确程度,使生命科学从观察描述进入了精确计算(齐宝瑛和懂德鹏,2002)。

案例1-11

2023年4月6日,上海瑞金医院发布脑科学领域“治疗难治性抑郁症”研究成果:运用脑机接口技术对神经进行调控,患者术后抑郁症状平均改善超过60%。脑机接口技术,简而言之就是将人脑与外部设备连接,从而在获取人脑信息的同时,对人脑施加影响。将其应用于难治性抑郁症患者,将脑起搏器的电极芯片直接连接到大脑神经环路,通过电刺激进行神经调控治疗,改善患者的情绪状态和认知能力。尽管脑机接口技术目前仅是临床研究,但前景可观。

“有时去治愈,常常去帮助,总是去安慰。”爱德华·利文斯顿·特鲁多(Edward Livingston Trudeau, 1848—1915)医生的墓志铭是所有医者恪守的行医之道。人的力量是有限的,医学作为人类探索疾病和生命奥秘的一门学科,其效能也是有限的。要为更多的人驱散疾病痛苦、带去健康福祉,人类必须与医学技术携手并肩。换言之,人技协同让人类更深入、更细致地走近自己、走进自然。

正如古希腊哲学家芝诺的名言:“人的知识就像一个圆,圆内是已知,圆外是未知……你知道的东西越多,不知道的东西也会越多。”在探索健康的道路上,人技相偕,不断拓展人类认知的边界,人类与未知接触的空间也越大。这条边界就是自然,它的存在让我们永远心生敬畏,继续埋头俯身,思索如何走好脚下的路。

医学技术使人类对疾病和健康的探索到达了更加广阔与艰深的领域,克服了人类的先天不足。尽管有人对技术存在一些担忧,但不可否认的是,克服技术弊端的钥匙就掌握在人自己手中。人与技术的相互补益和促进,是推动人类自身进步的强大力量。

第三节 人才效能的共同体

知识型人才对知识和真理的追求,对价值实现的渴望,使他们自发凝聚起来成为学科共同体。学科是以知识型人才为主的学科共同体发挥效能的场域。学科共同体及其内部的学科生态成为审视学科健康、持续发展的新视角,也为人才效能提升开辟新路径。

一、人际协作、人技协同是学科共同体的特征

人作为社会存在物,不能不以共同体的形式存在。另外,人是实践的主体,实践是人的特性,任何实践都是在人们共同生存的整体(社会共同体)中进行的。马克思认为,“共同体”是“现实的人”形成的利益团体,是人类生存和发展的基本方式。共同体是个体之间基于共同意志,并共同实现该意志的统一体。个体之间平等交往与沟通,并相互肯定与欣赏。

任何共同体内部,都是由社会性的分工与协作构建起来的关系和交往体系。在医学活动中,尽管存在医、护、技、药、研、管等不同分工,但各学科知识型人才紧密协作,在患者照护的不同环节各司其职、紧密衔接;而在患者就诊的全过程,各学科人才与患者之间相互沟通、配合,构成学科共同体,共同应对疾病的挑战,共同探寻健康的奥秘。

共同体的形成和发展需要内在动力。作为知识密集型共同体,学科共同体的形成和发展源自医学知识和技术。知识和技术的演进,导致学科的产生;对知识和技术的追求与向往,导致知识型人才聚集到学科中从而形成学科共同体;知识型人才对知识和技术的应用、创新,促使学科共同体不断解决学科领域的问题,推动学科成长。换言之,人才与知识和技术相互作用,成为学科共同体发展的内在动力。在医学活动中,知识型人才与医学知识和技术的相生相伴尤为紧密。知识型人才的遴选、培育,无不以其掌握知识和技术的程度为基本条件与目标之一;医学知识和技术的变革,离开知识型人才的创造,就是无本之木、无源之水。

二、知识型人才是学科共同体的主体

马克思认为,人是生产力诸多要素中最活跃的要素,劳动是人之为人最基本的存在方式,人的劳动是推动人类解放和社会发展的主要途径与根本力量。对学科而言,学科的健康运行和长远发展归根到底要靠人这一主体的创造。知识型人才是推动学科发展的根本力量,学科只有依靠人不断丰富与创新知识和技术体系,才能得以生存和发展。将学科视为生命体,“人”这一要素是其维持和体现生命体征的机理。

学科之所以成为学科,必然具备独特的知识领地、技术体系、知识型人才、物资设备,以及把这些要素全部组织和调动起来的组织形态。在所有这些要素中,知识型人才是最活跃的,是学科共同体的主体。作为学科的组织者,知识型人才是传播与发展学科知识和技术的专业人才,是医学领域“第一生产力”的体现者、开拓者和创造者;知识型人才不仅要不断实现自身成长,还要培育更多的学科人才,不断推进共同体成长。对于医学学科,知识型人才承担的最重要的职能是照护患者,学术的传播、人才的培育均围绕照护患者展开。其中,学科带头人是核心。学科带头人的专业水平在很大程度上决定了学科的实力;同时,学科带头人应当具有广阔的视野,能够敏锐捕捉专业领域的前沿,引领学科发展方向;最重要的是,学科带头人应当具备宽广的胸怀和境界,为人才提供施展才华的舞台和不断进取的机会。学科骨干人才是中坚力量,发挥着重要的承上启下作用,他们应当参与学科重大事务,同时学科带头人的后备人选往往会从中择优遴选。学科基础人才是发展的基石,学科大量的事务由他们承担,他们维系着学科的日常运转。不同层级的主体并无高下之分,他们之间只有相互协作,才能发挥最大的效能。

医学活动中,除了学科内的知识型人才,往往还有其他学科、部门甚至机构的人才参与其中。他们形成一股合力,共同推动学科的发展。

“主体间性”一个很重要的前提就是:承认主体性。只有同为主体的各方之间的交往是平等的,才能实现真正的协作。换言之,不论是管理还是临床,不论是医、护、技、药、研、管哪一类学科的知识型人才,都是医学活动的主体,都从自身专业角度共同对患者实施照护,增进对疾病的了解。

案例1-12

在新一轮科技革命和产业变革加速演进的背景下,新工科、新医科、新农科、新文科“四新”建设是高等教育应对未来挑战的战略先手棋,为新时代我国医学教育高质量发展指明了前进方向,也对医学人才培养提出了更高的要求。为此,昆明医科大学将推动医学教育改革创新、提升医学人才质量放在至关重要的位置。2023年4月,由高校、研究院所、医药企业、医院等65家单位组成的云南新医科教育联盟在昆明医科大学成立,联盟致力于深化省际、校际、校企、校地等在资源共享、平台共建、协同育人、协同创新等方面的实质性合作,实现优质医学教育资源开放共享,致力于新医科人才培养。

资料来源:昆明医科大学(2023)。

三、学科是共同体治理的场域

(一)学科
1.学科的定义

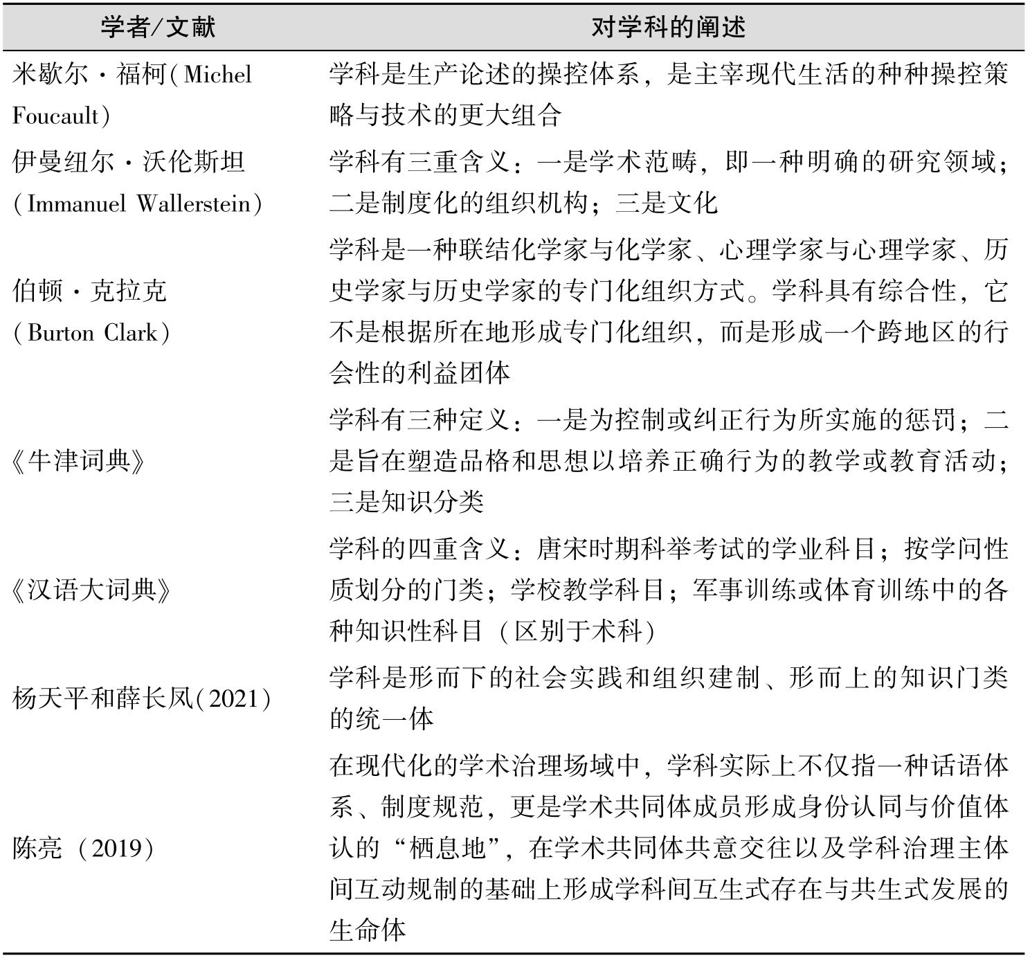
学科一词源于希腊语didasko(教)和拉丁语disco(学),具有学习的含义。古拉丁语中的disciplina,含义是对“门徒的教育”,包含知识(知识体系)和权力(孩童纪律、军纪)的双重意义。从词源看,学科最早的含义是对学生的教育、规训、训练与惩戒等,以使学生达到某一学科的行为规范的要求。不同学者及文献对学科有不同的阐述,可参考表1-3的展示。

表1-3 部分学者及文献对学科的阐述

在医院语境下,学科是医院承载社会服务、人才培养和创新进步等功能的基本单元:一是社会服务功能,即医疗功能,这也是医院的核心功能;二是人才培养功能,即教学功能,是实现人才培养与成长的功能;三是创新进步功能,主要体现在学科研究方面,是人类社会提高生存与发展能力的功能。换言之,学科既是医学知识创新的基地,又是广大医务人员专业技能、知识体系与价值呈现的平台载体。

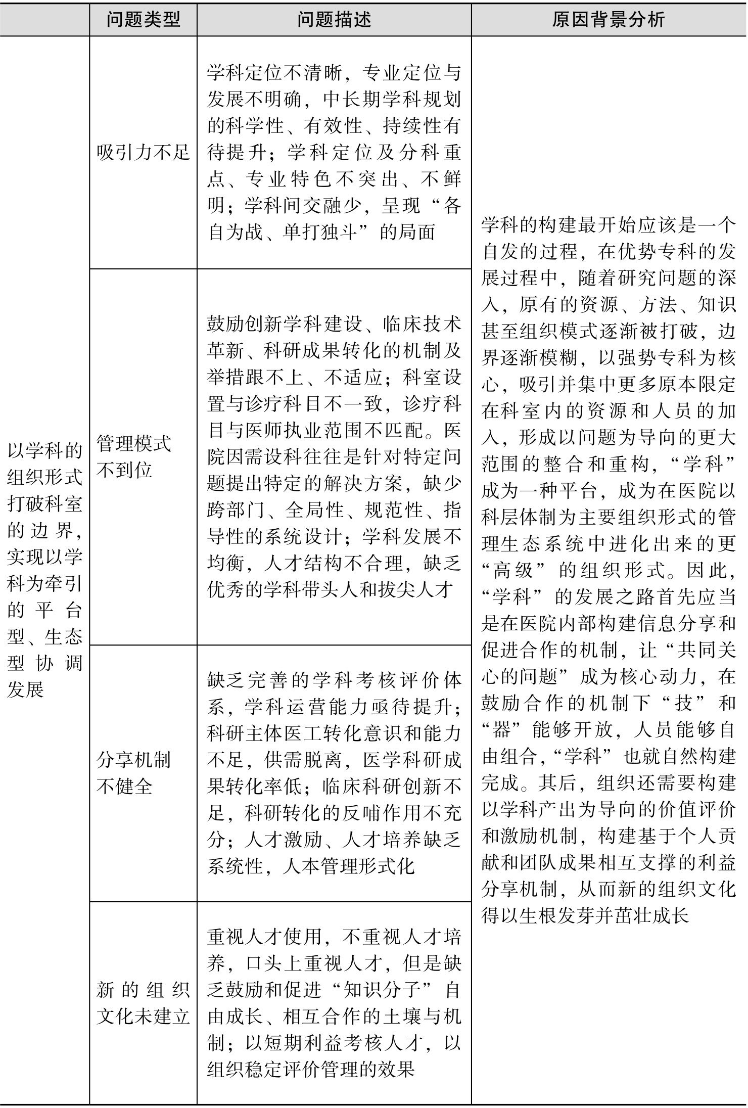
医院的学科不同于科室。后者作为医院提供医疗照护服务的组织单元和管理单位,是把医务人员、诊疗资源和诊疗服务进行分类、组合,进而履行医教研等职能的基础和平台。科室具有履行职能所需的物理空间、人员、岗位、物质资源等,是医院实现资源配置、人员组织的有形载体。相比而言,学科在组织形态上相对更松散,边界相对更模糊,形成机制上更灵活,科室则泾渭分明、结构框架相对固定,同时强调人员归属;学科专注于学术事务,科室则侧重于行政管理和资源配置;学科成员之间不是靠层级和行政权力联结在一起,而是基于共同的学术追求组织起来。例如,某医院的呼吸学科在科室设置上可能对应西医、中医呼吸科等多个科室,这些科室有独立的物理空间、设备、负责人、人才队伍及相应的疾病领域;而诸如项目申报、人才培养、科研合作和重大疑难疾病诊疗等事务往往需要整合整个呼吸学科的资源,这时科室的界限将被打破。科室的弊端及其与学科的差别详见表1-4。

表1-4 从“科室”走向“学科”——主要问题和分析

(续表)

医院的学科不同于专科。专科是以诊疗科目设置为参考的一种临床分科体系,是以“专病”为中心的临床专业分类,是某疾病诊疗技术手段与方法的集成,是临床技术创新和科研成果转化能力的载体。根据规模,专科在不同医院有不同体现:有的是某个学科下细分的亚专科,有的是某个学科的二级学科,有的甚至成为专科医院。在医学实践中,临床重点专科建设是提升临床诊疗水平、提高医疗服务能力、实现医院可持续发展的战略性举措,同时也是衡量医院医疗技术水平和专业特色的重要标准。相比而言,专科侧重于临床实践,主要针对某一类疾病或某一系统疾病的专门治疗,着眼于解决医疗服务能力、医疗质量安全及医疗服务效率三方面的实际问题;而学科是一个更宏观的概念,不仅包括临床实践,还包括学科理论体系、技术体系建设以及相应的教学、科研、创新活动。

我们并非刻意区分学科和科室的异同,我们强调的是打破自身固有的限制,汇聚人的智慧和资源的力量,实现人的能力和技术创新的突破。在实践中,往往需要学科和科室共存。科室是医院重要的管理层级,开展科学的科室管理具有重要的现实意义。患者在医院诊治的过程中,往往要和多个科室打交道,病情越复杂的患者涉及的科室可能越多,这便需要科学的管理将多个科室协同起来。面对重大公共事件更是如此。新冠疫情期间,要短时间内集合大量医疗资源,就必须依靠强有力的组织才能集中力量办大事,科室在资源配置、人员组织方面发挥了重要作用;而跨学科团队在患者救治、疫苗研制等方面充分展示了学科的智慧和力量。这是科室和学科各展其能、协同作战的生动案例。

我们区分科室、专科与学科,是基于对“治理”的理解:治理强调多元主体、合意共在,因此多元化主体、全方位视角、多维度举措、宽幅度路径是治理的内在要求;与之相适应,是对学术事务的全面覆盖及学术主体的全面观照。因此,相比于专科、科室,学科这一提法与学术活动的内容和目标更加契合,也与学术精神的内涵和价值更加相融。在实际的医疗语境中,“科室管理”“专科建设”“学科建设”并不鲜见。本书提出“学科治理”,厘清学科、专科、科室的内涵和外延,旨在以“人民健康”之立意、“海纳百川”之胸怀、“化异为同”之举措,达“美美与共”之目标。

2.学科的属性

(1)知识属性

有人说,学科顾名思义就是“分科之学”。随着人类社会的进步,人类在劳动实践中产生的知识总量得以扩大,并且在实践中需要专门深入钻研某一领域的知识,知识得以分化和分类,形成的分支就是学科。学科是人类知识体系的集合,是某一类知识体系所具有的特定范式的结晶,是已有知识集成和新知识生成的重要载体,学科发展围绕知识的发现和创新进行。换言之,学科既承载了人类掌握的已有知识成果,又承载着创新知识的使命。

(2)实践属性

学科是人类实践的产物,学科发展源自实践需求,学科价值在于改变实践。纵观古今中外医学学科的沿革,没有一次医学思想的创新、医学技术的突破不是来自医学实践;同样,也正是在解决医学实践的问题当中,医学学科不断扩大学科领域,实现学科价值。

(3)组织属性

尽管学科是相对松散的组织体系,但也呈现其特有的组织架构、组织制度、组织秩序,形成学科的组织文化,成为一种新的集中智慧和实现资源利用效率最大化的组织模式。随着计算机和网络技术的发展,学科活动的组织形式可能发生变化,学科的组织属性更加扁平化、自由化和网络化。

(4)进化属性

随着知识和技术的变迁,学科也将不断演进,呈现生物的进化特点。学科作为生命体,同人一样,也具有“孕育诞生—青春期—成熟期—重构期”这样的生命周期。一门新兴学科往往会先经历一个被观望、质疑到接受的过程;随着不断解决实际问题,学科的内在逻辑日益自洽、理论体系日益丰满;在站稳脚跟后,学科则像年富力强的中年人那样,能够在领域内游刃有余地发挥影响;但是,生命力的延续在于不断地从外部环境中获取新的信息、资源,如果不继续纳入新的资源、重构新的生命图景,旧学科原有的优势和资源将不敌新的外部竞争与更新的学科生命体,从而面临被湮没、拆分或取代。

3.学科的向度

学科被赋予多重价值诉求,具有不同的学科向度,理解学科的内涵需要多维视角和多层次分解。

第一,学科是知识分化发展的产物。学科与知识相伴相生。知识是人类智识生活的结晶,知识体系的形成需要借助学科这一载体,实现知识应用逻辑与学科逻辑的生命相遇。对不同学科的知识进行整合和迁移,可以实现知识的增值。学科的建构首先要遵从知识的内在演进逻辑,更要实现促进新知识产生的价值诉求。

第二,学科呈现组织形态。随着知识的演进,学科由最初的无序逐步走向有序,并发挥系统的协同效应。学科具有自组织特点,这种自组织追求开放、自由、独立、有序等目标。要达到系统协同、独立有序,学科建构必须基于形诸外在的组织建制以及共同的规则和价值目标。这是学科建构的外在逻辑,也是学科治理体系不断演进完善的价值诉求。

第三,学科成员是学科的主体。知识是开放、流动的。在知识的吸引下,人对真理的追求、对创新的渴望,孕育着一种内生的冲破学科界限的力量,成为学科交叉融合的根本动能。在这个过程中,学科成员不仅获得了更丰富的知识,而且获得了价值体现并实现了精神归属。学科是学科成员的学术场域和精神家园,它不借助强制力量,而是建立在学科成员合意表达的基础之上,自发达成学科交往共识,建立学科契约关系,维系学科生态系统有序运转。因而,学科治理尊重并实现人的理想和价值,实现人的自由发展。

第四,学科的交叉融合是必然的。类似生物种群一样,不同学科之间按照一定的学科秩序与规范形成了跨界互动的组织群落;学科群落是不同学科之间相互融合、交叉互补与跨界交往的集合,是学科集群可持续发展的“组织域”。在“组织域”的生态系统中,学科群落以整体性思维为着眼点,将不同学科的知识结构与特性有序组织起来,形成聚合共生与卓越集群的创新联动效应,进而在动态的可持续探究的过程中确定学科研究的新问题。学科群落在自然环境与社会环境的双重作用下开展学科知识聚合创新活动,共同迈向卓越。

以上四个学科向度有机联系,相互建构。知识分化产生学科,但也正是知识的张力推动学科交叉融合,而这个过程始终伴随着学科成员的深度专业化和高度协同化;学科不是纯粹的形而上,离开了体现秩序和规则的组织建制等外在形态,知识发展就失去了载体,学科成员就失去了家园,遑论学科的交叉融合;学科成员是知识演进的创造者、传播者,是学科组织形态“约束”并“服务”的对象,是学科交叉融合的推动者;而学科的交叉融合让学科成员的知识更加全面和深化,进而产生新的组织形态。

(二)学科共同体
1.学科共同体的雏形

学科共同体是学科治理视阈下“学术共同体”的概念迁移。学术共同体是指有相同或相近的价值取向、文化生活、内在精神和特殊专业技能的人,为了共同的价值理念或兴趣目标,并且遵循一定的行为规范而构成的一个群体(张桐语,2015)。

学科共同体的另一个雏形是“科学共同体”。英国科学哲学家迈克尔·波兰尼(Michael Polanyi)在《科学的自治》一文中首次提出“科学共同体”概念,意指有着共同信念、共同价值和共同规范的“科学家群体”。中国科学院院士周忠和指出,科学共同体是科学家组成的群体,它既可以指广义上的科学界,又可以指很小的学科或者交叉学科的领域。

与学术共同体、科学共同体一致的是,学科共同体承担着科学研究和学术研究的天然使命,同时,学科领军人才、学科带头人、学科骨干等构成了学科的学术主体。但与学术共同体和科学共同体不同的是,学科共同体是指基于学科治理视阈,在中国医院学科特定语境下,以知识型人才为主体,与患者及其他利益相关者共同构建的学术组织。学科共同体的价值目标指涉健康,是学术共同体、科学共同体在健康领域的新形式。

2.学科共同体的属性

学科共同体从属性上讲应归类为一种社群组织。社群有着特定的社交关系链,有稳定的群体结构和较一致的群体意识;成员有一致的行为规范、持续的互动关系;成员间分工协作,具有一致行动的能力。社群主体泛指学科共同体中的所有人。学科共同体中,不论是行政管理人员、学科领军人才还是临床一线医务人员,都是社群中的成员。只不过行政主体和学术主体以及社群中的其他成员在学科共同体中承担的角色、发挥的作用、彼此之间的互动关系有很大的差别。

(三)学科共同体是学科治理实践的主体

从学科的概念层面,美国当代著名高等教育学者伯顿·克拉克认为,学科是一种联结化学家与化学家、心理学家与心理学家、历史学家与历史学家的专门化组织方式。在现代化的学科治理场域中,学科实际上不仅指涉一种话语体系、制度规范,更是学科共同体成员形成身份认同与价值认同的“栖息地”。学科是将学科人才联系在一起的场域,在这一场域内,人才之间使用同一套话语体系,达成彼此之间的身份认同,从而组成交往和互动的共同体。对学科共同体的关注,重点在于共同体内人与人的互动方式,组织氛围、体制架构等影响人才效能发挥的要素,以及在学科治理实践中个体价值的实现及其对共同体的价值认同。

学科共同体理念是学科治理的新视角。学科共同体将视角放在由人组成的学术组织内部的学科生态以及人与人之间的互动关系上。学科共同体的主要任务是围绕学科开展各类学科实践活动,而学科共同体是学科治理实践的主体。学科承担着知识传承与创新、生产与服务的主要职责,并借由学科专业知识和技术的持续积累、创新来实现学科的发展壮大。

学科本身具备的自组织特征,要求学科治理必须坚持学术导向,尊重学术自由,维护学术民主,坚持学科发展的本源逻辑,确保学术主体在学科治理过程中的决策主体地位以及在学科重大事务决策中的参与度和话语权。学科必须坚持学术治理模式,充分发挥学术主体的专业知识、学术权威和学术影响力,通过以学术为核心建立的组织形态、制度安排和秩序规范,表达利益诉求,并通过反复的沟通、协商、交流,形成学科治理的共同意志和发展共识,积极发挥学术权力的作用。

案例1-13

某三级甲等中医院以手术室管理为切入点,探索MDT 模式下的精细化管理。

围绕DRGs(疾病诊断相关分组)模式下手术室精细化管理,由院长主持,总会计师牵头,财务科精心选配医务科、护理部、医保办、总务科、信息科、手术麻醉科等骨干人员,成立MDT模式的“促进手术业务发展”项目组,共同商讨如何促进手术业务发展。财务科及时向科室反馈调研访谈结果,按照问题清单将该项目分为五大模块,分别为月绩效政策支持、业务流程改进、科内精细化管理、医疗项目收费完善、后勤管理支撑。与此同时,在运营团队的精细化管理建议下,科室强化责任落实,手术医师、麻醉医师、护士三方各司其职、各尽其责,手术流程日益规范、顺畅。

自采取MDT模式以来,麻醉科不断提升业务水平,开展新治疗项目,三四级手术占比由29.6%提升为30.2%,CMI(病例组合指数)由1.04提高至1.07,住院天数缩短1.48天,住院费用每人次下降1.82%。

MDT模式充分发挥财务等各职能部门与临床科室的协同效应。运营团队充分发挥业财融合的参谋作用,使临床科室真切体会到职能部门为临床业务开展提出的实质性、精准化建议与指导,同心同向,从抵触、不配合到欢迎、重视;与此同时,运营团队也感受到自身的价值。运营团队的努力最终惠及患者,实现了临床、管理、患者多方共赢。

资料来源:徐旭利等(2023)。

在学科治理实践中,学科共同体是关键。不论是医院整体学科建设还是某个学科发展,不论是增进全人类健康福祉还是促进每一个患者康复,运用学科治理新思维都具有十分现实的意义。在共同目标的引导下,各个领域的人才汇聚在一起,促使学科和人才双重价值的实现。这种学科共同体是学科治理实践的主体。

四、学科共同体中人才与学科双向赋能

学科孕育人才,人才反哺学科。学科必须观照人的发展,建立学科与人之间的良性互动和生态关系,形塑学科共同体。在这个共同体中,学科通过规划建制凝聚人才,为人才提供资源、基础,通过人才的实践,推动学科发挥影响力、彰显价值。

首先,人才存在于学科,学科因人才而动态优化。人才存在于学科,学科建制为人才发挥效能明确了定位。每个个体都处于一定的组织单元和社会关系中,都要基于一定的身份和职责来发挥效能。这个身份就是以学科建制来定位的坐标。反之,人才因知识和技术的变革而发生流动,因学科的交叉融合而发生分化组合,对学科建立灵活的建制提出要求;学科应顺势而为,及时调整建制,为人才发挥效能奠定基础,从而助推学科顺应变革。

其次,人才价值实现于学科实践,学科因人才的实践而发展演进。人要成长为才,掌握一定的知识和技术并发挥价值是重要的前提。一方面,人们在实践中检验并进一步丰富知识和技术,同时服务于实践,人的价值得以体现;另一方面,人的实践不断解决旧的问题、发现新的问题,为学科开拓新领地,助力学科发展。

再次,人才汇聚成学科发展的动能,学科的发展助推人才的成长。一方面,学科发展的不竭动力来自人的创造力,将人才有序地组织起来,激励他们发挥所长,是学科的核心要务;另一方面,发展势头强劲的学科,也会给人才带来更多的机会、更高的平台、更强的归属感,激发人才成长。

最后,人才声誉塑造学科影响力,学科声誉为人才搭台。一方面,不论是百姓口碑,还是眼下各类医院排行榜,学科人才的声誉在很大程度上影响着学科的声誉;另一方面,一个有影响力的学科在对外辐射的过程中,人才也将受益。

案例1-14

南京医科大学第一附属医院搭建人才及学科建设体系,通过学科振兴、人才荟聚“双引擎”,助推医院高质量发展。其一,医院在“送出去+引进来”的人才培养模式上进行了很多探索;其二,医院搭建了完备的临床研究平台和创新转化平台,关注成本、加强质控、科学运营,实现了人才与平台的互补支撑;其三,医院实行学科与人才分层分类建设,集中资源发展优势学科,孵化潜力学科,同时将人才分为临床服务型人才、研究型人才、管理型人才,把合适的人放在合适的位置上,为学科和人才发展提供个性化支撑,为医院发展发挥最大效能。

学科和人才是医院的核心竞争力,这是广泛的共识。深刻认识学科与人才之间紧密联系、相互作用的内在机制,并用以提升学科实力、激励人才发挥效能,是当前大多数医院内涵式发展的必由之路。高质量发展是贯彻新发展理念、构建新发展格局的发展。构建新发展格局,就要突破学科壁垒,加强学科融通,其中的关键在于人才。学科高质量发展必须将人的发展作为首要任务与目标,学科的发展即人的发展,学科的高质量发展最终要依靠高质量的人才。

(代郑重 张铁山) fAjX1ccTDuXM/lhuJuslLB7vVMYL/yE86K6DtOWUmTpjg71+Y1au65hf6sz0bQ/b

点击中间区域
呼出菜单
上一章
目录
下一章
×