购买
下载掌阅APP,畅读海量书库
立即打开
畅读海量书库
扫码下载掌阅APP

第一节
国内地理专业布局

国内地理专业设置情况主要通过地理学科专业布局、地理学科院校培养质量、地理学科专业建设水平和地理学科院校培养特色几个方面来反映。

一、地理学科专业布局

(一)地理学科本科专业布局

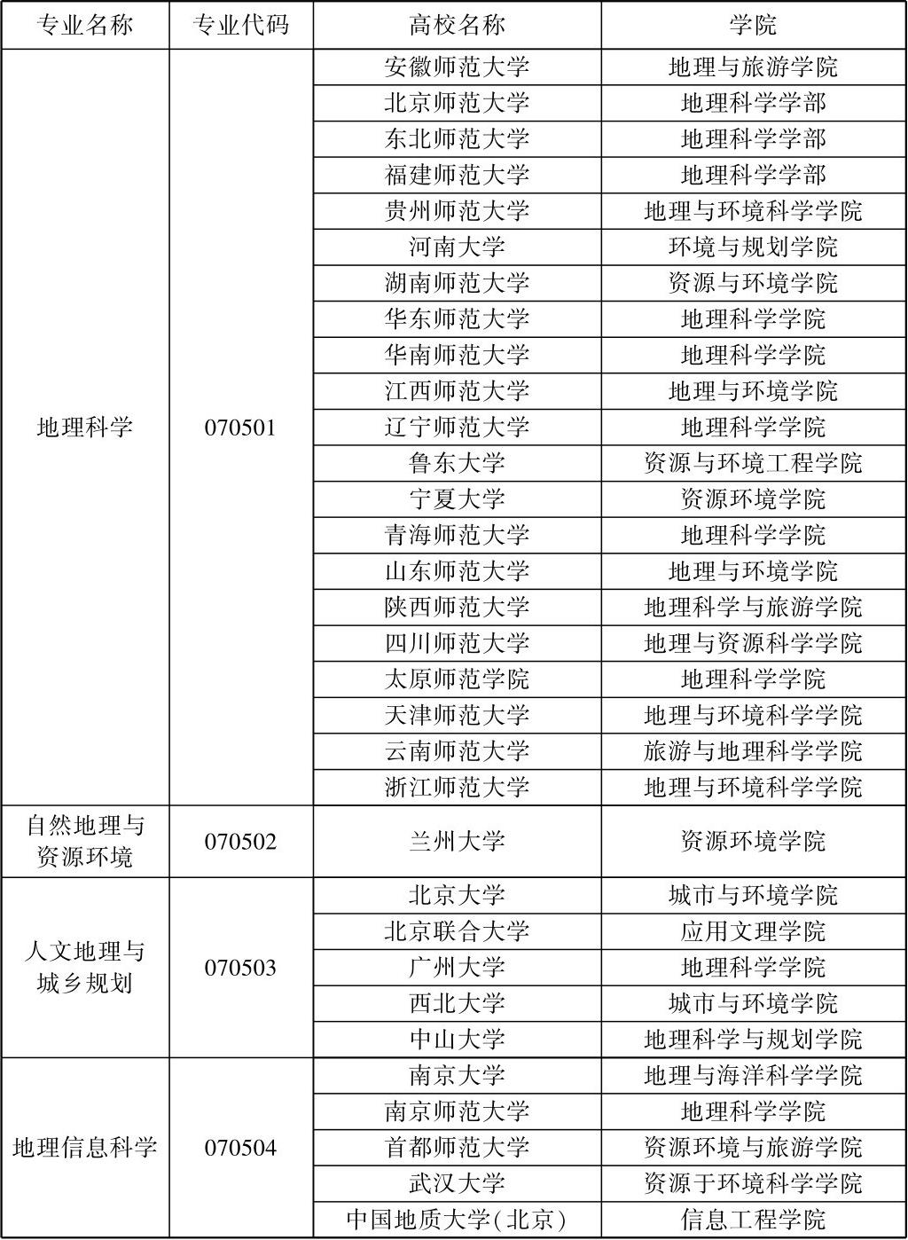
全国(不含港澳台地区)共319所开设地理科学类专业(地理学专业)的高校,所有省(自治区、直辖市)均拥有具有地理学专业的高校。其中江苏、湖南、山东拥有地理学专业的高校数最多,均在20个以上;河南、河北、北京、云南、吉林、浙江等14个省(直辖市)拥有10~18个具有地理学专业的高校;广西、山西、福建、上海、重庆、新疆等14个省(自治区、直辖市)拥有1~9个具有地理学专业的高校(表3-1)。

1.地理科学专业

全国共163所开设地理科学专业的高校,所有省(自治区、直辖市)均有开设该专业的高校。其中,河南、河北开设该专业的高校数均为10个;广东、湖北、吉林、山西等13省有6~9所开设该专业的高校;黑龙江、北京等6省(直辖市)有3~5所开设该专业的高校;其余省(自治区、直辖市)有1~2所高校开设该专业。地理科学专业包括地理科学师范类和地理科学非师范类。

2.自然地理与资源环境专业

全国共123所高校开设自然地理与资源环境专业,其中,湖南开设自然地理与资源环境专业的高校最多,共13个;湖北、河南、山东等9省开设自然地理与资源环境专业的高校各有6~9个;广西、海南、辽宁、青海、上海、天津、西藏均仅有1所高校开设自然地理与资源环境专业,其余省(自治区、直辖市)有2~5所高校开设该专业。

3.人文地理与城乡规划专业

全国共151所开设人文地理与城乡规划专业的高校,分布在所有省(自治区、直辖市)中。其中,江苏、河南、湖南开设该专业的高校数均为10个以上,分别为14所、11所、11所;湖北、四川、广东、云南等12省有5~8所开设该专业的高校;吉林、重庆、江西、上海、新疆有2~3所开设该专业的高校;其余省(自治区、直辖市)仅有1所高校开设该专业。

4.地理信息科学专业

全国共176所开设地理信息科学专业的高校,分布在所有省(自治区、直辖市)中。江苏、山东、河南、北京等8省(直辖市)开设该专业的高校数均为10个以上;吉林、四川、贵州、云南等11省有4~9所开设该专业的高校;其余省(自治区、直辖市)有1~3所高校开设该专业。

表3-1 全国地理学专业319所培养院校明细

(续表)

(续表)

(续表)

(续表)

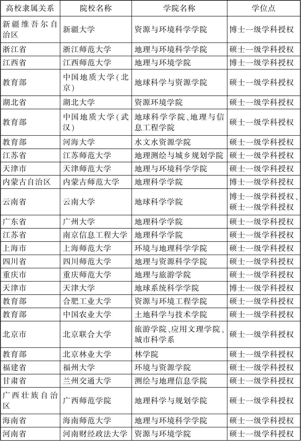
(二)地理学科研究生专业布局

全国地理学硕士点授权高校共85所,其中北京硕士点授权高校最多,共8所;湖北、江苏、陕西各有6所硕士点授权高校;山东、吉林、广东、河南等12省分别有3~5所硕士点授权高校;安徽、上海、海南、黑龙江等14省(直辖市)各有1~2所硕士点授权高校;西藏暂无硕士点授权高校。

全国地理学一级学科博士点授权高校共33所,其中北京博士点授权高校最多,共4所;江苏、湖北、广东、陕西、云南、甘肃6省各有2所博士点授权高校;湖南、山东等17省各有1所博士点授权高校;四川、浙江、广西、山西、海南、宁夏、西藏7省(自治区)暂未有地理学一级学科博士点授权高校。

表3-2 全国地理学专业研究生培养单位

(续表)

(续表)

(续表)

二、地理学科院校培养质量

地理学科在不同地区不同院校的培养质量有所差异,这一差异主要通过学科评估结果来反映。根据第四轮学科评估结果,地理学一级学科中,全国具有博士授权的高校共31所,本次参评29所;部分具有硕士授权的高校也参加了评估,参评高校共计60所。其中,北京大学、北京师范大学评估结果为A+,华东师范大学评估结果为A,南京大学、南京师范大学和武汉大学评估结果为A-,这些院校的地理学科定位为国际一流水准;首都师范大学、东北师范大学、福建师范大学、河南大学、中山大学、云南师范大学和兰州大学7所院校评估结果为B+,华中师范大学、湖南师范大学、华南师范大学、西北大学和陕西师范大学5所院校评估结果为B,辽宁师范大学、哈尔滨师范大学、山东师范大学、西南大学、贵州师范大学和西北师范大学6所院校评估结果为B-,这些院校的地理学科定位为国内一流水准;河北师范大学、浙江师范大学、安徽师范大学、中国海洋大学、青海师范大学和新疆大学6所院校评估结果为C+,天津师范大学、河海大学、江苏师范大学、江西师范大学、中国地质大学(北京)和湖北大学6所院校评估结果为C,云南大学、广州大学、内蒙古师范大学、上海师范大学、南京信息工程大学、四川师范大学和重庆师范大学7所院校评估结果为C-,这些院校的地理学科定位为国内平均水准(表3-3)。

表3-3 第四轮学科地理学评估结果

注:评估结果相同的高校排序不分先后,按学校代码排列。

三、地理学科专业建设水平

地理学科专业建设水平主要通过国家“双一流”学科建设结果予以反映,其目的在于通过对学科建设、人才培养、师资队伍、科学研究、社会服务和其他指标的监测,推进学科建设进展,培养拔尖创新人才,建设一流师资队伍,提升科学研究水平和提高社会服务能力。2019年国家“双一流”建设专业中,地理学有33个院校入选,其中地理科学专业有21个院校入选,自然地理与资源环境专业有1个院校入选,人文地理与城乡规划专业有5个院校入选,地理信息科学专业有5个院校入选。

表3-4 地理学“双一流”建设专业及院校名单

四、地理学科院校培养特色

不同定位的院校,其地理学科的发展条件、方向和特色也存在差异,现就第四轮评估中A类和B类院校的地理学科发展情况进行梳理。如下情况均根据该部门的2023年网页介绍整理。请读者直接进入该部门网页,以便使用最新的资料。

(一)A类评估结果的院校
1.北京大学

北京大学城市与环境学院网页介绍了基本情况。学院以地理学为主体,包含生态学、环境科学、城乡规划等多个相关学科,具有理、工、文多学科交叉的综合优势。学院拥有地理学国家一级重点学科,自然地理和人文地理两个国家二级重点学科。2017年,北京大学地理学和生态学两个学科首批进入国家一流学科建设行列。2023年,学院共有全日制教学科研人员81人,其中中国科学院院士3人、教育部“长江学者奖励计划”特聘教授(以下简称“长江学者”)10人,长江讲座和讲席教授各1人,海外高层次引进人才2人,国家杰出青年科学基金项目获得者(以下简称“国家杰青”)20人、“四青人才”19人。学院设有环境科学、生态学、自然地理与资源环境、人文地理与城乡规划、城乡规划(五年制工科)5个本科专业,新开设环境健康(挂靠在环境科学专业)、国土空间规划(挂靠在人文地理与城乡规划专业)2个交叉学科专业;设有自然地理学、人文地理学、地理学(历史地理学)、国土空间规划、环境科学、生态学6个硕士专业;设有自然地理学、人文地理学、环境地理学、历史地理学、国土空间规划、生态学6个博士专业。

2.北京师范大学

北京师范大学地理科学学部已经形成了完善的多学科、多层次人才培养体系。该单位网页介绍了基本情况。现设5个本科专业:地理科学、自然地理与资源环境、人文地理与城乡规划、地理信息科学以及资源环境科学专业,共有在读本科生460余人。现有一级学科博士点1个、一级学科硕士点3个、二级学科硕士点8个,共有在读研究生近900人。其中,地理科学专业入选首批国家级一流本科专业建设点,人文地理与城乡规划专业入选北京高校重点建设一流专业。“励耘计划”地理学拔尖学生培养基地入选首批基础学科拔尖学生培养计划2. 0基地。学部现有专任教师195人,其中95%以上具有博士学位,21%获得境外博士学位,50%以上具有境外工作背景。拥有中国科学院院士、长江学者、国家杰青等各类人才称号者45人,其中国家级教学名师奖获得者和国家万人计划教学名师2人,北京市教学名师奖获得者4人。2007年区域地理教学团队获批教育部“国家级教学团队”。

地理科学学部与海外众多高校、研究机构、国际组织建立了密切合作。通过联合学位项目(如与澳大利亚昆士兰大学合作的“2+2”培养项目、“3+2”本硕培养项目)、联合实习项目(如与加拿大女王大学、美国马里兰大学的联合实习)以及短期交流项目,为学生提供优质国际教育机会。地理科学学部积极支持教师和学生开展海内外合作研究、研讨,同时搭建平台鼓励双向合作对话。每年平均有200多人次出国进行科学研究及参加学术会议;每年国内外知名学者有近百人次应邀到学部讲学、开展合作研究;每年举办高层次学术会议,为海内外同人搭建学术研讨和学术交流平台,促进学术对话和共同繁荣;地理科学学部主持并运行国际综合风险防范计划(Integrated Risk Governance Project),是国际全球环境变化研究领域首个由中国科学家发起、组织和管理运行的大型国际合作项目。

3.华东师范大学

华东师范大学地理科学学院前身地理系成立于1951年,是中华人民共和国成立后组建的第一个高校地理系,由浙江大学地理系迁并组建而成。该单位网页介绍了基本情况。该学院是我国最早具有地理学一级学科博士点授予权的单位之一,是我国首批博士后流动站建站单位之一,也是我国最早2个具有自然地理学重点学科的单位之一,同时地理学是国家一级重点学科。2012年,地理学成为上海高校19个一流学科(A类)建设的学科之一;2015年,地理学成为上海市11个“高峰高原”(高峰Ⅱ类)学科之一;2016年,地球学进入全球ESI排名前1%行列;2017年,地理学进入双一流学科建设,第四次学科评估获结果为A;2000年,自然地理学成为上海市10个“重中之重资助学科”之一。华东师范大学地理科学学院已经成为我国地理学高素质人才培养基地、高水平科学研究开展单位。

地理科学学院教学、科研条件一流,师资力量雄厚,学术成果丰富,人才培养层次完整。学院拥有国家地理学理科人才培养基地、国家虚拟仿真教学试验中心、地理信息科学教育部重点实验室、上海市实验教学示范中心等重要教研机构。学院现有专任教师94人,其中,正教授37人,副教授20人;包括中国科学院院士1人,国际欧亚科学院院士1人,南非皇家科学院院士1人,国家杰青3人,国家优秀青年科学基金项目获得者(以下简称“国家优青”)2人,“万人计划”教学名师1人;国家级教学团队1个,教育部创新团队1个,上海市曙光学者2人,上海市科技启明星1人,上海市教学名师2人。近5年来,主持国家重点研发计划、国家自然科学基金等科研项目,在包括Science Advances、Nature Communications、Nature Sustain-ability、PNAS等国际一流刊物上发表论文数百篇,其中2019年ESI高被引论文20篇。学院在地理学人才培养上不断致力于综合化、国际化、学术化的特色培养,旨在打造复合型、实践型、研究型高层次人才。在重视部门地理学教学基础上,不断充实“3S”技术、空间统计、地理计算、专业英语等教学内容,充分对接社会需求。通过全国高校地理学联合野外实践教学、本科生科研训练项目资助等,强化学生实践训练和科研能力的培养。近年来,通过与世界著名大学开展本科“2+2”联合培养(美国辛辛那提大学、得克萨斯大学达拉斯分校,澳大利亚昆士兰大学)、研究生“1. 5+1. 5”联合培养(辛辛那提大学),与国际著名学术机构(普林斯顿大学、哥伦比亚大学、国际应用系统分析研究所等)进行合作交流,以及聘请外国专家开设国际课程等举措,不断提高学院人才培养的国际化水平。毕业生部分在国内外继续深造,其余到科研单位、高等院校、重点中学以及各级政府行政管理部门、企事业单位工作,受到用人单位的普遍欢迎。

4.南京大学

南京大学地理与海洋科学学院网页介绍了基本情况。学院设有自然地理学系、国土资源与旅游学系、地理信息科学系、海岸海洋科学系,现有教职员工140人,其中院士4人(兼职3人)、长江学者4人、国家杰青4人、国家优青2人、青年长江学者1人,教授30人、副教授39人、在校本科生和研究生约1000名,拥有自然地理学国家重点学科和地图学与地理信息系统、土地利用与规划(人文地理学)、海洋地质学三个江苏省重点学科。学院在地表过程与环境演变、碳循环和陆气协同遥感、海岸带环境与资源、区域可持续发展与土地利用、旅游地理等方向具有鲜明特色,赢得了学术界的广泛赞誉。近三年来,学院主持国家“973计划”项目和课题、“863”重点项目课题、国家社会科学基金重大招标项目、国家自然科学基金重点项目、公益性行业科研专项项目等10余项;在国际重要学术刊物发表SCI收录论文200余篇。新增国家自然科学基金委员会创新研究群体(主要参与)、教育部创新团队和江苏省优秀科技创新团队各1个。学院教师荣获国家自然科学奖二等奖(2010)、国家科技进步奖二等奖(2009)、国土资源部科学技术一等奖(2012)、国家测绘科技进步一等奖(2009)以及法国地理学会和国际第四纪联合会荣誉会员(2010)等。

学院现设有地理学涵盖的全部本科专业、硕士点、博士点及博士后流动站,是地理学国家理科基础科学研究和教学人才培养基地,建有庐山、连云港和宁镇地区等实习基地,开展了“俄罗斯贝加尔湖综合科学考察”“台湾大地学综合联合教学考察”等创新人才培养活动。近年来,获得高等学校教学名师奖(1人)、国家级教学成果奖(1项,参与)、国家级精品课程(2门)、省优秀博士学位论文(2篇)、省优秀硕士学位论文(5篇)、教育部博士学术新人奖(1项)等多项荣誉。学院培养了一批知名学者,如院士李吉均、王颖和陈毓川等,培养了一批国家杰青,如高抒、顾朝林、周成虎、宫鹏、时钟、鹿化煜和李新等。学院拥有海岸与海岛开发教育部重点实验室、国家遥感中心江苏业务部等科研平台和地球科学国家级实验教学示范中心(主要参与)、地理与海洋科学江苏省高等学校实验教学示范中心等平台。

学院师生积极服务于国家资源开发与环境保护的重大需求,先后承担援藏规划、江苏省土地利用总体规划;主持编制《市、县、乡土地利用总体规划制图规范》并在全国范围内实施,产生了重大社会效益;承担国家高分辨率对地观测系统重大专项、海岸海岛开发等领域重要工程任务,开展了数字南海及南海与周边地区资源环境遥感监测,开展的中国森林碳汇研究为政府气候变化谈判和碳排放交易提供了决策依据;积极开展非洲地理研究,多次主办“走非洲,求发展”研讨会,出版《非洲农业图志》等著作。此外,学院在服务区域规划、旅游资源规划等方面开展了大量工作。学院教授担任数十个SCI及国内学科主要刊物的副主编或编委,20多人次出任国家级学会副理事长和理事等职。

5.南京师范大学

南京师范大学地理科学学院网页介绍了基本情况。溯源于1902年三江师范学堂历史与地科,1919年后历经南京高等师范学校国文史地部、国立东南大学地学系、国立中央大学地理系、南京大学地理系等阶段,1952年全国院系调整,时任南京大学地理系主任李旭旦教授带领金祖孟等先生至南京师范学院创办地理系。学院现有教职工150人,其中教授61人,93%的教师具有博士学位,高效的院校交流和广泛的学科融合是学院师资队伍的特色和优势。学院拥有中国科学院院士1人,中国工程院院士1人,长江学者1人,国家杰青3人,国家“万人计划”教学名师2人,教育部跨(新)世纪优秀人才3人,江苏省“333”第一层次培养对象2人,第二层次培养对象4人,国家优青2人,江苏省杰出青年基金获得者1人。学院拥有地理学博士后流动站、地理学一级学科博士点,形成了本科—硕士—博士—博士后完整的人才培养体系。拥有6个教学系,6个本科专业,专业门类涉及地理学、测绘科学及管理学等学科。地理信息科学专业入选国家特色专业。

学院紧紧围绕国家经济建设和社会发展的迫切需求,瞄准地理科学国际学术前沿,秉承教学与科研并举的方针,以“扎根地理学、服务地理学、发展地理学”为特色,重点打造“季风环境演化过程与机理”“区域空间系统建模与优化”和“地理环境全息表达与分析”等具有国际一流水平的主要研究方向。学院教师以第一作者身份在Science上发表论文3篇,在Na-ture上发表论文3篇,在PNAS上发表论文1篇。以第一单位获得国家自然科学奖二等奖等省部级以上奖项14项,3人入选ESI高被引科学家,成果入选中国高校十大科技进展和中国十大基础研究新闻。主持国家“973计划”项目2项、重点研发项目1项、重点研发国际合作项目1项、国家社会科学基金重大项目1项、国家自然科学基金(重点、杰青、优青)及国际合作项目17项、科技部各类计划项目和课题30余项。

6.武汉大学

武汉大学资源与环境科学学院网页介绍了基本情况。学院涵盖地理学、环境科学与工程、测绘科学与技术、公共管理等4个一级学科,是一个多学科交叉的综合性学院。学院努力追求卓越目标,共建1个“双一流”学科,拥有地图学与地理信息系统、地图制图学与地理信息工程等2个国家级重点学科,地理学、环境科学与工程、土地资源管理等多个省级重点学科,拥有和共享4个一级学科博士点和博士后流动站,各学科方向均可招收硕士生和博士生。设有7个本科专业,2个专业入选国家“双万计划”,为国家理科基础科学研究与教学人才培养基地(地理科学)。学院发挥多学科优势,培养了一大批优秀的复合型人才。学院瞄准学科发展前沿,紧密结合国家和社会发展需求,形成了具有多学科交叉特色的研究方向。共享1个国家重点实验室,拥有5个省部级重点实验室和工程研究中心等科研平台。近年来,在地理信息、生态环境、国土资源等领域开展了一系列科学研究,取得了诸多重要成果,为生态文明建设做出了积极贡献。

(二)B类评估结果的院校
1.首都师范大学

首都师范大学资源环境与旅游学院网页介绍了基本情况。学院始于1954年的地理专业,1957年建立地理系,2001年7月正式更名为资源环境与旅游学院。下设地理系、旅游系、地理信息系、遥感科学与技术系、环境系,拥有9个地学类国家级、省部级重点实验室/工程中心。

学院现有在编教师99人,其中北京市特聘教授3人,博士生导师33人,硕士生导师61人,正、副教授73人。2001年,引进中国工程院院士刘先林研究员,任名誉院长。团队成员有中国工程院院士、俄罗斯工程院院士、UNESCO Chair and Co-chair in Hydro informatics for Ecohydrology、国家级人才计划入选者、国务院学位委员会学科评议组成员、教育部高等学校地理科学类专业教学指导委员会委员、北京学者等;13位中青年教师入选“北京卓青计划”“北京长城学者”、新世纪百千万人才工程、教育部新世纪优秀人才和北京市科技新星计划等;多位教授在联合国教科文组织(UNESCO)、欧洲空间局(ESA)、国际水协会等国内外重要的学术组织及科学计划中担任专家。

学院现有4个本科专业,分别为地理科学(师范)、旅游管理、地理信息科学、遥感信息与技术,在读本科生共474人。学院以开设野外课程实践、师范教学实践、社会专业实践为专业特色。2007年,地理科学与技术实验教学中心首批入选国家实验教学示范中心;2016年,城市环境过程虚拟仿真实验教学中心入选国家级虚拟仿真实验教学中心。学院拥有国家精品课程——地理信息系统、国家特色专业——地理信息科学(教育部综合改革试点专业)、国家级优秀教学团队——地理学教学团队。2008年,“地理学实验教学体系与人才培养模式的改革实践”获北京市教育教学成果一等奖、第六届高等教育国家级教学成果二等奖。

拥有地理学一级学科博士点、地理学博士后流动站;有自然地理学、人文地理学、地图学与地理信息系统3个博士点以及自然地理学、人文地理学、地图学与地理信息系统、环境科学与工程、旅游管理、水利工程(专业学位)、测绘工程(专业学位)、旅游管理(专业学位)、环境工程(专业学位)9个硕士点。2023年,在读博士生88人、学术型硕士346人、专业学位硕士121人、教育硕士16人。博士论文曾获国家百篇优秀博士论文提名奖,在读博士生研究成果被SCIENCE LETTER报道。

2018—2023年,主持和参加国家“863”项目、“973计划”项目、科技支撑项目等8项,主持国家自然科学基金项目96项,主持省部级以上科研项目144项。获国家科学技术进步奖二等奖1项,国家级教学成果奖1项,省部级科学技术进步一等奖7项、二等奖2项、三等奖1项,省部级科学技术奖一等奖1项、二等奖1项、三等奖2项,高等教育教学成果奖一等奖2项、二等奖2项、优秀奖1项。在2008年“5·12”汶川大地震救灾应急工作中,出色完成国家减灾中心、国家遥感中心交付的遥感灾情监测任务,被组织部授予“抗震救灾先进基层党组织”光荣称号。

国际合作方面,2016年获批国际化示范学院。与UNESCO、ESA、美国USGS、俄罗斯工程院等紧密合作。2005年以来,主持中国科技部与ESA在遥感领域的最大合作项目——“龙计划”课题,承办ESA与科技部的“陆地遥感培训”;2009年,ImageInfo被UNESCO水资源可持续发展与管理部选用,作为其开展全球水资源科学管理和教育培训平台软件;2013年以来,与加拿大滑铁卢大学、荷兰特文特大学ITC、美国北伊利诺伊大学、纽约州立大学布法罗学院合作,开展本科生、研究生双学位联合培养;2014年以来,地理信息科学、遥感科学与技术、地理学三个本科专业入选北京市外培计划。截至2023年,已有51名本科生、研究生参加国内外联合培养项目。

2.东北师范大学

东北师范大学地理科学学院网页介绍了基本情况。始建于1949年8月的东北师范大学地理系,是中华人民共和国成立后最早建立的地理教学与科研单位之一。学院设有地理学博士后流动站,拥有地理学一级学科博士点、区域经济学博士点,开设自然地理学、人文地理学、地图学与地理信息系统、区域经济学、城乡规划学、旅游管理、土地资源管理、课程与教学论、地理学科教学(专业学位)等9个硕士研究生专业,及地理科学(公费师范)、地理科学(非公费师范)、人文地理与城乡规划学、地理信息科学等4个本科专业。学院有自然地理学和人文地理学2个省级重点学科,并有长白山地理过程与生态安全教育部重点实验室(在建)、生态环境部国家环境保护湿地生态与植被恢复重点实验室、植被生态科学教育部重点实验室等3个部属重点实验室和1个省属重点实验室(中国东北资源与环境吉林省高等学校重点实验室)。学院下设地理科学(地理教育)系、自然地理与资源环境系、人文地理与城乡规划系、地理信息科学系、地理学博士后科研流动站、吉林省地理学基础实验教学示范中心、中国东北研究院、泥炭沼泽研究所、城乡规划研究设计院、旅游研究所、土地资源管理研究所等教学和研究机构。另有中国地理学会东北地区工作站、国际泥炭学会中国国家委员会、国家泥炭标准委员会秘书处、中国腐植酸工业协会泥炭工业分会、吉林省泥炭学会等学术挂靠机构。

学院现有教职员90人,其中专任教师71人,行政教辅19人。专任教师中教授25人、副教授28人、讲师(含师资博士后)18人。学院有博士生导师25人,教育部地理学教学指导委员会委员1人,大气科学教学指导委员会委员1人,吉林省高级专家4人,省级优秀教学团队1个,有7位海外高级专家被聘为“东师学者讲座教授”。现有本科生557人,硕士生290人,博士生49人。

建院以来,在原有师资基础上,录用一批年轻骨干师资和学术带头人,较大地推动了学科建设、团队建设,特别是科研学术的快速发展,在教学、科研等各方面突显成效。2016年首次获批国家重点研发计划项目2项、国家自然科学基金重点项目1项,分别为:国家重点研发计划项目“中高纬度湿地景观格局演变机制”和“退化泥炭沼泽结构性修复与碳汇功能提升技术研发与示范”,国家自然科学基金重点项目“东北振兴空间过程与综合效应研究”。

3.福建师范大学

该校地理科学学院网页介绍了基本情况。肇始于1907年创办的“福建优级师范学堂”之史地专科,至今,地理学科已走过了百余年的历程。目前,学院形成比较完备的学科和支撑体系。拥有地理学、生态学两个一级学科博士点和两个博士后科研流动站,设有自然地理学、人文地理学、地图学与地理信息系统、自然资源学、城市与区域规划、水土保持、生态学等7个二级学科博士点;自然地理学、人文地理学、地图学与地理信息系统、自然资源学、城市与区域规划、生态学、土地资源管理、学科教学(地理)等8个硕士点,地理科学、地理信息科学(含闽台合作项目)、自然地理与资源环境、人文地理与城乡规划(含闽台合作项目)、生态学等5个本科专业和1个地理学国家理科基础科学研究与教学人才培养基地。学院下设地理学系、资源与城市规划系、地球信息科学系、生态学系、地理学国家理科基地建设办公室等5个教学工作单位。

学院建设有高水平的教学科研支撑平台。教学支撑平台有国家级地理学实验教学示范中心、国家级大学生校外实践教育基地(福建武夷山国家级自然保护区国家理科实践教育基地)、福建省高校人文社会科学研究基地(福建师范大学生态文明科学研究中心)、福建省地理学实验教学示范中心、福建省综合地理学实验教学示范中心。科研支撑平台有福建师范大学地理研究所、湿润亚热带山地生态重点实验室一省部共建国家重点实验室培育基地、湿润亚热带生态—地理过程教育部重点实验室、福建闽江河口湿地生态系统定位观测研究站(国家林业草原局)、福建省陆地灾害监测评估工程技术研究中心、福建森林碳计量技术开发应用工程研究中心、福建省亚热带资源与环境重点实验室、福建省植物生理生态重点实验室、福建省资源环境与绿色发展研究中心(智库)、三明森林生态系统与全球变化福建省野外科学研究站、闽江河口湿地福建省野外科学研究站、福建省河湖健康研究中心等省部级以上平台,以及城乡规划研究所、生态文明研究所、旅游研究所、全球变化研究中心、自然资源研究中心、亚热带湿地研究中心、地球信息科学研究中心、人口与发展研究中心等校属教学科研单位。《亚热带资源与环境学报》(Journal of Subtropical Resources and Environment)编辑部、福建省地理学会、自然资源学会、天文学会、生态文明研究会、教育学会地理教学研究会挂靠学院。

学院拥有一支结构日趋合理的师资队伍,现有专任教学科研人员134人,其中拥有院士1人、双聘院士2人、教育部长江学者特聘教授1人、国家“万人计划”人才4人、国家杰青2人、国家优青5人,科技部中青年科技创新领军人才1人、教育部新世纪优秀人才1人、省双创计划4人、省科技领军人才2人、省哲学社会科学领军人才1人、省高校领军人才2人和闽江学者特聘教授6人。博士生导师39人,教授(研究员)45人,副教授(副研究员)55人。杨玉盛教授领衔的“湿润亚热带山地生态地理过程”团队入选教育部创新团队,并于2013年以优秀成绩通过验收。人文地理学科带头人朱宇研究员连续5年入选世界著名出版公司爱思唯尔的中国高被引学者榜单,被聘请担任联合国人类住区规划署世界城市报告国际顾问委员会委员。陈志彪教授获2019年全国脱贫攻坚奖创新奖。

近5年学院获“973计划”课题、“973计划”前期研究项目、国家自然科学基金重点项目、国家杰出(优秀)青年基金、国家科技支撑计划、国家自然科学基金重大国际(地区)合作研究、国家发展和改革委员会赠款项目、教育部创新团队、国家自然科学基金面上(青年)项目等一批国家级及省部级项目,总经费近2亿元。近年来,学院发挥学科优势,积极承担了福建省资源与环境五年计划及中长期科技发展规划,《福建省生态功能区划》、《福建省主体功能规划》,《福建省土地利用总体规划》修编试点研究,福建省重点港湾海域使用规划、全省土壤污染大调查、海洋资源价值绿色评估及其应用、福建省林业保护利用规划、福建省生态十年变化遥感调查与评估、福州(平潭)综合试验区的生态建设与环境保护规划等一系列横向课题任务。

4.河南大学

河南大学环境与规划学院网页介绍了基本情况。学院是以地理学为主体,环境科学、生态学、测绘科学与技术和区域经济学等交叉融合的综合性学院。学院前身为始创于1923年的河南大学地学系,首任系主任为著名地学家、中国科学院院士冯景兰教授。学院下设地理科学系、区域与城市科学系、地理信息科学系和环境科学系。拥有环境与规划国家实验教学示范中心、黄河中下游数字地理技术教育部重点实验室、黄河文明与可持续发展研究中心(教育部人文社科重点研究基地)、国家地球系统科学数据中心黄河中下游分中心、区域经济研究中心河南省人文社科重点研究基地、河南省时空大数据产业技术研究院、河南省大气污染综合防治与生态安全重点实验室、河南省土壤重金属污染控制与修复工程研究中心、河南省数字地理技术国际联合实验室等国家、省部级教学、研究机构。

学院拥有地理学一级学科博士点和博士后科研流动站,设有自然地理学、人文地理学、地图学与地理信息系统、经济地理学、遥感信息科学与技术5个二级学科博士点,设有区域经济学和生态学2个二级学科博士点及博士后科研流动站,有课程教学论(地理)、土地资源管理、环境科学等15个二级学科硕士点。设有地理科学、自然地理与资源环境、人文地理与城乡规划、地理信息科学、环境科学5个本科专业。地理学为河南省优势学科,人文地理学和区域经济学为河南省重点学科。在2009年和2012年教育部一级学科评估中,地理学分列第8名和第11名。

学院现有教职工160人,其中教授45人,副教授42人,院士1人,双聘院士3人,博士生导师33人;长江学者1人,国家杰青2人,国家“百千万人才工程”第一、二层次人员3人,国家“万人计划”领军人才1人,国家“万人计划”教学名师1人;享受国务院政府特殊津贴者9人,国家有突出贡献中青年专家2人,全国模范教师、优秀教师3人,具有博士学位者148人。在国家级学会及专业委员会中担任学术职务者20人次,在国家专业性学术刊物担任主编、编委者15人次。

近年来,学院承担了来自国家重点研发计划、国家自然科学基金、国家社会科学基金等的科研项目70余项;获省级以上科研奖励48项,其中主持完成的“地球系统科学数据共享关键技术研究与应用”成果获2013年河南省科学技术进步奖一等奖;发表SCI、SSCI、EI等论文180余篇。在《地理学报》 80年和《地理研究》 32年发文总量排名中分列全国高校第8名和第7名。

5.中山大学

中山大学地理科学与规划学院网页介绍了基本情况。学院成立于2002年10月,其前身是创建于1929年的中山大学地理学系,是我国最早在理科开设的地理学系。学院设有自然地理与资源环境、人文地理与城乡规划、地理信息科学、城乡规划(工科)等4个本科专业,地理学、城市与区域规划(工科)等2个一级学科硕士点,地理学一级学科博士点,以及地理学博士后流动站;拥有广东省城市化与地理环境空间模拟重点实验室、广东省水环境遥感监测工程技术研究中心、广东省公共安全与灾害工程技术研究中心等3个省级科研平台,人文地理、空间模拟与预测等研究方向居全国前列。

学院的发展目标是努力建设全国一流的地理学人才培养基地;建设国内领先、具有鲜明国际特色、在部分区域与部分研究方向上不可替代的优势学科;建设为国家和区域社会发展服务的重要科研支撑平台;跻身全国地理学排名10%,全球地理学QS(Quacquarelli Symonds)排名前100。

6.云南师范大学

云南师范大学地理学部及地理科学研究肇始于西南联合大学(简称“西南联大”)时期。1938年西南联大理学院成立地质地理气象学系,西南联大师范学院成立史地系。1946年组成西南联大的三校复员北返,师范学院整建制留在昆明独立办学,继续设置史地系。1982年昆明师范学院成立地理系,其后昆明师范学院更名为云南师范大学,设置地理系。1999年云南师范大学成立旅游与地理科学学院。2020年学校整合旅游与地理科学学院、西部资源环境地理信息技术教育部工程研究中心、中国西南对外开放与边疆安全研究中心等科研和教学资源,成立云南师范大学地理学部。地理学部目前有专职教师110人,教授22人,其中二级教授6人,国家高层次人才特殊支持计划教学名师1人,云南省“万人计划”教学名师2人,教育部新世纪优秀人才2人,云南省有突出贡献的哲学社会科学专家1人,云南省中青年学术技术带头人、云南省中青年技术创新人才、云南省“万人计划”青年拔尖人才等20余人。地理学部的地理学科在第四轮全国学科评估中获B+,进入地理学科全国前20%。在地理学思想方法与地理学史、资源环境地理信息技术、高原湖泊及全球变化、城镇化的湖泊水环境效应、政治地理与边疆地理、山地环境与自然灾害、民族地理与区域发展、文化与旅游地理、城镇与区域经济发展等9个方向形成特色优势。

地理学部已形成了地理人才培养的完整体系。现有地理科学(国家一类特色专业,国家一流专业建设点)、自然地理与资源环境、人文地理与城乡规划、地理信息科学、旅游管理、旅游管理与服务教育(国家二类特色专业)、测绘工程、空间信息与数字技术专业(教育部新工科建设项目)等8个本科专业;地理学一级学科硕士点,以及学科教学(地理)、课程与教学论、旅游管理等硕士点;地理学一级学科博士点,以及自然地理学、人文地理学、地图学与地理信息系统等6个二级学科博士点。建有地理学一级学科博士后流动站。地理学部现有科学研究和人才培养的省部级平台30余个,主要包括:西部资源环境地理信息技术教育部工程研究中心、云南省陆大道院士工作站、地理科学国家实验教学示范中心、“大山包国际重要湿地”国家级大学生课外实践训练基地、云南省教学名师工作室等。近年来,地理学部主持国家自然科学基金面上项目、国家哲学社会科学基金重大项目、国家哲学社会科学基金面上项目、国家科学技术学术著作出版基金项目、国家哲学社会科学(教育单列)项目、“973计划”前期研究专项、教育部人文社科项目等国家级和省部级项目200余项。这些项目主要分属地理学、民族学、经济学、生态学、教育学、社会学等学科领域。地理学部人员分别以独著、第一作者、主编的方式撰写了《中国民族地理》(为吴传钧主编《中国人文地理丛书》中的一卷)、国家级规划教材《地理科学导论》、《云南大百科全书:地理》、《中国自然资源通典:云南》等专著、教材60余部,分别以独立作者、第一作者、通信作者在Science、《中国社会科学》、Nature Communications、《光明日报(理论版)》、Water Research、Water Resources Research、《地理学报》《测绘学报》《遥感学报》《生态学报》《自然辩证法研究》《科学学研究》《中国大学教学》等国内外知名期刊发表学术论文数百篇。地理学部主持或作为核心成员完成国家行业标准和多份省政府咨询报告,承担国家精准扶贫工作成效第三方评估及云南省特色小镇评估等工作。地理学部人员主持完成的研究成果获多项奖励。主要包括:国家级教学成果奖二等奖、省自然科学奖二等奖、教育部高等学校科学研究优秀成果奖(人文社会科学)二等奖、省科学技术进步奖二等奖、省哲学社会科学一等奖、教育部教育科学研究优秀成果奖三等奖、省级教学成果奖一等奖、省教育科学二等奖数十项学术奖励。

7.兰州大学

兰州大学资源环境学院网页介绍了基本情况。1946年国立兰州大学建立地理系;1952年地理系设立自然地理学本科专业;1958年更名为地质地理系;1975年成立冰川冻土研究室(专业);1987年设经济地理学本科专业;1991年获批地理学国家理科基础研究与教学人才培养基地;1996年设立环境科学本科专业;1999年成立由地理科学系、地质学系和大气科学系组成的资源环境学院;同年成立环境科学系;2000年西部环境教育部重点实验室立项建设,2001年9月通过教育部验收并正式对国内外开放;2001年设立环境工程本科专业;2002年成立水文学与水资源工程系;2004年大气科学学院独立设置;2009年西部环境与气候变化研究院独立设置;2011年地质科学与矿产资源学院独立设置;2015年3月资源环境学院、西部环境与气候变化研究院合并成立新的资源环境学院。

学院现有在编教职工183人,其中:教师149人(教授50人、副教授54人、讲师45人)、实验技术人员20人、党务行政人员14人。专兼职教师队伍中有院士4人(李吉均、姚檀栋、陈发虎、侯立安)、长江学者2人(陈发虎、勾晓华)、国家杰青4人(陈发虎、孙东怀、潘保田、董广辉)、“万人计划”领军人才2人(王乃昂、聂军胜)、国家教学名师1人(王乃昂)、长江学者奖励计划青年学者人选1人(董广辉)、国家优青4人(聂军胜、刘建宝、李育、陈建徽)、新世纪优秀人才17人(勾晓华等)。

1981年获得自然地理学硕士学位授予权;1986年获得博士学位授予权;1987年设立经济地理学与城乡区域规划本科专业;1991年地理学被国家教委首批批准为“国家理科基础科学研究和人才培养基地”;1995年,国家教委、中国科学院与甘肃省以兰州大学地理系为依托联合成立“西部资源环境科学研究中心”;1997年兰州大学将自然地理学列为“211工程”重点建设学科;1998年设立地理学博士后科研流动站;2000年地理学被国务院学位委员会确立为一级学科博士点;2002年自然地理学在国家重点学科评审中名列第一;2003年获批环境科学和古生物地层学两个博士点以及环境工程、岩土工程和水文水资源三个硕士点;2004年地图学与地理信息系统博士点通过评审并开始招生,地理学基地在由教育部和国家自然科学基金委员会联合组织的评估中被评为优秀,学院成为教育部“985工程”重点建设单位;2005年新批城市与区域规划硕士点,自然地理学被评为国家自然科学基金委员会“创新研究团队”;2007年新批地球系统科学、生物地理学2个博士点、硕士点;2009年西部环境教育部重点实验室在第二轮评估中获得优秀;2010年5月中国西部循环经济研究中心被批准为甘肃省高等学校人文社会科学重点研究基地;2012年12月甘肃省环境地质与灾害防治工程技术研究中心获批;2014年9月甘肃省环境污染预警与控制重点实验室(培育基地)获批。

学院现有博士后流动站1个(地理学),一级学科博士点1个(地理学),二级学科博士点6个(自然地理学、人文地理学、遥感与地理信息系统、地球系统科学、第四纪地质、环境科学),硕士点9个(自然地理学、人文地理学、地图学与地理信息系统、城市与区域规划、地球系统科学、第四纪地质、水文学及水资源、环境科学、环境工程),本科专业6个(自然地理与资源环境、人文地理与城乡规划、地理信息科学、环境科学、环境工程、水文与水资源工程)。学院拥有国家重点学科、国家级地理学人才培养基地、一级学科博士点、博士后科研流动站,已成为我国西部地学与环境科学基础研究、学术交流和人才培养中心。

8.华中师范大学

华中师范大学城市与环境科学学院网页介绍了基本情况。学院设有地理科学、自然地理与资源环境、人文地理与城乡规划、地理信息科学和旅游管理5个本科专业,其中地理科学专业为湖北省本科品牌专业;拥有地理学一级学科博士点和硕士点,还设有地理教育博士点,自然地理学、人文地理学、地图学与地理信息系统、地理教学论、旅游管理5个学术学位硕士点以及学科教学(地理)、农村与区域发展、旅游管理3个专业学位硕士点,并设有地理学博士后流动站;开办了中美联合办学硕士专业——区域旅游与环境(简称MTM,授予美国科罗拉多州立大学硕士学位)。学院是中国地理学会华中地区代表处、湖北省及武汉市地理学会的挂靠单位和武汉地区旅游教育培训定点单位。

学院拥有一支以中青年教师为核心,年龄结构、学缘结构和专业结构合理的师资队伍。现有教职员工94人,其中专任教师79人,教授21人,副教授30人;有湖北省优秀教学团队1个,湖北省优秀基层教学组织1个,湖北省自然基金创新群体1个,湖北省优秀教师1人,桂苑名师2人,桂子青年学者2人。另聘有中外兼职教授7人,其中院士2人。

学院高度重视人才培养。在校全日制本科生800多人,各类硕士研究生600多人,博士研究生40多人。拥有国家级精品资源共享课程1门,国家精品在线开放课程1门,省级精品课程2门,省级精品视频课程1门,省级精品网络视频课程1门,湖北教师教育网络联盟课程2门。

学院以地理学科为主导,聚焦长江中游地区,形成经济地理学与城乡网络化发展、历史地理学与健康可持续发展、土壤地理学与土地利用、地理信息科学与地理过程模拟、旅游地理学与资源开发利用5个优势学科方向。拥有武汉城市圈“两型社会”建设研究院、中国旅游研究院武汉分院两个省部级人文社会科学重点研究基地,建有地理过程分析与模拟湖北省重点实验室和湖北省地理科学实验教学示范中心,设有地理研究所、旅游规划与景观设计研究院、可持续发展研究中心、土地科学研究中心、城乡发展与规划研究中心等多个研究机构。

9.湖南师范大学

湖南师范大学资源与环境科学学院网页介绍了基本情况。学院源自国立师范学院时期的史地系。学院目前下设地理学系、地理信息工程系、城乡规划系、土地科学系和资源与环境研究所、国土研究所、地理信息系统研究中心、区域经济与社会发展研究中心;开设有地理科学、自然地理与资源环境、人文地理与城乡规划、地理信息科学、土地资源管理等5个本科专业(其中地理科学、人文地理与城乡规划专业为湖南省特色专业);拥有地理学一级学科博士点,土地资源管理、人口资源环境经济学、水土保持与荒漠化防治3个二级学科硕士点和教育硕士、公共管理硕士等专业硕士方向授权。学院是中国区域科学协会空间分析专业委员会、湖南省地理学会的挂靠单位和湖南省青少年科普教育基地。

学院现有教职员工74人,其中专任教师57人。专任教师中,教授21人,副教授16人,具有博士学位的教师占比达到80%以上,既有包括中国科学院院士(双聘)、国际欧亚科学院院士、国家级有突出贡献的中青年专家、国务院政府特殊津贴专家、全国优秀教师、中国科学院“百人计划”入选者、湖南省“百人计划”入选者等在内的知名学者,也有包括教育部“新世纪优秀人才支持计划”入选者、湖南省杰出青年基金获得者、湖湘青年英才等在内的一大批发展潜力强劲的年轻博士。

2012年以来,学院教师先后完成包括国家自然科学基金、国家社会科学基金、国家“863计划”、国家“973计划”、国家科技支撑计划、国家重点研发计划等在内的国家课题50余项,省部级课题100余项,厅局级及横向课题500余项,到账项目经费近2亿元;获得省部级及以上科技成果奖励(含教学成果)10余项;在国内外高水平学术刊物发表学术论文1000余篇,出版学术著作和教材30余部。学院积极开展对外交流活动,在国际上已与美国、加拿大、日本、俄罗斯、德国、丹麦、澳大利亚、波兰等国家的知名大学和研究所建立了紧密的合作关系,在国内与中国科学院、北京师范大学、武汉大学、南京大学等国内高水平研究机构及大学建立了固定的学术交流机制,有关学术骨干定期或不定期进行学术互访,互派学生联合培养,开展项目合作研究。2012年以来,近20位教师先后出国访学或开展合作研究,主办国际性学术会议4次,主办包括中国区域科学协会学术年会、中国地理学会人文地理学术年会等在内的全国性学术会议8次。

10.华南师范大学

华南师范大学地理科学学院网页介绍了基本情况。学院前身是1933年8月成立的勷勤大学师范学院的博物地理系,1941年8月成立广东省立文理学院史地系,1947年2月成立广东省立文理学院地理系,1951年10月成立华南师范学院地理系,1952年11月南昌大学师范部地理专修科和湖南大学史地系地理专修科相继并入,1982年10月改称华南师范大学地理系,2004年12月成立华南师范大学地理科学学院。学院现有教师79名,其中94%的专任教师拥有博士学位,63%以上的专任教师有海外学习和进修经历。教师中有教授19人、副教授17人,博士生导师9人、硕士生导师37人,其中广东省高等学校“千百十工程”国家级和省级培养对象4人,教育部“新世纪优秀人才支持计划”入选者1人,广东省教学名师1人,广东省“南粤优秀教师”3人,中国地理学会副秘书长1人,广东省地理科学类教学指导委员会副主任兼秘书长1人,广东省地理学会副理事长1人及副秘书长2人,广东省测绘学会副理事长1人,“广东特支计划”百千万工程入选者1人,国家优青1人,教育部教学指导委员会委员1人,广东省高校地理教学指导委员会副主任1人。在读本科生、硕博士研究生和在站博士后总人数近1300人。

学院现拥有地理学博士后科研流动站,地理学一级学科博士点、一级学科硕士点(含自然地理学、人文地理学、地图学与地理信息系统、景观生态规划与管理、城市与区域规划等二级学科)和学科教学(地理)专业学位硕士点;设有地理科学、地理信息科学、自然地理与资源环境、人文地理与城乡规划4个本科专业。学院现有国家级精品课程1门、国家级“十一五”精品教材1部、普通高等教育“十一五”国家级规划教材2部。学院高度重视学生课外创新实践能力的培养,现有广东省实验教学示范中心2个,国家级大学生实践基地1个,广东省大学生实践基地(研究生和本科生)4个。学院拥有泛珠江流域资源与环境中越国际联合实验室国际联合科研平台、广东省智慧国土工程技术研究中心、广东省自然资源科技协同创新中心等省级科研平台,以及广东省三维地理环境虚拟仿真青少年科普教育基地等。学院主编、出版的学术期刊《热带地貌》面向全国发行。近年来,学院教师致力于热带与亚热带地貌与环境演化、全球变化及其区域响应、海岸地貌、区域经济与城乡规划、植被生态、社会文化地理、土地利用与覆被变化、《更路簿》与南海诸岛地名、海绵城市、国土空间规划、遥感与地理信息技术等方面的研究,已取得了丰硕的研究成果。

11.西北大学

西北大学城市与环境学院网页介绍了基本情况。1902年,陕西大学堂创办时就设立了史地科。1937年,西安临时大学组建时设置了地理系。1992年,顺应学科发展与经济建设的需求,更名为城市与资源学系。1996年,在原有环境地理和环境生态方向的基础上,吸收化学、化工等学科的教学与科研人员,建立了环境科学系。经过不断发展建设,2009年10月成立城市与环境学院,现下设自然地理与资源系、经济地理与规划系、遥感与地理信息科学系、环境科学与工程系、城市规划系等5个系。

学院现有教职工119人,其中专职教师97人,正高级职称27人,副高级职称41人,博士生导师24人。其中,国家杰青、“百千万人才工程”国家级人才入选者等国家级人才3人,教育部“新世纪优秀人才支持计划”、省级教学名师等省部级人才23人。

学院现有地理学博士学位授权一级学科,自然地理学、人文地理学、地图学与地理信息系统3个博士学位授权二级学科,设有地理学博士后科研流动站,具有地理学、环境科学与工程、城乡规划学3个硕士学位授权一级学科,区域经济学硕士学位授权二级学科和环境工程、城市规划2个专业学位授权点,设有自然地理与资源环境(陕西省一流本科专业建设点)、人文地理与城乡规划(国家一流本科专业建设点)、地理信息科学、环境科学、环境工程、城乡规划6个本科专业,地理学为陕西省一流学科建设点。各类在校学生人数近1200人。

学院拥有陕西省地表系统与环境承载力重点实验室、陕西省遥感与地理信息工程研究中心、国家林业和草原局陕西西安城市生态系统定位观测站、西北大学地表系统与灾害研究院、西北大学陕西省情研究院等科研平台。拥有2个省级实验教学示范中心(资源环境与区域规划、地理信息系统),1个省级虚拟仿真实验教学示范中心(城市资源虚拟仿真实验中心)和陕西省大学生校外实践教育基地等教学实践平台。并设有2个院士工作室,10余个无行政级别研究机构。拥有土地规划编制甲级资质、城乡规划编制乙级资质、环境影响评价乙级资质等。

12.陕西师范大学

陕西师范大学地理科学与旅游学院网页介绍了基本情况。学院起源于1944年陕西省立师范专科学校史地科,历经西大师范学院史地系、西安师范学院史地系、西安师范学院地理系、陕西师范大学地理系(旅游系)、陕西师范大学旅游与环境学院等历史变迁,于2017年6月更名为陕西师范大学地理科学与旅游学院。学院现有在编教职工124人,其中专任教师103人,教授30人,博士生导师27人,副教授39人,专任教师博士率达到93%,形成了一支高学历、高素质、高水平的师资队伍。中国工程院孙九林院士、中国科学院傅伯杰院士为双聘院士;国家杰青、风沙物理学专家董治宝研究员为学院首位教育部特聘教授;国家杰青、水资源专家冯起研究员、交通地理专家曹小曙教授,大气环境研究专家段克勤教授,风沙地貌研究专家吕萍教授,全球变化研究专家刘晓宏教授为学院特聘教授;旅游经济学专家张辉教授为学院陕西省“三秦学者”特聘教授。

经过70多年的发展,学院已经形成了完整的学科体系。现有地理学一级学科博士学位授权点(含自然地理学、人文地理学、地图学与地理信息系统,以及区域环境学、自然灾害学和国土资源学)、生态学一级学科博士学位授权点和旅游管理学博士学位授权点,地理学、生态学博士后科研流动站和工商管理博士后科研流动站,以及环境科学、水土保持与荒漠化防治、第四纪地质学、学科教学论等相关专业学科13个硕士学位授权点和环境工程硕士、旅游管理硕士、教育硕士等3个专业学位授权点。拥有中国旅游研究院西部旅游发展研究基地、西部资源环境研究所、旅游规划设计研究院、污染暴露与生态环境健康国际联合研究中心、城市规划与研究中心、遥感与地理信息系统实验室、环境科学实验室、黄土高原环境动力学实验室等平台成为创新人才培养和科学研究基地。设立了陕西省旅游信息科学重点实验室、陕西省旅游信息化工程实验室。

13.辽宁师范大学

辽宁师范大学城市与环境学院网页介绍了基本情况。学院始建于1951年,是辽宁省地理学会的挂靠单位。现有地理学一级学科博士学位授权点和一级学科硕士学位授权点(含3个二级学科点:人文地理学、自然地理学、地图学与地理信息系统),以及水文学及水资源、课程与教学论(地理)、教育硕士(地理)等硕士学位授权点,在校硕士生330余人、博士生30余人;现有地理科学(师范)、地理信息科学、水文与水资源工程3个本科专业,在校本科生600余人。其中,地理科学(师范)专业是辽宁省特色专业与国际化试点专业。地理学是辽宁省一级学科重点学科(2008)、辽宁省一流重点学科(2010)、辽宁省一流特色学科(2014)、辽宁省一流学科(2018)。学院与美国印第安纳州立大学、澳大利亚科廷大学等签订了本科生和研究生联合培养协议。

学院现有教职员工75人,其中专业教师65人。专业教师中,教授19人、副教授22人、高级实验师3人,81%拥有博士学位;45岁以下中青年教师占56%;博士生导师14人,硕士生导师32人。拥有海洋经济地理与水资源经济2个辽宁省高校创新团队,国务院政府特殊津贴专家2人,辽宁特聘教授3人,教育部“新世纪优秀人才支持计划”1人,辽宁省“百千万人才工程”百人层次5人、千人层次3人,辽宁省高校杰出青年学者5人。

2000年以来,学院承担国家科技支撑计划项目1项、国家社科基金重大项目1项、国家“973计划”项目子课题2项、国家“863”项目子课题3项、国家自然科学基金项目和社会科学基金项目52项、省部级科研项目200余项、横向项目200余项,获得科研经费近1亿元。学院科研历经长期的发展积淀,形成了海洋经济地理、城市地表过程与人居环境、水资源评价与模拟、环境演变与灾害地貌、地理信息系统建模与集成等5个特色研究方向及科研团队。

14.哈尔滨师范大学

哈尔滨师范大学地理科学学院网页介绍了基本情况。学院由地理学系、资源与环境科学系、地理信息科学系、环境科学研究所和城市规划设计中心组成,现开设地理科学、自然地理与资源环境、人文地理与城乡规划、地理信息科学和资源勘查工程5个本科专业。其中,地理科学专业是国家特色专业和黑龙江省重点专业。

自然地理学学科具有博士学位授予权,拥有地理学博士后科研流动站,地理学为一级学科硕士点,地理学是黑龙江省重点学科。学院有龙江学者3人,省教学名师1人,博士生导师5人,硕士生导师25人。

学院拥有黑龙江省普通高校地理环境遥感监测重点实验室,建有省级环境科学实验教学示范中心。实验室面积为3000余平方米。装备有先进的教学仪器和科研设备,具有进行土壤、植物、沉积物、岩石、水理化性质分析、地理信息系统、遥感、数字摄影测量等先进仪器设备,设备总值1000余万元。

15.山东师范大学

山东师范大学地理与环境学院网页介绍了基本情况。学院前身为地理系,是1950年山东师范学院建校伊始即设立的六个系科之一。学院学科体系齐全,下设地理科学(师范)、自然地理与资源环境、人文地理与城乡规划、地理信息科学、环境科学、遥感科学与技术等6个本科专业。拥有地理学一级学科博士学位授权点和地理学博士后科研流动站,设有自然地理学、人文地理学、地图学与地理信息系统3个博士、硕士学位授权点,拥有环境科学与工程一级学科硕士学位授权点,以及教育硕士(学科教学·地理)、教育硕士(职业技术教育·资源环境方向)2个专业学位招生方向。地理科学为国家一流本科建设专业和山东省品牌专业,环境科学专业为山东省高水平应用型立项建设专业群核心专业,自然地理学为山东省重点学科,人口、资源与环境经济学为山东省人文社科强化建设基地和山东省特色重点学科。学院目前有在校本科生1637人,硕士研究生247人,博士研究生20人,博士后54人,留学生10人。

学院现有教职工98名,专任教师80名,其中71人具有博士学位,教授19人,副教授25人,博士生导师13人,硕士生导师44人。拥有全国模范教师、省属高校优青、省突出贡献专家、社会科学学科新秀、泰山学者青年专家、山东省智库高端人才等10余人。

2018年以来,主持和完成国家级课题40余项,省部级课题70余项。在核心以上期刊发表论文700余篇。获得省自然科学二等奖、省社会科学优秀成果一等奖、“省精品工程”奖等20余项。学院承担国家和省市在资源开发及持续利用、应急管理、生态保护与修复、循环经济等领域的大量横向课题,年均课题总经费超过1000万元。作为山东地理学会理事长单位、全国高师地理与旅游教学联席会副理事长单位、中国地理学会和中国自然资源学会理事单位,不定期举办全国性或省内学术会议,拓展和提升了学术交流的渠道和平台。

16.西南大学

西南大学地理科学学院网页介绍了基本情况。学院前身可追溯至四川省立教育学院(1936年)和国立女子师范学院(1940年)的史地系。截至2020年9月,共有教职员工113人,其中,专任教师86人(正高级18人、副高级32人、中级36人),实验人员11人(高级实验师4人、实验师5人、助理实验师2人)。88%以上的专任教师具有博士学位,59%以上具有海外留学或工作经历。团队现有中国科学院院士1人,博士生导师15人,硕士生导师29人,国家重点研发计划项目和国家社会科学基金重大项目首席科学家各1人,享受国务院政府特殊津贴专家1人,教育部骨干教师1人,重庆市学术技术带头人4人、后备人选3人,重庆英才计划第一批人选2人。学院有3个教学系:自然地理与教师教育系、人文地理与城乡规划系、地理信息科学系,1个实验教学中心。学院是我国最早的地理学硕士生培养单位之一,在读全日制硕博研究生230余人,在站博士后7人。

“十三五”期间,学院共承担省部级及以上纵向科研项目122项,其中,国家重点研发项目1项,国家自然科学基金项目34项(含重点项目1项),国家社会科学基金项目4项(含重大项目1项);国家科技计划课题研究任务8项、教育部人文社会科学项目6项、重庆市科技项目15项、重庆市社会科学项目16项、其他省部级项目38项。在研各类科研经费1. 30亿元(其中,纵向合同经费6087万元、横向到校经费5620万元,校级项目1266万元),年均2595万元。发表论文1087篇,其中SCI/SSCI收录论文324篇、中文核心期刊论文573篇(EI收录81篇,其他CSCD/CSSCI收录期刊论文422篇)。在《中国科学》《地理学报》《测绘学报》等国内顶级期刊发表论文31篇,在Science,Nature ecology & evolution,applied energy,Remote sensing of envi-ronment,Journal of hydrology,Journal of rural studies,Land use policy等国际顶级期刊发表论文20篇。出版专著8部、教材6本。获得省部级科技奖项9项,其中“测绘科技进步奖”一等奖1项,其他省部级二等奖5项,三等奖3项。

17.贵州师范大学

贵州师范大学地理与环境科学学院网页介绍了基本情况。学院拥有79年的悠久办学历史,下设地理科学系、人文地理与城乡规划系、地理信息科学系、环境科学系、园林系。

截至2020年10月,全院教职工共98人,其中专任教师73人,行政、教辅人员25人;地理科学系19人,人文地理与城乡规划系18人,地理信息科学系12人,环境科学系13人,园林系11人。从职称结构看,专任教师队伍中现有教授24人,副教授33人,博士42人,在读博士7人。学科聘有特聘教授卢耀如院士、候鸟型专家周成虎院士及国内外知名专家多人,现有博士生导师10人,硕士生导师50人。学院获批建设贵州山区地理环境与遥感技术应用省级科技创新人才团队1个,联合建设喀斯特山地遥感与空间信息系统创新团队、贵州省首批科技创新人才团队——中国南方喀斯特科技创新团队、贵州省第二批人才基地——喀斯特生态环境保护与治理人才基地等。目前,学院共有10余人次获国务院政府特殊津贴、贵州省政府特殊津贴、省核心专家、省管专家、贵州省高层次创新型百层次人才、贵州省优秀青年科技人才、教育部“新世纪优秀人才支持计划”、贵州省千层次人才计划等待遇或荣誉称号。

学院设有地理科学、人文地理与城乡规划、地理信息科学、自然地理与资源环境、土地资源管理、环境科学、园林7个本科专业;拥有“地理学”一级学科博士学位授权点(2014年招收首批博士研究生);地理学、环境科学与工程、风景园林等一级学科硕士学位授权点;自然地理学、人文地理学、地图学与地理信息系统、土地资源利用与管理、生态学等二级学科硕士学位授权点;学科教学地理、风景园林等专业硕士学位授权点。

18.西北师范大学

西北师范大学地理与环境科学学院网页介绍了基本情况。学院发端于1902年创办的京师大学堂师范馆史地科,其后发展成为北平师范大学史地系。抗日战争时期随学校西迁至陕西城固,后再次西迁至兰州,成为西北师范学院地理系。2000年10月,依托原地理系和西北资源环境研究所成立西北师范大学地理与环境科学学院。

学院现设有地理科学、城市与资源学、地理信息学、环境科学与工程4个系和1个实验中心;拥有甘肃省湿地资源保护与产业发展工程研究中心、甘肃省土地利用与综合整治工程技术研究中心两个省级工程中心,有甘肃省地名研究中心、西北师范大学国土资源与城乡规划研究院、数字国土与GIS开发应用研究院、西北师范大学城市规划与旅游景观设计研究院、建设项目环境影响评价中心、生态经济研究中心、西北资源环境与区域发展研究所等7个研究机构,具有旅游规划设计乙级资质、土地利用规划资质和第二次土地调查资质。

目前学院有全日制普通本科生869人,硕士研究生406人,博士研究生46人,博士后2人。现有地理学博士后科研流动站、地理学一级学科博士学位点(含自然地理学、人文地理学、地图学与地理信息系统3个二级学科博士学位点),地理学和环境科学与工程2个一级学科硕士学位点,自然地理学、人文地理学、地图学与地理信息系统、环境科学与工程、矿产勘查与地质环境、土地资源管理等6个学术型硕士学位点和环境工程专业硕士学位点。

学院现有教职工81人,其中以程国栋院士领衔的专任教师67人,教授21人,副教授36人,博士生导师13人,硕士生导师53人,专任教师中获得博士学位的占比71. 64%。教师队伍中有两院院士(双聘)1人,教育部“新世纪优秀人才支持计划”2人,甘肃省“333”“555”科技人才1人,甘肃省领军人才5人,甘肃省“飞天学者”特聘教授2人,甘肃省教学名师1人。 KIc8u9xEszIA3bN+hfL09Rw+QVFTBDekiR3gO18ITWNR9JHg86y6nhEIG2ZQnvqo

点击中间区域
呼出菜单
上一章
目录
下一章
×