购买
下载掌阅APP,畅读海量书库
立即打开
畅读海量书库
扫码下载掌阅APP

第一节
自贸试验区和国际航运市场准入的基本理论

明确自贸试验区的相关概念及特征,深入阐述国际航运市场准入的内容、类型及其特殊性等基本理论知识,从而为后续的研究奠定良好基础。

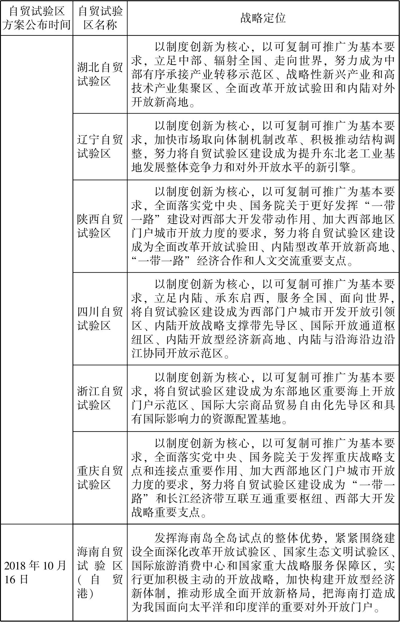
自2013年9月27日上海自贸试验区挂牌成立,2015年4月20日国务院批准设立广东、天津、福建自贸试验区,2017年4月1日河南、湖北、辽宁、陕西、四川、浙江、重庆7地自贸试验区统一揭牌,2018年9月24日国务院批准设立海南自贸试验区,2019年8月6日上海自贸区临港新片区设立,2019年8月26日国务院批准新设山东、江苏、广西、河北、云南、黑龙江6个自贸试验区,2020年9月21日国务院发文新设北京、湖南、安徽3个自贸试验区及浙江自贸试验区扩区,至2023年11月1日新疆自贸试验区建设正式设立,我国自贸试验区发展已有十年多的历程,在此过程中逐步形成了覆盖东西南北中,统筹沿海、内陆、沿边的改革开放创新格局。在投资贸易自由化便利化、政府职能转变等领域进行了大胆探索,取得了显著成效。据商务部统计,2021年,21个自贸试验区实际使用外资2130亿元,实现进出口总额6.8万亿元。这21个自贸试验区以占全国不到千分之四的国土面积,实现了占全国18.5%的外商投资和17.3%的进出口。 纵观全国各自贸试验区,后设立的自贸试验区充分借鉴了先设立的自贸试验区的成功改革试点经验,同时又各具鲜明特色、各有优势。

自贸试验区的设立和创新制度的推广给各地区经济和社会发展等方面带来了巨大利益。那么,什么是自贸试验区?自贸试验区的建设是如何推动我国高水平开放型经济新体制的形成的?我们首先来回顾和梳理自贸试验区的相关概念和基本知识。

一、自贸试验区的概念和特征

(一)自由贸易区和自由贸易园区

“自由贸易区”有两个内涵完全不同的概念,有学者将其区分为广义的和狭义的“自由贸易区”,对应的英文分别是“Free Trade Area”(FTA)和“Free Trade Zone”(FTZ)。前者是指两个或两个以上的国家和地区之间为了达到降低贸易和投资成本、提高其效率的目的,进而促进贸易和投资发展而成立的区域组织形式;后者是指根据一个国家或地区的法律法规,在其境内设立的一个或数个区域性经济特区,在该经济特区内实行优惠政策和特殊监管,以降低贸易和投资成本、提高贸易和投资效率。

从英文字面解释看,FTA、FTZ均可翻译为“自由贸易区”,中文简称皆为“自贸区”,故容易在概念上产生混淆。“实施自由贸易区战略”这一提法首次于党的十七大报告中出现。但早在2008年,我国商务部和海关总署为了正确概括“自由贸易区”的内涵并规范其表述,专门下发《关于规范“自由贸易区”表述的函》, 建议统一将“Free Trade Area”译为“自由贸易区”,“Free Trade Zone”译为“自由贸易园区”。两者虽然只有一词之差,但意思全然不同。具体含义分别为:

1.自由贸易区

关于“自由贸易区”(FTA)最早的规定源于WTO 1947年的《关税与贸易总协定》(General Agreement on Tariffs and Trade, GATT)。该协定将FTA解释为:是指两个或两个以上的主权国家(或地区)通过签署一系列自贸协定,在遵循WTO最惠国待遇的基础上,互相开放本地市场,改善贸易和投资领域的市场准入条件限制,分阶段分步骤取消绝大部分商品和货物的关税和非关税贸易壁垒,进而形成能充分实现贸易便利化、投资自由化的特定经济区域。其具体法律依据是GATT第24条第8款第2项。 其涵盖的范围是签署自贸协定的所有成员的全部关税领土,而不仅仅是其中的某一部分。

当前,全球典型的FTA有1992年成立的中欧自由贸易区(CEFTA)、1994年建立的北美自由贸易区(NAFTA)、2010年1月正式启动的中国—东盟自由贸易区(CAFTA)和2012年11月宣布启动谈判的中日韩自由贸易区等。迄今为止,我国已与澳大利亚、新加坡、韩国、新西兰、冰岛、瑞士、东盟、马尔代夫等众多国家及地区签署自贸协定,其中一些自贸协定,如中国—东盟自贸协定、中国—新西兰自贸协定等,已完成了升级议定书的签署。 2003年,我国内地同香港、澳门特别行政区政府分别签署了《内地与香港关于建立更紧密经贸关系的安排》《内地与澳门关于建立更紧密经贸关系的安排》,其中前者是内地第一份全面实施的自由贸易协议。 通过已签协议的FTA和一系列正在谈判、正在研究的FTA可以发现,中国自贸区战略的全球布局正逐渐成形。 2020年11月15日,中国、日本、韩国、澳大利亚、新西兰和东盟十国共15个成员正式签署了《区域全面经济伙伴关系协定》(RCEP),该协定是由东盟发起,历时八年谈判,并于2022年1月1日正式生效。这标志着全球人口最多、经贸规模最大、最具发展潜力的自由贸易区正式落地。 在全球化面临新冠病毒感染疫情等带来的冲击、国际经济秩序遭受挑战的背景下,RCEP的落地生效为全球经济发展找到了新的增长动力。

2.自由贸易园区

国内外权威机构和专家学者对“自由贸易园区”(FTZ)的定义各不相同。通常认为,FTZ源于1973年世界海关组织在《京都公约》中提出的有关概念,是指在一国或地区的境内关外设立的,以贸易自由化、便利化为主要目的的多功能经济特区。 具体而言,FTZ是指在某一国或地区境内设立的在货物监管、税收政策、企业设立和运营等方面实行特殊经济管理体制的特定区域,是关境内的一小片区域,通常情况下需要进行围网隔离,并且对境外入区货物的关税实施免税或保税措施。

1984年,联合国贸发会议在相关报告中所作的定义是,FTZ是货物进出无须通过国家海关的特殊经济区域。货物进出FTZ可免缴关税,也不受配额限制。此外,货物还可以在FTZ内无限期存放。最初,FTZ主要用于货物的储存和贸易,在发展中开始涉及制造、加工以及装配等业务活动。

自从1959年世界上第一个以“自贸区”命名的爱尔兰香农自贸区(Shannon Free Zone)成立后,自贸区在不同时期有不同的名称,叫法上也不统一。不同时期称谓不同,主要反映了特定时期自贸区在功能和运行方面具有不同的特点。其中,使用最为广泛的有:“自由贸易园区”“对外贸易区”(foreign trade zone)、“出口加工区”(export processing zone)、“经济特区”(special economic zone)等。

伴随着经济全球化浪潮的风起云涌,国际贸易和投资快速发展,全球自贸区的发展和变化日新月异,逐渐成为不同国家和地区间经济和贸易往来的重要平台。尤其在2008年全球金融危机后,自贸区逐渐成为世界各国和地区为扩大国际贸易、吸引外国资本、实施新经济政策并促进该国和地区发展而普遍采用的方法,在促进全球产业结构调整等方面也发挥着越来越重要的作用。

有学者统计,目前全球约75%左右的国家设有FTZ项目,它们在促进一国对外经济和市场开放方面发挥着重要作用。 在全球范围内,典型的FTZ主要有美国纽约港对外贸易区、巴拿马科隆自贸区、德国汉堡自由港、爱尔兰香农自贸区、新加坡自由港、韩国釜山镇海经济自由区、荷兰阿姆斯特丹港自贸区和巴西马瑙斯自贸区等。而中国的经济特区、出口加工区、经济技术开发区、保税区和保税港等,作为我国的特殊经济功能区,均具有FTZ的某些特征。

当前,我国22个省区市正在建设的自贸试验区,如上海自贸试验区,严格意义上讲,应称为“自由贸易试验园区”。国内普遍将其称为“自由贸易区”“自贸试验区”或者“自贸区”,主要原因在于,这样的称谓大众更易接受,而且读来顺口,用着方便,也省去特意区分两者不同含义的麻烦。

由于国务院颁布的关于自贸区的大多数文件使用“自贸试验区”的称谓,本书基本上也用该称谓,但若有出现“自由贸易区”“自贸区”等称谓时,含义与“自贸试验区”一样,本书中的这三个称谓实际上均指“自由贸易园区”。

通过前文对FTA和FTZ的对比分析可发现,两者既存在共同点,也在设立主体、设立方式、法律依据等方面存在诸多差异。

表1.1 FTA和FTZ的异同点

(二)自贸试验区的基本特征

虽然各个国家或地区对“自由贸易区”的称谓各不相同,且各个具体自由贸易区的功能定位、行政管理体制以及优惠政策等方面也不完全相同,但是,它们的角色相近,功能也大致趋同。世界银行曾指出:“虽然各个自由贸易园区种类特点各不相同,但其具有一些共同属性。例如,具有一定的地域范围限制性;实施一国自由贸易园区外不同的商事立法和司法行政制度,尤其是为促进贸易和投资便利化而制定的较为宽松自由的法律监管机制。”

这里以自贸试验区为例,总结概括其具有以下几个基本特征:

(1)区位的地域性。借助优越的地理位置、广阔的经济腹地等区域条件,大多数自贸试验区的区位优势显著,且具有根植于该区域的地理人文、市场资源和劳动力等特色。同时,良好的人才流、资金流和信息流等容易在该区域内形成。其中,具有转口集散功能的自贸试验区,通常情况下会选择一个海港城市,或是凭借航空空港的发展优势,着重打造临空经济区,如新加坡樟宜自贸区;或是靠近世界重要航道的一个特定地区,如中国香港、地中海沿岸的直布罗陀等;又或是靠近有助于减少企业投资或经营成本的一国国内主要市场,如西班牙巴塞罗那自贸区。

(2)产业的集聚性。自贸试验区在建设起步阶段,典型的特点是能使各种社会生产要素不断地在其核心区域汇聚,在空间上产生强大的产业集聚功能。随着自贸试验区逐步发展,当核心区域的产业要素集聚和市场规模发展达到一定程度时,区内核心产业和技术等以协作分工等方式进一步辐射和带动周边区域的整体发展。这种既有助于促进技术扩散和应用又有助于产业资源共享的空间关系,对促进自贸试验区的产业技术发展、积累更多丰富的社会生产资本和营造创新的社会环境起到了积极的作用。

(3)监管的特殊性。高效、规范和便捷的海关监管制度是自贸试验区的重要特征之一,即在区内尽可能地简化通关手续和流程,以企业为监管单位,利用信息化等技术监管方式实现风险的有效控制和管理,并加强分级监管,以确保在自贸试验区的货物通关速度快、集散快以及物流的高效运作。在实际操作过程中,自贸试验区体现出“一线放开、二线管住、区内自由”的监管特征。

(4)政策的激励性。为了吸引更多的外资,自贸试验区往往会推出一系列优惠政策和商业激励计划。例如,美国弗吉尼亚州在其区域内的对外贸易区实施一系列促进经济发展的优惠政策,包括税收优惠政策、商业激励政策以及其他有助于营造良好投资环境的政策等。这些优惠政策的实施对降低企业投资成本、吸引高素质创新型人才进而增强区内企业的核心竞争力等方面具有积极作用。商业激励计划包括鼓励企业扩大投资,增加产能或创造、开发和运用先进技术等。

(三)全球自由贸易区的发展过程和演进特点

他山之石,可以攻玉。从全球自由贸易区的几个发展时期来看其发展的历史进程及其演进特点,更有助于了解国际上自由贸易区从哪里来、走过哪些路,对我国正在建设和发展自贸试验区具有重要的参考价值。

1.全球自由贸易区的发展过程

全球自由贸易区经历了如下发展过程:

(1)19世纪前,自欧洲地中海沿岸国家发端阶段

自由贸易区最早的雏形可追溯到古希腊时代,当时腓尼基人将泰尔、迦太基两个港口划分为特殊的经济区域,对外来进入该区域的商船尽量保证其航行安全。这也是现代自由港的最早由来之一。1228年,法国南部马赛港的一部分资本家曾在港内建立自由贸易区。13世纪末,自由贸易联盟成立,又称“汉萨同盟”,是由位于德意志北部的几个自由市共同联合建立起来的。1547年,学界认为的历史上第一个被正式命名的自由港——里南那(Leghoyh)自由港成立。该港位于意大利西北部的热那亚湾。17—18世纪,随着资本主义的盛行和对外贸易的不断扩大,欧洲一些贸易大国逐渐把本国的一些主要港口城市宣布为自由贸易港,或在本国领土内划出某一特定区域成立自由贸易区,如意大利的热那亚、威尼斯,法国的敦刻尔克,丹麦的哥本哈根等。这些国家设立自由贸易区的目的是利用区位优势或港口便利条件,发挥商品集散中心的作用,吸引外国商品到此转口,扩大对外贸易,促进当地的经济发展。

(2)19世纪至20世纪50年代,全球缓慢发展阶段

19世纪后,伴随着航海事业的进步和国际贸易的不断发展,特别是帝国主义和殖民统治主义的不断扩张,从地中海经过波斯湾、印度洋再到东南亚地区,一些重要港口陆续被西方殖民统治者征服并先后开辟为自由贸易区或自由港,包括直布罗陀、丹吉尔、吉布提、新加坡、中国香港和澳门等。20世纪20年代后,美洲大陆开始设立自由贸易区,如美国于1936年设立了第一个对外贸易区,即纽约1号对外贸易区,该对外贸易区主要从事对外贸易和转口贸易。从自由贸易区问世到第二次世界大战(以下简称“二战”)前夕,全球自由贸易区的数量少,分布地域狭窄,发展缓慢,而且几乎都是从事对外贸易和转口贸易,经济活动比较单一。

(3)20世纪50年代至70年代,出口加工区的出现和发展

20世纪50年代至70年代,许多殖民地附属国相继独立,为了发展民族经济,采取由“替代进口”战略转向“面向出口”战略。许多国家和地区纷纷建立新的自由港区,即出口加工区。出口加工区通过提供当地丰富而又廉价的劳动力以及各种具有吸引力的优惠政策,吸引外商投资资金及技术,加强同外商合作发展,进而增加当地就业机会并以此推动国家和地区发展。例如,爱尔兰于1959年成立了香农出口自贸区,被认为是全球范围内最早从事出口加工活动的自由贸易区。随后,出口加工区在波多黎各和印度相继出现。出口加工区的出现,使自由贸易区在原有服务于转口和出口贸易的初级加工基础上,逐步增加了生产制造的新内容,自由贸易区的业务范围得到了扩大。

(4)20世纪70年代至今,数量迅速增加且功能趋于综合

20世纪70年代后,全球自由贸易区进入快速发展阶段,逐渐成为新型经济体国家进一步开展对外贸易和投资、吸引外资企业以及促进就业的重要载体,是区域经济一体化发展的主要形式之一。随着自贸区数量的不断增加,其功能也得到不断拓展,逐渐呈现出多样化态势。具体来说,以转口和进出口贸易为主的自贸区和以出口为主的自贸区开始相互融合,原材料、半成品和成品均可在区内自由进出,多种类型的生产经营活动,如商品的制造、分类和展销、保税仓储、与其他货物的混合加工和生产等,均可在区内进行。相应地,全球范围内大多数自贸区随之具有进出口贸易、仓储、展览和混合加工等众多功能。这些功能综合起来,对提高自贸区整体上的运行效率起到很大的促进作用。有国外学者认为,随着自贸区的不断发展,全球自贸区开始呈现以专门化制度设计满足高附加值产业需求和产业服务支持的新趋势。

2.全球自由贸易区的演进特点

纵观全球自贸区的发展,主要呈现以下几个特点:

(1)数量不断增加

近五十年来,自贸区作为外国直接投资的一项工具,在发达国家和发展中国家都受到越来越多的重视,最典型的是美国对外贸易区的迅速发展。美国于20世纪60年代末在全球经济中的地位开始下降,为了刺激对外贸易发展,各州纷纷设立对外贸易区,美国对外贸易区分为综合区(general-purpose zones)和分设区(subzones)两类。到2012年年底,美国对外贸易区遍布美国50个州,有超过250个综合区、500个分设区。2012年,美国对外贸易区内企业总数为3200个,就业人数37万人,主要涉及石油加工、汽车、电子、医药和机械设备制造等行业。 2020年,美国对外贸易区共实现进出口3484亿美元,拥有近47万名职工和3400家企业。

(2)功能趋向综合

自贸区早期是为了适应国家贸易发展需要而发展起来的,因此在相当长的一段时期,自贸区的功能都比较单一。随着自贸区数量的不断增长,其功能也不断扩展至加工制造、贸易、物流和科技开发等众多领域。自贸区已经超越地域、经济发展水平和经济制度的限制,从具有单一功能、以转口贸易和进出口贸易为主的初级水平到具有贸易和生产、加工功能的中级水平,并且在向具有多种功能、形成有竞争优势的产业集群的高水平迈进。

(3)法制更加完备

为了进一步促进社会经济发展、吸引外商投资、引进先进技术和扩大就业,一国或地区政府根据实际情况会在自贸区实施一定的特殊经济政策。但是,政策具有应急性和灵活性等特点,相对法律而言,其稳定性和严密性不够。因此,世界上大多数国家会将在自贸区实施的特殊经济政策以法律的形式加以固化,且立法层级通常为国家级,如美国对外贸易区、马来西亚自由工业区等。同时,以严谨的法律法规保障自贸区的健康发展也已成为国际上运行自由贸易区的惯例,即先立法后设区。除了国家立法以外,自贸区所在地方政府结合当地情况,还有权制定相应的地方条例和规章,进一步规范区内各类生产经营活动正常有序进行,使管理者和投资者在区内有法可依、有章可循。

(4)海关监管更加便捷

通常情况下,海关机构大多较为精简,繁杂的海关手续在区内一律不适用,“一线放开、二线管住、区内自由”适用于区内企业和货物。“一线放开”是指境外商品和货物进入自贸区无须向海关机构呈检,也无须履行正式报关的手续。“二线管住”是指海关依法对自贸区和国内非自贸区的通道严格管理,并在此基础上保护国家的关税。“区内自由”是指区内商品和货物可以任何形式进行储存、展览、组装和加工等业务活动,免于海关批准程序,只需备案即可。因此,自贸区的通关效率高,监管高效,货物集散速度快且物流量很大。

(四)从自贸试验区1.0到7.0:中国的实践

1.我国建立自贸试验区的原因

(1)自贸试验区是我国构建开放型经济新体制的重要实现形式加快实施自由贸易区战略,是我国新一轮对外开放的重要内容。党的十七大把自由贸易区建设上升为国家战略,党的十八大指出要加快实施自由贸易区战略,党的十八届三中全会提出要以周边为基础加快实施自由贸易区战略,形成面向全球的高标准自由贸易区网络。要以对外开放的主动赢得经济发展的主动,赢得国际竞争的主动。 构建开放型经济新体制的战略部署,其总目标是加快形成我国国际经济合作和竞争新动力、新优势,维持对外投资和引进外资平衡以及进出口平衡,逐步实现国际收支平衡,实现开放型经济治理体系和治理能力现代化,形成全方位开放新格局,促进中国与全球范围内其他各国协同发展,共同构建多元平衡、合作共赢和安全高效的中国特色社会主义现代化开放型经济新体制。

2015年5月5日通过的《中共中央、国务院关于构建开放型经济新体制的若干意见》明确指出,面对新形势新挑战新任务,要统筹开放型经济顶层设计,加快构建开放型经济新体制,进一步破除体制机制障碍,使对内对外开放相互促进,引进来与走出去更好结合,以对外开放的主动赢得经济发展和国际竞争的主动。 可见,建立自由贸易试验区,并加大其制度创新力度,是加快推进开放型经济新体制形成的有效途径。

(2)自贸试验区是我国应对世界经贸格局新变化的重大战略举措

长期以来,世界经贸格局是在GATT和WTO规则主导下开展的,但随着经济全球化的深入,以商品贸易为重点的WTO现有规则暴露出固有的缺陷,难以适应全球价值链下的复杂经贸环境。在多哈回合谈判受挫、多边贸易体制经受挑战的同时,世界双边和区域贸易蓬勃发展,包括《全面与进步跨太平洋伙伴关系协定》(CPTPP)在内的区域和多边经贸安排,开始形成国际贸易与投资新规则体系,对经济全球化的走向产生深远的影响。虽然美国宣布退出了《跨太平洋伙伴关系协定》(Trans-Pacific Partnership Agreement, TPP),并于2018年11月同加拿大、墨西哥共同达成《美国-墨西哥-加拿大协定》(The United States-Mexico-Canada Agreement, USMCA), 但这些自贸协定都反映了当前国际贸易新规则的如下特点:其一,服务贸易、投资取代货物贸易成为核心;其二,谈判议题向边境后规则转移; 其三,标准和自由度更高;其四,新规则更多地体现了高收入国家的意志。

截至2022年9月22日,我国已经跟26个国家和地区签署了19个自贸协定,自贸伙伴覆盖了亚洲、大洋洲、拉丁美洲、欧洲和非洲。 2022年1月1日,《区域全面经济伙伴关系协定》正式生效,这意味着全球人口最多、经贸规模最大的自贸区正式落地。 此外,我国已于2021年9月16日正式提出申请加入CPTPP,于2021年11月1日正式提出申请加入《数字经济伙伴关系协定》(Digital Economy Partnership Agreement, DEPA)。2022年8月18日,根据DEPA联合委员会的决定,中国加入DEPA工作组正式成立,全面推进我国加入DEPA的谈判。

在当前复杂多变的国际新形势下,我国面临的机遇和挑战并存,更加需要深化改革和扩大开放。“机者如神,难遇易失。”我国不能只当国际经贸规则的旁观者、跟随者,而要做参与者、引领者,要力争在国际规则和制度中发出更多中国声音,注入更多中国元素。为此,建立自由贸易区,加快实施自由贸易区战略就成为我国主动适应并积极应对国际经贸新格局和新变化的实践探索。

2.我国自贸试验区的发展——从自贸试验区1.0到7.0
(1)我国自贸试验区的空间布局和战略定位

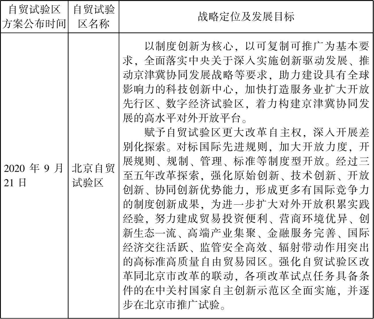
我国自贸试验区建设是一个循序渐进的过程。自20世纪90年代起,全国陆续建立16个保税区。2013年9月,上海自贸试验区挂牌试点。2015年4月,复制和推广上海自贸试验区的成功经验,成立福建、广东、天津3个自贸试验区,并进一步深化上海自贸试验区改革开放。2017年4月,成立辽宁、浙江、河南、湖北、重庆、四川、陕西7个自贸试验区,并全面深化上海自贸试验区改革开放。2018年10月,国家正式启动海南自贸试验区和自由贸易港的建设。2019年8月,上海自贸区临港新片区设立。同月,山东、江苏、广西、河北、云南、黑龙江6个新设自贸试验区成立。2020年9月,北京、湖南、安徽3个自贸试验区成立。2023年11月,新疆自贸试验区正式设立,这也是我国自贸试验区的第七次扩容。截至2023年11月,我国共有七批、22个自贸试验区,即自贸试验区1.0版—7.0版(见表1.2)。同时,22个自贸试验区定位各具特色,各有优势(见表1.3—表1.6)。例如,江苏自贸试验区提出,要打造自贸试验区建设的“苏州样板”,进行具有特殊化突破性的制度创新;山东自贸试验区明确要以建设一流港口为依托,着力开辟对外合作海上大通道,打造对外开放新高地。现阶段,我国各地自贸试验区探索差异化试验路径,形成了多维度深层次协同开放新格局。

表1.2 我国自贸试验区分布

(续表)

表1.3 自贸试验区1.0—4.0版的主要内容

(续表)

表1.4 自贸试验区5.0版的主要内容

(续表)

(续表)

表1.5 自贸试验区6.0版的主要内容

(续表)

表1.6 自贸试验区7.0版的主要内容

因此,加快实施自贸试验区建设战略,是我国面对复杂多变的国际形势,以不断扩大开放的确定性应对来自外部环境的不确定性,为维护自由贸易、建设开放型世界经济贡献中国智慧和方案的体现。

(2)我国自贸试验区的制度创新

自贸试验区的建设不是“栽盆景”,而是“种苗圃”。其关键在于制度创新,而不是挖掘“政策洼地”。制度创新包括四个方面:

第一,创新投资管理制度。主要指实施以负面清单为核心的投资管理模式,形成开放透明的管理制度,其中主要是对外商投资准入领域实行准入前国民待遇和负面清单制度。目前,全国版的《外商投资准入特别管理措施(负面清单)(2018年版)》(以下简称《2018全国版负面清单》)已于2018年首次公布,并经历2019年、2020年、2021年三轮修订。从2013年上海市人民政府发布我国第一份外商投资准入负面清单《中国(上海)自贸试验区外商投资准入特别管理措施(负面清单)(2013年)》到2021年发布《自由贸易试验区外商投资准入特别管理措施(负面清单)(2021年版)》,自贸试验区负面清单的特别管理措施条目从最初190条减少至27条,表明自贸试验区对外资的开放度、透明度显著提高,且推广至全国范围。

第二,创新贸易监管制度。主要是指实施海关和检验检疫创新监管新模式,以加快推动海关特殊监管区域转型升级和发展为目标,促进区内商品、货物和服务等各类市场要素的自由流动,进一步提高贸易自由化和投资便利化的水平,具体包括深化完善“一线放开、二线管住、区内自由”等方面。

第三,创新金融制度。主要是指以金融为实体经济服务、加快促进贸易自由化、投资便利化为目标,在风险可控的基础上,创新金融制度。以上海自贸试验区为例,始终按照“简政放权、放管结合、优化服务”三管齐下的思路推进金融改革。

第四,创新综合监管制度。主要是指以推进政府管理由注重事前审批转为注重事中事后监管为目标,创新事中事后监管等模式。其核心是深化行政管理体制改革,创新政府管理方式,减少行政审批事项。

(3)我国自贸试验区发展新阶段——探索建设中国特色的自由贸易港、上海自贸区临港新片区

赋予自贸试验区更大的改革自主权,探索建设自由贸易港是党的十九大明确提出的一项重要任务。2018年11月5日,习近平总书记在首届中国国际进口博览会开幕式上的讲话中强调:“中国将支持自由贸易试验区深化改革创新,持续深化差别化探索,加大压力测试,发挥自由贸易试验区改革开放试验田作用。中国将抓紧研究提出海南分步骤、分阶段建设自由贸易港政策和制度体系,加快探索建设中国特色自由贸易港的进程。”同时,他还宣布将增设中国上海自由贸易试验区新片区,鼓励和支持上海在推进投资和贸易自由化便利化方面大胆创新探索,为全国探索和积累更多可复制可推广的改革经验。之后不到一年时间,上海自贸区临港新片区于2019年8月6日正式挂牌成立。同月26日,新设6个自贸试验区也对外公布。2022年4月,习近平总书记再次亲临海南考察指导,赋予海南新的使命,提出更高要求,为海南在新的历史起点上高质量发展提供了根本遵循和行动指南。 总之,这一系列重大举措彰显了我国扩大对外开放、积极推动经济转型和发展的决心和信心。同时也意味着,我国自贸试验区建设进入更高水平的发展阶段。

综上所述,当前我国自贸试验区已基本形成东西南北中协调、陆海统筹的全方位、高水平开放的新格局。我国自贸试验区将率先构建起与国际贸易和投资通行规则相衔接的制度体系,开创世界自由贸易港区发展的新纪元。

3.我国自贸试验区建设过程中的推进障碍
(1)我国经济增长速度快,但结构不合理。改革开放以来,我国经济快速增长,国内科技水平不断提高,增强了长期经济增长的动力。与此同时,印度、巴西等新兴经济体也情况类似,而发达国家则实力相对下降。(见表1.7)

表1.7 主要国家GDP占全球经济总量的比重

(续表)

从表1.7可见,从1980年和2022年主要国家GDP占全球经济总量比重的变化来看,中国、印度等新兴经济体GDP占全球经济总量比重整体上升。尤其是中国,上升幅度最大,其间中国GDP占全球经济比重由1.72%上升至18.32%,上升了16.60个百分点。而美国、德国、法国、日本等发达国家GDP占全球经济总量的比重都出现不同程度的下降。但是,中国经济在快速增长的同时,也存在经济结构不合理的问题,特别是服务业发展滞后。

(2)市场机制不健全,政府与市场关系有待完善。经过多年实践,我国社会主义市场经济体制已初步建立,但仍存在不少问题,如市场机制不完善,具体包括市场秩序不够规范、市场体系尚不健全、市场主体有待进一步健全、政府与市场关系尚未完全厘清等。

(3)自贸试验区战略与区域化发展战略对接不充分。我国自贸试验区的战略定位之一就是建设成为“一带一路”的重要枢纽,成为“一带一路”倡议真正落实到国内制度的重要支撑点。因此,自贸试验区建设应当与区域和全球化发展有着密切联系。然而,当前我国自贸试验区战略并未与区域化发展战略充分对接,其制度设计重点主要放在对国内制度创新的示范作用方面。 有学者认为,我国各自贸试验区功能定位差异化不明显,其发展重点也没有明显的错位划分,导致自贸试验区建设雷同,没有发挥各自应有的作用。 笔者认为,国务院确定的各自贸试验区都有自己的特色,而各自贸试验区在建设过程中只有着力发展各自特色,才能有更大的提升空间。我国自贸试验区建设应结合不同区位的优势和特点,积极参与区域和全球价值链活动,提升各自对区域经济发展的联动效应,进一步加强全球配置资源与管理要素流动性能力。

二、国际航运市场准入的基本理论

国际航运市场准入是我国航运管理的一个重要方面,厘清国际航运市场准入的概念、类型和特殊性等基本理论问题,对进一步分析我国自贸试验区国际航运市场准入相关问题至关重要。

(一)相关概念界定

概念是人们对事物本质属性的抽象认识,是逻辑思维最基本的单元和形式之一。对某一事物概念的科学界定决定了研究主题要展开的边界。 为此,有必要对国际航运市场准入的几个相关概念进行如下具体分析:

1.国际航运市场

市场有广义和狭义之分。狭义的市场,是指商品或者服务交易的场所,即交易方进行交易的特定的空间地域。广义的市场是指经济活动中各种经济关系的总和,即市场不仅是交易方进行商品或者服务交易的场所,还体现交易方之间的关系、交易方与交易中介之间的关系,以及在交易中发挥作用的一切机构或者部门与交易方或者交易中介之间的关系。

市场是随着社会生产和商品交换的发展而逐步发展起来的,是生产力发展到一定阶段而出现的产物。从经济学角度看,市场最初的含义是指商品交换的特定场所,即符合买卖双方进行商品交换活动所需具备的条件的地点。随着社会经济的发展和分工协作的日益深化,商品交换活动不再仅仅局限于同一时间、地点由买卖双方完成,而是逐渐渗入整个现代市场经济,成为与现代市场经济体系密切联系的重要纽带,因此,广义的市场是指以交换活动为重点的现代市场经济体系中所有经济关系的总和。

同样地,航运市场,又称“海运市场”,也有广义和狭义之分。狭义的航运市场是指在不同国家或地区之间,以航运劳务需求和航运劳务供给为主的供需关系的结合、调整和运作等进行的航运交易活动及其场所。广义的航运市场是指在不同国家或地区之间,以航运业务、航运服务、航运资源的供需关系的结合、调整和运作等进行的航运交易活动及其场所。广义的航运市场已经从单纯以海上运输交易扩大至包含航运技术和工业、航运劳务、航运信息和航运金融等一系列相关经济关系和市场活动。 本书主要研究的是狭义的航运市场。

国际航运市场是以旅客和货物运输为主体的客运市场和货运市场。有学者认为,国际航运市场根据不同的分类标准有不同的界定。 而围绕船舶形成国际航运的相关市场,如租船市场、造船市场、船舶买卖市场、修船市场、拆船市场、国际船舶代理市场、船员市场等,在为国际航运基本市场提供服务的同时,也具有一定程度的独立性。本书以货运市场为主要研究对象。

2.市场准入
(1)市场准入的概念

“市场准入”一词来源于“market access”,在1970年11月30日欧洲理事会发布的关于在欧共体内部煤炭产业中的批发贸易和雇佣问题的法律文件中曾提到“market access”。“市场准入原则”作为专门词汇来使用最早可见于20世纪70年代末所签订的多边和双边协议,如1979年的《国际橄榄油协议》和《澳大利亚—日本渔业协定》中就明确使用了“市场准入(原则)”—词。

“市场准入”是WTO规则体系中经常使用的一个概念。WTO文件《农业协定》(Agreement on Agriculture)、《服务贸易总协定》(General Agreement on Trade in Serrices, GATS)等都直接使用了“市场准入”这一概念。其中,《农业协定》第三部分第4条标题即为“市场准入”,还使用了“市场准入机会”概念。GATS第三部分第16条标题为“市场准入”,其具体承诺体现在减让表中。从规定的内容看,WTO中的市场准入是指成员方在某些方面开放市场的承诺情况或不得采取、维持违背市场准入的措施,这些措施包括关税、数量、配额、垄断、专营服务、限制投资类型、投资方式等。即这些措施会影响市场准入或者说构成市场准入的壁垒。

有学者认为,市场准入的本质是各国政府依据法定的职权,采取行政许可形式进一步实现市场主体和交易对象的准入,属于现代法治国家进行市场管理的基本方式之一。 确切地讲,作为监管者的政府采取的市场准入限制包括:资本准入的限制,如对外国资本设定准入条件;产业准入的限制,如对一些特定产业实行国家垄断;企业准入的限制,如企业设立的资本条件、人员要求等。

在国内,“市场准入”一词最早出现在1992年中国与美国签署的《中美市场准入谅解备忘录》中。在该备忘录中,中国在“外贸政策和立法的公开化”“进口替代”“关税”等方面作出承诺,美国在“出口限制”方面作出承诺。 “市场准入”最初的含义是与中国对外开放直接相关的,是中国对外开放的第一道“门”。后来,“市场准入”逐渐成为政府对市场进行干预和调控的一种重要方式,无论在经济领域还是法律领域,“市场准入”都已成为一项制度或规则。

对于“市场准入”这一概念的理解,众多学者从不同角度发表过不同见解。大致为:一是从市场准入的层次角度,有学者认为,市场准入包括一般市场准入和特殊市场准入。前者是指一般性行业中,市场主体符合法律规定的准入条件,依法办理准入登记手续和领取营业执照,进而从事生产经营活动的一种制度安排;遵循从宽准入的理念,属于基本的市场准入制度。后者是指市场主体进入国家有特殊要求的市场,需经过国家特殊许可、审批程序才能进入该市场的一种制度安排。在准入理念上,特殊市场准入更注重安全。 二是从市场的不同分类角度,有学者将市场准入分为国内市场准入、国际市场准入,其中前者又包括一般市场准入和特殊市场准入。 三是从市场准入内容的角度,有学者认为,市场准入即为市场准入法律制度,包括市场准入程序法律制度和实体法律制度。前者指市场主体符合准入条件、获得准入资格后,在市场准入过程中应当遵循一定的程序,如审批、登记等;后者指特定的市场主体进入具有一定限制条件的市场领域应当遵循的准入规则。 四是市场准入特指特殊的市场准入制度,而不包括一般市场准入制度。有学者认为,市场准入特指政府对市场主体进入特殊的市场领域所作的不同于其他一般市场准入的专门规制。即特指政府对市场主体的特许或审批,诸如企业设立的登记制度等不应属于该制度的范畴。

前文从不同角度讨论了市场准入的概念,以下将着重阐述国际市场准入、国内市场准入的基本概念。

国际市场准入是指一国政府根据其与其他国家签订的国际投资协定和条约履行约定的义务和执行相应的承诺,主要是一个国家对另一个国家国际承诺的体现。有学者认为,国际市场准入是指一国政府根据相关的准入条件对外国商品、服务和资本开放本国国内市场,以满足国际贸易投资自由化便利化进行的条件。国内市场准入是指一国政府以限制市场主体资格、进行法律制度安排以及采取监管、鼓励、惩罚措施等方式对本国国内市场进行适当的干预或控制。 有学者认为,国内市场准入是指一国政府准许自然人、法人进入市场从事生产经营活动的法定条件和程序规则的总称。此外,国内市场准入分为一般市场准入、特殊市场准入和外资市场准入。

由上可知,市场准入的相关问题离不开围绕国内和国际市场准入两者间关系的讨论,两者均是与市场准入紧密相关、不可分割的重要方面。对这两者的深刻理解有助于我国在国际经济和贸易交往中签订满足国家利益要求的国际协定,也有助于我国更好地修订和完善特定领域的国内市场准入条件和客观要求。

这里要说明的是,本书研究的市场准入,即指外资市场准入。外资市场准入具体可分为“引进来”“走出去”两大类。有学者对市场准入分类作出明确的定义,其中外资市场准入是指一国对外国商品、服务和资本进入本国国内市场而规定的法定条件和程序规则的总称,以及一国对本国商品、服务和资本进入外国市场而规定的法定条件和程序规则的总称。 本书研究的市场准入,为该定义的前者,即外国商品、服务和资本进入我国国内市场的外资市场准入,而不包括后者。

由此可见,市场准入的含义非常丰富,它不只是指进入市场这一行为,也不只是指WTO规则体系中的具体承诺,还包括一国对外开放过程中涉及的经济、政治环境,以及市场监督等诸多方面。同时,市场准入还是市场监督法的重要内容之一,与市场退出、市场禁止等共同形成了一个相互制约和作用的市场制度体系。

(2)市场准入的特征

市场准入的特征主要有:

第一,市场准入属于一项社会公共政策,是一国政府为了克服市场失灵现象,在市场资源配置无法正常发挥作用时采取的一项不可或缺的制度安排。这意味着,市场准入实质上是对市场失灵作出的一种具体反应,主要是为了弥补市场失灵引起的市场资源配置缺陷的不足。例如,油轮或其他液体货物在运输途中对海洋生态环境造成的污染具有外部性的特点,一国政府可采取制定较高准入标准或条件的方式防止此类市场失灵的发生。

第二,市场准入的主体是一国政府。一国政府结合本国的实际国情和经济发展情况决定本国国内市场的开放程度,并通过国内立法或其他方式赋予本国政府对进入该国国内市场从事各种生产经营活动的主体和其他交易对象进行规范、控制和干预的权利。可见,政府是合理行使市场准入权利的重要主体。在我国当前社会主义市场管理体制背景下,市场准入的主体还包括法律法规授权的有关组织。

第三,市场准入的客体是一国政府对准备进入市场从事生产经营活动的市场主体进行规范、控制和干预的行为。通常情况下,它主要表现为一国政府是否允许市场主体进入市场从事相关生产经营活动,而在涉及国家主权和安全、环境生态保护和公民人身安全等方面,政府采取规范、控制和干预的行为表现得更直接。

第四,市场准入的依据主要是国内外法律规范。在国际市场准入中,主要依据有国际双边或多边条约、国际投资协定和其他国际承诺;在国内市场准入中,主要依据有法律、行政法规、地方性法规、政府规章和其他政策等。

第五,市场准入是国家社会经济发展状况、市场开放力度、对外经济和贸易政策、市场主体发展战略等多方面的综合评价机制。相应地,这些与市场准入密切相关的因素错综复杂,且处于一种动态的变化过程之中。

(二)国际航运市场准入的类型及其特殊性

1.国际航运市场准入的类型
(1)航运市场准入的内涵及外延

航运市场准入是一国政府对国内外航运企业进入航运市场进行干预的基本制度之一,是一国政府准许国内外航运企业进入航运市场从事经营活动的条件和程序规则的各种规范的总称。 该制度是一国政府对航运市场主体生产经营活动进行有效规范和管理的首要环节,同时也是对准备进入航运市场的相关主体是否具备准入条件和从事生产经营活动资质的一种确认,是政府开展后续监管活动所需具备的基本条件。此外,实施该制度的主要目的是有效规范和管理航运市场竞争秩序,进一步促进航运市场竞争效率的提高。该制度一般表现为政府对相关主体进入航运市场的最低标准或条件加以确定,如对船舶运力、船员配备等方面作最低要求的规定。

航运市场准入制度主要以航运立法的方式确定,其表现形式虽然为法律规范,但从本质上来讲,仍属于国家航运政策的一种具体体现。具体为:首先,该制度决定了航运市场的基本要素。根据不同航运市场准入条件,政府可实现对船舶运力、船队规模等众多航运内部要素的实际控制和干预,并在此基础上充分掌握航运市场发展的情况。其次,该制度充分体现了一国政府对航运市场调控力度的把控,客观反映了航运市场竞争秩序和效率状况。过严或过宽的航运市场准入制度都不利于航运市场的健康有序发展,前者会不利于航运企业提高自身运营和管理水平,后者会阻碍政府对航运市场的有效规范和管理。因此,合理制定和实施该制度对促进政府、航运市场和航运主体三者间的关系具有重要作用。最后,该制度还代表了一种航运市场的具体性质。政府管理模式主要有管制型和服务型,政府采取何种管理模式决定了航运市场的具体性质。航运市场准入条件、主体数量等与政府管理职能的定位紧密相关。

(2)国际航运市场准入的分类

国际航运市场准入是一国政府是否准许外国航运企业进入本国航运市场且使其从事国际船舶运输和船舶代理等经营活动,以及是否准许本国航运企业参与国际航运市场竞争和其他国际船舶运输等经营活动的各种法定条件和程序规则的总称。国际航运市场准入是航运政策开放程度的具体体现。而国内航运市场准入是一国政府对本国航运企业从事国际海上运输业及辅助业等经营活动进行规范的法定条件和程序规则的总称。根据国际贸易自由化和投资便利化的要求,世界各国要尽力消除贸易壁垒,在国际贸易投资领域努力实现全球贸易投资自由化便利化的目标。但是,在国际航运市场上,由于不同国家国情各不相同且对外开放程度也不一样,各国航运经济的发展状况差异较大。此外,航运市场准入的发展是一个渐进的过程,国际航运市场准入和国内航运市场准入无法实现完全的统一。

对国际航运市场准入进行合理的分类有助于我们进一步考察如何适度地制定航运市场准入的条件和要求。根据国际航运市场主体经营活动的业务性质的不同,国际航运市场准入可分为:

第一,国际海上运输业市场准入。根据运输组织形式的不同,国际海上运输业市场又可分为定期运输市场、不定期运输市场。前者主要指国际集装箱班轮运输市场,后者主要指油轮运输市场、干散货运输市场。各运输市场的不同功能导致其市场准入的条件各不一样。具体为:在定期运输市场,即国际集装箱班轮运输市场,船公司根据公布的船期表进行运营,进入门槛高且运力集中度相对也高,该市场容易发展成为寡头市场;在油轮运输市场,虽然以石油贸易和运输为主的石油公司运力集中度高,且买方垄断特征明显,但实践过程中,石油企业更多情况下会运用市场机制有效解决相关问题,并逐渐由原来的附属于船队转向独立船东发展;在干散货运输市场,绝大部分干散货运输是以租船的方式进行的,租船运输在整个干散货运输市场中占了绝对重要的比例,而且航运市场主体进入干散货运输市场的门槛较低,运力集中度相对也低。

第二,国际海上运输辅助业市场准入。国际海上运输辅助业市场准入,主要涉及与国际海上运输相关的辅助性经营活动,包括国际船舶代理和船舶管理、国际海运货物装卸等业务。国际海上运输辅助业市场准入具体分为两种:一是以货代为主的国际海上运输辅助业市场准入,具有航运企业数量多、价格竞争激烈以及行业较难实现升级换代式发展等基本特征,已形成完全竞争的航运市场格局。二是以国际船舶代理和外轮供应为主的国际海上运输辅助业市场准入。由于特定的历史原因和现实因素,中国该领域的国际航运市场具有垄断性,主要表现为,在航运企业组织架构、企业高管的来源和主要业务的经营范围等方面,行业涉及的部分市场主体基本延续了原来属于国有性质的航运企业组织架构、企业高管等众多资源,导致该行业改革不彻底且垄断严重,行业以外的竞争者难以顺利进入该市场进行经营活动,因此无法真正营造全方位良好的市场竞争环境并在此基础上完全实现该领域的国际航运市场开放。

2.国际航运市场准入的特殊性

要了解国际航运市场准入有哪些特殊性,有必要先了解国际航运市场结构具有哪些特殊性。围绕国际航运市场竞争,有学者总结了国际航运市场以下几个方面的特点:

一是航运市场集中度高。由于国际航运市场具有显著的规模经济效益,航运市场集中度高。二是进入壁垒高。国际航运业是资本密集型的产业,在国际航运领域,航运投资主体需要投入大量资本用于国际集装箱船舶的建造、航线的开辟等方面,部分投资主体可能因资金的不足而无法对国际航运业进行投资,因此市场主体进入航运市场的壁垒高。三是国际班轮运输的边际成本小。四是国际航运市场需求弹性小。对于国际航运市场来讲,尽管这些年一直强调航运自由化,且航运市场总体上朝着更加开放和自由的市场发展,然而它一直保持着以垄断竞争结构为基础的航运市场结构特点。

针对国际航运市场的垄断竞争这一特点,有学者对禁止滥用市场优势地位制度在我国航运竞争法中的运用这一问题进行了深入探讨。 此外,国际航运市场准入制度不同于其他市场准入制度,它具有航运经济特有的属性,主要有以下几个特征:

(1)国际性和开放性。航运业具有很强的国际性,是国家实现对外经济和贸易发展的重要行业之一。与一般服务业市场不同的是,国际航运市场外部环境更具有对外开放的特征,决定了国际航运市场准入尤其是外资准入在整个国际航运立法中具有重要的地位。此外,国际航运不仅受到许多国际公约、规则的约束,还受到各国政治、法律和政策的影响。各国制定政策时既要考虑本国的因素,也要考虑整个外部世界的环境与变化。

(2)重要性和独特性。同一般行业相比,航运业涉及的规模经济效益较大,且产业链更广。特别是能源运输等领域,不仅是国民经济发展的重要命脉,而且与国防建设和安全等密切相关。因此,在国际航运市场上,准许适格的航运市场主体进入航运市场,不仅对促进国家经济发展具有重要作用,对维护国家政治、国家主权和安全更是至关重要。

(3)行业具有周期性。航运经济状况与全球整体经济发展状况、金融资本以及油价等方面有着直接关系。由于船舶建造投资大、建设周期长、运营成本高,船东通常在市场低迷时对新建船舶持谨慎态度,而在市场景气时扩张投建新船,这就会导致运力紧张时不能及时增建新船,而运力过剩时船公司间的兼并重组又无法减少运力,运力供应对运力需求的滞后性导致行业的强周期性。航运市场的强周期性特征使其更需要在制度执行层面的高度统一,因此,科学合理地制定和完善航运市场准入制度十分重要。

(4)准入标准具有复杂性。航运经济具有规模经济的特点,因而有必要限制航运市场经营主体的数量,设定相对较高的市场准入条件。 同时,一般的市场准入规则难以在航运业充分发挥作用,导致航运业容易出现垄断。此外,船舶在航运过程中容易产生环境污染、安全性等问题,这些也会导致航运市场准入的标准和要求比其他一般市场更高。

(三)国际航运市场准入的主体和内容

市场准入制度主要是为了保护社会公共利益需要而建立的,且随着市场对社会生活的影响范围和程度日益深化而不断完善。 结合上文分析,本书研究的国际航运市场准入,确切地讲,是针对外商投资的国际航运市场准入,即一国政府对外资航运企业进入航运市场进行规范、控制和干预的基本制度。

有学者认为,航运市场准入制度的基本内容有三个,分别为航运市场准入主体(即航运主管部门)、准入条件和准入程序,其中既有明确准入条件的实体性规范,又有明确准入程序的程序性规范。 也有学者认为,从制度范畴的角度看,该制度的主体是航运市场准入的审批机关和监管机构,内容是航运市场准入的形式、条件和程序,客体是规范、控制和干预航运主体进入航运市场的行为。 这里,笔者主要就国际航运市场准入的主体和内容进行分析。

1.准入主体

从广义角度看,准入主体包括市场管理者和管理所指向的对象,前者指政府主管部门,后者指市场经营主体;从狭义角度看,准入主体仅指国家赋予管理职能的市场管理者,即政府主管部门。在市场准入管理过程中,作为市场管理者的政府主管部门在决定市场准入法定条件、程序规则以及发挥其功能时起到直接的作用。本书中,笔者重点研究的是狭义的市场准入主体。

在我国,国际航运市场准入主体是指国际航运市场准入主管部门,具体包括商务部、交通运输部。前者是一般主管部门,如国际航运市场中出现的经营者集中反垄断审查主要由商务部负责;后者是特殊主管部门,国际船舶运输业务、国际船舶代理业务和国际无船承运业务等方面主要由交通运输部负责。

2.准入内容

国际航运市场准入内容包括准入形式、条件以及程序,具体如下:

(1)准入形式。国际航运市场准入的形式表现为许可和登记。

(2)准入条件。根据2023年修订的《国际海运条例》第5条,经营国际客船、国际散装液体危险品船运输业务,应当具备下列条件:取得企业法人资格;有与经营业务相适应的船舶,其中必须有中国籍船舶;投入运营的船舶符合国家规定的海上交通安全技术标准;有提单、客票或者多式联运单证;有具备国务院交通主管部门规定的从业资格的高级业务管理人员。经营国际集装箱船、国际普通货船运输业务,应当取得企业法人资格,并有与经营业务相适应的船舶。对于国际船舶管理和国际船舶代理市场准入的条件,2023年修订的《国际海运条例》已不再作具体规定。

(3)准入程序。外资进入国际航运市场的一般程序为:申请者向航运主管部门提出申请,航运主管部门进行审核、决定,外资主管部门对外资准入进行一般审批或登记,航运主管部门发证。

(四)我国自贸试验区国际航运市场准入发展现状

1.我国国际航运市场对外开放的历程

我国改革开放已走过四十多年的光辉历程,总结改革开放取得的伟大成就和宝贵经验,是继续深化改革、实现中华民族伟大复兴中国梦的重要动力。经过多年不断发展,我国航运服务业对外开放的水平与其他服务业相比已处于国际领先。为此,回顾和总结我国国际航运市场的变化状况和发展历程具有积极意义。

改革开放前,我国航运服务业采取保护政策,航运企业管理落后且竞争力低下。我国国际航运市场的开放主要有:一是与大多数航运发达国家签署双边海运协定,允许悬挂这些国家国旗的船舶停靠在我国少部分对外开放的港口;二是成立两家中外合资企业,分别是中波轮船股份有限公司、中国—坦桑尼亚联合海运公司。

改革开放后到加入WTO前,我国逐步放弃保护政策,采取一系列措施引入市场竞争,国际航运市场得到较大程度的开放。具体表现为: 一是中小航运企业发展十分迅速,航运企业管理水平逐渐提高。二是取消货载保留政策,不再用行政手段规定国有船舶的承运份额。三是允许外国航运公司从事停靠中国港口的国际班轮运输,允许外国航运公司在中国设立独资子公司,使其能为母公司提供海上运输辅助业务。四是准许适度地发展中外合资水路运输业务,外商投资的航运公司可享受税收上的优惠。五是鼓励中外合资企业经营码头装卸业务,允许中外合资企业租赁港口基础设施。

加入WTO后至自贸试验区成立前,我国根据《服务贸易总协定》(GATS)要求,国际航运市场的对外开放程度得到大幅度提高,特别是在国际海上运输业和辅助业市场领域。与此同时,随着2001年《国际海运条例》及其实施细则的颁布和实施,我国国际航运市场管理逐步做到了有法可依。

此外,我国国际航运市场对外开放还表现在以下方面:

第一,国际航运企业的管理体制方面。长期以来,以政府行政干预为主是我国航运企业管理体制的特点。然而,实践证明这种做法不利于航运企业的长远发展。之后,我国实行所有权和经营权分离的改革措施,激发了航运企业的活力,也增强了航运企业的自主积极性。

第二,国际航运市场开放和规范方面。我国国际航运市场的开放问题于20世纪80年代被提上日程。国家为激发中小企业发展活力,进一步促进国际航运市场的健康有序发展,把航运业列为国家重点扶持产业,积极引导和鼓励我国中小航运企业开展对外贸易和经营活动。到20世纪90年代,我国初步形成了与国际接轨、发展潜力大且具有活力的航运市场经济,中小航运企业在国际航运市场上开展的对外贸易和经营活动日益丰富。国家在倡导企业“走出去”的同时,又启动“引进来”的政策策略,陆续颁布了一系列的政策法规,国际航运市场得到进一步开放,航运管理机制体制也逐步确立。

2.我国自贸试验区国际航运市场准入现状

2013年9月27日,国务院批复成立了我国第一个自贸试验区——上海自贸试验区,标志着我国加快实施自贸试验区战略,加快构建开放型经济新体制已拉开序幕。自贸试验区作为我国改革开放进程中的里程碑,自开设以来取得了重大进展:加快政府职能转变,营造良好营商环境;简化有关部门办理手续,降低市场主体成本;创新海关监管模式,对接国际一流标准;创新推出企业对外融资平台,鼓励企业走出去、引进来。同时,以制度创新为核心,对比国际先进规则,持续深化简政放权、放管结合、优化服务改革探索。 在航运领域,我国借助自贸试验区建设的契机,推动航运发展制度创新,深化自贸试验区改革。在准入前国民待遇和负面清单制度不断发展和完善的基础上,我国进一步优化国际航运市场准入负面清单,对外商投资进入该领域实施更大力度开放政策。

党的十九大报告首次明确提出要建设“交通强国”的发展战略。在国际航运领域,要对照国际一流水平,建设具有全球资源自由配置能力的国际航运中心,提高我国港航业的国际竞争力。然而,我国离世界级的国际航运中心仍有差距,航运服务业发展水平仍有很大的提升空间,高端航运服务集聚能力相对有限。在新形势下我国应不断探索创新,努力提升我国在国际航运领域的话语权和影响力。 MLIWN6G0AzXzFjU6aYQwVTj9giUQknQpTMJ2jeNYPOLoE0CcswtRm33gzdDMXTyJ

点击中间区域
呼出菜单
上一章
目录
下一章
×