购买
下载掌阅APP,畅读海量书库
立即打开
畅读海量书库
扫码下载掌阅APP

2.4 企业创新绩效的前因变量分析

创新创造了相对于竞争对手的战略优势,决定了企业的成长和长期生存,企业创新活动受企业内外部环境影响,是多种因素交互合作的结果。影响企业创新绩效的因素既有可能来自组织内部(如高管个人特质、高管关系网络与企业资源等),又有可能来自组织外部(如企业利益相关者的合作、政府的相关政策等)。高管的背景和个性特征,决定了他(她)的认知和价值观,从而相应地影响了企业的战略选择和绩效。企业所嵌入的网络具有丰富的资源,企业嵌入合作网络,可以增加外部资源的获取,提升对关键资源的控制力,有利于企业创新绩效的提升。因此,企业内部因素的高管个性特质和外部因素的网络嵌入都是影响企业创新绩效的重要因素。

2.4.1 高管个性特质对企业创新绩效的影响

不同领域的学者从不同视角对高管个性特质与企业创新绩效的关系进行了实证研究。居于企业管理核心地位的高管的特征尤其是个性特质是决定企业绩效的更为核心的因素。前瞻性(又叫前摄性)人格是指个体在各项活动和各类情境中表现出主动性的人格倾向,前瞻性人格对企业创新绩效具有正向影响。风险倾向是反映高管决定采取或避免风险的累积倾向的特性,具有高风险倾向特质的高管更容易识别企业所需的高价值资源。高管的成就需要、风险倾向均正向影响企业技术创新,高管的外向性特质对新产品开发绩效有积极的促进作用。国内外学者从不同角度出发,采用不同方法对高管个性特质进行了实证研究,得到不同结果。高管个性特质的实证研究结果汇总如表2-4所示。

表2-4 高管个性特质的实证研究结果汇总

来源:作者根据相关资料整理。

2.4.2 网络嵌入对企业创新绩效的影响

企业创新与外界环境有着千丝万缕的联系,而技术的快速发展,也使得单一企业难以独立完成创新项目,有时需要借助外界的力量。企业嵌入合作网络中,可以从网络中获取需要的互补性资源,建立起长期的信任和互惠关系,得以共享关键知识和信息,因此,企业网络显著有利于创新绩效的提升。嵌入合适网络结构的企业能更好地获取有价值的信息及资源来稳固企业的发展,组织间合作研发可以带来补充性资源、风险成本共担和外部知识溢出。

企业通过关系嵌入和结构嵌入来提高创新绩效,网络关系强度和网络规模均有利于技术创新绩效的提升。位于网络中心的生物技术企业容易获取知识优势从而进行创新。中小企业创新网络的结点联结强度对创新绩效三个指标(企业销售增长、利润增长、新产品开发)都有显著的正影响;网络中心度对中小企业创新投入能力有正面的影响。企业网络中的关系嵌入对企业创新绩效有显著影响,而结构嵌入的影响不显著。

网络嵌入能够对企业创新绩效产生直接影响,这种直接影响可能是正向的、负向的甚至是倒U型的。企业的网络中心度与创新绩效正相关,结构洞指数与创新绩效正相关,装备制造业集群中的结构洞特征能够对企业创新能力提升起积极的促进作用,高科技上市公司的行业网络密度和创新绩效正相关。伍兹(Uzzi,1997)提出了网络组织负效应,认为过度网络嵌入可能产生锁定效应,将企业限定在特定网络内,阻碍了企业对外部的资源、信息与知识的获取,不利于创新绩效的提升。

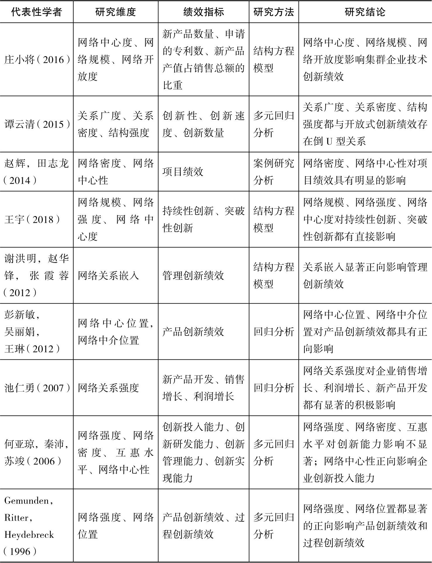
网络嵌入通过某些中介变量间接影响企业创新绩效,如区域位置、网络权力、知识获取、知识整合、搜索策略、知识搜索、知识转移和创造等在网络嵌入和创新绩效之间发挥中介作用;同时,网络嵌入通过组织学习间接影响企业创新绩效,技术嵌入和业务嵌入通过创新动力作用于企业创新能力。部分国内外学者关于网络嵌入影响企业创新绩效的相关研究如表2-5所示。

表2-5 部分国内外学者关于网络嵌入影响企业创新绩效的相关研究

续表

资料来源:作者根据相关资料整理。

2.4.3 不同层次要素交互对企业创新绩效的影响

创新的前驱因素存在于企业网络的不同层次中,能够对企业层面的创新产出产生补偿或增强作用。一般而言,创新的高管个人因素替代了创新的企业层面和网络层面的因素,在不同的创新机制之间进行选择哪个层面和各个层面的交叉似乎对企业的创新至关重要。林润辉、张红娟和范建红(2013)提出研究网络组织与协作创新关系的新趋势,是分析个体层面和组织层面两个层次的相互作用。目前跨层次分析主要是对连锁董事(企业)网络的研究,不同学者得出了不同的结论,比如,企业间连锁董事网络、连锁董事网络的中心度与企业绩效都呈负向关系(任兵,阎大颖,张婧婷,2008)。然而,彭正银和廖天野(2008)发现连锁董事网络中心度与企业绩效正相关。

网络中的高管可以通过友谊等纽带相互联系,形成协作关系,这种非正式结构的局部链接导致成功申请产品专利的可能性增加,即团队获得“全垒打”专利的可能性增加65%(Guler,Nerkar,2012)。正式结构的网络组织中,所有高管相互协作,可能导致创新下降,企业创新绩效的下降是维持联系的成本和通过这种联系而产生的知识多样性缺乏的结果。然而,合作网络的局部链接结构有助于高管从紧密的互动中获益。这种互动为成员提供了可执行性、信任和知识共享的好处,增强了创造力和创新成果,即协作网络的结构对组织的创新绩效有显著影响,而正式结构的总体网络会阻碍创新。跨越企业边界的个人网络特征影响着组织间的冲突及企业绩效和创新,拥有更多与其他组织合作经验的企业更有可能形成新的、更多样化的网络关系,并成为网络中的主导参与者。

在网络的各个层次,机会(特别是受欢迎的信息和资源)和限制(特别是过去的行动和不确定性)对网络复制和变化的共同影响是显而易见的。例如,在组织间和组织内网络中,外生于网络的事件可以加强或放松结构,内生因素包括有利于行动者和刺激新联系的信息溢出。高管的特征会影响人际、群体间和组织间网络的变化,个人特征(如个性特质和人口特征等)和组织特征(如技术、资金等资源)是网络效应的潜在调节因素。有些高管在维持或加强群体间的整合方面是至关重要的,因为他们的离开会严重影响群体之间的联系。同样,有些团体(如行业协会)也很重要,因为它们为不同团体的成员提供了建立人际关系的机会,执行这些桥梁角色的参与者可能知道更多,影响更大。与其他群体有联系的成员群体可能更具创新性,但他们的成员身份和忠诚度可能要低得多。 v0UuBTHv3ZmnxmOi4r4bw6uM+766Kk8ZOOb70TOMZFedRIQ2rdfzi510zX/n19w1

点击中间区域
呼出菜单
上一章
目录
下一章
×