



通过专业理论学习和技能操作训练,使学员学会巡视工作要求和规定,能分辨定期巡视、特殊巡视和故障巡视的作业内容,掌握电缆保护区的范围及管线交叉距离,按巡视要求组织开展各类巡视工作,做好电缆外力破坏防护的基本知识储备。
电缆运维专业实训场地,必备3个工位,建设一个模拟电缆系统,从电缆一侧终端出发沿线敷设电缆(不少于50m),采用电缆沟、电缆竖井、电缆桥、槽盒、埋管、顶管、电缆隧道多种不同形式进行敷设。在电缆通道保护区设置施工工地,工地内有裸露电力电缆,在回路电缆交叉位置敷设热力管沟、油管、易燃气管道等其他管道,电缆与其他管道的敷设通道均不填沙土。
培训工具及器材如表3-15所示。
表3-15 培训工具及器材(每工位)
教师现场讲解、示范,学员进行技能操作训练,培训结束后进行理论考核与技能测试。
各类作业指导书编制:2小时。
组织实施各类巡视工作:2小时。
电缆保护区的范围及管线交叉距离讲解:1小时。
分组实操训练:2小时。
技能测试:1小时。
合计:8小时。
30分钟。
(1)熟悉并掌握《电力电缆线路运行规程》(DL/T 1253—2013)中关于电缆巡视的相关知识。
(2)能编制各类作业指导书。
(3)能组织开展各类巡视工作。
(4)能判断电缆保护区的范围及管线交叉距离。
(1)巡视时应与带电设备保持足够的安全距离,雷雨天气严禁靠近避雷器、避雷针。
(2)进入电缆隧道巡视,应遵循“先通风,后检测,再作业”的原则,通风后用气体检测仪检测气体合格后方可进入。
(3)作业时遇裸露的电缆,严禁直接用手触摸外护套。
(4)严禁进行与巡视无关的工作,严谨擅自攀登设备构架、爬梯。
(1)现场准备
依据不同类别的巡视工作设置相应的工作场景,特殊巡视可设置恶劣天气、外力破坏、电网风险等不同场景。施工工地内可设置电缆与其他管线间有隔板分隔、无隔板分隔等不同场景。
(2)工具器材及使用材料准备
对进场的仪器、工具器材进行检查,确保其能正常使用。工具器材要求质量合格、安全可靠、数量满足需要。
(1)正确着装,进行工具及器材检查。
(2)编制作业指导书前,了解本次作业内容。
(3)选择正确的作业指导书模板,编制本次巡视的作业指导书和巡视作业卡。
(4)开工前,工作负责人应组织全体工作人员对作业指导书进行学习,重点交代人员分工、关键工序、安全风险辨识和预控措施等。
(5)按照已编制的作业指导书开展相应的巡视作业。工作过程中,工作负责人应对安全风险、关键工艺要求进行及时提醒。
(6)开展外力破坏特殊巡视时,对电缆保护区的范围进行划定,对管线交叉距离进行测量,依据《电力电缆线路运行规程》(DL/T 1253—2013)判断工作环境是否满足要求。
(7)进出设备场地随手关门、关灯。
(8)按要求填写作业指导书和巡视作业卡,发现异常及时记录。
清理现场,恢复原状态。
电缆巡视考核评分记录表如表3-16所示。
表3-16 电缆巡视考核评分记录表
续表
了解红外热像仪、钳表、万用表的结构和原理;学会红外热像仪测温、金属护套接地环流测量,以及万用表测量电压、电阻、电流的工作要求和规定,了解仪表的正确使用方法及安全注意事项。
电缆综合实训场。必备4个工位,有可以多角度进行拍摄作业的室内或室外场地。每个工位具备三相电缆终端,每个工位利用发热丝模拟常见的异常发热点,或有部分生锈的线耳或螺丝。现场工作间距不小于3m,场地清洁,无干扰。
电缆综合实训场。必备4个工位,每个工位设置地极、电源,4个工位可以同时进行作业。每个工位设置一个交叉互联模拟接地回路(两侧直接接地,中间交叉互联),采用可调交流电源配合限流电阻,向接地回路注入模拟环流。现场工作间距不小于3m,场地清洁,无干扰。
电缆综合实训场。设置4个工位,每个工位设置接地极,相互不干扰,4个工位可以同时进行作业。每个工位设置1根电缆线路,每根电缆设置阻值不大于50kΩ的主绝缘接地故障,采用可调交流电源配合限流电阻,向金属护套注入模拟电流,与接地极构成电流回路,电流回路设置刀闸式简易开关(断开并隔离电源)。电缆终端与其他电气设备隔离,并装设接地线。
电缆检测工具及器材如表3-17所示。
表3-17 电缆检测工具及器材(每工位)
教师现场讲解、示范,学员进行技能操作训练,培训结束后进行理论考核与技能测试。
(1)培训时间
红外热像仪的结构和原理知识:0.5小时。
红外热像测试作业流程操作讲解、示范:0.5小时。
分组技能操作训练:2小时。
技能测试:1小时。
合计:4小时。
(2)考核时间
30分钟。
(1)培训时间
钳表的结构和原理知识:0.5小时。
环流测试作业流程操作讲解、示范:1小时。
分组技能操作训练:1.5小时。
技能测试:1小时。
合计:4小时。
(2)考核时间
20分钟。
(1)培训时间
万用表的结构和原理知识:0.5小时。
电压、电阻、电流测试作业流程操作讲解、示范:1小时。
分组技能操作训练:1.5小时。
技能测试:1小时。
合计:4小时。
(2)考核时间
20分钟。
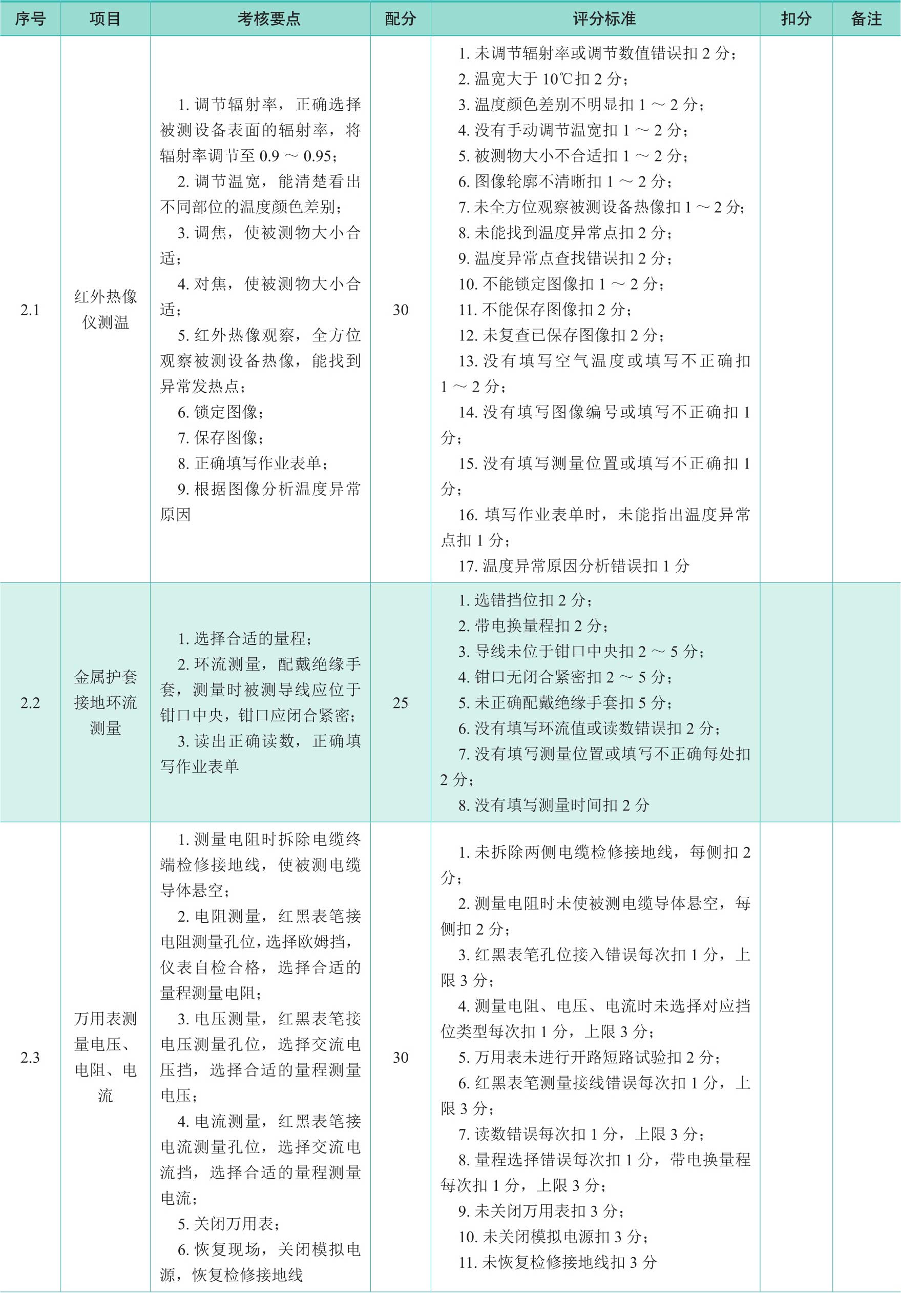
(1)红外热像仪的结构和原理。
(2)红外热像测试的作业流程。
(3)红外热像的拍摄和数据分析。
(4)安全工作规程。
作业前的准备→红外热像仪检查→红外热像仪参数设置→全方位观察测试目标的红外热像→拍摄温度异常点→分析红外热像照片并判断记录异常原因→清理现场→工作结束。
(1)钳表的结构和原理。
(2)环流测试作业流程。
(3)钳表读数和数据记录。
(4)安全工作规程。
作业前的准备→选择合适的量程→环流测量及记录→清理现场→工作结束。
(1)万用表的结构和原理。
(2)电压、电阻、电流测量作业流程。
(3)万用表读数和数据记录。
(4)安全工作规程。
作业前的准备→拆除接地线→测量电缆主绝缘电阻并记录→测量回路电流并记录→测量电压并记录→恢复接地极连接及其他接线→清理现场→工作结束。
1)防止设备或仪器损坏
① 不测试时需要盖上镜头盖,防止镜头被磨损刮花。
② 测量前,仪表水平放置,检查仪器是否合格、是否在有效期内、是否外观完好。
③ 拍摄时避免光源直射或反射,尽量选择在阴天进行作业。
2)防止人员触电伤亡
拍摄时注意与带电体保持足够的安全距离,以防触电。
1)工作准备
① 现场环境确认:核对拍摄线路名称无误,确认拍摄角度和范围与带电体有足够的安全距离。
② 工具器材及使用材料准备:对进场的红外热像仪的外观、试验合格证、电量、内存卡等进行检查,确保仪器能正常使用,并整齐摆放,其他工具器材和物资质量合格、安全可靠、数量满足需要。
2)工作过程
① 打开红外热像仪,正确选择被测设备表面的辐射率,可参考下列数值:硅橡胶类(含RTV、HTV)可取0.95,电瓷类可取0.92,氧化金属导线及金属类可取0.9。
② 根据热成像情况调节温宽,使画面能清楚看出不同部位的温度颜色差别。
③ 调焦和对焦,调整视野中被测设备的大小,使图像清晰。
④ 全方位观察被测设备热像,寻找设备是否存在异常发热点,并多角度对异常发热点进行复核确认,排除反光等外部因素的影响。
⑤ 进一步调节温宽,使温度异常点清晰显示,并与其他正常部位形成对比。
⑥ 锁定并保存图像,打开文件夹进一步确认目标图像,填写作业表单。
⑦ 分析红外热像,判断温度异常原因。
3)工作结束
① 工具器材、仪表、设备整理归位。
② 清理现场,工作结束,离场。
1)防止设备或仪器损坏
① 测量前,仪表水平放置,检查仪表是否合格、是否在有效期内、是否外观完好。
② 测量时先选最大量程,再由大到小换挡,不得带电换量程。
2)防止人员触电伤亡
测量时正确佩戴绝缘手套,不得直接触碰铜牌等裸露的带电部位。
1)工作准备
① 现场准备:核对工位线路名称无误,现场整洁且符合作业条件,在每个工位场地设置安全遮栏,在施工人员出入口向外悬挂“从此进出”标示牌,在遮栏四周向外悬挂“止步,高压危险”警示牌。
② 工具器材及使用材料准备:对进场的仪器、工具器材进行外观、试验合格证、电量、气密性检查,确保其能正常使用,并整齐摆放,工具器材要求质量合格、安全可靠、数量满足需要。
2)工作过程
① 正确配戴绝缘手套。
② 选择交流挡最大量程,将被测导线置于钳口中央,钳口闭合紧密,测量接地环流。
③ 根据环流大小切换合适的量程,重新测量接地环流大小。
④ 重复上述①②步骤,在模拟终端和接头共4个位置依次测量各接地回路环流。
⑤ 填写作业表单。
3)工作结束
① 工具器材、仪表、设备整理归位。
② 清理现场,工作结束,离场。
1)防止设备或仪器损坏
① 测量前,仪表水平放置,检查万用表是否在试验有效期内,外观是否完好。
② 测量绝缘电阻时,拆除导体接地线,将被测部分与电路分离,不得带电检测,防止损坏仪表。
③ 选择合适的量程,不应超量程测量,不应带电换量程。
2)防止人员触电伤亡
① 使用万用表测试及拆装接地线时,操作人员应站在绝缘垫上并规范佩戴绝缘手套。
② 测量前仔细核对线路名称,防止误入带电间隔。
1)工作准备
① 线路状态确认:核对线路名称无误,确认现场接地线装设情况。
② 现场准备:每个工位场地设置安全遮栏,在施工人员出入口向外悬挂“从此进出”标示牌,在遮栏四周向外悬挂“止步,高压危险”警示牌。
③ 工具器材及使用材料准备:对进场的仪器、工具器材进行外观、试验合格证、电量、气密性等检查,确保能正常使用,并整齐摆放。工具器材要求质量合格、安全可靠、数量满足需要。
2)工作过程
① 拆除电缆终端检修接地线,使被测电缆悬空,断开模拟电流回路开关及电源。
② 万用表采用电阻测量接线方式,选择最小欧姆挡,进行开路短路试验,自检仪表正常,选择合适量程,红表笔接电缆导体,黑表笔接地,测量电缆主绝缘电阻,记录数据。
③ 万用表采用交流电压测量接线方式,打开模拟电源,闭合开关,选择合适量程,将两表笔接在待测两点,测量两点之间的电压,记录数据。
④ 万用表更换为交流电流测量接线方式,关闭模拟电源,打开回路开关,将两表笔接在开关两侧,万用表与回路串联,选择合适的量程,打开电源,测量回路交流电流,记录数据。
⑤ 关闭万用表、模拟电源,恢复终端的接地线。
3)工作结束
① 工具器材、仪表、设备整理归位。
② 清理现场,工作结束,离场。
电缆检测考核评分记录表如表3-18所示。
表3-18 电缆检测考核评分记录表
续表
续表
(1)了解电缆塑料外护套的主要功能、相关要求、可能的破损原因及危害;学会电缆塑料外护套破损修复的工艺步骤,掌握安全注意事项及工艺细节。
(2)了解交叉互联箱、直接接地箱的结构及特点;学会处理交叉互联箱、直接接地箱铜排发热的工艺步骤,掌握安全注意事项及工艺细节。
(3)了解未按规定验电和接地的危害;掌握使用验电器和接地线进行验电和接地的方法;掌握安全注意事项及工艺细节。
电力电缆综合实训场。必备4个工位(每个工位设置1组电缆夹具、1根110kV单芯电力电缆),有可以同时进行作业的室外场地。布置现场工作间距不小于2m,现场提供220V电源及接地极,场地清洁,无干扰。
电力电缆综合实训场。必备4个工位(每个工位设置接地极、一组交叉互联箱或直接接地箱),每组交叉互联箱或直接接地箱构架完整,并至少设置一个线夹氧化锈蚀、螺栓松动等线夹发热缺陷点,有可以同时进行作业的室外场地。布置现场工作间距不小于2m,场地清洁,无干扰。
电力电缆综合实训场室外场地。必备4个工位,每个工位设置1组户外终端,每组终端构架完整。布置现场工作间距不小于2m,场地清洁,无干扰。电缆终端与其他电气设备隔离,并已装设接地线,接地线与地网连接良好。
电缆缺陷检查培训工具及器材如表3-19所示。
表3-19 电缆缺陷检查培训工具及器材(每工位)
续表
教师现场讲解、示范,学员进行技能操作训练,培训结束后进行理论考核与技能测试。
(1)培训时间
电缆塑料外护套破损修复相关知识:1小时。
电缆塑料外护套破损修复作业流程:1小时。
分组技能操作训练:4小时。
技能测试:2小时。
合计:8小时。
(2)考核时间
1小时。
(1)培训时间
交叉互联箱、直接接地箱铜排发热缺陷的原理讲解:1小时。
交叉互联箱、直接接地箱铜排发热处理作业流程操作讲解、示范:2小时。
分组技能操作训练:2.5小时。
技能测试;2.5小时。
合计:8小时。
(2)考核时间
1小时。
(1)培训时间
110kV电缆验电、接地基础知识讲解:2小时。
使用验电器和接地线进行验电和接地作业流程操作讲解、示范:4小时。
分组技能操作训练:10小时。
技能测试:4小时。
合计:20小时。
(2)考核时间
20分钟。
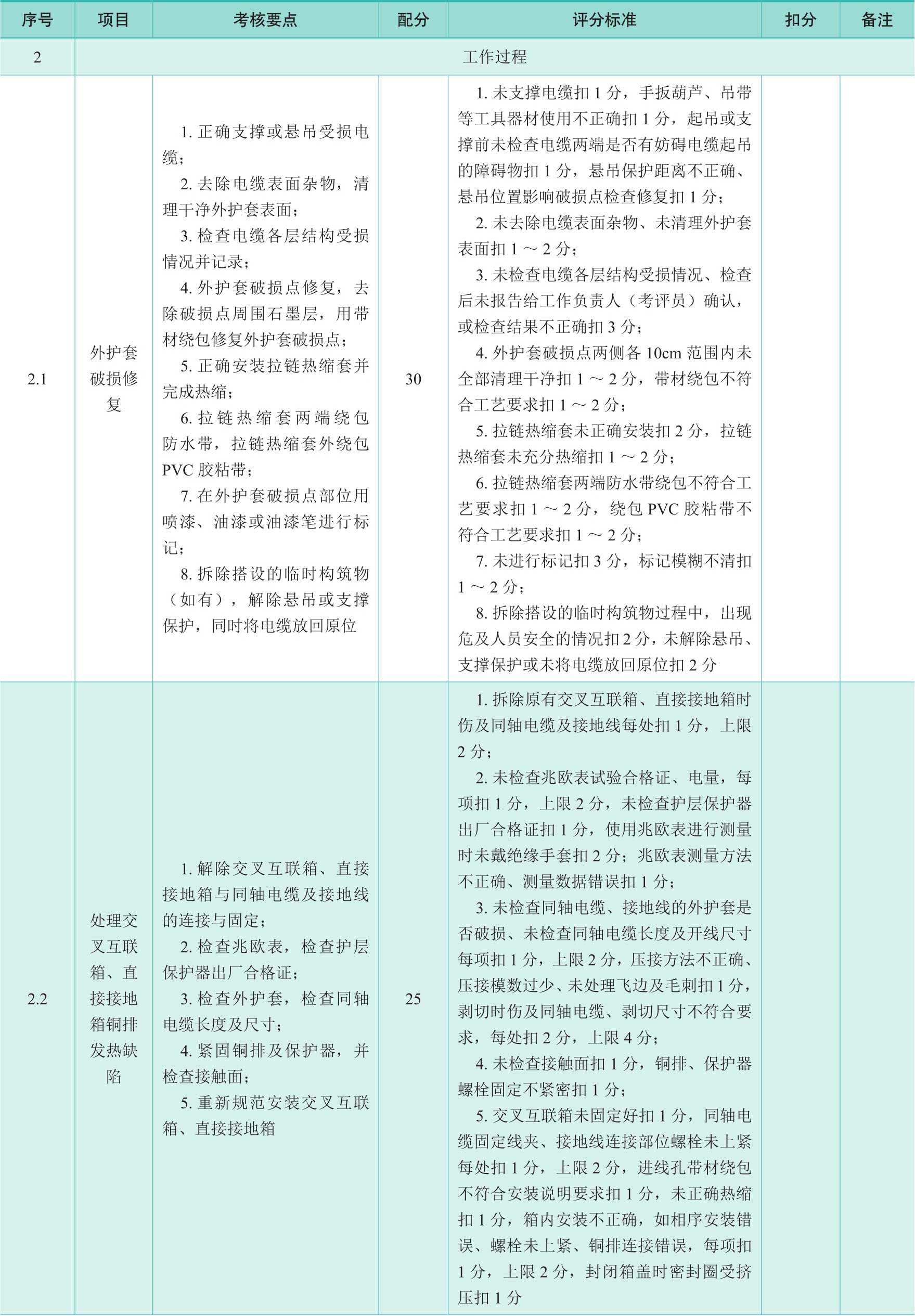
(1)电缆塑料外护套的主要功能及相关要求。
(2)电缆塑料外护套破损的原因与危害。
(3)电缆塑料外护套破损修复作业流程。
(4)安全注意事项及工艺注意事项。
作业前的准备→支撑或悬吊受损电缆→清理电缆表面杂物→检查电缆各层结构破损情况并记录→破损点修复→安装拉链热缩套→拉链热缩套端部绕包带材密封→标记处理点→清理现场→工作结束。
(1)交叉互联箱、直接接地箱铜排发热的可能原因与危害。
(2)交叉互联箱、直接接地箱铜排发热处理作业流程。
(3)安全注意事项及工艺注意事项。
作业前的准备→拆除原有交叉互联箱和直接接地箱→检查护层保护器→检查同轴电缆→紧固铜排及保护器→保护箱盖安装→相色标记→清理现场→工作结束。
(1)110kV电缆未按规定验电、接地的危害。
(2)110kV电缆验电、接地作业流程。
(3)工艺要点及常见问题。
作业前的准备→登构架前的检查→上构架→验电→装设接地线→拆除接地线→下构架。
(1)防止工具器材使用不当导致人员受伤。在使用煤气枪、电缆开皮刀、墙纸刀等带有锋利刀刃的工具器材及玻璃片时,勿将刀刃或锋利位置对向他人或自己,墙纸刀应仅推出所需长度的刀片,使用完毕后收回刀片。
(2)避免损伤电缆。
1)工作准备
(1)现场准备:每个工位场地设置安全遮栏,在施工人员出入口向外悬挂“从此进出”标示牌,在遮栏四周向外悬挂“止步,高压危险”警示牌。
(2)工具器材及使用材料准备:对进场的仪器、工具器材进行检查,确保能正常使用,并整齐摆放,工具器材要求质量合格、安全可靠、数量满足需要。
2)工作过程
(1)受损电缆支撑或悬吊。将外护套破损的电缆从电缆通道中挖掘出来,根据实际情况用手扳葫芦、吊带等工具进行悬吊或支撑保护。
(2)清理电缆表面杂物。去除电缆表面杂物,并将电缆塑料外护套(简称“外护套”)表面清理干净。
(3)检查电缆各层结构受损情况并记录。检查电缆各层结构受损情况,若铝护套受损,则需进一步解剖铝护套,并检查外半导电层的受损程度;若铝护套未受损,则仅需对外护套进行修复处理。记录电缆各层结构受损情况,并向工作负责人报告。
(4)外护套破损点修复。去除外护套破损点及两侧至少各10cm范围内的石墨半导电层,对外护套破损点半搭盖绕包6层绝缘自粘带(等级在J-20及以上)、4层防水绝缘胶带,并与破损点两侧的外护套搭接10cm以上。
(5)安装拉链热缩套。正确安装拉链热缩套,完全覆盖住外护套破损点修复段,并用煤气枪或热风枪使外护套破损点修复段热缩至与外护套表面贴合良好。如缺少拉链热缩套,则可增绕2层防水绝缘胶带。
(6)热缩套端部绕包带材密封。在拉链热缩套外半重叠绕包至少2层防水绝缘胶带,并与热缩套两侧的外护套表面分别搭接5cm以上;在防水绝缘胶带外绕包2层PVC胶粘带,并覆盖上一层绕包防水绝缘胶带。
(7)标记处理点。对外护套破损修复完成后,在破损点部位用喷漆、油漆或油漆笔等进行标记,便于日后维护。
(8)拆除搭设的临时构筑物,解除悬吊或支撑保护,同时将电缆放回电缆通道内。
3)工作结束
(1)工具器材、材料等整理归位。
(2)清理现场,工作结束,离场。
(1)防止使用工具器材不当导致人员受伤。①使用10kV电缆主绝缘剥切刀、电缆开皮刀、墙纸刀等带有锋利刀刃的工具器材过程中,勿将刀刃对向他人或自己;墙纸刀应仅推出所需长度的刀片,使用完毕后收回刀片。②钢锯的锯条勿装设过松或过紧。③勿将手指等身体部位放入胶钳钳口、压接机压模中。
(2)避免交叉互联箱因固定不牢固而砸落,导致人员受伤。
1)工作准备
(1)现场准备:每个工位场地设置安全遮栏,在施工人员出入口向外悬挂“从此进出”标示牌,在遮栏四周向外悬挂“止步,高压危险”警示牌。
(2)工具器材及使用材料准备:对进场的仪器、工具器材进行检查,确保能正常使用,并整齐摆放工具器材,工具器材要求质量合格、安全可靠、数量满足需要。
(3)交叉互联箱、直接接地箱开箱检查:根据装箱材料清单清点零部件及耗材是否齐全、规格型号是否符合要求。
2)工作过程
(1)拆除原有交叉互联箱、直接接地箱。解除交叉互联箱、直接接地箱与同轴电缆及接地线的连接后,拆除原有交叉互联箱、直接接地箱。用墙纸刀划开交叉互联箱进线孔密封套,注意不得伤及同轴电缆;解除内线芯、外线芯与线夹之间的固定,拆除交叉互联箱、直接接地箱与箱外接地线的螺栓后,可将交叉互联箱整个取出卸下。
(2)检查护层保护器。检查兆欧表的外观、试验合格证及电量,布置好接线后,进行开路及短路测试。检查护层保护器的出厂合格证。穿戴绝缘手套等防护用具后,用兆欧表1000V挡测量,保护器阻值应不小于10MΩ。
(3)检查同轴电缆。检查同轴电缆及接地线外护套有无破损,如破损则应根据破损情况进行修复、锯除或驳接处理;检查同轴电缆开线尺寸是否与待安装的交叉互联箱匹配,如不匹配则应按交叉互联箱安装说明要求的尺寸重新剥切接地线,内线芯、外线芯、绝缘层长度应符合尺寸要求,在线芯裸露处绕包相色带作为临时保护,用铜丝绑扎或套装铜箍,防止线芯松散;如需重新压接交叉互联箱的接地线,则应锯断线芯,将端部清理干净,并检查线芯长度是否满足需求,如不满足则应重新驳接一段接地线,并完成剥切处理;如需重新压接交叉互联箱的接地线,则应确认接线端子规格型号与线芯截面相匹配,用清洁巾清洁接线端子后,套入接地线导体,正确压接并打磨去除毛刺、尖角及飞边。
(4)紧固箱内铜排及保护器。使用扳手等工具重新紧固铜排及保护器,并检查接触面是否紧密贴合。
(5)重新安装交叉互联箱、直接接地箱。将箱体用螺栓固定于安装位置,在完全固定前应有人扶稳或用承力绳索吊起箱体,避免砸落伤人。安装交叉互联箱、直接接地箱内电缆。将电缆依次由进线孔穿进箱体内线夹,用力矩扳手拧紧线夹上的压紧螺丝和防松螺丝,紧固力矩应符合安装说明的要求;如安装说明要求外线芯导体(同轴电缆)安装压环,则应在穿过外线芯固定线夹前将压环穿好,外线芯导体应均匀分布在圆周方向上;应先固定内线芯导体,再固定外线芯导体。清理进线孔,去除油污等异物后,按安装说明要求绕包绝缘自粘带、防水绝缘胶带,并完成拉链热缩套的热缩。完成交叉互联箱、直接接地箱内铜连接排和护层保护器的安装,紧固力矩应符合安装说明的要求。完成交叉互联箱、直接接地箱与箱外接地线的连接,紧固力矩应符合安装说明的要求。检查、清洁并干燥密封圈,盖上箱盖,用螺栓锁紧。注意密封圈不能受挤压。紧固时应分三次均匀对称紧固,不可将单处螺栓一次紧固到位,否则易引起箱盖变形。对应接地线相序做好相色标记。
3)工作结束
(1)工具器材、材料等整理归位。
(2)清理现场,工作结束,离场。
(1)防止工具器材使用不当导致人员受伤。
(2)避免损伤电缆。
(1)现场准备
每个工位场地设置安全遮栏,在施工人员出入口向外悬挂“从此进出”标示牌,在遮栏四周向外悬挂“止步,高压危险”警示牌,在工作区域悬挂“在此工作”标示牌。
(2)工具器材及使用材料准备
对进场的仪器、工具器材进行检查,确保能正常使用,并整齐摆放。工具器材要求质量合格、安全可靠、数量满足需要。
(3)工作过程
① 登构架前检查:核对110kV线路和终端名称;安装接地极,接地桩深度不小于0.6m;检查构架有无裂纹,拉线有无断股锈蚀;正确佩戴安全带;登构架前对安全带、脚扣做冲击试验。
② 上构架:登构架前挂好防坠落保护器;登构架过程动作熟练,保持安全带高挂低用。
③ 验电:验电器声、光、伸缩功能正常,确保验电器有效可用;戴绝缘手套使用验电器对线路进行逐项验电。
④ 装设接地线:先装接地端,再装导线端。
⑤ 拆除接地线:先拆导线端,再拆接地端;检查构架上有无遗漏工具。
⑥ 下构架:下构架前挂好防坠落保护器;下构架过程动作熟练,保持安全带高挂低用。
(4)工作结束
① 工具器材、材料等整理归位。
② 清理现场,工作结束,离场。
电缆缺陷检修考核评分记录表如表3-20所示。
表3-20 电缆缺陷检修考核评分记录表
续表
续表