



2020年,为应对新冠疫情引发的公共卫生危机和与之相伴的经济衰退,3月起,美国政府先后出台了6轮主要救助方案,其中包括时任总统特朗普签署的一系列总统备忘录和行政令。这些纾困政策旨在保障美国家庭尤其是贫困家庭的基本生活,并避免中小企业的大规模破产。
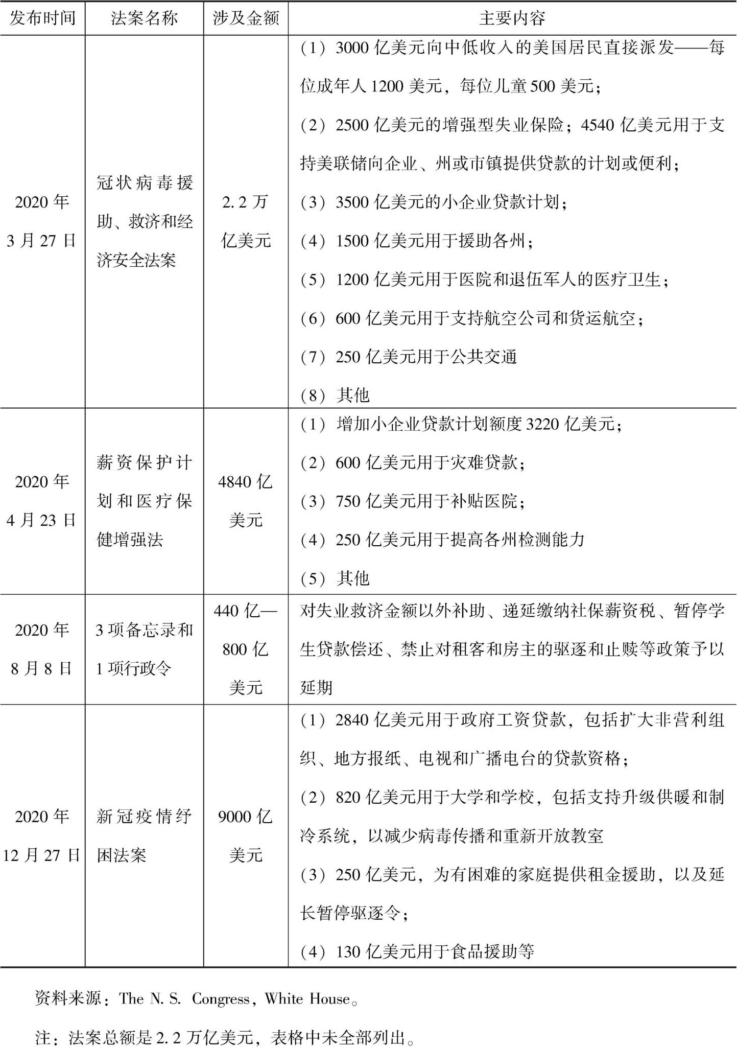
2020年3月4日,美国众议院引入《冠状病毒防范和应对补充拨款法》( The Coronavirus Preparedness and Response Supplemental Appropriations Act ),该法案在众议院获得通过,且民主党派在众议院将国会最初计划的25亿美元扩涨至83亿美元,随后,该法案在参议院获得通过。2020年3月18日,《家庭首次冠状病毒应对法》( The Families First Coronavirus Response Act )获得参议院通过,该法案侧重于补贴新冠疫情大流行对工人带来的经济损失。2020年3月27日,众议院以在线表决方式通过《冠状病毒援助、救济和经济安全法案》( The Coronavirus Aid,Relief and Economic Security Act ),同日,总统签署该法案生效。2020年4月23日,特朗普签署《薪资保护计划和医疗保健增强法》( The Paycheck Protection Program and Health Care Enhancement Act ),该法案没有设立新的支出项目,多数资金用于补充PPP额度,其余则用于公共卫生支出。此后,由于美国两党一直未能就新一轮刺激法案达成协议,而前期的部分政策项目已经到期,相关群体面临严峻的财务危机。因此特朗普动用其总统权力,在2020年8月8日签署了3项备忘录和1项行政令,对一些政策予以延期。
表3-5 六轮救助方案的主要内容
续表
特朗普政府对于新冠疫情的反应是相对滞后的,前期的忽视态度导致美国的经济发展和社会稳定受到巨大打击。2020年,美国GDP增速暴跌至-3.4%,国家宣布进入“紧急状态”。为重振美国的经济发展,特朗普政府推出的财政刺激政策主要是针对消费端,以期通过恢复居民的生活水平来刺激消费、拉动经济增长,并鼓励企业增加投资、恢复生产。
Chetty等(2020)分析了美国实施的财政政策对家庭和企业的因果影响。他们发现,财政刺激政策增加了美国居民的消费支出,但消费的商品主要为耐用品。因此,财政刺激政策并未切实帮助受到严重打击的中小企业。
此外,Chetty等(2020)通过分析疫情影响的异质性来研究如何影响经济,结果表明,高收入群体在2020年3月中旬大幅削减消费支出,在新冠病毒感染率更高的地区和需要面对面交流的行业,消费支出下降更多。消费支出的下降大大减少了富裕地区小企业的收入,这些企业解雇了许多员工,尤其是低薪工人。2020年,高收入群体经历了持续数周的“V”形衰退,而低收入群体经历了持续时间更久、程度更大的失业。总而言之,疫情对美国经济活动的最初影响,在很大程度上是由高收入群体因健康问题减少消费支出推动的。
在这一分析的基础上,Chetty等(2020)估计了旨在减轻疫情不利影响的政策的因果效应,在财政政策方面,实证分析结果表明,对低收入家庭的财政支持大幅增加了其消费支出,但增加的支出中,流向遭到疫情冲击最大的企业的部分很少,从而抑制了就业岗位增加。Chetty等(2020)认为,这些结果表明,传统的宏观经济工具——刺激总需求或向企业提供流动性,在消费支出因健康问题而受到限制时,恢复就业的能力被削弱;在疫情期间,通过提供社会保险,以减少失业人员的困难可能更有价值。
除了上述四种主要财政政策之外,特朗普政府还实施了包括减少福利支出、取消除住房和慈善捐款扣除之外的税收优惠、精简政府机构等其他财政政策,主要目的是减少财政支出。