



在2016年美国总统大选中,特朗普多次提及美国基础设施老旧落后,强调加强基础设施建设的重要性,提出要对美国的基础设施更新换代、提高美国人的生活质量。距离上一次美国大规模建设基础设施已经过了接近60年,虽然美国人口已经翻倍,科技飞速发展,但是一直没有对基础设施进行改进。美国土木工程师协会发布的国家基础设施状况“成绩卡”,给美国基础设施打分连年是D+,即“大多数情况下低于标准”。
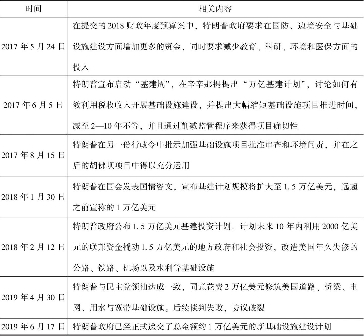
表3-4 “万亿基建计划”发展过程
“万亿基建计划”经过在国会和两党的不断谈判后,受到各方利益集团的限制,在出资问题上一直没有达成统一,最终没有完全实施。但是,该计划为下一任总统提出了新要求,推动了美国政府对基础设施的建设。