



特朗普在2017年8月30日公布其税收改革的目标时,表示希望通过简化税法、降低公司税、为中产阶级减税、鼓励美国企业将囤积在境外的利润汇回国内这四大税改目标来提振美国实体经济。2017年12月22日,美国总统特朗普正式签署《2017年减税与就业法案》( Tax Cutes and Jobs Act of 2017 ,TCJA),于2018年起实施,其中个人所得税和遗产税有效期到2025年。
该法案涉及个人所得税、企业所得税、跨境所得税和遗产所得税等多个税种,主要内容包括降低税率、扩大税基、简化税法等政策调整(详见表3-3)。
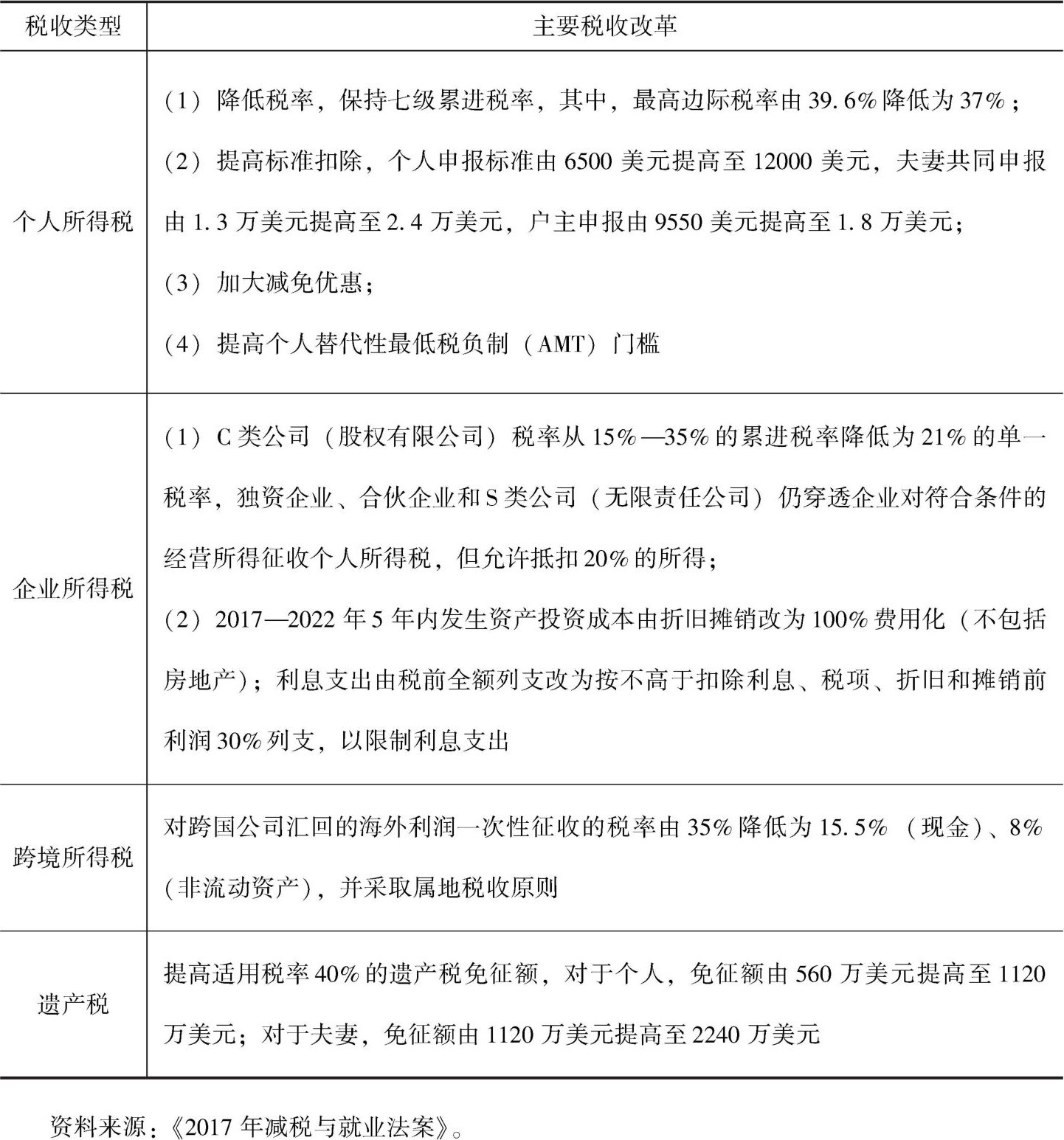
表3-3 《2017年减税与就业法案》主要内容
据经济合作与发展组织(OECD)发布的《2019年税收收入统计报告》,美国税收占国内生产总值的比例大幅下降了2.5个百分点。但是减税并没有达到特朗普政府预期的效果。
一方面,《2017年减税与就业法案》在推动美国经济发展上稍显疲软。从个人角度看,虽然特朗普政府减税的目的在于增加美国居民的可支配金额,拉动消费端为经济发展提供动力,但是美国通胀水平不断升高,抵消了减税带来的福利。而减税的力度比特朗普政府最初宣传的低,Macaulay(2021)指出,如果家庭处理资产收益信息的成本很高,那么相较于低收入家庭,高收入家庭具有更强的动机来关注资产选择,而低收入家庭对资产选择的注意力不足。在这一前提下,当财政扩张足以使低收入家庭摆脱借贷限制时,他们将更多地储蓄,这在一定程度上降低了财政扩张对消费的影响。Macaulay(2021)使用消费者期望调查数据(SCE)对该理论进行检验,结果表明,财政扩张的这一效应在《2017年减税与就业法案》的实施中存在。而从企业角度看,法案设置了对企业减税的条款以吸引美国企业回到本国,同时设置了“边境税”警告资金外流到其他国家的美国企业,以期美国企业回国,来增加本国就业岗位和政府的企业税收,从而拉动美国经济发展。但是鉴于美国人工、土地等成本高昂,美国企业大幅回国的理想情况并没有出现。
另一方面,该法案难以解决美国的社会问题。在个人所得税中,虽然从税率本身的数据上对中低收入人群减少了3%—4%,大于对高收入人群减少的2.6%,但是结合各群体收入本身的差距,结果就是针对中低收入群体的减税力度远不如对高收入群体的减税力度,高收入群体在本次减税改革中受益更多。而企业税更是如此,大企业的受益大于小企业。与此同时,特朗普政府取消了奥巴马政府时期极力推广的医疗保险,使中低收入群体失去了健康保障。此外,虽然特朗普政府一直坚持降低企业税负可以推动企业增加投资力度,以实现就业岗位的增加,但是高收入群体和大企业可支配资金增多并不代表会投资实体经济,资金可能流向高科技互联网行业或金融行业,或者投向国外的生产项目,对解决美国本土贫富差距问题、就业岗位不足问题没有显著帮助。