购买
下载掌阅APP,畅读海量书库
立即打开
畅读海量书库
扫码下载掌阅APP

中国政治生态研究的时空特征与热点前沿
——基于CNKI期刊文献的可视化分析

罗文剑 郭镇国 朱俊庆

摘要: 党的十八大以来,高压反腐和全面从严治党成为我国政治生活的主要特征,学术界对政治生态的研究与日俱增。对1994—2019年CNKI的相关文献进行研究发现,中国政治生态研究经历了萌芽积累、逐步发展和迅速兴起阶段;中央党校、华东师范大学等是国内政治生态的主要研究机构;政治生态的理论内涵和党的建设是国内政治生态的研究热点;全面从严治党、党内监督、网络反腐等是国内政治生态研究的前沿主题。同时,中国政治生态研究存在研究方法和视角单一、系统性欠缺等不足,未来应该加强实证性、系统化和更加全面深入的研究,形成中国特色政治生态研究体系。

关键词: 政治生态;党的建设;时空特征;热点前沿;知识图谱

党的十八大以来,政治生态逐渐成为中国社会科学领域的研究热点。习近平在2013年十八届中央纪委二次全会上首次提出了“政治生态”这一概念,在中共中央政治局第十六次集体学习时,他再次强调了“政治生态”的理念,在后来的会议中也多次指出,要改善执政环境,净化政治生态。2019年1月发布的《中共中央关于加强党的政治建设的意见》也强调,加强党的政治建设,必须把营造风清气正的政治生态作为基础性、经常性工作。“政治生态”一词是生态学理论在政治范畴中的创造性运用,是生态理论与政治实践的有机结合。作为一个政治概念,它主要是指“政治环境”,类似于“从政环境”“政界生态”;从学术角度来看,其内涵更加宽泛,包括政治行为主体及其行为方式、政治制度及规范、政治文化心理等政治系统的各种要素,以及各种要素相互作用下的整体环境和状态 。习近平指出,“做好各方面工作,必须有一个良好政治生态,政治生态污浊,从政环境就恶劣;政治生态清明,从政环境就优良。” 新时代我国政治建设的主要任务,就是要描绘一幅新的风清气正的政治生态蓝图。显然,我们应该及时对中国政治生态研究进行梳理和跟进,从而更好地回应新时代政治建设对政治生态理论研究的新要求。

一、数据来源与研究方法

(一)数据来源

本研究数据来源于CNKI数据库,检索条件设置为精确,文献年限为1994—2019年,以“篇名=政治生态”为检索词,以核心期刊和CSSCI期刊为文献来源类别,共检索到“政治生态”相关文献558篇,剔除研讨会简介、声明等文献,共筛选到关于政治生态的高质量文献555篇。

(二)研究方法

CiteSpace是由陈超美博士开发、在数据可视化背景下逐渐发展起来的引文可视化科学分析软件。该工具通过对学者和研究机构合作网络、文献共被引以及关键词共现网络、频次等进行分析,绘制出“科学知识图谱”,寻找某一研究领域发展演进的主要路径和关键转折点,对学科演进的潜在推动因素进行分析,从而探测该学科研究的发展前沿 。本研究运用文献计量分析方法,将筛选出的555篇文献导入可视化分析软件CiteSpaceV,选取年度切片时间为一年,设置合适的阈值,绘制共现图谱和时区视图,并对中国政治生态研究的时空特征、热点分布和前沿主题进行可视化分析,科学分析和展示政治生态研究发展的新趋势和新动态。

二、中国政治生态研究的时空特征

(一)中国政治生态研究的时间特征

通过对发文量时序进行统计分析,可以归纳中国政治生态研究的时间特征(图1),即将1994—2018年(2019年发文量仍未知,故不作分析)我国政治生态研究划分为三个阶段:一是1994年到2003年期间,可以界定为政治生态研究的萌芽阶段,彼时发文量较少,国内鲜有学者研究政治生态这一主题,仅有文献寥寥数篇;二是2004年到2012年,可以界定为政治生态研究的逐渐兴起阶段,该期内论文发表数量增长缓慢,总体呈波浪式上升的趋势,政治生态研究不断发展;三是2013年到2018年,可以界定为政治生态研究的快速成长阶段,此时发文量迅速增长,政治生态研究不断深入。整体来看,发文量的变化与国家领导人倡导的理念高度契合,说明我国政治生态研究具有较强的政策导向性,党的十八大以来,在党和国家政策的影响下,中国关于政治生态研究的发文量呈迅速上升趋势,学术界紧跟时代热点,社会实践推动了理论研究的不断进步。

图1 中国政治生态研究的发表论文数量分布图

(二)中国政治生态研究的空间特征

1.主要学者。运用CiteSpace绘制的共现图谱具有两个基本的特征:一是图谱中的每个节点都对应一个作者(或机构),该节点的大小反映该作者(或机构)发表论文数量的多少,节点越大,则该作者(或机构)发表论文数量越多,反之则较少;二是节点之间的连线代表发文作者(或机构)之间的合作关系,连线越粗,表示不同学者(或机构)之间的合作程度越高。通过CiteSpace绘制的作者共现视图(图2)可以看出,陈朋、刘京希、柳宝军、董江爱、马华等是我国政治生态研究的代表性学者,我国政治生态研究的学者之间有一定的合作,但相互之间联系并不紧密,较大规模的合作型研究网络尚未形成。

图2 中国政治生态研究的作者共现视图

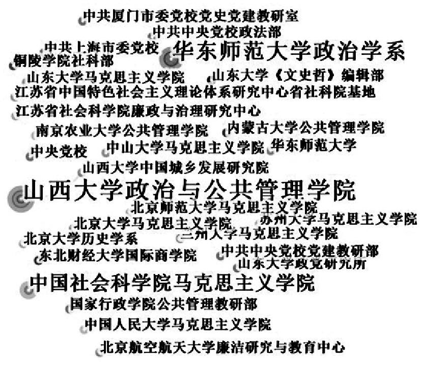
2.主要研究机构。通过CiteSpace的共现分析得到我国政治生态研究机构分布图(图3),由图可知,我国政治生态研究机构的空间分布呈现以下特点:一是发文量相对较多的研究机构主要集中在高校、党校、社科院,其中主要有华东师范大学、山西大学、中国社科院、江苏省社科院、中共中央党校、山东大学、北京大学等;二是各高校、党校、社科院之间的研究相对独立,说明我国当前政治生态研究机构之间的研究合作与联系都较少,有待于深化和扩展。

图3 中国政治生态研究的机构共现视图

三、中国政治生态研究的热点前沿

(一)中国政治生态研究的热点分布

1.高频关键词词频计量分析。在CiteSpace中,网络节点选择关键词(keyword),再选择适当的阈值后运行软件,得到我国政治生态研究的关键词共现知识图谱。在该图谱中,每一个节点代表一个关键词,节点的大小代表对应关键词出现频率的高低,节点间的线段表示关键词的共现关系,线段的粗细则反映关键词之间共现频次的高低。

某一时期获得人们普遍关注以及较多数量文献探究的社会问题或现象,是该学科领域的研究热点 。关键词是对文献内容的高度概括和提炼,从文献计量学的角度,高频关键词可以用来探测某一学科领域的研究热点。由关键词共现图谱(图4)和高频关键词列表(表1)可知,1994—2019年,我国政治生态研究的关键词主要为“政治生态”“全面从严治党”“党内政治生态”“政治”“中国共产党”“从严治党”“党内政治生活”等,与我国从严治党和反腐倡廉的政治形势相契合,我国政治生态的研究热点主要集中在“政党建设”和“反腐倡廉”两个领域。政党建设的研究从“全面从严治党”“党内政治生活”“干部选拔任用”等多方面展开;同时,政党建设与反腐倡廉相结合,“反腐败”“制度治党”“党内监督”“党风政风”等研究兴起;新形势下我国政治生态研究逐步与现代技术相结合,融入新手段和新方法,依托“大数据”和“互联网”等信息技术的网络反腐也成为政治生态研究的热点领域。

图4 1994—2019年中国政治生态研究的关键词共现图谱

表1 中国政治生态研究前19个高频关键词列表

2.关键词聚类知识图谱分析。对中国政治生态研究文献的关键词进行聚类分析,可以归纳该领域的研究热点,运用CiteSpace绘制关键词聚类知识图谱(图5),选用LLR算法对聚类标签进行命名,并调整聚类标签设置显示排名前七的聚类,根据聚类标签的含义将中国政治生态的研究热点归纳为两个大类。

第一类是较为宏观的政治概念——“政治生态”和“政治文化”。在这一研究范畴下,学者多采用质性研究方式,主要阐释政治生态的内涵与价值、政治生态的现实问题与实现路径等,同时尝试建立政治生态评价指标体系,探讨政治生态与政治发展、政治行政体制改革的关系。

目前关于政治生态的内涵,学术界尚无统一和公认的界定,学者多从两个方面进行研究。一是着眼于党政体系和官僚政治的微观层面,或从政治系统内部运行的环境和状态的中观层面出发,从构成政治生态的要素入手,强调要素之间既各自独立又相互联系的关系,但对各要素的阐述重点则不尽相同。如有学者认为,政治生态是指政治系统中各要素相互作用所呈现出的整体状态,与公共权力的运行密切相关 ;政治生态系统主要涵盖三个要素:政治制度、政治行为与政治意识 ;政治体系中不存在单个的孤立要素,党政关系、党法关系和党党关系是我国政治生态系统的重要内容 ;持续推进反腐败工作是进行政治生态建设的契机与必由之路 ;等等。总体来讲,政治生态是一个内涵丰富的政治概念,目前政治生态要素的确定紧跟时代热点,未来亟须统一规范。二是从更为宏观的层面——社会政治生态的视角进行研究,如有学者认为,产权是塑造资源型地区政治生态体系的重要因素,并与政治生态互为条件、相互影响 ;可从促进礼俗和法制接轨的角度出发,探寻基层政治生态运行的秩序,研究基层社会政治生态 ;有学者研究了高校政治生态的内涵和价值,对建立民办高校政治生态与思想道德建设共生机制进行了解读 。从社会政治生态这一宏观层面进行的政治生态的研究相对较少,但从不同领域对政治生态进行的研究,极大地丰富了政治生态的内涵,拓宽了政治生态的研究内容。

目前,中国少数学者对政治生态指标体系的构建进行了初步探索,有学者在阐述构建地方党组织政治生态考核评价指标体系的重要意义的基础上,提出了构建考核和评价两类指标体系并进行了相应指标设计 ;有学者构建了党内政治生态的评价指标体系,认为据此可以得出某一时期党内政治生态状况的结果性认定,并尝试给出了划分政治生态的评分等级

第二类则侧重于党内政治生态的建设,主要包括“中国共产党”“制度治党”“全面从严治党”“党内生活”“官员”。党的十八大以来,全面从严治党坚持“执纪从严”“治吏从严”,深入推进反腐败斗争成为党中央的重大战略部署,党的十九大报告也强调,要坚定不移全面从严治党,不断提高党的执政能力和公信力。“全面从严治党”和“高压反腐”是近年来我国政治生活的突出特征,推进党的廉政建设,净化党内政治生态成为加强党的建设的重要途径,在此背景下,“全面从严治党”和“反腐倡廉”成为我国政治生态研究的两个重要主题,两者紧密结合、相互推进。通过文献梳理,将中国政治生态研究中政党建设这一研究热点归纳为三个方面。

首先,构建良好的政治制度。有学者提出要推进党内法规体系的健全 ,认为有效推进反腐败的制度建设有利于政治生态的优化 。总体来讲,学者多从完善考评指标体系、加强权力监督与制约、严明党的政治纪律和政治规矩、严格党内政治生活、完善选人用人机制、加强反腐败斗争等方面提出优化党内政治生态的具体实践要求。

其次,规范干部的政治行为。政治生态中的干部素质,主要通过其政治行为来呈现。辛明教授指出,当前的一些不良从政环境、政治生态与一些高级领导干部的默许纵容有很直接的关系,甚至可能就是从高级领导干部那里蔓延开的 。为了规范政治生态中干部的政治行为,一些学者提出,应该建立和完善行为激励和惩戒机制、强化党内监督执纪问责、惩治腐败行为等 ,要注重政治生态系统中全体干部队伍的素质提升,全面优化政治生态的基础。

最后,培养健康的政治意识。理想信念、价值观念等意识形态对人的行为有着重要的驱动作用。换言之,良好政治生态的养成,有赖于人们健康的政治意识。一些学者也从实现政府和社会之间多主体的“合作共治” 、型塑良好的党内政治文化 、弘扬和宣传党的核心价值观 等角度展开了相关研究。事实上,人们往往将自己认同的价值观念和理想信念作为优化政治生态的精神指引,并期待政治生态朝着这个方向发展并实现最优化

图5 中国政治生态研究的关键词聚类知识图谱

(二)中国政治生态研究的前沿主题

在CiteSpace中,将1994—2019年政治生态研究的关键词映射在以时间为横轴绘制的坐标图中,得到政治生态研究的时区视图(图6),从而直观地反映政治生态研究的发展演进过程以及各个时期的研究前沿。

1994年到2010年中国政治生态研究主要集中于“政治生态”和“政治”等单一主题。虽然我国学者早在1994年就开始涉及政治生态议题,但“政治生态”这一政治概念正式提出于2013年 ,研究的内容和实践均不同于西方行政生态学,具有鲜明的中国特色;2010年后,从“政治生态”“政治”“中国共产党”“官员”等比较宏观的词语,到近年来逐渐演化出“全面从严治党”“政治规矩”“反腐败”“党内监督”等微观主题,成为我国政治生态研究的前沿主题,至此,我国政治生态研究紧贴时代热点不断深入。

图6 中国政治生态研究的时区视图

四、中国政治生态研究的特点与不足

(一)中国政治生态研究的特点

党的十八大以来,中国政治生态研究迅速发展,虽各研究者之间、研究机构之间合作较少,尚未形成合作研究网络,但国内政治生态研究呈现出蓬勃发展的良好势头。通过知识图谱并结合文献研究,对中国政治生态研究的热点前沿进行概括,中国政治生态研究的热点归纳为两个主要特征:第一,关注基础理论研究,对政治、政治生态、政治文化等宏观政治概念进行理论研究,探求建设优良政治生态的方法路径;第二,受党和国家政策影响显著,着眼于党的自身建设,全面从严治党、制度治党、反腐倡廉等研究方兴未艾,全面从严治党、党内监督、网络反腐等是中国政治生态研究的前沿主题。

(二)中国政治生态研究的不足

首先,研究方法单一,实证研究较少。目前我国政治生态的研究主要集中在较为宏观的理论阐述,采用计量分析,进行实证研究的较少。换言之,当前的政治生态研究仍局限于传统的规范性研究,定性定量相结合的研究成果比较鲜见,政治生态的研究有待引入新的研究方法。

其次,研究的系统性欠缺。政治生态这一概念具有鲜明的中国特色,学术界研究的时间不长,主要的研究成果集中在2013年以来,或因如此,中国迄今尚未形成宏观和系统性的研究理论体系。反观西方,较为成熟的行政生态理论体系主要是基于其特殊的政治行政改革实践,与我国政治生态研究相去甚远。总之,我国政治生态研究尚缺乏具有普遍说服力的宏观理论指导,研究的理论深度和研究的系统性有待进一步推进。

最后,研究的视角较为单一。政治生态是一个内涵丰富的政治概念,同时也是意义重大的学术概念。总体来看,我国政治生态的研究着重从政治组织的角度切入,探究政治生态要素的内涵及其关系,多从政治学、公共管理学等学科视角进行研究,涉及法学、社会学、经济学等学科较少。

五、中国政治生态研究的展望

对政治生态展开实证研究,进行系统化、全面深入的研究,并不断开拓新的研究视角,是当前政治生态学术研究的努力方向。理论研究不应脱离现实,政治生态研究的最终目的,不仅要认识和丰富政治生态的内涵,还要对政治生态的优劣进行评判,进而提出优化政治生态的政策建议,这是政治生态研究的重要旨归。

(一)理解和丰富政治生态的内涵

根据研究知识图谱与学者的文献分析不难看出,对政治生态的内涵与构成要素的探讨仍是政治生态研究的重点问题,政治生态研究与政治、经济、社会文化、法制建设等研究领域密切相关,在紧跟时代热点,回应和解决现实问题的同时,应保持其全面性、科学性和协调性,不断开拓新的研究视角,从而丰富我国政治生态的研究范畴。进一步规范并丰富政治生态的内涵,加强政治生态研究学者和机构之间的联系,扩展多学科交叉研究,从更多的视角对政治生态展开研究将是政治生态研究的前沿趋势。通过创造性地借鉴西方的“行政生态理论”,提炼具有中国特色的“中国经验”和“中国理论”,或许可以成为我国“政治生态”研究的新方向。

(二)政治生态评价体系的构建与应用

政治生态情况到底如何,需要对其优劣进行综合判断。可以说,对政治生态的实证评价是政治生态理论研究与实践需要的结合点,也是政治生态研究的重要内容之一。仅有的几篇关于政治生态评价指标体系构建的文献,存在指标构建主观性较强、量化分析不足以及政治生态评估数据不易获取等问题。未来,进一步突出综合性、层次性、动态性和科学性的原则,构建更具可操作性、可量化比较的政治生态评价指标体系并进行实证研究,是政治生态研究的重要发展方向,对指导我国的政治生态建设具有重要意义。而且,加强政治生态的定量研究,使理论与实践紧密结合,推动政治生态研究的纵深发展,有益于为我国优良政治生态建设提供更多更有针对性的有益指导。

(三)探寻优化政治生态的路径

优化政治生态是进行政治生态研究的最终目的,可以从政治制度、行为及意识这三个政治生态构成要素入手,对优化政治生态的实践路径进行系统化探索 。良好的政治制度与政治意识、行为规范化是优化政治生态的前提条件。显然,如何构建和优化相关政治制度,形成政治生态发展的良性路径依赖,仍是未来政治生态研究的重要内容;考虑到政治生态中个体的行为受多样化的因素影响,未来研究政治生态中的政治行为、影响因素及其规范措施,应该是大有文章可做;在政治生态研究中,探讨理想信念教育、文化培育等与政治生态的关系,并找到相应的有效途径来促进政治生态的发展,也是未来学术界还应该努力的方向。

六、结束语

政治生态是一个复杂的系统,需要对其进行系统化、全面深入的研究,形成中国特色的政治生态研究体系。从系统论的角度来说,应该重视政治系统内部各构成要素之间及其与法律、制度、意识、行为等环境因素之间的关系,探索有利于形成良好政治生态的环境和政策。本文对中国政治生态研究的知识图谱分析,为初步把握当前我国学术界对政治生态的研究内容和热点奠定基础,并尝试指出今后一段时期内的重点研究方向。当然,长期以来,中国语境下的公共事务发展形成了自上而下的惯性力,政治生态的发展依然会承载众多民众对政治改革的期盼。从这个意义上可以说,良性政治生态的形塑,考验的不仅是学术界的研究敏锐性和洞察力,更是执政者的政治勇气和政治智慧。 19OEsiAq4usBIevYcHZ4W1favswdr+51c8TfrTsNFVisDy217RqVkoQS3BS5LjV/

点击中间区域
呼出菜单
上一章
目录
下一章
×

打开