



依据“新雅语文”课程基本理念,在实施基础课程的同时,聚焦“新雅语文”课程目标,开发、丰富语文学科拓展课程,构建相互补充、相互促进的课程体系,适应学生个性发展的需求。
“新雅语文”秉承学科课程哲学,结合学生的发展特点,构建“新锐雅正”的语文学习图景,依据《义务教育语文课程标准(2022年版)》学段目标中“识字与写字”“阅读与鉴赏”“表达与交流”“梳理与探究”四部分内容,把语文课程具体分为“新雅识写”“新雅阅读”“新雅写作”“新雅交际”“新雅探究”五大类。“新雅语文”课程结构见下(见图1-1)。
图1-1 “新雅语文”课程结构图
在图1-1中,各板块课程如下。
该课程通过开展有趣的识字、写字游戏,创设真实、生动的生活情境,营造轻松愉快的识字氛围,鼓励学生掌握规范书写汉字的技能,增强对祖国语言文字的热爱,加深对中华民族文化的理解。开设有“识字闯关”“词海世界”“趣味汉语”“汉字艺术”“我爱汉字”“汉字英雄”等课程。
该课程以开阔视野、习得语言、丰厚底蕴为目标,运用多种阅读方法,鼓励学生用开放的眼光看世界,在阅读中增加知识积累,培养良好语感,丰富情感体验。开设有“绘本天地”“儿童趣事”“故事大王”“畅游历史”“走进名著”“文采飞扬”等课程。
该课程以部编教材小学阶段各类文体的写作活动为依据,以学生成长经历为依托,鼓励具有真情实感、富有创意地表达,让学生在写作中锻炼创造性思维,在文字滋润下,放手让学生表真心、言真情、说真话、做真人。开设有“图文并茂”“身边故事”“探索发现”“奇思妙想”“佳作有约”“成长文集”等课程。
该课程通过创设真实情境和潜移默化的训练,锻炼学生倾听、表达、转述、交流、宣讲的能力,使学生形成与世界打交道的方式,收获交流的乐趣,培养学生的爱国情怀。开设有“合作艺术”“心灵手巧”“童眼看世界”“生活万花筒”“我说你听”“唇枪舌剑”等课程。
该探究活动有助于促进学生听、说、读、写能力的整体发展,陶冶学生情操,培养学生思维,拓宽学生视野,紧密结合书本学习与综合实践,培养学生策划、组织、协调、实施的能力。开设有“识字大王”“动物百科”“动手学科学”“诗画之美”“行动之美”“艺术赏析”等课程。
“新雅语文”以课程目标的达成和核心素养的落实为出发点,在国家课程基础上,进行“新雅语文”课程设置(见表1-2)。
表1-2 “新雅语文”课程设置表
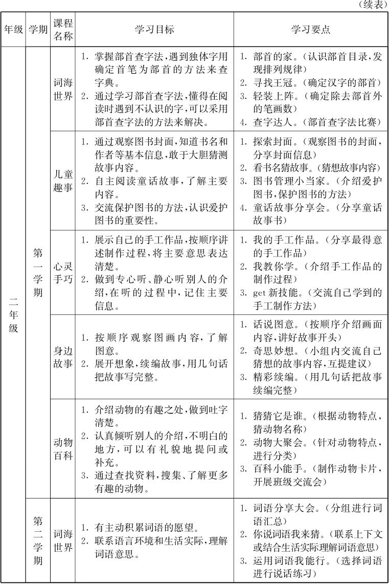
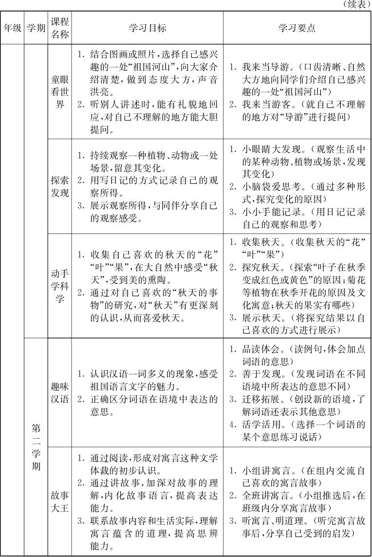
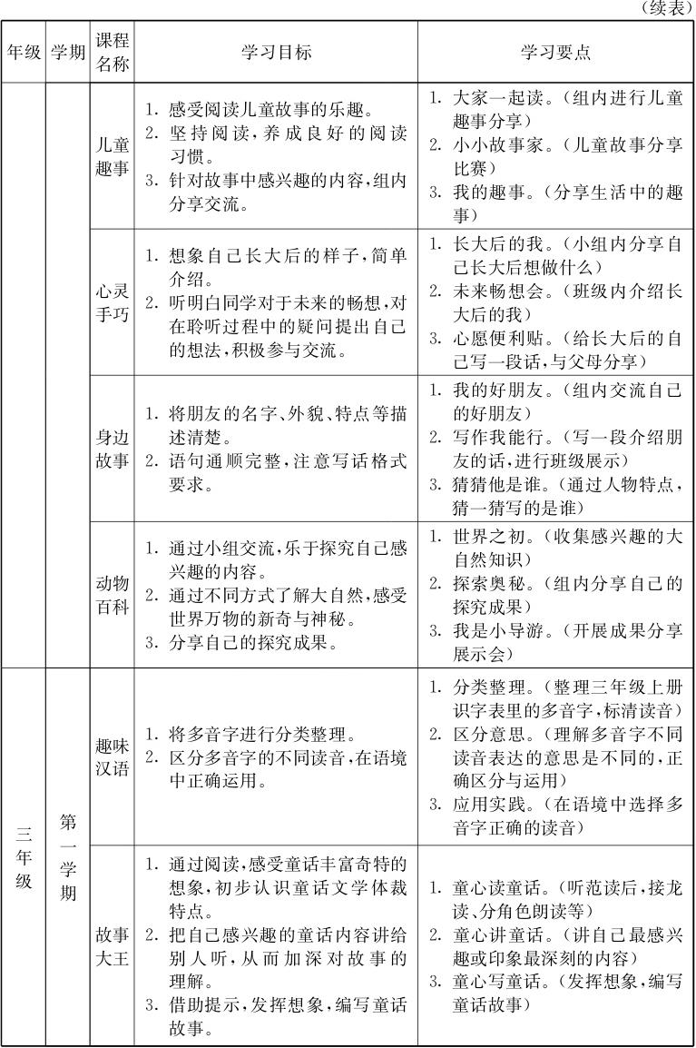
“新雅语文”为学生提供了丰富多样的课程内容,使学校课程体系更合理,学校特色更鲜明,具体课程目标及课程要点(见表1-3)。
表1-3 “新雅语文”课程内容表
“新雅语文”课程体系将“新雅语文”课程分成了“新雅识写”“新雅阅读”“新雅写作”“新雅交际”“新雅探究”这五个部分,并据此完善了学科课程的设置,学科内容的选定。力求将语文的博大内涵以课程的形式向学生展现出来,为儿童的语文发展建构美好的图景。