



加工时使用切削液,俗称湿式加工。切削液具有润滑、冷却、清洗和防锈的作用,在刀具与工件材料之间实现排屑、冷却和润滑。切削液应用得正确,将最大限度地增加产量,并提高加工精度、加工安全性、刀具性能和零件质量等。切削液分类如图1-34所示。
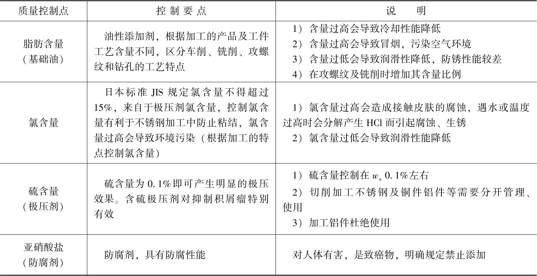
乳化液——这种油水混合物(水中的油含量为5%~10%)是最常见的切削液介质油。某些机床使用油而不是乳化液,切削液的主要质量控制指标有黏度、闪点、倾点、脂肪含量、硫含量、氯含量、铜片腐蚀、水分、机械杂质和四球试验等。压缩空气可用于排屑,但不能很好地散热。切削液的选用及禁忌见表1-50;水基切削液部分成分含量的控制禁忌见表1-51。
图1-34 切削液分类
表1-50 切削液选用禁忌
表1-51 水基切削液部分成分含量的控制禁忌
(张世君)