购买
下载掌阅APP,畅读海量书库
立即打开
畅读海量书库
扫码下载掌阅APP

第4章
数字化成熟度评估,知己知彼

知己知彼,百战不殆。数字化转型亦是如此。

通过进行数字化成熟度评估,企业不仅能明确自身已经具备的数字化能力和所处阶段,还能摸清楚自身与同类标杆企业的差距,做到知己知彼,进而为企业确立数字化转型愿景、架构数字化转型蓝图等提供依据。

4.1
数字化能力框架和发展评估维度

不同的企业的禀赋、数字化基础是不一样的,企业进行数字化转型时需要做的事情也是不一样的。数字化成熟度评估,能帮助企业判断当前自身数字化处于什么阶段,厘清其进行数字化转型有哪些优势和不足、需要做哪些改进等,以指导未来的数字化转型决策。

4.1.1 数字化转型需要知己知彼:数字化能力等级

数字化是有成长周期的,而且是没有尽头的,是一个从萌芽到不断生长,进而不断成熟的过程。而 数字化成熟度是根据一定的标准对企业数字化转型过程进行等级划分,并描述每个等级相应的特征和状态,其不仅可用于评估企业当前的数字技术水平,还能确定企业目前实施数字技术在开展业务和创造竞争优势方面的范围、深度和有效性。

在全国信息技术标准化技术委员会大数据标准工作组、中国电子技术标准化研究院联合出品的《企业数字化转型白皮书(2021版)》中,依据企业数字化的关键能力,企业的数字化成熟度被划分为五个等级,如表4-1所示。

表4-1 企业数字化成熟度等级划分

(1)L1级:认知级

L1级为认知级,指企业数字化处于起步阶段。此时,企业对数据价值有了初步的认知,并开始零散应用数据,但数据的应用处于个人或者部门级别,企业各部门人员和管理层能零散使用数据分析,企业的业务部门会选用一些常用工具进行数据存储和分析,使用人数并不多,数据应用深度不足,使用频率较低,无法支撑企业级的数据体系。

(2)L2级:初始级

L2级为初始级,指企业数字化处于初始阶段。此时,企业的技术中心的主要作用是辅助企业领导决策,数据应用已从个人上升至部门或者企业级别。企业一般会采用商业智能(BI)分析工具进行数据分析,辅助领导决策。但是这些分析工具的主要使用者和维护者是技术部门,不能真正覆盖企业全方位的日常管理和业务发展需求。

(3)L3级:发展级

L3级为发展级,指企业数字化处于发展阶段。此时,企业的技术中心处于系统化运营水平。在这一阶段,企业以技术支持为中心,通过搭建系统化的数据运营体系,实现了对业务发展的支撑。企业的技术团队是数据价值产生的主体,业务部门的需求则由技术团队来实现,即企业需要配备专业的技术团队和数据分析团队,提出需求、建立模型并检验整个过程。业务人员在此过程中只是提出数据分析需求,实施过程需要技术人员投入大量的时间和精力。

处于该阶段的企业,数据的使用并未进入核心业务,数据使用深度不足。同时,由于这类企业的数据运营成本高,无法实现全员数字化运营。

(4)L4级:先进级

L4级为先进级,指企业数字化处于先进阶段。此时,企业的数据应用处于业务中心数据化运营水平。在这一阶段,企业形成了以业务为中心的数据化运营体系,各部门使用数据均以赋能业务为出发点;企业已形成数据的良性循环,形成了数据资产,达到了数据赋能业务的目的。在实现方式上,企业可以通过搭建数据中台,给前台应用赋予数据能力,使业务人员可以便捷、轻松地使用数据,而不依赖于技术和数据分析人员。

(5)L5级:领先级

L5级为领先级,指企业数字化处于领先阶段。此时,企业已经形成了数据竞争力,能够通过数据引领业务、赋能业务创新和变革。处于该阶段的企业实现了数据的良性循环,可以沉淀出核心数据竞争力和数据资产,并能够基于数据开创出新的商业模式。企业内外部数据打通,形成了数据生态,真正做到了数据驱动发展,并持续推进企业数字化转型进程螺旋式上升。

企业处于数字化成熟度的不同阶段时,都会有其独特的挑战和机遇,需要采取不同的策略,提出针对性的解决方案。准确、深入地了解企业的数字化成熟度是促使企业取得数字化转型成功的关键。

4.1.2 企业数字化成熟度评估维度及评价指标

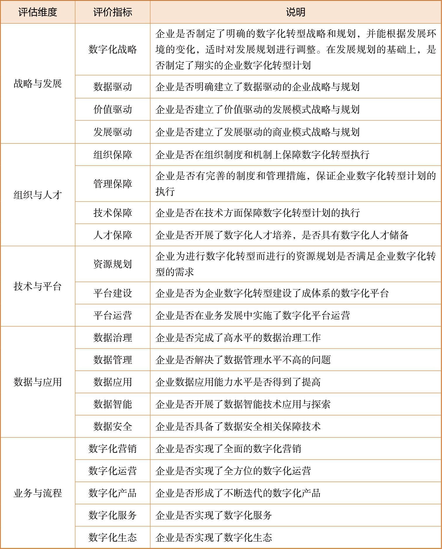
数字化转型是一个场景从简单到复杂,应用从局部到广泛的过程。在充分考虑国内外企业数字化的先进水平和最佳实践的基础上,全国信息技术标准化技术委员会大数据标准工作组、中国电子技术标准化研究院提出了战略与发展、组织与人才、技术与平台、数据与应用、业务与流程五类数字化成熟度评估维度,并结合企业组织、文化、客户、资产、业务、安全、治理、运营等因素,确定了21个评价指标,如表4-2所示。

表4-2 企业数字化成熟度评估维度及评价指标

(1)战略与发展

生存是企业的首要问题,企业数字化转型要以不断创造客户价值、更好地为客户服务为目标。因此,制定企业数字化发展战略和规划,是企业数字化转型的基础和发展方向。在战略与发展方面,设置了数字化战略、数据驱动、价值驱动、发展驱动四大评价指标。

(2)组织与人才

数字化转型工作的开展必须依赖数字化人才,以数字化人才为核心,构建高质量的、可持续发展的招募聘用、团队构建、目标设定、流程规范、资源配给、绩效评价、激励与淘汰等机制,以保证数字化转型各项工作的顺利开展。同时,要以人为本,从组织文化层面建立对探索和创新的鼓励,在未来的组织中凝聚充满创新思维和热情的生力军,形成组织级的体系化创新能力,让创新成为组织核心能力和工作新常态。因此,在组织与人才方面,设置了组织保障、管理保障、技术保障、人才保障四大评价指标。

(3)技术与平台

技术与平台的建设和应用是企业数字化的重要基础。云计算、大数据、AI、IoT、边缘计算、移动应用、区块链等技术,为数字化转型提供了强有力的技术工具。而数字技术企业提供了大量的数字化平台产品。技术与平台的运用应以成熟可靠、支持业务可持续稳定运行为基本要求,以实现客户满意为最终目标。企业必须以业务需要为主要因素考虑新技术的引入,避免对新技术的片面追求和过度超前采用。同时注重成功技术在业务领域的复用,实现技术的“一处成功,多处开花”的效果。

此外,应为可预期的未来业务发展保留空间,可以在技术先进性上提前考虑,但应以风险可控和安全可靠为原则,形成合理的采用和退出机制。在验证测试严谨完整和应急准备充分有效的前提下适度采用新技术,同时强化运行监控和效果评估并适时调整,从而确保新技术采用的可靠性和有效性。因此,在技术与平台方面,设置了资源规划、平台建设、平台运营三大评价指标。

(4)数据与应用

目前,数据已成为数字经济时代的新型生产要素,数据资源已经成为“智慧地球”的重要的生产要素。如何让数据发挥它应有的价值,帮助人们获得知识,形成正确的决策,是数据与应用的核心诉求。在实践中,数据产生价值有不同的方式和途径,包括数据的客户定义价值、具体应用场景下的发挥价值、经过分析和加工释放的价值等。因此,在数据与应用方面,设置了数据治理、数据管理、数据应用、数据智能、数据安全五大评价指标。

(5)业务与流程

在业务与流程方面,企业应从业务场景的源头开展策划,逐步构建技术平台、业务系统和管理机制有机融合的安全的管理体系,使得企业员工和外部客户在享受数字化转型带来的方便快捷的同时,能够得到无干扰、充分、适度、妥善的安全防护。因此,在业务与流程方面,设置了数字化营销、数字化运营、数字化产品、数字化服务、数字化生态五大评价指标。

阿里巴巴联合毕马威也曾在《2020消费品生态全链路数智化转型白皮书》中提出了基础设施云化、触点数字化、业务在线化、运营数据化、决策智能化五项数字化成熟度评估维度,其中包括25个核心评价指标,用以帮助企业评估数字化成熟度和指明未来建设方向,如表4-3所示。

表4-3 企业数字化成熟度评估维度

(1)基础设施云化

基础设施云化程度反映了企业数字化转型的基本技术能力。云计算除了为企业数字化转型提供了算力基础,还涵盖了支撑企业智能运算的算法模型能力、数据存储能力、数据之间传输的网络连通能力、敏感数据的安全能力及对数据实时和离线处理的能力等。此外,企业同样需要一个敏捷的、连续稳定的、成本优化的、安全和风险可控的智能运算环境。

(2)触点数字化

企业借助人工智能物联网(AIoT)、移动互联网等技术,保持与客户、员工、商品、合作伙伴等全链路的连接。触点数字化反映了企业数字化转型过程中,企业与各方交互触点数字化水平的成熟度。数字化的触点主要通过各个触点的数字化、移动化、智能化达到多维度的客户行为感知、员工和组织感知、商品状态感知、合作伙伴和生态感知,使得企业在全链路保持连接和数据获取能力。

(3)业务在线化

企业通过业务能力服务化的方式帮助企业完成业务流程的数字化和业务价值的提升。一方面,企业需要快速响应来自各触点的变化,对业务流程进行重塑与优化,实现组织沟通与协同的效率提升;另一方面,为了应对日益复杂的业务场景与需求,企业需要对全链路数字化业务系统进行升级,通过不断的业务服务重构来实现业务共享和创新,促进生态之间的开放与协同。

(4)运营数据化

企业在数字化时代需要启动和激活数据的商业价值,充分挖掘自身高价值的“小数据”并充分结合生态的“大数据”,实现数据驱动业务,进而形成分析和洞察驱动型的企业文化。通过完善的数据体系,数字化企业可以利用数据洞察赋能企业的全价值链,为企业的员工和合作伙伴提供运营指导,实现降本增效,同时提高合作伙伴之间的协同效率,改善客户体验。

(5)决策智能化

构建企业的“数智大脑”是企业数智化转型的重要方向。基于复杂智能算法的推荐、预测、决策等结果,企业在系统层级直接采取相应行动并根据数据不断地对这些结果进行完善和补充。随着企业的智能化场景日益丰富,再加上通过使用大数据进行不断的训练与学习,企业将可以作出更加智能的决策,由此形成良性的学习反馈闭环,最终帮助企业实现全链路的高效决策。

数字化成熟度评估是企业在数字化进程中必须采取的第一步。进行 企业数字化成熟度评估时应该站在企业全局的高度,遵循完整性、可衡量性、针对性、应用性等原则构建合适的评估维度。

4.2
数字化成熟度评估常见误区和错误

企业进行数字化转型,要以企业所处的转型阶段为出发点,参照数字化企业的特征,制定符合企业自身需求的转型方案,进而有序地向以客户为中心、以智慧分析为大脑的领先数字化企业迈进。

数字化成熟度评估着眼于企业的技术、人员、文化和流程,衡量企业的数字化转型战略执行力。为此,企业在进行数字化成熟度评估实践过程中,需要避免以下几个常见的误区。

(1)没有选择合适的参与者

企业数字化成熟度评估方式一般可以分为企业自评和第三方机构评估两种。企业自评主要以企业内部人员为主体,对企业数字化能力进行评估,为企业数字化转型提供持续优化的依据。第三方机构评估是以独立于组织且不受其经济利益或行政隶属关系制约的第三方机构为主体,遵循数字化成熟度评估模型,按规定的程序和方法对组织的数字化成熟度进行全面评估。

企业在开展数字化成熟度自评时,常见的一个误区是没有选择合适的参与者。合适的参与者是影响评估结果的关键因素,需要涵盖不同的业务领域和级别。未经适当挑选的参与者很可能不具备专业知识或最高管理层的权力。

(2)成熟度模型不适用

数据化成熟度模型通常有多个评估维度,每个维度又分为多个子维度。有些企业当前只在局部运用数字化,选择的成熟度模型不适应企业的实际需求,这时就需要企业在执行过程中基于实际情况进行调整。比如,选择其中的某些维度作为重点评估维度,设置较高的权重;对其余的维度,设置较低的权重。

另外,无论是选择企业自评还是第三方机构评估,都要结合实际情况,选择或建立适合企业自身特点的数字化成熟度模型。

(3)企业内部缺乏足够沟通

数字化成熟度评估的目标是为数字化转型指明下一步的方向,只有通过足够的沟通和交流,将转型方向在企业内部彻底传达,让所有员工都参与到数字化转型过程中,才能从长远角度改变员工的心态和行为,进而助力企业可持续地实施数字化转型措施。

(4)缺乏短期阶段性胜利目标

企业开展数字化成熟度评估的结果之一是确定优化潜力,并为企业的数字化转型制定具体措施。数字化转型路径不仅包括核心职能部门的中期或长期改进措施,还包括对阶段性胜利的战略定义。

未设置短期阶段性胜利目标也是数字化转型中一个常见的错误。阶段性的成功,能证明企业数字化转型的计划到目前为止的方向是正确的,从而为后续的数字化转型成功增强信心。当然,阶段性的胜利只是成功转型过程中的关键一步,在制订和执行计划时需要谨慎和全面考虑。

企业数字化转型是一个持续开展的过程,数字化成熟度评估是企业数字化能力的检验手段。企业要避免成熟度评估的常见错误,选择适合企业特点的个性化数字化成熟度评估方案,准确评估企业的数字化成熟度。同时,将数字化成熟度评估结果作为下一阶段数字化提升的输入,助力企业持续开展和优化数字化转型工作,进而强化企业的核心竞争力,让其在市场中立于不败之地。

4.3
选择合适的数字化成熟度评估模型

没有标准的裁判不是好裁判。 数字化成熟度评估模型是一个覆盖组织战略和运营的完整体系,能够作为衡量企业数字化转型水平的统一标准。 选择合适的数字化成熟度评估模型,有利于改善企业数字化转型的效果。

数字化成熟度评估是企业数字化转型必不可少的环节,企业在数字化转型的过程中,需要做好数字化成熟度评估,以及时了解自己所处的位置和前行的方向。

数字化成熟度评估模型是用来评估企业数字化转型的现状和潜力的重要工具。企业在进行数字化成熟度评估时,要结合自身实际情况,选择或建立适合自身特点的数字化成熟度评估模型,以找到属于自己的数字化转型的实施路径。

没有最好的模型,只有适用于不同行业、不断成长和演进的评估模型。例如,针对不同行业数字化转型的需求,中国信通院推出了企业IT数字化能力和运营效果成熟度模型(IOMM),如图4-1所示。

图4-1 企业IT数字化能力和运营效果成熟度模型(IOMM)

IOMM拥有近400项能力指标,可用于梳理和定位企业数字化转型发展阶段,对企业下一步发展方向和路径给出详细指引。IOMM以六大能力和六大价值为评判依据。六大能力包括云智平台化、能力组件化、数据价值化、运营体系化、管理精益化、风控横贯化。IOMM以效果和价值为导向,能带来智能敏捷、效益提升、质量保障、业务创新、风控最优和客户满意六大价值。

IOMM针对不同行业、不同规模的企业制定了五类成熟度,分别是基础保障类、业务支撑类、平台服务类、客户运营类和创新引领类。每个类别都会对相应能力进行评估,定位数字化水平,并以价值分数进行验证。

(1)基础保障类:有企业数字基础设施异构化管理能力,保障数字基础设施的高可用性,保障资源快速交付。

(2)业务支撑类:有开发部署、自动化运维等工具系统,逐步进行平台化整合,可支撑业务研发、运营等基本IT服务需求。

(3)平台服务类:公共能力组件化、集成化、平台PaaS化,可针对不同业务单元全生命周期提供标准的IT服务,开展数据化价值运营。

(4)客户运营类:客户扩展到企业多个业务单元、合作伙伴、企业外客户,针对客户场景化需求,按需定制个性化IT产品及服务,具有完备的服务运营体系;持续数据价值化运营,为客户带来更多价值。

(5)创新引领类:将服务客户扩展到各行各业,依靠完备的数字化运营平台体系、丰富的IT服务产品,以及业务全生命周期大数据能力和AI能力,带动业务指标,引领客户需求,实现双赢。

目前该标准已经在互联网、金融、电信、综合型央企等重点行业的龙头企业进行了落地和实践,并得到了这些行业、企业的支持和认可,为各行各业加速数字化转型进程提供了参考,如表4-4所示。

表4-4 IOMM践行企业名单

【案例】中国移动智慧中台首批通过中国信通院IOMM业务中台建设和运营能力评估

在“2022年数字化转型发展高峰论坛”上,中国信通院正式公布了IOMM对其践行企业的评估结果:中国移动智慧中台首批通过中国信通院IOMM业务中台建设和运营能力评估,标志着中国移动在中台建模能力、中台开发能力、测试演练能力、中台运维能力、中台运营能力、制度保障能力六方面达到行业领先标准。

中国移动智慧中台不仅仅是具体的平台和系统,还是一项软硬结合的系统工程,是将应用软件、硬件设备、规范标准、组织、文化、流程等元素有机结合的一套体系。中国移动从三方面全力打造智慧中台,分别是:强化能力“好用”做强中台赋能体系、保障能力“易用”做优中台服务体系、实现能力“管用”做精中台管理体系。

中国移动将持续聚焦“打造业界标杆级智慧中台”愿景,发挥全网合力,扎实推进中台规、建、营、用各项工作,实现规模化发展、精细化运营,全面发挥中台的注智赋能作用。以“云上移动”“梧桐引凤”“九天揽月”合作计划为抓手,积极构筑中台数字化生态,引入优势资源,输出优质能力,挖掘商业化应用新场景,赋能数字化产业转型升级。

IOMM系列标准为企业数字化转型提供了标尺和指南。企业选择合适的成熟度评估模型进行数字化成熟度评估,将有助于企业厘清当前所处的数字化位置,并对数字化转型的路径有个清晰的认知。

思考与感悟 BJQsmXknjYeA0Zb2aKixnL/l0wQpYXcA/Y8rzqFXLqsyjpaH89JBeEMkiqaO58Mw

点击中间区域
呼出菜单
上一章
目录
下一章
×