



    合约的运行过程是一个动态复杂的不同主体之间的行动策略与外部机制综合作用的过程。政府与社会组织间的合约关系从缔结、执行到终结的过程从来就不是简单的科学过程,而是一个政治过程,是政府、社会组织、公民等社会主体运用其所掌握的资源,在追求自身愿望和利益的过程中实现公共利益。因此,在这一过程中难免会有冲突、谈判、交易和妥协。主体的行动策略是就治理领域而言的,而治理是一个与管理相对应的概念,是指“各种公共的或私人的机构管理其共同事务的诸多方式的综合,它是使相互冲突或不同的利益调和并且采取联合行动的持续的过程”
     
     。
    。
   
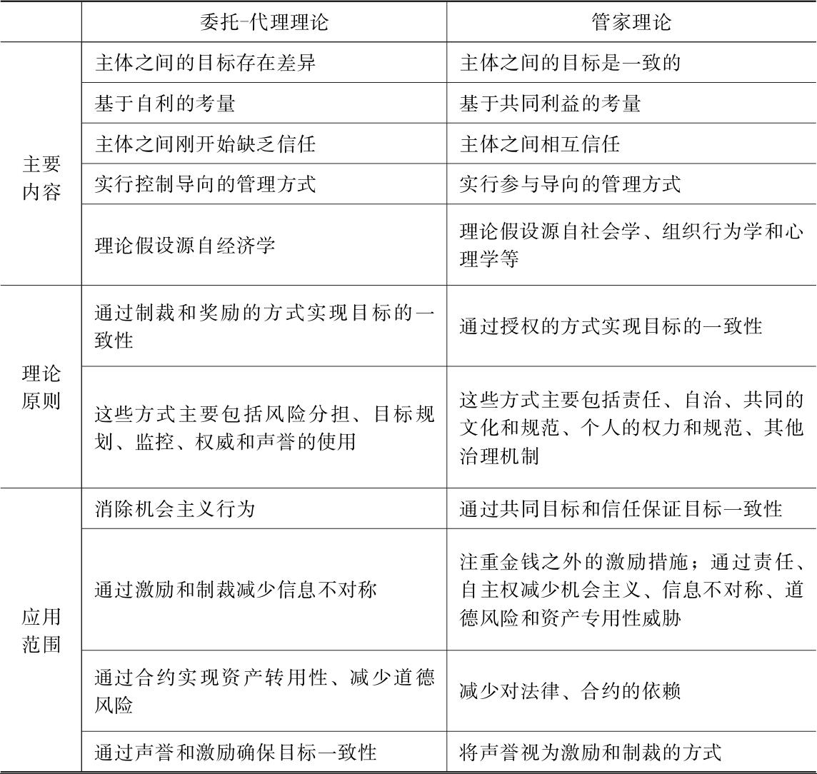
将政府向社会组织购买服务视为政策体系和制度安排,政府在履职过程中采取何种方式进行供给显得尤为重要。政府购买服务不能简单只是依托正式合约进行政府与社会组织间的关系分析,同时还要注重非正式合约要素的作用。基于此,分析框架的建立主要依据委托-代理理论和管家理论,两者的比较分析如表4-1所示。
表4-1 委托-代理理论与管家理论的比较分析
 
   资料来源:VAN SLYKE D M. Agents or stewards:using theory to understand the government-nonprofit social service contracting relationship. Journal of Public Administration Research and Theory,2007,17(2).
完善购买主体与承接主体之间的关系,并提升政府购买服务的效果,需要将政府向社会组织购买服务的经验实施提升到治理机制的视角上来看待二者之间的关系。这就需要对主体行动策略、行动的驱动因素、约束机制和阶段划分进行分析。
    根据纳加姆(Najam)的定义,策略是指关系双方为达成各自目标所偏好的方法或手段。
     同时,组织的存在是为了增进其成员的利益,这在经济学中既不新鲜也不特别。各类组织被期待会增进成员的利益,并且不同主体会在合约运行的不同阶段采取不同的行动策略。根据不同假设前提,政府和社会组织为了实现自身或者组织内部成员的利益,在合约的不同运行阶段可能会采取不同的行动策略。
    同时,组织的存在是为了增进其成员的利益,这在经济学中既不新鲜也不特别。各类组织被期待会增进成员的利益,并且不同主体会在合约运行的不同阶段采取不同的行动策略。根据不同假设前提,政府和社会组织为了实现自身或者组织内部成员的利益,在合约的不同运行阶段可能会采取不同的行动策略。
   
主体行动策略的驱动因素分为内部驱动因素和外部驱动因素。内部驱动因素的共同目标是在不同主体之间建立逻辑起点,这是关系整个合约运行阶段的内部驱动力。外部驱动因素,即政府购买公共服务受到政治、法律、经济、社会民主等多层外部环境的影响。针对国外购买服务这一具体政策而言,一般认为,政治反对力量越弱,政府决定购买服务的可能性越大;公民偏好越强烈的领域,政府越可能购买服务;经济越发达、人口结构越复杂的地区,越倾向于购买服务。有学者根据金登(Kingdon)的多源流模型,将不同主体之间的合作关系建立在外在因素上,包括组织条件、政策条件等。
本章的研究中关于驱动因素,主要在缔约前进行分析,即缔约前内外部的驱动因素决定了政府与社会组织之间能否达成缔约的协议。
    机制是一系列原则、规则、标准和决策程序的总称。
     政府购买服务中核心的约束机制是购买方与承接项目的社会组织之间缔结的合约。其他约束机制是可以为购买服务提供依据的政策法规、不同部门之间的协作机制等。因此,在整个合约运行过程中所对应产生的关系不是单一的,而是一核多元的关系网络。
    政府购买服务中核心的约束机制是购买方与承接项目的社会组织之间缔结的合约。其他约束机制是可以为购买服务提供依据的政策法规、不同部门之间的协作机制等。因此,在整个合约运行过程中所对应产生的关系不是单一的,而是一核多元的关系网络。
   
    库珀认为公共管理合约包括合约的形成、实施和终结,或变更获得产品和提供服务所需要的关系。
     本章将合约缔结、合约实施、合约终结对应政府与社会组织关系的逻辑起点、实践和变革三个状态,对合约运行的阶段进行划分(见表4-2)。
    本章将合约缔结、合约实施、合约终结对应政府与社会组织关系的逻辑起点、实践和变革三个状态,对合约运行的阶段进行划分(见表4-2)。
   
表4-2 主体行动策略-约束机制框架下的合约运行的阶段划分
 
   在合约运行的整个过程中,机制作为政府为实现两者关系有效性(服务供给有效性)的约束规则,将政府与社会组织之间的关系上升至合约制治理机制的层面,需要避免服务供给过程中“一买就灵”的思想误区,并且从改革的视角看待两者之间的关系。为了避免这一误区,在不同阶段,合约主导主体可能会采取不同的策略,并对应相应的约束机制,政府采取的策略行动本质就是政府将服务供给权外包后,进行有效的管理,而并未放弃其公共服务供给的职能。
    政府与社会组织关系的建构是一个动态的过程,这一过程中是多个主体在合约运行的不同阶段互动的过程。通过购买服务来探讨政府与社会组织之间的关系,离不开对相应制度安排和机制建立的研究。在机制建立的过程中,需要政府具备相应的管理能力、监督能力、协调能力、风险共担能力、绩效评价能力等。同时,机制建立的过程,也是多元主体——包括政府与外部环境、政府与社会组织、政府与公众、不同政府部门之间等在相应机制的约束之下不断协调的过程。其中,政府希望通过向社会组织购买服务实现政府职能转移,最终成为“精明的买家”,机制的有效运行依赖于政府的合约管理能力,合约管理成为所有制度安排中的关键,也是贯穿合约运行始终的要素。
     
     
   
    综上,政府购买服务作为一项政策制定和制度安排,将市场化的概念引入社会治理领域,嵌入具体的社会环境和制度环境之中。从某种程度上说,整个制度安排实际上是政府从履职的角度围绕合约管理的治理机制展开,合约管理则成为公共服务市场化(购买服务)制度安排得以成功的关键变量
     ,合约管理能力为合约运行的全流程提供了分析框架(见图4-1)。
    ,合约管理能力为合约运行的全流程提供了分析框架(见图4-1)。
   
 
    图4-1 合约运行的全流程分析框架图