购买
下载掌阅APP,畅读海量书库
立即打开
畅读海量书库
扫码下载掌阅APP

第一节
专精特新中小企业申报条件

一、专精特新“小巨人”企业申报条件

国家层面专精特新企业指的是专精特新“小巨人”企业。2022年6月15日,工业和信息化部办公厅印发《关于开展第四批专精特新“小巨人”企业培育和第一批专精特新“小巨人”企业复核工作的通知》(工信厅企业函〔2022〕133号)提出,按照《工业和信息化部关于印发〈优质中小企业梯度培育管理暂行办法〉的通知》(工信部企业〔2022〕63号)要求,不断孵化创新型中小企业,加大省级专精特新中小企业培育力度,并促进其向专精特新“小巨人”企业发展。具体条件如下。

专精特新“小巨人”企业的认定需同时满足专、精、特、新、链、品六个方面的指标。

(一)专业化指标

坚持专业化发展道路,长期专注并深耕于产业链某个环节或某个产品。截至上年末,企业从事特定细分市场时间达到3年以上,主营业务收入总额占营业收入总额的比重不低于70%,近2年主营业务收入平均增长率不低于5%。

(二)精细化指标

重视并实施长期发展战略,公司治理规范、信誉良好、社会责任感强,生产技术、工艺及产品质量性能国内领先,注重数字化、绿色化发展,在研发设计、生产制造、供应链管理等环节,至少有1项核心业务采用信息系统支撑。取得相关管理体系认证,或产品通过发达国家和地区产品认证(国际标准协会行业认证)。截至上年末,企业资产负债率不高于70%。

(三)特色化指标

技术和产品有自身独特优势,主导产品在全国细分市场占有率达到10%以上,且享有较高知名度和影响力。拥有直接面向市场并具有竞争优势的自主品牌。自主品牌是指主营业务产品或服务具有自主知识产权,且符合下列条件之一的品牌:第一,产品或服务品牌已经在国家知识产权局商标局正式注册;第二,产品或服务已经实现收入。

(四)创新能力指标

满足一般性条件或创新直通条件。

1.一般性条件,需同时满足以下三项

(1)第一类,上年度营业收入总额在1亿元以上的企业,近2年研发费用总额占营业收入总额的比重不低于3%。第二类,上年度营业收入总额在5000万~1亿元的企业,近2年研发费用总额占营业收入总额的比重不低于6%。第三类,上年度营业收入总额在5000万元以下的企业,同时满足近2年新增股权融资总额(合格机构投资者的实缴额)在8000万元以上,且研发费用总额在3000万元(含)以上,研发人员占企业职工总数的比重在50%(含)以上,如表2-1所示。

表2-1 申报专精特新“小巨人”企业的分类条件

资料来源:赛迪研究院整理。

(2)自建或与高等院校、科研机构联合建立研发机构,设立技术研究院、企业技术中心、企业工程中心、院士专家工作站、博士后工作站等。

(3)拥有2项以上与主导产品相关的Ⅰ类知识产权,且实际应用并已产生经济效益。

2.创新直通条件,满足以下一项即可

(1)近3年获得国家级科技奖励,并在获奖单位中排名前三位。“国家级科技奖励”包括国家科学技术进步奖、国家自然科学奖、国家技术发明奖,以及国防科技奖。

(2)近3年进入“创客中国”中小企业创新创业大赛全国50强企业组名单。“创客中国”中小企业创新创业大赛全国500强、50强企业组名单是指该大赛2021年以来正式发布的名单。

(五)产业链配套指标

位于产业链关键环节,围绕重点产业链实现关键基础技术和产品的产业化应用,发挥“补短板”“锻长板”“填空白”等重要作用。

(六)主导产品所属领域指标

主导产品原则上属于以下重点领域:从事细分产品市场属于制造业核心基础零部件、元器件、关键软件、先进基础工艺、关键基础材料和产业技术基础;或符合制造强国战略十大重点产业领域;或属于网络强国建设的信息基础设施、关键核心技术、网络安全、数据安全领域等产品。“主导产品”是指企业核心技术在产品中发挥重要作用,且产品收入之和占企业同期营业收入的比重超过50%。

(七)培育标准比较

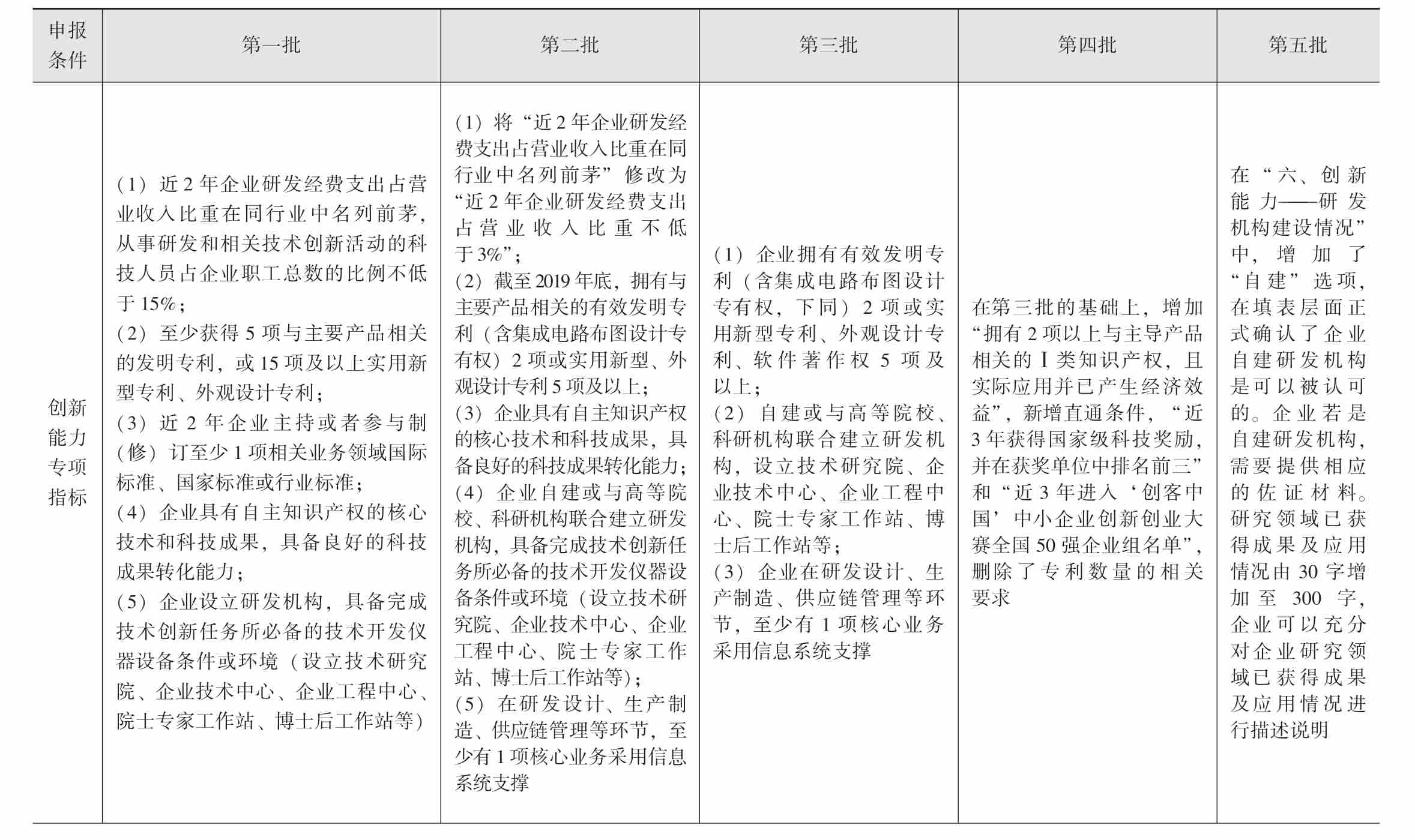
2018年以来,工业和信息化部共印发五批专精特新“小巨人”企业培育的通知,五次优化专精特新“小巨人”企业申报条件。总体来看,申报条件贴合实际情况,更加精准。

重点领域方面,准入要求被大幅修改。第四批专精特新“小巨人”申报条件在第三批的基础上修改了多项表述:删除“或属于国家和省份重点鼓励发展的支柱和优势产业”“或属于产业链供应链关键环节及关键领域‘补短板’产品”和“或属于新一代信息技术与实体经济深度融合的创新产品”;将“工业四基”拓展为“工业六基”;增加“或属于网络强国建设的信息基础设施关键核心技术、网络安全、数据安全领域等产品”。

基本条件方面,多个条件有所放宽。第四批在之前的基础上对产品要求有了改动,删除了市场份额和企业管理的相关描述。

专项指标方面,多个条件大幅放宽。经济效益指标中,第二批和第三批申报条件降低了对营业收入总额和净利润增长率指标的要求;创新能力指标中,第二批和第三批申报条件降低了对研发经费、专利数量、参与制(修)相关标准的要求;经营管理指标中,第二批和第三批申报条件对管理体系认证、品牌培育等指标进行了修改,条件略微放宽。

分类条件方面,第一批和第二批申报条件中没有此项,第三批申报条件新增分类条件,根据营业收入总额划分,第四批要求与第三批一致。

表2-2 五批专精特新“小巨人”企业申报条件对比

续表

续表

续表

续表

续表

资料来源:赛迪研究院整理

二、专精特新中小企业申报条件

省市层面的专精特新企业主要指的是专精特新中小企业,在《办法》中对专精特新中小企业的评定标准做了统一,自2022年8月1日起实施,而8月1日前已被省级中小企业主管部门认定的专精特新中小企业继续有效。本书对《办法》中的专精特新中小企业评定标准和各省市的评定指标分别进行了详细的分析。

(一)国家标准

1.认定条件

同时满足以下4项条件即被视为满足认定条件。第一,从事特定细分产品市场时间达到2年以上。第二,上年度研发费用总额不低于100万元,且占营业收入总额的比重不低于3%。第三,上年度营业收入总额在1000万元以上,或上年度营业收入总额在1000万元以下,但近2年新增股权融资总额(合格机构投资者的实缴额)达到2000万元以上。第四,评价得分达到60分以上或满足下列条件之一:近3年获得过省级科技奖励 ,并在获奖单位中排名前三位;或获得国家级科技奖励,并在获奖单位中排名前五位;近2年研发费用总额均值在1000万元以上;近2年新增股权融资总额(合格机构投资者的实缴额)在6000万元以上;近3年进入“创客中国”中小企业创新创业大赛全国500强企业组名单。

2.评价指标

包括专业化、精细化、特色化和创新能力4类13个指标,评价结果依分值计算,满分为100分(表2-3)。

(1)专业化指标(满分25分)

①上年度主营业务收入总额占营业收入总额比重(满分5分):第一类,80%以上(5分);第二类,70%~80%(3分);第三类,60%~70%(1分);第四类,60%以下(0分)。

②近2年主营业务收入平均增长率(满分10分):第一类,10%以上(10分);第二类,8%~10%(8分);第三类,6%~8%(6分);第四类,4%~6%(4分);第五类,0~4%(2分);第六类,0以下(0分)。

③从事特定细分市场年限(满分5分):每满2年得1分,最高不超过5分。

④主导产品所属领域情况(满分5分):第一类,在产业链供应链关键环节及关键领域“补短板”“锻长板”“填空白”取得实际成效(5分);第二类,属于工业“六基”领域、中华老字号名录或企业主导产品服务关键产业链重点龙头企业(3分);第三类,不属于以上情况(0分)。

(2)精细化指标(满分25分)

①数字化水平(满分5分):第一类,三级以上(5分);第二类,二级(3分);第三类,一级(0分)。

②质量管理水平(每满足一项加3分,最高不超过5分):第一类,获得省级以上质量奖荣誉;第二类,建立质量管理体系,获得ISO 9001等质量管理体系认证证书;第三类,拥有自主品牌;第四类,参与制修订标准。

③上年度净利润率(满分10分):第一类,10%以上(10分);第二类,8%~10%(8分);第三类,6%~8%(6分);第四类,4%~6%(4分);第五类,2%~4%(2分);第六类,2%以下(0分)。

④上年度资产负债率(满分5分):第一类,50%以下(5分);第二类,50%~60%(3分);第三类,60%~70%(1分);第四类,70%以上(0分)。

(3)特色化指标(满分15分)

由省级中小企业主管部门结合本地产业状况和中小企业发展实际,自主设定1~3个指标评价。

(4)创新能力指标(满分35分)

①与企业主导产品相关的有效知识产权数量(满分10分):第一类,Ⅰ类高价值知识产权1项以上 (10分);第二类,自主研发Ⅰ类知识产权1项以上(8分);第三类,Ⅰ类知识产权1项以上 (6分);第四类,Ⅱ类知识产权1项以上 (2分);第五类,无(0分)。

②上年度研发费用投入(满分10分):第一类,研发费用总额达500万元以上或研发费用总额占营业收入总额的比重在10%以上(10分);第二类,研发费用总额为400万~500万元或研发费用总额占营业收入总额的比重在8%~10%(8分);第三类,研发费用总额为300万~400万元或研发费用总额占营业收入总额的比重在6%~8%(6分);第四类,研发费用总额为200万~300万元或研发费用总额占营业收入总额的比重在4%~6%(4分);第五类,研发费用总额为100万~200万元或研发费用总额占营业收入总额的比重在3%~4%(2分);第六类,不属于以上情况(0分)。

③上年度研发人员占比(满分5分):第一类,20%以上(5分);第二类,10%~20%(3分);第三类,5%~10%(1分);第四类,5%以下(0分)。

④建立研发机构级别(满分10分):第一类,国家级(10分);第二类,省级(8分);第三类,市级(4分);第四类,市级以下(2分);第五类,未建立研发机构(0分)。

表2-3 《办法》中专精特新中小企业评价指标分值统计

续表

资料来源:赛迪研究院整理。

(二)省市标准

各省市对专精特新中小企业的申报条件在方向上大致相同,主要包含基本条件、限制条件和专项条件三个方面,在各个条件的具体内容上存在差异。本部分对各地在基本条件、限制条件和专项条件三个方面的内容进行归纳。

1.重点领域

一般而言,申报企业的发展重点需符合下列要求之一:主导产品和技术符合《工业“四基”发展目录》所列重点领域,从事细分产品市场属于制造业核心基础零部件、先进基础工艺和关键基础材料;或属于国家和省重点鼓励发展的支柱和优势产业[例如,广东省优先遴选战略性新兴产业、核心基础零部件(元器件)、关键基础材料、先进基础工业、产业技术基础,以及基础软件等领域的中小企业;北京市优先支持十大高精尖产业和硬科技产业;上海市要求申报企业符合本市城市战略定位和产业发展政策,优先支持“3+6”重点产业体系]。

2.基本条件

第一,划型标准。大部分省市要求申报企业应为具有独立法人资格的中型、小型和微型企业,企业的划型按照《中小企业划型标准规定》(工信部联企业〔2011〕300号)执行(表2-4)。

第二,注册地址及成立年限。申报企业需在当地工商局注册登记,连续经营2年或3年以上。例如,北京市要求企业在北京市内工商局注册登记并连续经营2年以上,河南省要求企业在省内工商局注册登记存续3年以上,山西省要求企业于2019年1月1日前在省内登记注册,天津市要求企业于2018年9月30日前在市内工商局注册登记(表2-5)。

表2-4 《中小企业划型标准规定》指标要求

续表

表2-5 2021年以来地方专精特新中小企业基本条件梳理

续表

续表

资料来源:赛迪研究院整理。

3.限制条件

各地对申报企业的限制条件大致相同,主要体现在三个方面:在申报或复核过程中提供虚假信息的;近3年发生过重大安全、质量、环境污染事故的;近3年有偷税、漏税行为,以及其他重大违法违规行为的。

4.专项条件

(1)经济效益

经济效益指标主要包括营业或销售收入、净利润、主营业务收入或净利润的平均增长率、资产负债率等。其中,营业收入指标的最低要求需满足500万元以上(云南、黑龙江),最高要求需满足5000万元以上(江苏、福建),大部分地区要求1000万~2000万元;净利润指标最高要求近2年企业净利润累计不低于600万元(北京),大部分地区对此项没有要求;增长率指标要求近2年主营业务收入或净利润的平均增长率最低大于0(河北、湖北、四川、云南、青海、江西、广西),最高达到15%以上(广东),大部分地区要求5%或10%;资产负债率的最低要求不高于80%(黑龙江、河北、湖北、四川、贵州),最高要求不高于50%(西藏),其他大部分地区要求不高于70%(表2-6)。

表2-6 地方专精特新中小企业经济效益条件梳理

续表

资料来源:赛迪研究院整理。

(2)专业化程度

专业化程度指标包括从事特定细分产品市场时间、主营业务收入占本企业营业收入比重的最低值、细分产品市场占有率排名等。其中,从事特定细分产品市场时间最低要求2年及以上(天津、黑龙江、辽宁、河北、山东、宁夏、广西),最高要求3年及以上(湖北、湖南、陕西、浙江、福建、云南、甘肃);主营业务收入占本企业营业收入比重的最低要求50%(北京、黑龙江、吉林、山西、海南、内蒙古),最高要求75%(广东),大部分地区要求60%或70%;细分市场占有率排名的最低要求为国内前30或省内前10(湖南),最高要求为国内前10或省内前3(福建)。另外,北京、天津、黑龙江、辽宁、河南、湖北、湖南、山东、山西、陕西、安徽、广东、新疆、广西等14个省份要求企业需要为大企业、大项目提供关键零部件、元器件和配套产品,以及专业生产的成套产品(表2-7)。

表2-7 2021年以来地方专精特新中小企业专业化程度条件梳理

续表

资料来源:赛迪研究院整理。

(3)创新能力

创新能力指标包括研发投入占营业收入或销售收入比重的最低值、发明专利数量、从事研发和相关技术创新活动的科技人员占企业职工总数比例的最低值等。其中,研发投入占营业收入或销售收入比重的最低要求为1%(吉林、河北),最高要求为5%(北京、上海),大部分地区的要求在2%~3%;专利数量的最低要求为发明专利或实用新型专利、外观设计专利、软件著作权中至少有1项(安徽),最高要求为2项发明专利或10项实用新型专利、外观设计专利、软件著作权(广东),大部分地区要求至少有1项发明专利或多项实用新型专利、外观设计专利、软件著作权;从事研发和相关技术创新活动的科技人员占企业职工总数比例的最低要求为5%(内蒙古),最高要求为15%(甘肃、湖南),大部分地区要求10%。另外,北京、上海、天津、黑龙江、吉林、河南、湖北、湖南、浙江、江苏、福建、广东、四川、青海、甘肃、内蒙古、广西等17个省份要求企业需要为大企业、大项目提供关键零部件、元器件和配套产品,以及专业生产的成套产品(表2-8)。

表2-8 2021年以来地方专精特新中小企业创新能力条件梳理

续表

续表

资料来源:赛迪研究院整理。

(4)经营管理

经营管理的要求包括是否取得产品生产执行国际、国家、行业标准认证,是否获得相关管理体系认证,是否建立客户满意度评测机制和产品追溯体系,获得品牌称号,参与制定国家标准、行业标准或地方标准,核心业务采用信息系统支撑,等等。其中,北京、天津、黑龙江、辽宁、湖北、湖南、山东、陕西、海南、贵州、甘肃、江西、宁夏、广西等省份要求企业产品生产执行国际、国家、行业标准认证;北京、天津、黑龙江、辽宁、湖北、湖南、山东、山西、陕西、福建、四川、云南、贵州、青海、甘肃、江西、内蒙古、宁夏、新疆、广西等省份要求企业获得相关管理体系认证;北京、上海、黑龙江、辽宁、河北、河南、湖北、湖南、陕西、福建、广东、海南、四川、云南、江西、宁夏、广西等省份要求企业拥有自主品牌;河南、广东、海南、青海、甘肃、西藏等省份要求企业拥有驰名商标;上海、天津、重庆、黑龙江、吉林、河南、山东、山西、浙江、福建、广东、四川、青海、甘肃等省份要求企业参与制定国家标准、行业标准或地方标准至少1件;北京、黑龙江、湖北、云南、青海、广西等省份要求企业至少确保1项核心业务采用信息系统支撑;湖南则要求企业至少确保2项核心业务采用信息系统支撑(表2-9)。

表2-9 2021年以来地方专精特新中小企业经营管理条件梳理

续表

资料来源:赛迪研究院整理。 GdEZUSpfC0Q6F0y5EoKf2GZgyiPr0KNU32DZM788FE8s8eyLbBALKhLoN7BzCCbI

点击中间区域
呼出菜单
上一章
目录
下一章
×