购买
下载掌阅APP,畅读海量书库
立即打开
畅读海量书库
扫码下载掌阅APP

第三节
流通领域食品安全行政法规和行政规章

一、食品安全行政法规

(一)行政法规

1.《中华人民共和国食品安全法实施条例》

《食品安全法》颁布后,2009年7月20日国务院第557号院令根据《食品安全法》制定并发布了《中华人民共和国食品安全法实施条例》(简称《食品安全法实施条例》),自公布之日起实施。《食品安全法实施条例》是重要的食品安全行政法规,在《食品安全法》的基础上增加了更为详细、可操作性的规定,具有很强的行政执法适用性(表2-17、表2-18、表2-19)。

表2-17 2009年《食品安全法实施条例》对流通领域食品经营的规定

表2-17(续)

表2-18 2009年《食品安全法实施条例》对流通领域食品监督管理的规定

表2-18(续)

表2-19 2009年《食品安全法实施条例》对流通领域法律责任的规定

《食品安全法》于2015年4月24日修订、2015年10月1日正式实施。与此相对应,2016年2月6日国务院令第666号对《食品安全法实施条例》修订并公布施行,仅对第二十条有关流通领域食品经营的规定进行了修改,对其他流通领域食品经营的规定、流通领域食品监督管理的规定、流通领域法律责任的规定与2009年《食品安全法实施条例》的规定保持一致(表2-20)。

表2-20 2016年《食品安全法实施条例》对流通领域食品经营规定的修改

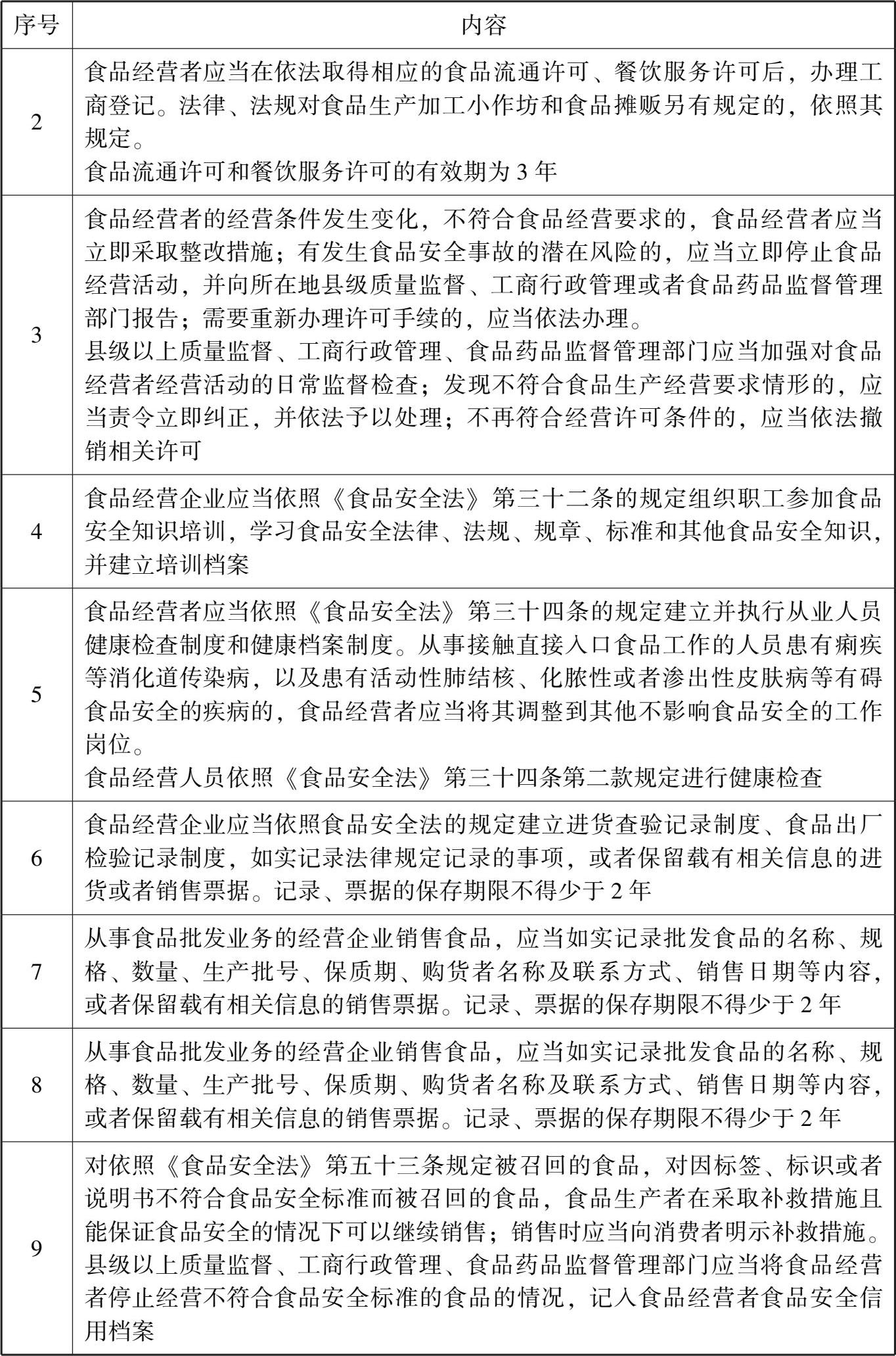
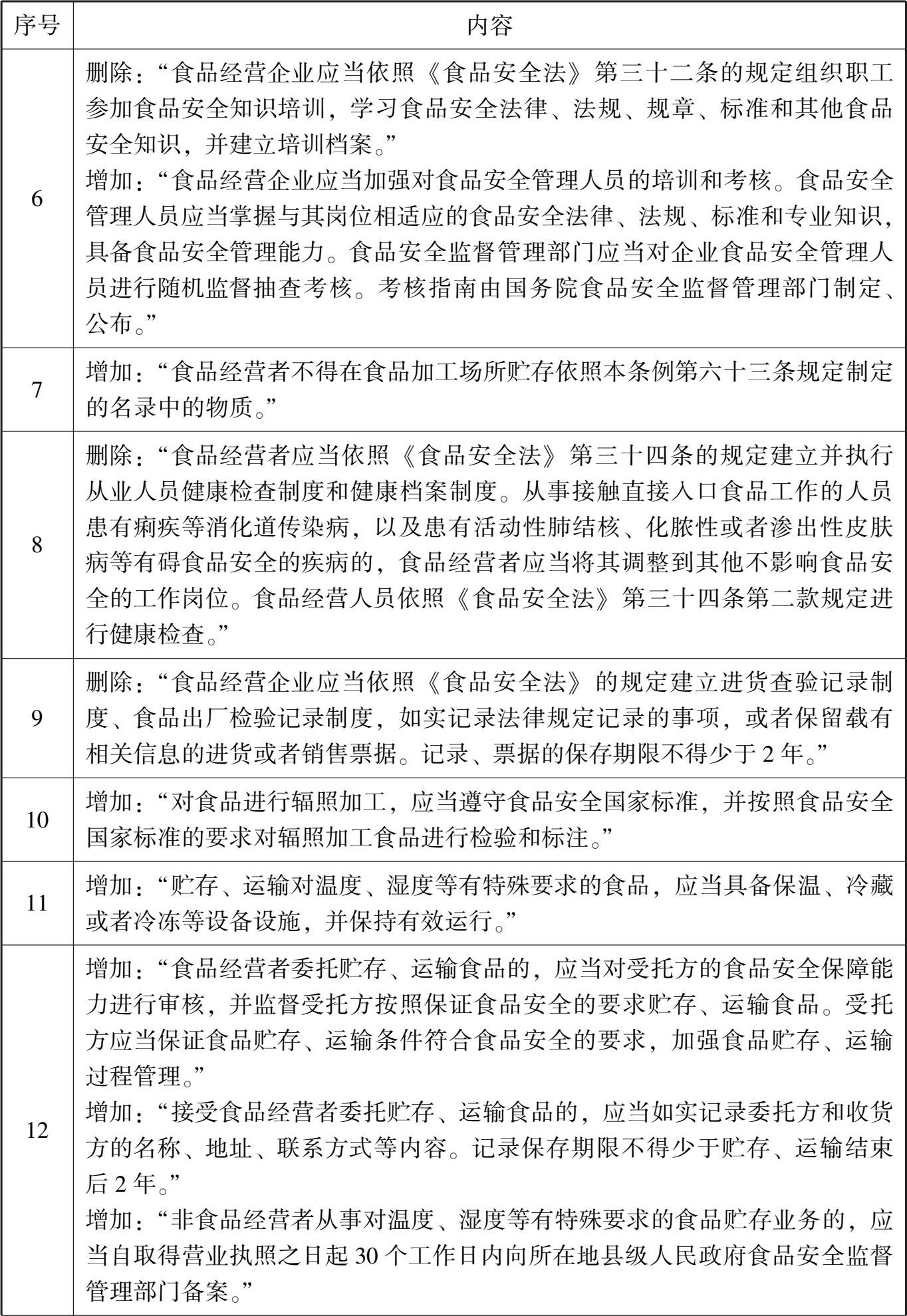
《食品安全法》于2018年12月29日修正。与此相对应,2019年3月26日国务院第42次常务会议通过《食品安全法实施条例》的修订,2019年10月11日国务院令第721号予以公布,自2019年12月1日起施行。在内容上,该条例从之前的10章64条扩充至10章86条,坚持“最严谨的标准、最严格的监督管理、最严厉的处罚、最严肃的问责”的“四个最严”要求,对《食品安全法》进行了细化和补充规定,被称为“史上最严”《食品安全法实施条例》(表2-21、表2-22、表2-23)。

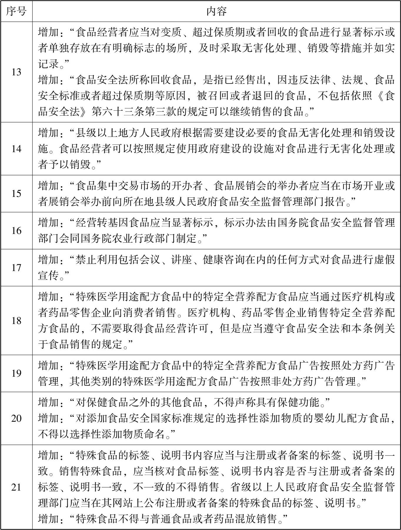
表2-21 2019年《食品安全法实施条例》对流通领域食品经营的规定

表2-21(续)

表2-21(续)

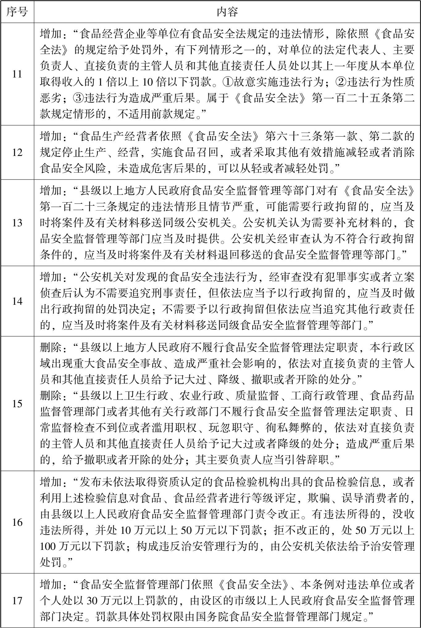
表2-22 2019年《食品安全法实施条例》对流通领域食品监督管理的规定

表2-22(续)

表2-22(续)

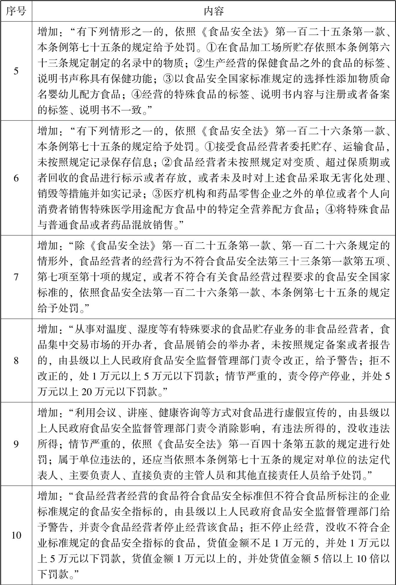
表2-23 2019年《食品安全法实施条例》对流通领域法律责任的规定

表2-23(续)

表2-23(续)

表2-23(续)

2.《粮食流通管理条例》

为了保护粮食生产者的积极性,促进粮食生产,维护经营者、消费者的合法权益,保障国家粮食安全,维护粮食流通秩序,根据有关法律,2004年5月26日国务院令第407号《粮食流通管理条例》公布实施。之后历经2013年7月18日国务院令第638号《国务院关于废止和修改部分行政法规的决定》的第一次修订、2016年2月6日《国务院关于修改部分行政法规的决定》的第二次修订、2021年1月4日国务院令第740号的第三次修订。该条例包括总则、粮食经营、宏观调控、监督检查、法律责任和附则共六章。该条例明确规定,国家鼓励多种所有制市场主体从事粮食经营活动,促进公平竞争;保护依法从事的粮食经营活动,严禁以非法手段阻碍粮食自由流通。大豆、油料和食用植物油的收购、销售、贮存、运输、加工、进出口等经营活动,适用该条例除应当向收购地的县级人民政府粮食和储备行政管理部门备案以外的规定。

3.《中央储备粮管理条例》

为了加强对中央储备粮的管理,保证中央储备粮数量真实、质量良好和贮存安全,保护农民利益,维护粮食市场稳定,有效发挥中央储备粮在国家宏观调控中的作用,2003年8月15日国务院令第388号《中央储备粮管理条例》公布实施,之后历经2011年1月8日国务院令第588号《国务院关于废止和修改部分行政法规的决定》的第一次修订、2016年2月6日《国务院关于修改部分行政法规的决定》的第二次修订,包括总则、中央储备粮的计划、中央储备粮的贮存、中央储备粮的动用、监督检查、法律责任和附则。该条例规定中央储备粮的收购、销售、轮换原则上应当通过规范的粮食批发市场公开进行,也可以通过国家规定的其他方式进行。中国储备粮管理总公司具体负责中央储备粮的经营管理,并对中央储备粮的数量、质量和贮存安全负责。

4.《国务院关于加强食品等产品安全监督管理的特别规定》

为了加强食品等产品的安全监督管理,进一步明确生产经营者、监督管理部门和地方人民政府的责任,加强各监督管理部门的协调、配合,保障人体健康和生命安全,2007年7月25日国务院令第503号《国务院关于加强食品等产品安全监督管理的特别规定》公布并施行,规定经营者应当对其销售的产品安全负责,不得销售不符合法定要求的产品。对产品安全监督管理,法律有规定的,适用法律规定;法律没有规定或者规定不明确的,适用本规定。

5.《乳品质量安全监督管理条例》

为了加强乳品质量安全监督管理,保证乳品质量安全,保障公众身体健康和生命安全,促进奶业健康发展,2008年10月9日国务院令第536号《乳品质量安全监督管理条例》公布并施行。全文包括总则、奶畜养殖、生鲜乳收购、乳制品生产、乳制品销售、监督检查、法律责任和附则共8章。

该条例所称乳品,是指生鲜乳和乳制品。条例规定生鲜乳收购者、乳制品生产企业和销售者对其收购、运输、销售的乳品质量安全负责,是乳品质量安全的第一责任者;禁止在生鲜乳收购、贮存、运输、销售过程中添加任何物质;县级以上地方人民政府对本行政区域内的乳品质量安全监督管理负总责;从事乳制品销售应当按照食品安全监督管理的有关规定,依法申请领取有关证照;乳制品销售者应当建立并执行进货查验制度,审验供货商的经营资格,验明乳制品合格证明和产品标识,建立乳制品进货台账,进货台账和销售台账保存期限不得少于2年;乳制品销售者应当采取措施,保持所销售乳制品的质量,销售需要低温保存的乳制品的,应当配备冷藏设备或者采取冷藏措施;禁止购进、销售无质量合格证明、无标签或者标签残缺不清的乳制品;禁止购进、销售过期、变质或者不符合乳品质量安全国家标准的乳制品;乳制品销售者不得伪造产地,不得伪造或者冒用他人的厂名、厂址,不得伪造或者冒用认证标志等质量标志;对不符合乳品质量安全国家标准、存在危害人体健康和生命安全或者可能危害婴幼儿身体健康和生长发育的乳制品,销售者应立即停止销售,追回已经售出的乳制品,并记录追回情况;乳制品销售者自行发现其销售的乳制品有前款规定情况的,还应当立即报告所在地工商行政管理等有关部门,通知乳制品生产企业;乳制品销售者应当向消费者提供购货凭证,履行不合格乳制品的更换、退货等义务和享有追偿权。条例还规定了流通领域乳品的监督管理和相应的法律责任。

流通领域食品安全现行有效行政法规见表2-24。

表2-24流通领域食品安全现行有效行政法规

(二)国务院规范性文件

1.《国务院办公厅关于印发食品安全整顿工作方案的通知》

2009年2月6日国务院发布国办发〔2009〕8号《国务院办公厅关于印发食品安全整顿工作方案的通知》。在三鹿牌婴幼儿奶粉事件发生后,国务院发布《食品安全整顿工作方案》,其中的“整顿任务”指出:在食品流通环节,应严格食品经营主体市场准入,查处无证、无照经营和超范围经营食品的行为。打击销售过期变质、假冒伪劣等不合格食品和扰乱食品市场秩序的行为。重点整顿售假问题突出的市场特别是农村市场和食杂店,重点检查消费者举报多的食品。该方案还提出了落实企业的食品安全主体责任、加强食品安全监督管理等七项整顿措施。

2.《国务院关于设立国务院食品安全委员会的通知》

2010年2月6日,国务院发布国发〔2010〕6号《国务院关于设立国务院食品安全委员会的通知》,提出为贯彻落实食品安全法,切实加强对食品安全工作的领导,设立国务院食品安全委员会,作为国务院食品安全工作的高层次议事协调机构。国务院食品安全委员会的主要职责是分析食品安全形势,研究部署、统筹指导食品安全工作;提出食品安全监督管理的重大政策措施;督促落实食品安全监督管理责任。

3.《国务院关于加强食品安全工作的决定》

2012年6月23日国务院发布国发〔2012〕20号《国务院关于加强食品安全工作的决定》,提出当前我国食品安全的基础仍然薄弱,违法违规行为时有发生,制约食品安全的深层次问题尚未得到根本解决;希望通过完善食品安全监督管理体制、健全食品安全工作机制、强化基层食品安全管理工作体系,进一步健全食品安全监督管理体系。

该决定提出从四方面加大食品安全监督管理力度:一是深入开展食品安全治理整顿,以日常消费的大宗食品和婴幼儿食品、保健食品等为重点,加大对食品集中交易市场、城乡接合部、中小学校园及周边等重点区域和场所的整治力度,坚决取缔制售有毒、有害食品的“黑工厂”“黑作坊”和“黑窝点”,依法查处非法食品经营单位。二是严厉打击食品安全违法犯罪行为。严禁罚过放行、以罚代刑,确保对犯罪分子的刑事责任追究到位。坚持重典治乱,始终保持严厉打击食品安全违法犯罪的高压态势,使严惩重处成为食品安全治理常态。三是加强食用农产品监督管理。完善农产品质量安全监督管理体系,扩大对食用农产品的例行监测、监督抽查范围,严防不合格产品流入市场和生产加工环节。加强对农产品批发商、经纪人的管理,强化农产品运输、仓储等过程的质量安全监督管理。四是加强食品生产经营监督管理。在食品经营方面,严格实施食品经营许可制度,加强监督抽检、执法检查和日常巡查,完善现场检查制度,加大对食品经营单位的监督管理力度。建立健全食品退市、召回和销毁管理制度,防止过期食品等不合格食品回流食品生产经营环节。依法查处食品和保健食品虚假宣传以及在包装和标签标识等方面的违法行为。切实加强对食品生产加工小作坊、食品摊贩、小餐饮单位、小集贸市场及农村食品加工场所等的监督管理。

4.《国务院办公厅关于印发食品安全重点工作安排的通知》(2013—2017年)

国务院自2009年、2010年连续两年发布《国务院关于印发食品安全整顿工作安排的通知》之后,于2011年始至2017年每年发布《国务院办公厅关于印发食品安全重点工作安排的通知》。除2010年发布的《国务院关于印发食品安全整顿工作安排的通知》和2011年、2012年发布的《国务院办公厅关于印发食品安全重点工作安排的通知》已经失效,2013—2017年每年发布的《国务院办公厅关于印发食品安全重点工作安排的通知》均为现行生效。

2013年流通领域食品安全的重点工作是:坚决清理整顿不符合食品安全条件的经营单位,坚决取缔“黑工厂”“黑作坊”和“黑窝点”;开展饲料农药兽药专项整治;开展私屠滥宰和“注水肉”等违法违规行为专项整治,加强对农贸市场和超市等生鲜肉经营场所、肉制品加工企业和餐饮服务单位等生鲜肉采购单位的监督检查,督促落实进货查验、索证索票制度;开展保健食品专项整治,完善保健食品生产、经营行政许可制度,整顿、关闭不符合规定的保健食品生产经营单位;开展食品标签标识问题专项整治,强化食品流通环节食品标签标识检查。

2014年流通领域食品的安全重点工作是:深入开展婴幼儿配方乳粉专项整治,加强乳制品流通监督管理,严格执行进货查验和查验记录制度,进一步规范网络销售婴幼儿配方乳粉行为;开展畜禽屠宰和肉品专项整治,依法严惩出售未经肉品检验或经肉品检验不合格的肉制品等违法违规行为,加大对活禽交易市场的监督检查力度;开展食用油安全综合治理,依法严厉打击利用动物内脏、化工原料制售动物油脂,以次充好、以假充真、以不合格植物油冒充合格食用油等违法违规行为;开展农村食品安全专项整治,加大对农村地区、城乡接合部、小作坊聚集村等重点区域的食品安全整治力度,重点治理小卖部、小超市、流动摊贩、批发市场销售假冒伪劣、“三无”食品等违法行为;开展儿童食品、学校及周边食品安全专项整治,严格规范儿童食品经营许可准入条件、经营者责任义务,督促落实进货查验、索证索票制度,依法严厉查处校园周边销售低价劣质食品行为;开展超过保质期食品、回收食品专项整治,依法严厉打击违法违规经营和使用超过保质期食品和回收食品的行为,对退市的超过保质期食品和回收食品设立专门区域保存并加贴醒目标签;开展“非法添加”和“非法宣传”问题专项整治;开展网络食品交易和进出口食品专项整治;等等。

2015年流通领域食品安全的重点工作是:加强食品经营全过程监督管理,围绕婴幼儿配方乳粉、婴幼儿辅助食品、乳制品、肉制品、食用植物油、大桶水、白酒等重点大宗食品开展综合治理,规范对小作坊、摊贩、网络销售等的管理;加强重点区域风险防控,加大对农产品和食品批发市场、农村集贸市场、城乡接合部等重点区域的监督管理力度;持续保持高压严打态势;针对严重危害食品安全的突出问题,强化刑事责任追究,依法严惩食品安全违法犯罪行为。

2016年流通领域食品安全的重点工作是:突出重点问题综合整治,继续加强对婴幼儿配方乳粉和婴幼儿辅助食品、乳制品、肉制品、白酒、调味面制品、食用植物油、食品添加剂等重点产品的监督管理,规范食用农产品批发市场经营和互联网食品经营;严格落实生产经营主体责任;保持严惩重处违法犯罪高压态势,以查处走私冻品、互联网食品安全违法犯罪等案件为重点;落实食品安全责任制,制定对食品生产加工小作坊、食品摊贩、小餐饮的管理办法,督促监督管理部门切实落实日常检查和监督抽检责任,严格食品安全责任追究,严肃追究失职渎职人员责任;加快完善统一权威的食品安全监督管理体制和制度。

2017年流通领域食品安全的重点工作是:严格经营过程监督管理,推进风险分级制度落地,在风险分级基础上加强日常监督检查,推进风险分级制度落地,在风险分级基础上加强日常监督检查,开展放心菜、放心肉超市创建活动,督促食用农产品批发市场、网络食品交易第三方平台开办者落实食品安全管理责任,鼓励有条件的地方对小摊贩、小餐饮实行集中规范管理,深入开展农村食品安全治理,加大对校园及周边地区食品安全监督管理力度;严厉打击食品安全违法犯罪活动,加大监督检查频次,严惩食品安全违法犯罪行为;建立统一权威的食品安全监督管理体制;落实食品安全责任制。

5.《国务院关于印发“十三五”国家食品安全规划和“十三五”国家药品安全规划的通知》

2017年2月14日,国务院发布国发〔2017〕12号《国务院关于印发“十三五”国家食品安全规划和“十三五”国家药品安全规划的通知》。《“十三五”国家食品安全规划》指出了“十三五”期间流通领域食品安全的主要任务:全面落实企业主体责任;严格过程监督管理,严把食品经营许可关,严格经营环节现场检查,严格特殊食品监督管理,严格网格化监督管理,严格互联网食品经营等新业态监督管理,加强互联网食品经营网上监测能力建设;落实网络平台食品经营资质审核责任,完善网上交易在线投诉和售后维权机制;强化抽样检验,食品安全抽样检验覆盖所有食品类别、品种,突出对食品中农药兽药残留的抽检,科学制订国家、省、市、县级抽检计划;严厉处罚违法违规行为,重点治理超范围超限量使用食品添加剂、使用工业明胶生产食品、使用工业乙醇生产酒类食品、使用工业硫黄熏蒸食物、违法使用瘦肉精、食品制作过程违法添加罂粟壳等物质、水产品违法添加孔雀石绿等禁用物质、生产经营企业虚假标注生产日期和保质期、用回收食品作为原料生产食品、保健食品标签宣传欺诈等危害食品安全的“潜规则”和相关违法行为。

6.《国务院办公厅关于加快发展冷链物流保障食品安全促进消费升级的意见》

为推动冷链物流行业健康规范发展,保障生鲜农产品和食品消费安全,2017年4月13日国务院办公厅发布国办发〔2017〕29号《国务院办公厅关于加快发展冷链物流保障食品安全促进消费升级的意见》,聚焦农产品产地“最先一公里”和城市配送“最后一公里”等突出问题。提出针对食品流通领域,健全冷链物流标准和服务规范体系,率先研究制定对鲜肉、水产品、乳及乳制品、冷冻食品等易腐食品温度控制的强制性标准并尽快实施,建立冷链物流全程温度记录制度,相关记录保存时间要超过产品保质期六个月;完善冷链物流基础设施网络,鼓励全国性、区域性农产品批发市场建设冷藏冷冻、流通加工冷链设施;鼓励冷链物流企业经营创新,鼓励有条件的冷链物流企业与农产品流通企业加强基础设施、生产能力、设计研发等方面的资源共享,优化冷链流通组织,鼓励连锁经营企业、大型批发企业和冷链物流企业利用自有设施提供社会化的冷链物流服务,开展冷链共同配送、“生鲜电商+冷链宅配”等经营模式创新;加大行业监督管理力度,健全冷链物流监督管理体系,在贮藏环节重点监督保质期、温度控制等,在销售终端重点监督冷藏、冷冻设施和贮存温度控制等,探索建立对运输环节制冷和温控记录设备合规合法使用的监督管理机制;创新管理体制机制,利用信息化手段完善现有监督管理方式,发挥大数据在冷链物流监督管理体系建设运行中的作用,通过数据收集、分析和管理完善事中事后监督管理。

7.《国务院办公厅关于调整国务院食品安全委员会组成人员的通知》

2018年6月20日国务院办公厅发布国办发〔2018〕50号《国务院办公厅关于调整国务院食品安全委员会组成人员的通知》,规定国务院食品安全委员会办公室设在市场监督管理总局,承担国务院食品安全委员会日常工作,办公室主任由市场监督管理总局党组书记、副局长兼任,办公室副主任由市场监督管理总局副局长兼任。

流通领域食品安全国务院规范性文件见表2-25。

表2-25流通领域食品安全国务院规范性文件

表2-25(续) iCtN4np8nqEwJgrkgOpXsOc7J9y83hSr+xMvv88PT425IKoTHSSSopyQ9DLs7kDL

点击中间区域
呼出菜单
上一章
目录
下一章
×