



目前,我国流通领域适用食品安全的法律以《食品安全法》《中华人民共和国产品质量法》(简称《产品质量法》)《中华人民共和国农产品质量安全法》(简称《农产品质量安全法》)《中华人民共和国消费者权益保护法》(简称《消费者权益保护法》)为主,其他有所涉及的法律则为辅助。
为保证食品安全,保障公众身体健康和生命安全,2009年2月28日第十一届全国人民代表大会常务委员会第七次会议通过,自2009年6月1日起实施《食品安全法》。由此,我国对食品的法律规制由过去的关注食品卫生、防止食品污染和有害因素对人体的危害、保障人民身体健康、增强人民体质转向注重食品本身的安全保障,以适应新时代食品法律治理的需要,具有划时代意义。而1995年10月30日第八届全国人民代表大会常务委员会第十六次会议审议通过并公布实施的《食品卫生法》于2009年6月1日起废止,完成了其历史使命。
《食品安全法》取代了《食品卫生法》,全方位开启对食品安全的法律规制,其主要内容包括总则、食品安全风险监测和评估、食品安全标准、食品生产经营、食品检验、食品进出口、食品安全事故处置、监督管理、法律责任、附则,共十章。《食品安全法》主要从食品经营、食品监督管理、法律责任等方面对流通领域食品安全进行法律规制(见表2-1至表2-3)。
表2-1 2009年《食品安全法》对流通领域食品经营的规定
表2-1(续)
表2-2 2009年《食品安全法》对流通领域食品监督管理的规定
表2-3 2009年《食品安全法》对流通领域法律责任的规定
表2-3(续)
《食品安全法》从无到有,实施后经过社会的检验,面对新出现的食品安全问题,在实施第5年迎来首次修订。此次修订听取社会大众加强食品安全法治的呼声,在全国人大网站公布修订草案,并两次向社会公众公开征集修订意见,全国人大宪法和法律委员会和常委会法制工作委员会也广泛征求社会各方意见。修订案经过全国人大常委会三次审议,最终获得通过。2015年4月24日第十二届全国人民代表大会常务委员会第十四次会议对《食品安全法》进行了修订,确定于2015年10月1日正式实施。本次修订内容较多,该法由原来的104条修订为154条,增加了50条,内容也得到了很大完善。该法被称为“史上最严”的《食品安全法》。
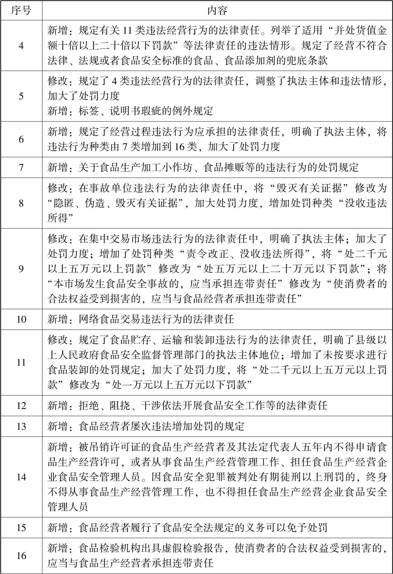
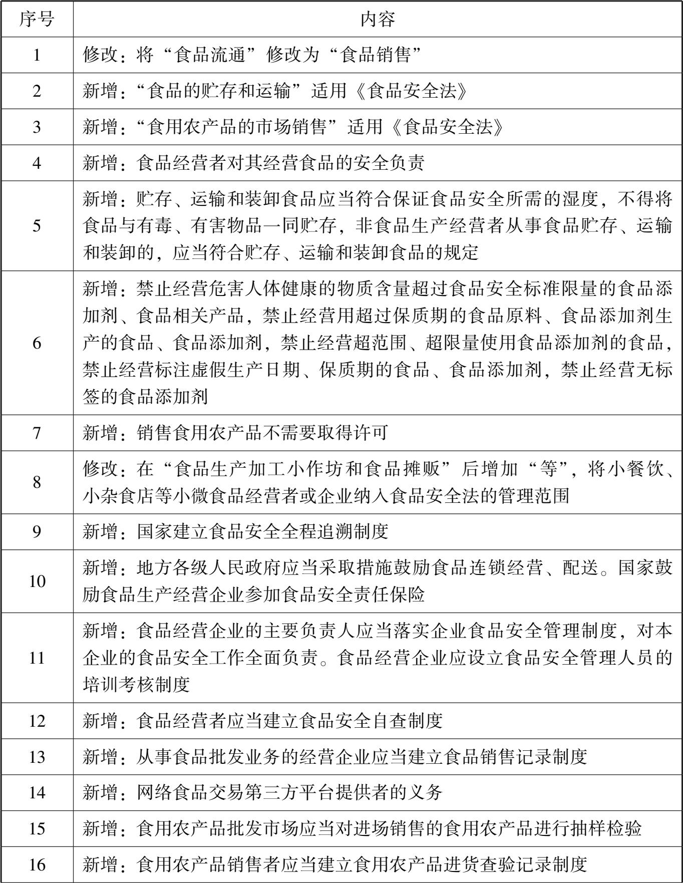
《食品安全法》的第一次修订强化了预防为主、风险防范的法律制度,设立了最严格的全过程监督管理法律制度,建立了最严格的法律责任制度。修订的主要内容有:食品安全法的调整范围,食品安全监督管理体制,地方人民政府的食品安全责任,食用农产品的管理,加强社会共治,完善食品生产经营者的主体责任,转基因食品标示管理,网络食品交易,特殊食品管理,加大对违法生产经营行为的惩处力度,细化并加重违法失职的地方政府、食品安全监督管理部门有关责任人员的法律责任等。修订的很多内容都涉及食品流通领域,如食品经营、食品监督管理等(见表2-4至表2-6)。
表2-4 2015年《食品安全法》对食品经营的修改
表2-4(续)
表2-5 2015年《食品安全法》对食品监督管理的修改
表2-5(续)
表2-6 2015年《食品安全法》对流通领域法律责任的修改
表2-6(续)
表2-6(续)
为配合2018年3月第十三届全国人民代表大会第一次会议批准的国务院机构改革方案,2018年12月29日第十三届全国人民代表大会常务委员会第七次会议对《食品安全法》进行了第一次修正,以体现机构改革后有关机构和职责调整后法条中相应的修正。修正主要包括5个方面:第一,将《食品安全法》中第五条等64个法条中的“食品药品监督管理”修改为“食品安全监督管理”;第二,删去《食品安全法》中第十四条等15个法条中的“质量监督”;第三,将《食品安全法》中第四十一条等4个法条中的“质量监督”修改为“食品安全监督管理”;第四,将第一百一十条中的“食品药品监督管理、质量监督部门履行各自食品安全监督管理职责”修改为“食品安全监督管理部门履行食品安全监督管理职责”;第五,将第一百二十一条第三款中的“环境保护”修改为“生态环境”。
根据2021年4月29日第十三届全国人民代表大会常务委员会第二十八次会议《关于修改〈中华人民共和国道路交通安全法〉等八部法律的决定》,对《食品安全法》进行了第二次修正。此次修正只修改了第三十五条第一款,属于食品流通领域中食品经营许可部分内容的修正。原规定为“国家对食品生产经营实行许可制度。从事食品生产、食品销售、餐饮服务,应当依法取得许可。但是,销售食用农产品,不需要取得许可。”经修改,内容变为:“国家对食品生产经营实行许可制度。从事食品生产、食品销售、餐饮服务,应当依法取得许可。但是,销售食用农产品和仅销售预包装食品的,不需要取得许可。仅销售预包装食品的,应当报所在地县级以上地方人民政府食品安全监督管理部门备案。”规定了仅销售预包装食品的情形不需要取得许可,但应当报食品安全监督管理部门备案。