



RWA通证化是指将有形或无形资产的权益价值转换成数字通证的过程。这一技术使资产的信息(包括属性、状态、交易历史及所有权)得以记录在区块链上,从而使资产能够在区块链网络上进行交易和流通。RWA包括有形资产(如房产、贵金属等)和无形资产(如股票、债券等)。通证化技术成功地将实体资产与数字货币领域相连接,打破了两者间的界限,提供了更广阔的流动性,丰富了数字资产类型。RWA通证化不仅是资产数字化的一种形式,也是一种技术手段,通过将RWA映射到区块链上来实现链上交易。这种技术手段推动了不同资产类别在金融市场中的融入与创新,为投资者提供了新的机会和挑战,同时也对传统金融市场的运作模式提出了挑战。
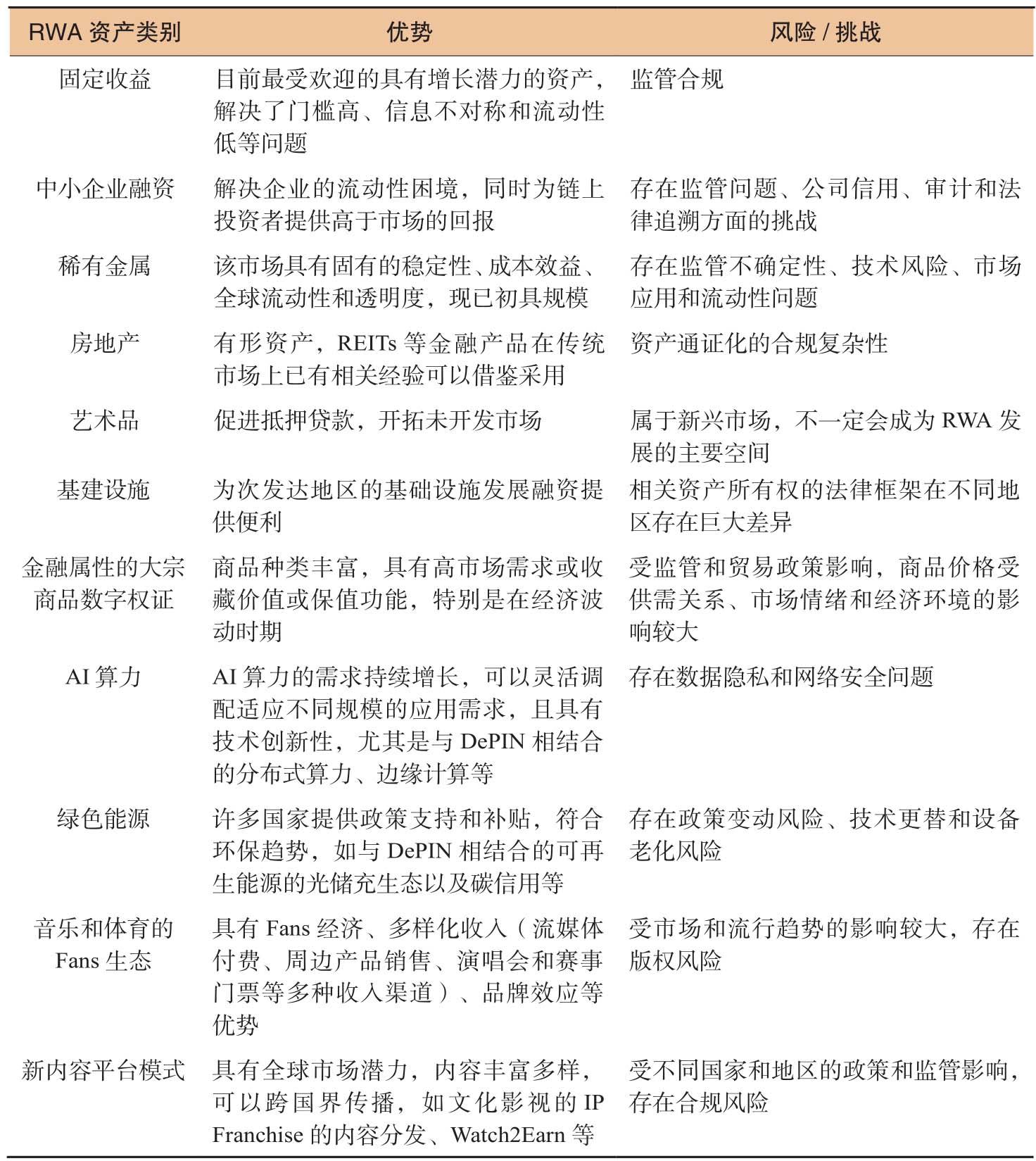
如表2-1所示,无论是有形的房产、贵金属,还是无形的知识产权和投资基金,都可以通过通证化进入数字市场。在RWA的有形资产类别中,我们看到了房产、珍贵收藏品、贵金属、车辆、工业机械以及原材料等资产的通证化实践。PAX Gold作为以黄金为支撑资产的代表,展示了有形资产如何通过通证化进入数字资产市场。此外,RealT和LABS Group等项目通过将房产资产整合成房地产投资信托(REITs)并实现链上交易,进一步推动了RWA模式的应用和发展。
表2-1 RWA的资产类别和概况
RWA的无形资产包括股票、债券、知识产权、投资基金、衍生资产、收益分配合同、现金资产、应收款项和信用分数等,这些资产的通证化同样具有重要意义。特别是债券类资产(如短期美国国债或债券ETF)在无形资产通证化中占据了较大的比重,这表明债券资产在数字资产市场中扮演着重要角色。
RWA通证化代表了一种将RWA映射到区块链的技术手段,其核心在于实现现实世界交易的链上转移。这一过程涉及对现实资产的准确估值,并将其作为可交易的通证化对象引入区块链中。RWA通证化项目的实施包括三个关键步骤:资产的金融化、金融数据的可信化以及可信数据的通证化。
第一,资产金融化。这是将非链上资产引入区块链生态系统的前提。它涉及界定资产的经济价值、所有权及其合法性。在技术层面,它面临的挑战是如何通过通证化形式准确体现资产的所有权,并设计资产交割的流程。在法律层面,它需要制定明确的监管框架,确保资产流动性的同时,保障交易安全并妥善处理资产清算和争议解决。
第二,金融数据可信化。这一步涉及将确定的资产数据存储于分布式账本中。将RWA转换为数据后,通证发行方需要提供包含资产价值和所有权信息的数据给智能合约,以确保数据的可访问性和透明度。然而,完全的透明度可能不利于金融隐私,因此RWA通证化在技术上采用了零知识证明来保护交易隐私。在法律层面上,需要制定更加明确的规则,以平衡交易安全和隐私保护的需求。
第三,可信数据通证化。最后一步是通过RWA协议向市场或特定投资者发行可替代通证或NFT,目的是赋予RWA流动性,使其能够在市场中流通。在RWA通证化的全过程中,区块链数据的透明度和可信度至关重要。链下资产的估值、清算等环节必须加以严格控制,以确保数据的准确性和合法性,避免欺诈行为的发生,这是RWA项目成功的关键。
RWA的核心特性包括资产相关性、资产透明度、增强流动性、成本效益和智能合约,它们在推动规模化应用方面的作用具体如下:
· 资产相关性确保了区块链项目与实际的物理资产密切相关,这不仅提供了更高的可信度,也为资产增加了价值保证。这种相关性对传统投资者尤其重要,因为它帮助提高了整个领域的声誉,使区块链项目更容易被传统金融市场接受和信任。
· 资产透明度通过确保所有交易都在区块链上记录并公开,显著提高了审计和合规管理的便利性。这种透明度对于建立投资者信任至关重要,因为它减少了投资风险,并吸引了更多的机构投资者参与。
· 增强流动性通过将传统资产转化为可以在区块链上自由交易的通证,显著提高了资产的流动性。这种转变不仅使得资产更易于交易,也有助于吸引更多的用户和开发者,从而促进了健康生态系统的发展。
· 成本效益通过利用区块链技术来降低交易成本,尤其在跨境交易和复杂的资产结构运作中,使得中小投资者和企业更易于参与市场。这种成本的降低扩大了用户基础,提高了市场的整体活跃度和参与度。
· 智能合约的应用使得与资产相关的操作(如分红支付和所有权转让)可以自动执行,显著降低了人工干预的需求,减少了运营成本和交易风险。智能合约的这些优势特别适合复杂的金融交易和资产管理,为更广泛的金融应用提供了可能。
通过对这些核心特性的分析,可以看出区块链技术在实物资产管理中的应用不仅能提高效率和透明度,还能降低成本,并增强市场的整体流动性和参与度。这些特性共同作用,有助于推动区块链技术在更广泛的金融和投资领域中的规模化应用,特别是在提升传统资产与新兴技术融合方面展现出巨大的潜力。
从总量上看,RWA市场规模自2023年以来有显著增长。截至2024年7月31日,统计数据显示,RWA市场的协议总锁定价值(TVL)已达到60亿美元,涉及合约产品57个,规模较2022年增长了超60倍。
目前,RWA市场头部效应显著,市场规模位居前4位的项目分别为stUSDT(7.06亿美元)、Ondo Finance(1.54亿美元)、Matrix Dock(1.24亿美元)、RealT Tokens(0.83亿美元),累计市场份额约为86%(见图2-1)。根据RWA赛道监测平台DeFiLlama的数据,截至2024年7月31日,通证化国债市场的价值已从一年前的约4.96亿美元增长至12.84亿美元,平均年化到期收益率约为5%。
图2-1 RWA市场头部效应显著
资料来源:DeFiLlama。
在当前市场环境中,通证化国债等RWA类资产的增长现象反映出投资者对于稳定、预期收益更可预测的资产类别的偏好增加。尤其是在传统金融市场和加密货币市场之间寻求平衡的投资者,越来越倾向于选择通证化国债这类结合了两者特点的产品。
从短期来看,在加息浪潮下,主要经济体的无风险利率已经抬升至4%甚至更高,对于加密市场的投资者来说具有足够的吸引力,因此越来越多的项目正在尝试将RWA引入加密行业。
从长期来看,加密资产和传统资产融合发展是必然趋势。随着传统金融市场不断变革和创新,RWA可以为其带来更多的机会和竞争力。而区块链技术也正在被更多的人所接受和采用,通过将RWA数字化,可有效降低交易成本,提高资产的流动性和透明度,从而为世界经济的发展提供新的动力。
据波士顿咨询公司报告预测,到2030年,全球非流动性资产通证化的市场规模预计将达到16万亿美元,占全球GDP的10%,其中包括链上资产通证化和原有的传统资产份额化(如ETF和房地产投资信托基金)两部分。对于加密行业而言,即使只是从这一巨大市场中获得一小部分份额,也意味着显著的成长机会。
DeFi是一种基于区块链技术,尤其是利用以太坊等智能合约平台来实现的金融服务体系。这种金融模式的目标是去掉传统金融服务中的中心化机构(如银行和保险公司),从而使金融服务变得更加开放、透明和容易获取。DeFi的核心特性包括无须许可、高度去中心化、完全透明、高度可编程和良好的互操作性。这意味着任何人都可以在无须审批的情况下使用这些服务,所有的交易信息都是公开透明的,且可以通过智能合约自动执行复杂的金融操作。DeFi的应用非常广泛,包括借贷平台、去中心化交易所(DEX)、稳定币、资产管理和去中心化保险等。例如,在DeFi借贷平台上,用户可以相对自由地借出或借入资产,无须传统银行那样复杂的审批流程,其利率也往往更具竞争力。DEX允许用户在没有中介的情况下直接交换资产,从而提供了更高的隐私保护和安全性。
RWA通过通证化上链,即将其对应底层资产的权益映射到DeFi中,实现RWA的通证化。RWA与DeFi协议结合应用可连通中心化与去中心化系统,使RWA被“DeFi化”。
如图2-2所示,引入RWA、使得DeFi融入真实世界是必然趋势,RWA与DeFi将相互促进,共同发展。一方面,相比DeFi原生资产,RWA为DeFi注入了资产多样性。链上原生资产因其高同质化、高相关性以及高波动率,无法满足DeFi协议的发展需要,而RWA为DeFi注入与链上资产低相关性、收益稳定可观且流动性较好的资产。因此,注入RWA不仅可以构建更丰富的投资组合策略,还能提供多元化抵押品,提升DeFi的安全性与有效性,符合链上资管需求。另一方面,RWA上链为RWA的投资者提供碎片化门槛,以及费用、安全性更高、信息透明度更高、资产流动性更高的投资选择。DeFi为金融市场带来的优化将通过RWA通证化来实现,也就是说,RWA是一波DeFi“吞噬”传统经济世界的趋势。对于要进行通证化的RWA,首先需要规范和明确来自链下的外部信息,包括RWA的经济价值、所有权以及资产权益的法律保障等外部信息。然后,规范后的外部信息被数据化后,通过预言机引入区块链,成为DeFi协议能够直接访问的链上数据,并生成相应的数字通证。外部数据上链后,会作为数字通证的元数据,被存储在分布式账本中,确保数据透明性和可访问性。不同类别的RWA通过合法合规的方式纳入DeFi,对应不同的DeFi协议标准。最后,生成的RWA可以作为DeFi协议的基础资产,与DeFi协议集成,使其能够参与DeFi生态系统的活动,促成投资者对于RWA的需求。
图2-2 RWA进入DeFi的资产流转示意图
RWA的通证化流程揭示了资产透明度的提高得益于所有链下信息以及交易历史都被存储在分布式账本中以供访问。而RWA上链使得资产安全性提高不仅得益于此,还得益于碎片化分配风险敞口、去中心化管理与智能合约保障。最后,资产流动性的提高不仅是由于通证化成功降低资产投资的费用与门槛,吸引更多链上乃至链外投资者,还得益于DeFi协议中自动化做市商(automatic market maker,AMM),允许资产持有人及时完成交易并获得流动性。随着RWA引入的DeFi协议可行性得以证明,RWA市场这片价值“洼地”将会吸引大量投资者入场。