



教学视频
知识目标
(1)掌握室内空间适老化改造评估的流程和方法。
(2)熟悉室内空间适老化改造评估的要点。
(3)了解适老化改造评估的概念。
能力目标
(1)能够全面收集老年人的健康信息,开展老年人的身体状况评估。
(2)能够进行居家环境实测,掌握适老化改造的个性化需求。
(3)能够准确收集、整理评估测量的过程材料。
素质目标
(1)具备沟通协调能力,评估工作开展过程中能够与老年人及其家属做好解释,开展有效沟通,达成共识。
(2)具备良好的团队合作意识,能够与小组成员协同合作,完成评估任务。
适老化住宅是指适应老年人需求的住宅,即符合老年人生理和心理特征,配置有相应辅助设施,供以老年人为核心的家庭居住使用的住宅。
适老化改造评估是指根据老年人的身体状况、家庭关系、生活习惯、居室环境情况,帮助其改善居住环境,减少安全隐患。适老化改造评估采用老年人自评、评估者他评、实测、拍照等多种方式相结合。
老年人的身体机能随着年龄的日益增长而逐步下降,生活自理能力逐步减弱。根据老年人生活自理能力的变化,对应的适老化改造需求有所不同,如表 1-1-1 所示。
表 1-1-1 老年人不同时期的适老化改造需求
重点评估老年人的自理能力、行走情况、患病情况,以及是否有跌倒经历等。具体评估内容如表 1-1-2 所示。
表 1-1-2 老年人健康状况评估
续表
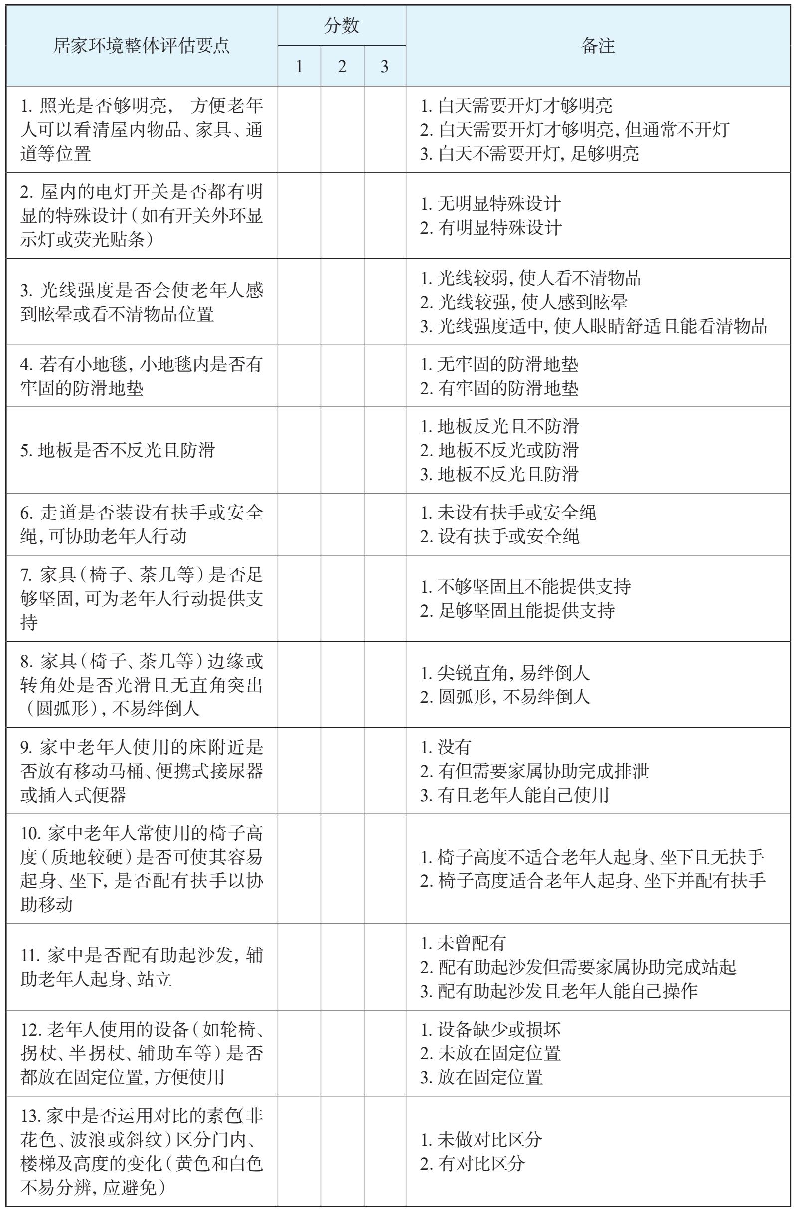
重点评估老年人居住环境的整体情况,包括:空间的通过性是否满足老年人借助辅具或搀扶行走;日常活动路线是否合理,沿线是否安全,有没有高差;家中各房间是否有防跌防撞保护措施;家中各房间地面材料是否防滑;家中是否有紧急呼叫报警设备;室内照明强度是否适中、柔和、明亮,是否方便老年人视物;桌椅、沙发等家具是否适合老年人使用,是否满足安全、舒适的要求等。具体评估内容如表 1-1-3 所示。
表 1-1-3 居家环境评估要点
续表
注:(1)请在对应的分数一栏内打钩,分值越高代表整体安全性及舒适性越好。
(2)整体安全性及舒适性评估合计 19 个测量项,总分值 48 分,如单项评估未达最高分,则需要进行相应的适老化改造。
重点评估老年人居所的卫生间洗浴空间是否有干湿空间分隔;洗浴空间、马桶及洗手盆是否设有安全防跌倒扶手;老年人能否坐下来洗澡,如需帮助是否有足够空间;是否有坐式马桶,是否方便老年人日常如厕冲洗等。具体评估内容如表 1-1-4 所示。
表 1-1-4 卫生间评估要点
续表
注:(1)请在对应的分数一栏内打钩,分值越高代表整体安全性及舒适性越好。
(2)浴室安全性及舒适性评估合计 15 个测量项,总分值 40 分,如单项评估未达最高分,则需要进行相应的适老化改造。
重点评估老年人居所的卧室床的摆放位置是否恰当,高度、硬度是否合适;地面是否防滑;光线是否充足等。具体评估内容如表 1-1-5 所示。
表 1-1-5 卧室评估要点
注:(1)请在对应的分数一栏内打钩,分值越高代表整体安全性及舒适性越好。
(2)卧室安全性及舒适性评估合计 8 个测量项,总分值 22 分,如单项评估未达最高分,则需要进行相应的适老化改造。
重点评估老年人居所的厨房操作台高度是否适中,是否方便老年人操作;橱柜把手及吊柜高度是否合适,是否方便老年人拿取物品;地板是否防滑等。具体评估内容如表 1-1-6所示。
表 1-1-6 厨房评估要点
注:(1)请在对应的分数一栏内打钩,分值越高代表整体安全性及舒适性越好。
(2)厨房安全性及舒适性评估合计 8 个测量项,总分值 23 分,如单项评估未达最高分,则需要进行相应的适老化改造。
(1)客厅、餐厅与厨房、阳台、老年人卧室、卫生间是否有回游动线(加强视线交流与声音穿透)。
(2)玄关是否可以坐下来换鞋,有无组合鞋柜用于放置鞋子、雨具、手袋、大衣等物品。
(3)储物空间是否设置合理,动线合理,分隔合理,能够分类收纳家中杂物。
(4)阳台内外是否没有高差,方便老年人行走通过,且有合理的晾晒空间和设备。
(1)评估工作开展中,要灵活运用评估工具,能迅速在纷乱且陌生的环境中发现问题,抓住重点。
(2)入户后应尽可能多地与老年人沟通,充分了解老年人的生活习惯和需求。
(3)入户时间不宜过长,测量、拍照、询问、记录等工作要合理分工,尽可能在 1小时内完成。
(4)评估结束应该请老年人或家属签字确认信息。
魏爷爷,65 岁,独居,生活完全自理。目前居住于职工家属楼,该房屋属于老式居民楼的多层住宅,两室一厅,房屋较陈旧,缺乏安全保护设施。某日,魏爷爷夜间如厕,不慎滑倒摔伤,经治疗后痊愈出院。魏爷爷及家属现提出对室内居住环境进行改造升级,以提升居家安全。请你对魏爷爷住所进行改造前的评估。
(1)65 岁的独居老人,男性,目前生活完全自理。
(2)住所为老式多层居民楼,两室一厅。
(3)老年人及家属皆有改造住宅的意愿。
该房屋存在严重的跌倒安全风险,结合老年人及家属的改造需求,重点评估房屋在房屋通道、防跌防撞设置、线路照明等安全性方面存在的问题。
(1)收集老年人的健康信息。
(2)与老年人及家属充分沟通,了解其改造需求。
(3)运用评估工具开展现场测量,做好记录。
室内空间适老化改造评估的操作流程如表 1-1-7 所示。
表 1-1-7 操作流程
(1)开展评估工作前,应提前与老年人及家属沟通解释评估事宜,约定好评估时间。
(2)评估工作开展过程中,应注意入户礼仪,着装规范整洁,佩戴工作牌。
(3)评估工作开展过程中,应让老年人及家属进行改造意愿自评,了解老年人的首要改造需求,便于更有针对性地开展现场测量。
(1)入户评估前,为提高评估工作效率,需要做哪些准备?
(2)入户评估收集信息时,如果老年人或家属不予配合,你应当如何处理?