



2.2.1 工程招标前的准备工作
1.建设工程项目报建
建设工程项目的立项批准文件或年度投资计划下达后,按照《工程建设项目报建管理办法》规定,需向建设行政主管部门报建备案。
(1)报建程序
建设单位填写统一格式的“工程建设项目报建登记表”,有上级主管部门的,需经其批准同意后,连同应交验的文件资料一并报建设行政主管部门。
(2)报建范围
建设工程项目的报建范围:各类房屋建设(包括新建、改建、扩建、翻建、大修等)、土木工程(包括道路、桥梁、房屋基础打桩)、设备安装、管道线路敷设、装饰装修等建设工程。
(3)报建内容
建设工程项目报建内容主要包括工程名称、建设地点、投资规模、资金来源、当年投资额、工程规模、结构类型、发包方式、计划竣工日期、工程筹建情况等。
(4)报建资料
办理工程报建时应交验的文件资料:立项批准文件或年度投资计划、固定资产投资许可证、建设工程规划许可证、资金证明。
2.审查招标人招标资质
组织招标有两种情况:招标人自行组织招标或委托招标代理机构代理招标。
招标人进行招标前,一般需抽调人员组建专门的招标工作机构。招标工作机构的人员一般应包括工程技术人员、工程管理人员、工程法律人员、工程预结算编制人员及工程财务人员等。
对于招标人自行办理招标事宜的,必须满足一定的条件,并向其行政监督机关备案,行政监督机关对招标人是否具备自行招标的条件进行监督。对于委托招标代理机构招标的,应检查招标代理机构相应的代理资质。
3.招标申请
(1)招标申请程序
首先,招标单位填写“建设工程施工招标申请表”。凡招标单位有上级主管部门的,需经该主管部门批准同意。招标单位主管部门同意后,将“建设工程施工招标申请表”连同“工程建设项目报建登记表”,报招标管理机构审批。
(2)招标申请内容
招标申请主要包括以下内容:工程名称、建设地点、招标建设规模、结构类型、招标范围、招标方式、要求施工企业等级、施工前期准备情况(土地征用、拆迁情况、勘察设计情况、施工现场条件等)、招标机构组织情况等。
4.编制资格预审文件及招标文件
公开招标采用资格预审时,只有资格预审合格的施工单位才可以参加投标。不采用资格预审的公开招标,应进行资格后审,即在开标后进行资格审查。采用资格预审的招标单位需参照标准范本编写资格预审文件和招标文件,而不进行资格预审的公开招标只需编写招标文件。资格预审文件和招标文件需报招标管理机构审查,审查同意后可刊登资格预审通告、招标通告。
2.2.2 工程招标阶段招标人的工作内容
1.编制招标控制价
招标控制价是招标人根据国家或省级、行业建设行政主管部门颁发的有关计价依据和办法,以招标文件和招标工程量清单为依据,结合工程具体情况编制的招标工程的最高投标限价。招标控制价一般随招标文件同步发布。招标人确需对已发布的招标控制价进行修改的,将通过电子招投标平台发给所有投标人。
2.发布资格预审通告、招标公告
招标公告应当载明招标人的名称和地址,招标项目的性质、数量、实施地点和时间以及获取招标文件的方法等事项。建设项目的公开招标应在建设工程交易中心发布信息,也可通过报纸报刊、广播、电视等新闻媒介或互联网发布资格预审通告或招标公告。
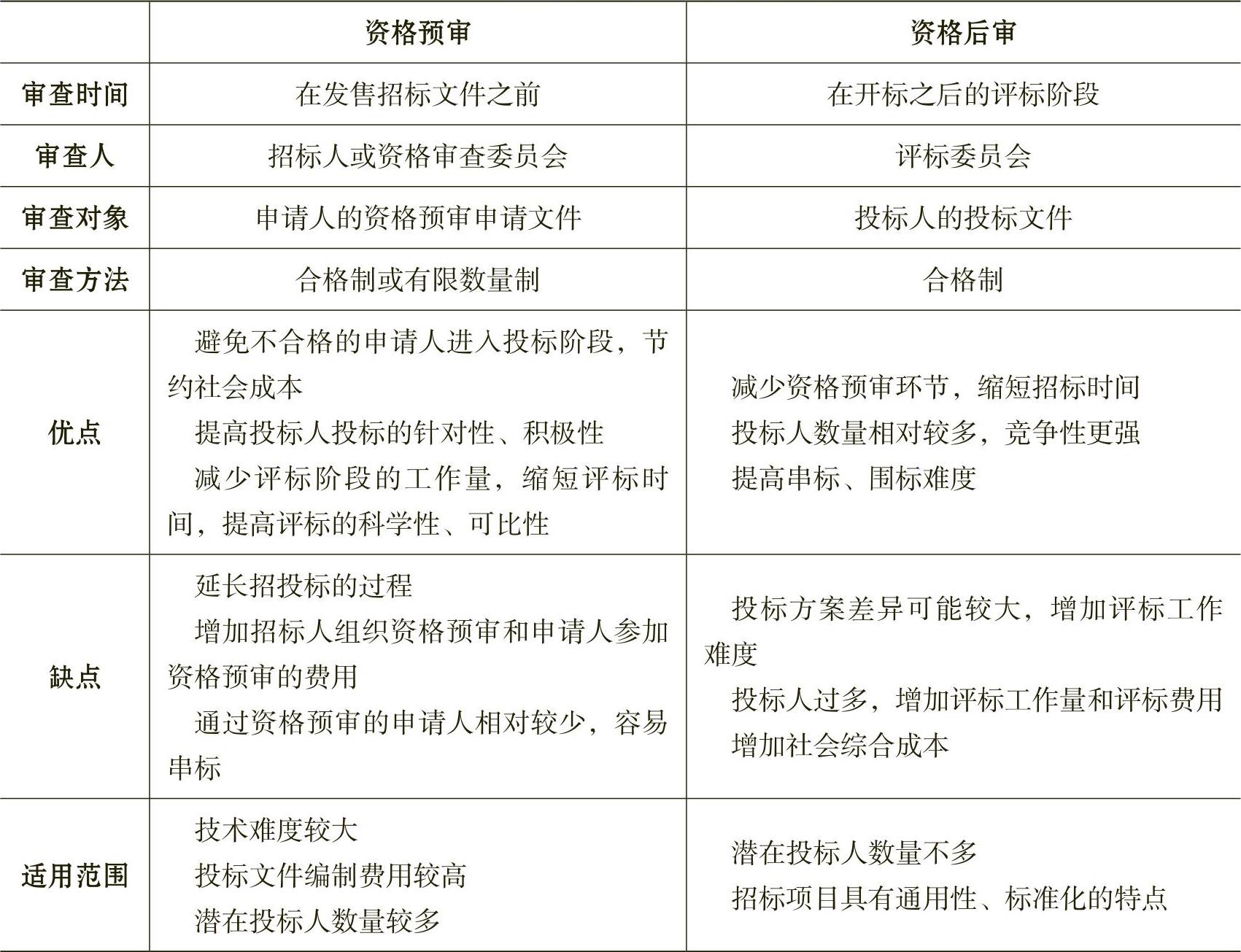
3.投标人资格审查
招标人对投标人的资格审查包括两种形式:资格预审和资格后审。
资格预审 是招标人通过发布资格预审公告,向不特定的潜在投标人发出投标邀请,由招标人或者由其依法组建的资格审查委员会按照资格预审文件确定的审查方法、资格条件以及审查标准,对资格预审申请人的经营资格、专业资质、财务状况、类似项目业绩、履约信誉等条件进行评审,以确定通过资格预审的申请人。未通过资格预审的申请人,不具有投标资格。
资格预审的方法包括合格制和有限数量制。一般情况下应采用合格制,潜在投标人过多的,可采用有限数量制。
采用资格预审方式的工程招标实际上分为两段。首先是投标资格的招标,投标人需要通过资格评审,才能取得工程投标的资格。其次是工程招标,只有取得工程投标资格的投标人才能报名工程投标、获取招标文件以及完成投标书的制作。
资格后审 是在开标后由评标委员会对投标人进行的资格审查。采用资格后审时,招标人应当在开标后请评标委员会按照招标文件规定的标准和方法对投标人的资格进行审查。资格后审是评标工作的一项重要内容。对资格后审不合格的投标人,评标委员会应否决其投标。
资格预审和资格后审的区别如表2-2所示。
表2-2 资格预审和资格后审的区别
我国《招标投标法》规定,招标人可以根据招标项目本身的要求,在招标公告或者投标邀请书中,要求潜在投标人提供有关资质证明文件和业绩情况,并对潜在投标人进行资格审查;国家对投标人的资格条件有规定的,依照其规定。招标人不得以不合理的条件限制或者排斥潜在投标人,不得对潜在投标人实行歧视待遇。
4.发售招标文件
招标文件、图纸和有关技术资料等通过电子招标投标交易平台进行公开发布和发售。如果采用的是资格预审方式,只有通过预审,取得投标资格的单位才可以报名投标。不进行资格预审的,发售给愿意参加投标的单位。投标单位直接在电子招标投标交易平台进行招标项目投标报名和招标文件等资料的购买,报名及购买成功的投标人将获得电子招标投标交易平台的CA锁。
(1)招标文件的澄清
投标人应自行阅读和检查招标文件的全部内容,投标人或其他利害关系人对招标文件有异议的,应当在规定的时间内通过电子招标投标交易平台提出异议,招标人应当自收到异议之日起3日内做出答复。做出答复前,应当暂停招投标活动。注意,如投标人不在规定期限内提出异议,招标人有权不予答复。
招标文件的澄清将在规定时间前,通过电子招标投标交易平台发给所有投标人,但招标人不指明澄清问题的来源,招标人不再另行通知。
澄清文件按规定发布之时起,视为投标人已收到该澄清文件。投标人未及时通过电子招标投标交易平台查阅招标文件的澄清,或未按照澄清后的招标文件编制投标文件,由此造成的后果由投标人自行承担。
(2)招标文件的修改
招标文件发布后,招标人确需对招标文件进行修改的,招标人将通过电子招标投标交易平台发给所有投标人。
修改文件自发布之日起,视为投标人已收到该修改文件。投标人未及时通过电子招标投标交易平台查阅招标文件的修改,或未按照修改后的招标文件编制投标文件,由此造成的后果由投标人自行承担。
5.勘察现场
招标人不再统一组织勘察现场,一般由投标人依据招标文件中的内容自行安排是否进行现场勘察,以及现场勘察的时间和人员安排。传统方式中,招标人统一组织,投标人集体前往,会造成泄露投标竞争对手的情况,不利于招投标的公平、公正。
2.2.3 工程招标文件的编制内容
招标文件是招标人向投标人发出的旨在向其提供编写投标文件所需要的材料,并向其通报招投标依据的规则、标准、方法和程序等内容的书面文件。招标文件是招标工作建设的大纲,是建设单位实施工程建设的工作依据,是向投标单位提供参加投标所需要的一切信息。因此,招标文件的编制质量和深度关系着整个招标工作的成败。
招标文件的内容应根据招标方式和范围的不同而改变。工程项目全过程总招标,同勘察设计、设备材料供应和施工分别招标,其特点、性质都是截然不同的,应从实际需要出发,分别提出不同内容要求。
1.工程招标文件的内容
根据《标准施工招标文件》的规定,招标文件包括招标公告(或投标邀请书)、投标人须知、评标办法、合同条款及格式、工程量清单、图纸、技术标准和要求、投标文件格式。
另外还有“投标人须知”前附表规定的其他材料,有关条款对招标文件所做的澄清、修改也构成招标文件的组成部分。还有供投标人了解分析与招标项目相关的参考信息,如项目地址、水文、地质、气象、交通等参考资料。
2.投标人须知的内容
其中,“投标人须知”的主要内容包括:资金来源;如果没有进行资格预审的,要提出投标人的资格要求;货物原产地要求;招标文件和投标文件的澄清程序;投标文件的内容要求;投标语言(主要是国际性招标);投标价格和货币规定;修改和撤销投标的规定;标书格式和投标保证金的要求;评标的标准和程序;国内优惠的规定;投标程序;投标有效期;投标截止日期;开标时间、地点等。
3.招标控制价文件的内容
国有资金投资的工程建设项目应采用工程量清单招标,并应编制招标控制价。
(1)编制依据
①《建设工程工程量清单计价规范》(GB 50500—2013)。
②国家或省级、行业建设主管部门颁发的计价定额和计价办法。
③建设工程设计文件及相关资料。
④招标文件中的工程量清单及有关要求。
⑤与建设项目相关的标准、规范、技术资料。
⑥工程造价管理机构发布的工程造价信息。
⑦其他,如,施工现场情况、工程特点及常规施工方案等。
(2)注意事项
使用的计价标准、计价政策应是国家或省级、行业建设主管部门颁发的计价定额和相关政策规定。
采用的材料价格应是工程造价管理机构通过工程造价信息发布的材料单价,工程造价信息未发布的,其材料价格应通过市场调查确定。
国家或省级、行业建设主管部门对工程造价计价中费用或费用标准有规定的,应按规定执行。
(3)编制方法
1)分部分项工程费 应根据招标文件中的分部分项工程量清单项目的特征描述及有关要求,按规定确定综合单价进行计算。综合单价应包括招标文件中要求投标人承担的风险费用。招标文件提供了暂估单价的材料,按暂估单价计入综合单价。
2)措施项目费 应按招标文件中提供的措施项目清单确定,措施项目采用分部分项工程综合单价形式进行计价的工程量,应按措施项目清单中的工程量,并按规定确定综合单价。以“项”为单位的方式计价的,按规定确定除规费、税金以外的全部费用。措施项目费中的安全文明施工费应当按照国家或省级、行业建设主管部门的规定标准计价。
3)其他项目费
①暂列金额。 暂列金额由招标人根据工程特点,按有关计价规定进行估算确定。为保证工程施工建设的顺利进行,在编制招标控制价时,应对施工过程中可能出现的各种不确定因素对工程造价的影响进行估算,列出一笔暂列金额。暂列金额可根据工程的复杂程度、设计深度、工程环境条件(包括地质、水文、气候条件等)进行估算,一般可按分部分项工程费的10%~15%作为参考。
②暂估价。 暂估价包括材料暂估价和专业工程暂估价。暂估价中的材料暂估价应按照工程造价管理机构发布的工程造价信息或参考市场价格确定;暂估价中的专业工程暂估价应分不同专业,按有关计价规定估算。
③计日工。 计日工包括计日工人工、材料和施工机械。在编制招标控制价时,计日工中的人工单价和施工机械台班单价应按省级、行业建设主管部门或者其授权的工程造价管理机构公布的单价计算;材料应按工程造价管理机构发布的工程造价信息中的材料单价计算,对于工程造价管理机构未发布单价的材料,其价格应按市场调查确定的单价计算。
④总承包服务费。 招标人应根据招标文件中列出的内容和向总承包人提出的要求,参照下列标准计算:
a.招标人仅要求对分包的专业工程进行总承包管理和协调时,按分包的专业工程估算造价的1.5%计算;
b.招标人要求对分包的专业工程进行总承包管理和协调,并同时要求提供配合服务时,根据招标文件列出的配合服务内容和提出的要求,按分包的专业工程估算造价的3%~5%计算。
c.招标人自行供应材料的,按招标人供应材料价值的1%计算。
d.招标控制价的规费和税金必须按国家或省级、行业建设主管部门的规定计算。
(4)注意事项
招标人应在招标文件中如实公布招标控制价。招标人在招标文件中公布招标控制价时,应公布招标控制价各组成部分的详细内容,不得只公布招标控制价总价。
投标人经复核认为招标人公布的招标控制价未按照规定进行编制的,应在开标前5天向招投标监督机构和工程造价管理机构投诉。招投标监督机构应会同工程造价管理机构对投诉进行处理,发现确有错误的,应责成招标人修改。
招标控制价超过批准的概算时,招标人应将其报原概算审批部门审核。投标人的投标报价高于招标控制价的,其投标应予拒绝。
知识拓展
招标控制价与标底
1.招标控制价
招标控制价即招标限价,是指招标人根据国家或省级、行业建设主管部门颁发的有关计价依据和办法,以及拟定的招标文件和招标工程量清单,结合工程具体情况编制的招标工程的最高投标限价。其特点如下:
1)招标控制价是随招标文件公开的,是招标文件的必备条款,必须编制。
2)招标控制价是投标报价的上限,即最大值。投标报价不得超过招标控制价,如果超出,则是无效投标。
3)招标控制价是评标的重要依据。
4)招标控制价依据定额编制,由于定额反映的是社会平均劳动生产力,所以算出来的价格会偏高,一般招标方会将由定额计算出来的价格下调一些,再作为招标控制价。
2.标底
标底指内部掌握的招标人对拟发包的工程项目准备付出全部费用的额度。接受委托编制标底的中介机构不得参加受托编制标底项目的投标,也不得为该项目的投标人编制投标文件或提供咨询等相关服务。在我国,《建设工程工程量清单计价规范》(GB 50500—2013)以前标底的作用和清单计价以后标底的作用是完全不同的。
(1)2013清单计价前标底的特点
①标底是招标工程的预期价格,必须编制。
②标底不是合同条款。
③标底必须保密。
④标底数量只能是一个。
⑤标底是评标的重要依据。
(2)2013清单计价后标底的特点
①标底是招标人做的项目工程造价,可编可不编。
②标底不是合同必备条款。
③标底可以保密,也可以公开。
④标底是招标控制价定价的依据。
4.招标文件示范文本
每个地区的建设工程招标投标办公室都会出台不同建筑类型和不同资格审核方式(资格预审/资格后审)的招标文件范本,一般以省为单位。如,2017年江苏省建设工程招标投标办公室编制了《江苏省房屋建筑和市政基础设施工程施工招标文件示范文本(2017年版适用于资格预审)》和《江苏省房屋建筑和市政基础设施工程施工招标文件示范文本(2017年版适用于资格后审)》。其中明确说明了适用范围,适用于江苏省房屋建筑和市政基础设施工程,已通过资格预审(资格后审)方式对潜在投标人进行资格审查的施工招标项目。
由于招标文件所包含的专业信息和要求非常多,所以招标文件范本的制定非常详细。这有助于招标人规范招标文件的内容,避免因考虑不周而产生文件漏洞,进而避免后期招投标活动中的纠纷,也有助于投标人进行招标文件关键信息的识别,同时有助于提高招标人和投标人编制招投标文件的效率。招标文件范本的制定,不仅规范了招投标活动的文本资料,也提供了最为专业的编制参考依据,更是为招投标双方搭建了专业的信息平台。