



造血检验技术包括正常血细胞形态学、血细胞化学染色等检验技术。正常血细胞的形态学检验技术通过观察骨髓中各种血细胞数量、形态有无异常以协助诊治疾病,是诊断血液系统及其相关疾病的基本技术;血细胞化学染色技术常用于辅助急性白血病的亚型诊断及鉴别诊断,也是诊断血液系统等疾病的常用检验技术。
骨髓中造血细胞分为六大系统:粒细胞系统、红细胞系统、淋巴细胞系统、单核细胞系统、浆细胞系统、巨核细胞系统。每个系统造血细胞的发育包括原始、幼稚及成熟三个阶段。除此之外,骨髓片中还可见非造血细胞。掌握以上各种细胞的形态特点是诊断血液系统疾病的基础,同时对疾病的鉴别诊断、疗效观察等具有重要意义。本实验按系统介绍了Wright-Giemsa染色后光学显微镜下正常血细胞形态学特征,还将进一步介绍骨髓细胞检验步骤。
【实验目的】 掌握各阶段粒细胞形态特征及其四种颗粒的鉴别要点。
【实验标本】 正常骨髓涂片、慢性粒细胞白血病骨髓涂片和血涂片。
【观察内容】
1.形态特征 低倍镜下选择合适部位,在油镜下观察各阶段粒细胞。各阶段粒细胞特征见表2-1;根据细胞质出现的特异性颗粒不同,中幼粒细胞及以下阶段又分为三种。四种颗粒鉴别见表2-2。
表2-1 各阶段粒细胞形态特征(以中性粒细胞为例)
表2-2 粒细胞胞质中四种颗粒的鉴别
2.形态学变化规律 熟知粒细胞系统形态学变化规律有助于各类粒细胞辨识。①胞体:圆形或椭圆形,由大变小,但早幼粒细胞大于原始细胞;②胞质:无颗粒→非特异性颗粒→特异性颗粒增多、非特异性颗粒减少→特异性颗粒;③胞核:圆形→椭圆→肾形→杆状→分叶。
【注意事项】
1.先在低倍镜下选择细胞分布均匀的部位(多选体尾交界处)进行粗略观察,然后转为油镜仔细观察细胞形态,注意骨髓涂片或血涂片应正面朝上放置于载物台,滴油后观察。
2.初学者先选择各阶段典型粒细胞观察特征,把特征熟记于心后再进一步辨认形态特征不典型者或其他系统的细胞。
3.细胞形态变化多样,应全面观察细胞并注意与周围典型细胞比较识别,不可只观察一两个特征而轻下结论。
4.嗜酸性粒细胞注意双染性嗜酸性颗粒,多见于中幼粒细胞或晚幼粒细胞;嗜碱性粒细胞胞核多不清楚,在正常骨髓片中一般多为成熟细胞,故一般笼统归为嗜碱性粒细胞。慢性粒细胞白血病骨髓片有利于观察嗜酸或嗜碱性粒细胞。
【思考题】 嗜酸性粒细胞的不成熟嗜酸性颗粒如何与嗜碱性粒细胞的嗜碱性颗粒鉴别?
【实验目的】 掌握各阶段红细胞形态特征及形态变化规律。
【实验标本】 正常骨髓涂片、增生性贫血骨髓涂片。
【观察内容】
1.形态特征 低倍镜下选择合适部位后在油镜下观察各阶段红细胞。各阶段有核红细胞形态特征见表2-3。
表2-3 各阶段有核红细胞形态特征
2.形态学变化规律 熟知红细胞系统形态学变化规律有助于各类红细胞辨识。①胞体:圆形或类圆形,但原始红细胞及早幼红细胞可见瘤状突起;②胞质:无颗粒,油墨画感的深蓝→蓝灰→灰红→淡红;③胞核:圆形、居中。
【注意事项】
1.粒系和红系在正常骨髓涂片中数量较多,观察细胞时注意对照各系特征思考其系别或发育阶段。
2.红系与粒系鉴别要点:红系细胞胞质无颗粒;原、幼红细胞胞质深蓝;随着中幼红细胞及以下阶段血红蛋白的增多,胞质颜色逐渐变红。
【思考题】 如何鉴别各阶段有核红细胞?
【实验目的】 掌握各阶段淋巴细胞形态特征及形态变化规律。
【实验标本】 正常骨髓涂片、急性淋巴细胞白血病骨髓涂片。
【观察内容】
1.各阶段形态特征 低倍镜下选择合适部位后在油镜下观察各阶段淋巴细胞。各阶段淋巴细胞形态特征见表2-4。急性淋巴细胞白血病骨髓涂片可见大量原始、幼稚淋巴细胞,正常骨髓涂片中一般为淋巴细胞(成熟)。
表2-4 各阶段淋巴细胞形态特征
2.重要形态特征 ①胞体小,呈圆形或类圆形;②胞质少,呈蓝色或淡蓝色;常无颗粒或颗粒数量可数。
【注意事项】
1.原、幼淋巴细胞形态相似,对于初学者不易区分。而原、幼淋巴细胞与淋巴细胞的划分更重要。
2.淋巴细胞与其他细胞鉴别:①小淋巴细胞和晚幼红细胞:小淋巴细胞胞质极少,常位于一侧呈月牙形或有切迹;晚幼红细胞胞质环绕胞核周边,胞质较多。②大淋巴细胞与中性中幼粒细胞:大淋巴细胞胞质通透、淡蓝色,颗粒可数,染色质致密;中性中幼粒细胞胞质呈淡粉或淡蓝,不通透,染色质粗颗粒或副染色质明显。
【思考题】 如何鉴别各阶段淋巴细胞?
【实验目的】 掌握各阶段单核细胞形态特征及形态变化规律。
【实验标本】 正常骨髓涂片、急性单核细胞白血病骨髓涂片。
【观察内容】
1.各阶段形态特征 低倍镜下选择合适部位后在油镜下观察各阶段单核细胞。各阶段单核细胞形态特征见表2-5。急性单核细胞白血病骨髓涂片可见大量原始、幼稚单核细胞,正常骨髓涂片中一般为单核细胞(成熟)。
表2-5 各阶段单核细胞形态特征
2.重要形态特征 ①胞体:较大,可不规则或伪足状突起;②胞质:量多,灰蓝色不透明,可有空泡、粉尘样颗粒;③胞核:大,常不规则,扭曲、折叠,染色质细致、疏松。
【注意事项】
1.原、幼单核细胞特征接近,对于初学者不易区分,而原、幼单核细胞与单核细胞的划分更重要。
2.单核细胞是较难辨识的细胞,形态变化大,应注意与其他细胞鉴别。单核细胞和中性中幼粒细胞的形态鉴别,见表2-6。
表2-6 单核细胞和中性中幼粒细胞的形态鉴别
【思考题】 如何鉴别单核细胞和中性粒细胞?
【实验目的】 掌握各阶段浆细胞形态特征及形态变化规律。
【实验标本】 正常骨髓涂片、多发性骨髓瘤的骨髓涂片。
【观察内容】
1.各阶段形态特征 低倍镜下选择合适部位后在油镜下观察各阶段浆细胞。各阶段浆细胞形态特征见表2-7。多发性骨髓瘤骨髓涂片中可见一定数量的原始、幼稚浆细胞,其他涂片多为浆细胞(成熟)。
表2-7 各阶段浆细胞形态特征
2.主要形态特征 ①胞质丰富,呈深蓝色且常有核旁淡染区及空泡;②胞核:圆形,偏位;③核质比:小。
【注意事项】
1.原、幼浆细胞特征接近,对于初学者不易区分,而原、幼浆细胞与浆细胞的划分更重要。
2.反应性浆细胞增多骨髓涂片:可观察到数个浆细胞围绕巨噬细胞或组织细胞分布,称为浆细胞造血岛。应注意与成骨细胞区分。
【思考题】 如何鉴别各阶段浆细胞?
【实验目的】 掌握各阶段巨核细胞形态特征及形态变化规律。
【实验标本】 正常骨髓涂片、原发免疫性血小板减少症骨髓涂片。
【观察内容】
1.各阶段形态特征 低倍镜下寻找巨核细胞,找到后在油镜下辨识各阶段巨核细胞。各阶段细胞形态特征见表2-8。
表2-8 各阶段巨核细胞形态特征
2.巨核细胞系统(除原始巨核细胞外)形态特征 ①胞体:巨大不规则;②胞质:成熟巨核细胞(颗粒型及产板型)胞质极丰富,充满细小颗粒;③胞核:巨大,成熟巨核细胞胞核高度分叶且重叠。
【注意事项】
1.巨核细胞胞体巨大,数量少,常位于骨髓涂片边缘,故先低倍镜观察涂片边缘部分,找到巨核细胞后移至视野正中转换油镜观察。
2.骨髓涂片原始巨核细胞很少,与其他原始细胞区别:巨核细胞胞体常有指状突起,有血小板附着,含两个或多个胞核。
3.注意观察血小板形态、数量、大小及分布。正常情况下血小板成堆分布,当血小板减少或骨髓液抗凝后血小板呈散在分布。
【思考题】 各阶段巨核细胞如何鉴别?
【实验目的】 了解常见的非造血细胞形态特征。
【实验标本】 再生障碍性贫血、白血病化疗后、噬血细胞综合征等骨髓涂片。
【观察内容】 各种非造血细胞种类多、数量少、胞体大,一般应在低倍镜下寻找,找到疑似细胞后再转到油镜下进一步辨认。各种非造血细胞形态特征见表2-9。
表2-9 各种非造血细胞形态特征
【注意事项】
1.在骨髓小粒中可见非造血细胞,如肥大细胞、网状细胞、脂肪细胞、纤维细胞等。
2.非造血细胞与各种血细胞的鉴别:
(1)成骨细胞与浆细胞的鉴别,见表2-10。
(2)破骨细胞与巨核细胞的鉴别,见表2-11。
表2-10 成骨细胞与浆细胞的鉴别
表2-11 破骨细胞与巨核细胞的鉴别
3.涂抹细胞的识别:涂抹细胞多为推片时人为造成,有时为细胞衰老退化所致。涂抹细胞大小不一,通常只有一个核而无胞质,胞核肿胀模糊不清或碎裂成数个。退化的淋巴细胞结构模糊,有时形如扫帚或竹篮,故又称“篮细胞”。
【思考题】 再生障碍性贫血的骨髓片有何特征?
【实验目的】 掌握骨髓涂片检验步骤及报告单书写;掌握骨髓增生程度判断方法及正常成人骨髓象特点。
【实验标本】 正常骨髓涂片。
【实验操作】
1.骨髓涂片染色
(1)选择2~4张取材满意、涂片良好的新鲜骨髓涂片。
(2)骨髓涂片血膜面朝上放平,滴加Wright染色液使其覆盖整个血膜,固定15~30秒。
(3)滴加磷酸盐缓冲液(pH值6.4~6.8),Wright染色液与缓冲液之比1∶2~1∶3为佳,吸耳球轻吹混匀两液后染色10~15分钟。
(4)流水冲洗染液后晾干涂片,显微镜下观察。
2.低倍镜观察
(1)肉眼粗略观察涂片颜色、厚薄及骨髓小粒等情况。染色良好时涂片为淡紫红色,片尾骨髓小粒居多,因含大量有核细胞,肉眼观察为深蓝色颗粒状。低倍镜观察内容见表2-12。
表2-12 骨髓涂片低倍镜观察内容
(2)骨髓增生程度通常根据涂片有核细胞数的多少判断。在涂片上选择细胞分布均匀部位观察,观察多个视野后取平均值。如果增生程度介于两级之间,应划为上一级。见表2-13。
表2-13 骨髓增生程度分级及标准
注:一个高倍镜视野有核细胞10~20个时,根据具体情况(如年龄等)判断。
3.油镜观察 通过骨髓特有细胞等再次判断骨髓取材是否合格;然后观察有核细胞形态进行分类并计数,同时观察有无异常细胞等。通常先快速浏览全片进行粗略观察得出初步印象,然后再仔细观察进行分类计数。
(1)有核细胞计数及分类。①计数部位:选择厚薄合适且均匀、细胞结构清楚、红细胞呈淡红色、背景干净的部位计数,一般在体尾交界处。选择计数部位不合适会导致判断错误。②计数顺序:按一定顺序计数,避免重复计数。可从右到左、从上到下,呈“S”形走势。③计数细胞:计数除巨核细胞、破碎或退化细胞、分裂象细胞以外的所有有核细胞,包括各阶段造血细胞及非造血细胞等。一般单独对巨核细胞计数和分类。④计数数目:至少计数200个有核细胞。增生明显活跃以上者最好计数500个;对于增生极度减低者可计数100个。计数细胞需注意:通常大、小淋巴细胞一并计数;巨幼细胞贫血患者的各阶段巨幼红细胞与正常有核红细胞分别计数;急性粒细胞白血病异常增殖的粒细胞与正常同阶段粒细胞分别计数。
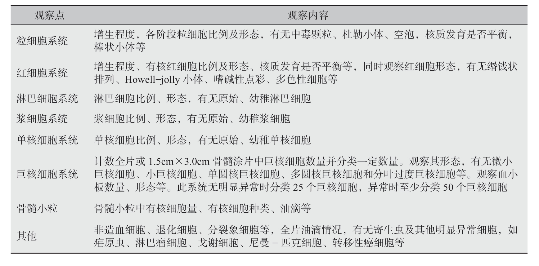
(2)观察内容,见表2-14。观察应全面,包括各类细胞胞体、胞核及胞质的形态特点等,对于病变系统更应仔细观察。
表2-14 骨髓涂片油镜观察内容
细胞计数、分类完成后应再一次全面观察。注意细胞分类情况与其他区域是否一致。必要时采用单独快速计数(即计数一定数量有核细胞,但只对某类细胞分类)来验证或重新计数,同时注意其他部位有无异常细胞等。如有血涂片应对有核细胞观察,至少计数并分类100个有核细胞。
4.骨髓涂片检查结果计算
(1)各阶段细胞百分比 ①有核细胞百分比(all nucleate cell,ANC);②非红系细胞百分比(non erythroid cell,NEC);③各系细胞百分比;④粒红比值(granulocyte/erythrocyte,G/E)。计算方法见表2-15。
表2-15 骨髓涂片检查结果计算方法
(2)巨核细胞结果计算 计数全片或1.5cm×3.0cm骨髓涂片中的巨核细胞总数,以及各阶段巨核细胞的个数或百分比。
(3)血涂片和细胞化学染色的结果计算 血涂片分类后采用ANC方法计算各系、各阶段有核细胞百分比;细胞化学染色结果包括阳性率、积分或阳性状态。
5.填写骨髓检查报告单 填写内容见表2-16。如果各系基本正常,只需简要描述(重点是粒系、红系及巨核系);如果某系明显异常,首先详细描述异常系别,其他系别描述顺序不变。报告单样本见图2-1。骨髓检查诊断意见性质及特点见表2-17。
表2-16 骨髓检查报告单填写内容
注:复查患者一般不需做细胞化学染色;初诊者多需要同时送检血涂片,也可根据具体情况决定。
图2-1 骨髓细胞形态学检查报告单(样本)
表2-17 骨髓检查诊断意见性质及特点
【参考区间】 目前无统一参考区间,大致正常骨髓象可参考表2-18。
表2-18 健康成人骨髓象特点
【注意事项】
1.细胞形态变化多样,应全面观察细胞的胞体大小、形态;胞核大小、形态、位置、核染色质、核仁;胞质的量、颜色、颗粒、空泡等,还应与周围细胞比较,不能根据一两个特点轻易判断。
2.血细胞发育是连续过程,细胞发育阶段是人为划分的,故观察中常会遇到介于两阶段之间的细胞,一般归为更成熟阶段细胞。
3.个别细胞介于两系统之间,难以判断归系时,可采用大数归类法即归入细胞多的细胞系统。
4.对于难识别细胞可参考涂片其他细胞判断,如仍不能确定,可归入“分类不明”细胞,但不宜过多;若有一定数量则应通过细胞化学染色或会诊等方法识别。
【思考题】
1.如何判断骨髓取材满意或被稀释?
2.骨髓增生程度如何分级?其判断标准是什么?
3.正常骨髓象有哪些特点?
(马雪莲,杨 帆)
细胞化学染色以细胞形态学为基础,通过化学反应对细胞内的各种化学物质染色,从而进行定性、定位、半定量分析,主要用于急性白血病类型的鉴别、血液系统疾病的辅助诊断和鉴别诊断等。
细胞化学染色基本过程包括固定、显色、复染等步骤。细胞化学染色的方法很多,包括髓过氧化物酶染色、过碘酸-希夫反应、中性粒细胞碱性磷酸酶染色、氯乙酸AS-D萘酚酯酶染色、α-醋酸萘酚酯酶染色、铁染色等。下面介绍几种常用细胞化学染色方法的原理、操作及注意事项。
【实验目的】 掌握髓过氧化物酶(myeloperoxidase,MPO)染色原理、方法、结果分析及注意事项。
【实验原理】 髓过氧化物酶位于粒细胞和部分单核细胞的溶酶体。此酶能分解H 2 O 2 释放新生态氧,可氧化四甲基联苯胺(tetramethylbenzidine,TMB)为四甲基联苯胺蓝,四甲基联苯胺蓝再自行脱氢氧化成棕色的四甲苯醌二胺,定位于酶所在部位;也可与亚硝基铁氰化钠结合,氧化成稳定的蓝色沉淀。
【实验材料】
1.器材 显微镜等。
2.试剂
(1)0.1%TMB-乙醇溶液:需88%乙醇溶液配制。
(2)亚硝基铁氰化钠饱和溶液(360g/L)。
(3)染液(现配):亚硝基铁氰化钠饱和溶液10µL加0.1% TMB-乙醇溶液1mL。
(4)H 2 O 2 工作液(现配):1%H 2 O 2 (现配)1滴加10mL蒸馏水。
(5)Wright染液。
【实验步骤】
1.在新鲜干燥涂片上加染液0.5mL,放置1分钟。
2.加H 2 O 2 工作液0.7mL,吹匀,染色6分钟。
3.流水冲洗,待干。
4.Wright染液复染15~20分钟。
5.流水冲洗,晾干,油镜观察。
【实验结果】 胞质中出现蓝色或蓝黑色颗粒为阳性反应。结果判断见表2-19。
表2-19 髓过氧化物酶染色结果判断
正常血细胞的染色反应见表2-20。
表2-20 正常血细胞的MPO染色反应
【临床意义】 过氧化物酶染色是临床最常用和最有价值的鉴别白血病类型的细胞化学染色方法,主要用于急性淋巴细胞白血病(ALL)与急性非淋巴细胞白血病(ANLL)的鉴别。
急性白血病时MPO反应强弱顺序为M3>M2b>M2a>M6(粒)>M4>M1>M5>HAL>ALL。急性、慢性淋巴细胞白血病MPO均为阴性。MPO是判断急性白血病类型的首选细胞化学染色。
【注意事项】
1.涂片新鲜,厚薄适宜。
2.TMB-乙醇溶液以85%~88%的乙醇染色效果好,浓度不宜过高。
3.H 2 O 2 溶液需新鲜配制,其浓度、量要严格按实验要求(H 2 O 2 最适浓度0.05mol/L)。将其加于新鲜血片上无气泡则表示无效。
4.试剂低温(4℃)、避光保存;染液适宜pH值为5.5,过低会呈假阳性。
【思考题】 简述MPO染色呈阴性的细胞。
【实验目的】 掌握过碘酸-希夫反应(periodic acid Schiff reaction,PAS)的原理、操作方法、结果判断及注意事项。
【实验原理】 过碘酸氧化细胞内含有1,2-乙二醇基的多糖类物质而产生双醛基,后者与希夫染料作用,使无色的亚硫酸品红变成紫红色化合物,定位于胞质中多糖类物质存在处。
【实验材料】
1.器材 染色缸、水浴箱、显微镜等。
2.试剂
(1)10g/L高碘酸溶液。
(2)希夫染液。
(3)偏重亚硫酸液(现配):100g/L偏重亚硫酸钠6mL与1mol/L盐酸5mL混匀于100mL蒸馏水中。
(4)20g/L甲基绿。
【实验步骤】
1.新鲜干燥骨髓涂片用95%乙醇固定10分钟,晾干。
2.滴加过碘酸溶液覆盖标本,15~20分钟,蒸馏水冲洗,晾干。
3.涂片置37℃希夫染液中染色20分钟。
4.偏重亚硫酸溶液冲洗3次(此步可略),再流水冲洗2~3分钟,晾干。
5.20g/L甲基绿复染1~2分钟。
6.水洗,晾干,镜检。
【实验结果】 胞质中出现弥散状、颗粒状或块状红色为阳性。
正常血细胞的染色反应见表2-21。
表2-21 正常血细胞PAS染色
【临床意义】
(1)红细胞系统 ①红血病或红白血病及骨髓增生异常综合征时,幼红细胞可呈阳性反应;②巨幼细胞性贫血、缺铁性贫血、珠蛋白生成障碍性贫血、溶血性贫血、再生障碍性贫血等疾病时,幼红细胞为阴性反应。
(2)白细胞系统 ①急性淋巴细胞白血病时,白血病性原始淋巴细胞的阳性反应物质为红色块状或粗颗粒状,底色不红;②急性粒细胞白血病时,白血病性原始粒细胞的阳性反应物质呈均匀分布的红色或红色细颗粒状;③急性单核细胞白血病时,白血病性原始单核细胞的阳性反应物质呈红色细颗粒状,弥散分布。
(3)其他细胞 ①辅助鉴别不典型巨核细胞和霍奇金细胞或Reed-Sternberg细胞,前者呈强阳性反应,后者呈阴性或弱阳性反应;②辅助鉴别戈谢细胞和尼曼-匹克细胞,前者呈强阳性反应,后者呈阴性或弱阳性反应;③辅助鉴别白血病细胞和腺癌骨髓转移的腺癌细胞,后者呈强阳性反应。
【注意事项】
1.固定试剂不同,染色结果不同。常用95%乙醇、无水甲醇及甲醛。其中乙醇固定后糖原颗粒明显,易判断阳性反应程度。
2.10g/L过碘酸溶液变黄则不能用。氧化时间以20分钟为宜,过长会使醛基进一步氧化为羧基,影响结果。
3.希夫染液应避光、密封保存。试剂应为无色,变红则失效。
4.染色后涂片及时检查,以免褪色。
【思考题】 简述红白血病和巨幼细胞性贫血的PAS染色区别。
【实验目的】 掌握卡氏偶氮偶联法中性粒细胞碱性磷酸酶(neutrophil alkaline phosphatase,NAP)染色原理、方法、结果判断及注意事项。
【实验原理】 中性粒细胞胞质中的碱性磷酸酶在pH值9.2~9.6时能水解磷酸萘酚钠生成萘酚,后者与重氮盐偶联形成不溶性有色沉淀,定位于胞质酶所在部位。
【实验材料】
1.器材 染色缸、水浴箱、显微镜等。
2.试剂
(1)10%甲醛甲醇固定液。
(2)丙二醇缓冲液贮备液(0.2mol/L)。
(3)丙二醇缓冲液应用液(0.05mol/L,pH值9.75)。
(4)基质孵育液(pH值9.5~9.6)(现配):α-磷酸萘酚钠20mg溶于0.05mol/L丙二醇缓冲液20mL,再加坚牢紫酱GBC盐(或重氮坚牢蓝)20mg混合后滤纸过滤,即用。
(5)Mayer苏木素染液。
【实验步骤】
1.新鲜涂片用冷10%甲醛甲醇液固定30秒,流水冲洗,待干。
2.将涂片浸入基质孵育液,室温温育10~15分钟。
3.流水冲洗1~2分钟,待干。
4.苏木素染液复染5~8分钟,流水冲洗,待干,镜检。
【实验结果】
1.胞质中出现紫黑色或棕红色颗粒为阳性。判断标准见表2-22。
表2-22 NAP染色结果判断
2.计算阳性率和积分值:①阳性率:100个中性粒细胞中阳性细胞总数。②积分值:100个中性粒细胞中阳性细胞的积分之和。
3.正常血细胞的染色反应:成熟中性粒细胞(杆状核及分叶核)阳性,其他细胞均阴性。
【参考区间】 NAP的积分值为30~130分。因各实验室参考区间差异较大,以上值仅供参考。
【临床意义】
1.生理性变化 NAP活性可因年龄、性别、应激状态、月经周期、妊娠及分娩等因素有一定的生理性变化。
2.病理性变化 NAP积分增加见于细菌性感染,急性淋巴细胞白血病、慢性淋巴细胞白血病、淋巴瘤、骨髓纤维化、原发性血小板增多症、真性红细胞增多症、慢性中性粒细胞白血病、慢性粒细胞白血病(加速期、急变期)、再生障碍性贫血、骨转移癌等。NAP积分降低见于慢性粒细胞白血病(慢性期)、阵发性睡眠性血红蛋白尿、骨髓增生异常综合征、恶性组织细胞病等。
【注意事项】
1.涂片新鲜(1周内),否则酶活性降低,影响染色结果。
2.低温固定细胞不易破碎,酶不易扩散,准确定位。
3.基质孵育液须临用前现配:血膜固定干燥后再开始配制。
4.每次染色应同时做一份感染患者血片作为阳性对照。
【思考题】 慢性粒细胞白血病(慢性期)与慢性中性粒细胞白血病NAP染色有何不同?
【实验目的】 掌握氯乙酸AS-D萘酚酯酶(naphthol AS-D chloroacetate esterase,NAS-DCE)染色的原理、方法、结果判读及注意事项。
【实验原理】 细胞内氯乙酸AS-D萘酚酯酶水解氯乙酸AS-D萘酚,释放的AS-D萘酚与重氮盐偶联,生成不溶性的有色沉淀,定位于酶所在部位。
【实验材料】
1.器材 染色缸、水浴箱、显微镜等。
2.试剂
(1)10%甲醛甲醇固定液。
(2)Veronal-醋酸缓冲液:甲液:1.94g三水合醋酸钠、2.94g巴比妥钠,蒸馏水100mL溶解。乙液:0.85mL盐酸(比密1.190g/mL)加蒸馏水至100mL。
甲液50mL、乙液45mL、蒸馏水135mL,用1mol/L盐酸调pH值至7.5~7.6。
(3)基质液(溶解、过滤后立即染色,一次用完):氯乙酸AS-D萘酚10mg,丙酮0.5mL,蒸馏水5mL,Veronal-醋酸缓冲液5mL,坚牢紫酱GBC盐10mg。
(4)苏木素染液。
【实验步骤】
1.新鲜干燥涂片放固定液中30~60秒,水洗,待干。
2.放入基质液中,37℃孵育30分钟,水洗,待干。
3.苏木素染液复染5分钟,水洗,待干,镜检。
【实验结果】 阳性反应为胞质中出现红宝石色颗粒。
正常血细胞的染色反应见表2-23。
表2-23 正常血细胞NAS-DCE染色反应
【临床意义】
1.急性粒细胞白血病时,白血病性原始粒细胞可出现阳性反应。
2.急性单核细胞白血病及急性淋巴细胞白血病时,白血病细胞均呈阴性反应。
3.急性粒单核细胞白血病时,原粒和早幼粒细胞呈阳性反应,原始单核和幼单核细胞呈阴性反应。
【注意事项】
1.需新鲜标本,存放过久则酶活性降低会影响染色结果。
2.NAS-DCE染色反应最适宜pH值为7.0~7.6,此酶不被氟化钠抑制。
3.配制基质液时可先将萘酚在丙酮溶解后再加其他液体,37℃温箱促进溶解。底物配制后可出现混浊,但不影响染色效果。
【思考题】 在粒细胞系统中,NAS-DCE染色阳性最强的细胞有哪些?
【实验目的】 掌握骨髓铁染色的原理、方法、结果判断及注意事项。
【实验原理】 骨髓中三价铁经稀盐酸处理后游离,并能与酸性亚铁氰化钾溶液发生普鲁士蓝反应(反应式见下),生成蓝色亚铁氰化铁沉淀,定位于胞质中含铁部位。根据反应强弱可反映骨髓中细胞内铁(幼稚红细胞内)和细胞外铁(骨髓小粒中含铁血黄素)的含量。
4Fe 3+ +3K 4 [Fe(CN) 6 ]→Fe 4 [Fe(CN) 6 ] 3 ↓+12K +
【实验材料】
1.器材 染色缸、水浴箱、显微镜等。
2.试剂
(1)酸性亚铁氰化钾溶液(现配):200g/L亚铁氰化钾溶液20mL,缓缓滴加5mL浓盐酸,边滴边搅拌,如有白色沉淀则加少量亚铁氰化钾溶液使其消失,加入亚铁氰化钾溶液的总量为25mL。
(2)2g/L核固红-硫酸铝溶液:硫酸铝2g溶于100mL蒸馏水,加入核固红0.2g,置37℃水浴振荡1小时溶解,过滤备用。
【实验步骤】
1.干燥骨髓涂片放入酸性亚铁氰化钾溶液中染色30分钟。
2.用蒸馏水冲洗,待干。
3.核固红染液复染10~15分钟。
4.流水冲洗,待干,镜检。
【实验结果】 幼红细胞胞核呈鲜红色,胞质呈淡黄红色,铁粒呈蓝绿色。
1.细胞内铁 油镜观察100个中幼红细胞、晚幼红细胞,计算胞质中含有蓝色铁颗粒的幼红细胞(铁粒幼红细胞)的百分率。根据细胞内铁颗粒的数目、大小、染色深浅和颗粒分布的情况,将铁粒幼红细胞分为四型。
Ⅰ型:幼红细胞内含1~2个小铁颗粒。
Ⅱ型:幼红细胞内含3~5个小铁颗粒。
Ⅲ型:幼红细胞内含6~10个小铁颗粒或1~4个大铁颗粒。
Ⅳ型:幼红细胞内含10个以上小铁颗粒或5个以上大铁颗粒。
环形铁粒幼红细胞是指幼红细胞胞质内铁颗粒在5颗以上并围绕核周1/3以上者。
2.细胞外铁 低倍镜观察,注意涂片尾部和骨髓小粒附近有无蓝色铁颗粒。常分为五级。
(-):无颗粒。
(+):有少数铁颗粒或偶见铁小珠。
(++):有较多的铁颗粒或小珠。
(+++):有很多铁颗粒、小珠和少量小块状。
(++++):有极多铁颗粒、小珠,并有很多成堆的小块。
【参考区间】
细胞外铁:(+)~(++)。
细胞内铁:阳性率为12%~44%;以Ⅰ型为主,少数为Ⅱ型,无环形铁粒幼红细胞。
【临床意义】
1.缺铁性贫血:细胞外铁明显减低甚至为阴性,细胞内铁阳性率减低或为零。
2.铁粒幼细胞贫血:细胞外铁明显增多,细胞内铁阳性率增多,出现较多环形铁粒幼细胞。
3.骨髓增生异常综合征:细胞外铁明显增多,环形铁粒幼细胞>15%。
4.感染、肝硬化、慢性肾炎及尿毒症、血色病及多次输血后,骨髓细胞外铁增加;非缺铁性贫血细胞外铁和内铁正常或增加。
【注意事项】
1.选择骨髓小粒丰富的涂片进行铁染色,取材不佳影响结果。
2.酸性亚铁氰化钾溶液须新鲜配制。加浓盐酸时要慢,否则会产生不溶性沉淀。
3.已做瑞氏染色的骨髓片可浸入甲醇中褪去颜色后再行铁染色。
【思考题】 简述铁染色中细胞内铁和细胞外铁的结果判断。
(马雪莲,杨 帆)