



自20世纪70年代开始,环境权被载入宪法。据魏伊丝教授统计,目前有41个国家或地区的宪法规定了个人所享有的清洁、健康的环境的一般性权利,有62个国家或地区在宪法中规定把保护和改善环境作为国家的目标或义务。另据统计,有60多个国家的宪法确认了环境权或者将环境保护作为国家的责任。 [115] 为了更清晰地呈现环境权入宪的图景,笔者从以下三个方面对各国环境权入宪进行比较。
表2-1 环境权入宪之时间比较 [116]
由上表可知,20世纪90年代是环境权入宪的“黄金十年”。“黄金十年”之所以产生,笔者认为原因主要有二:
第一,20世纪90年代是可持续发展理论迅速发展和普及的年代,可持续发展促使各国更加重视环境保护,也唤醒了人民的环境权利意识。1987年联合国环境与发展委员会发布了重要报告——《我们共同的未来》,第一次系统地阐述了可持续发展理论。《我们共同的未来》在附录一“世界环境与发展委员会环境法专家组通过的关于环境保护和可持续发展法律原则建议摘要”中,第1条即开宗明义,“全人类对能满足其健康和福利的环境拥有基本的权利” [117] ,明确地将环境权提升至基本人权的地位。1992年里约会议虽然没有明确提及环境权,但通过的一系列公约和文件均充分地体现了可持续发展的思想,里约会议极大地推动了可持续发展思想的传播和发展。
第二,20世纪90年代苏联和东欧原社会主义国家体制转轨,纷纷通过制定新宪法确认了环境权。这些国家包括南斯拉夫联盟、克罗地亚、马其顿、斯洛文尼亚、捷克、保加利亚、斯洛伐克、吉尔吉斯、俄罗斯、摩尔多瓦、阿塞拜疆、格鲁吉亚、乌克兰和拉脱维亚,共有14个国家之多,约占该时期环境权入宪国家数量的1/3。
为什么有社会主义传统的国家热衷于在宪法中规定环境权呢?这在很大程度上关系到社会主义国家的人权观念和文化——社会权中心论。人权的经典分类是类型化为自由权和社会权,如果立基于这种两分法,则一般将环境权归类为社会权。传统社会主义国家一般重视社会权,忽视自由权,事实上社会权的观念和实证化乃是19世纪末20世纪初社会主义运动的产物。而资本主义国家则强调自由权,轻视社会权,就像美国人权学者亨金指出,美国的宪法权利先于政府而存在,表现为不受政府干涉的自由与权利,但它并不包括“经济和社会权利”。 [118]
苏联、东欧原社会主义国家虽然在20世纪90年代以来进行体制转型,但社会主义传统仍然会有所延续。事实上,自20世纪90年代以来,中东欧国家在推进民主化和市场化的进程中,社会基本权利在宪法变迁中发挥着独特的凝聚团结意识的功能。 [119] 诚如有学者指出的,公民意义的社会权是社会主义制度瓦解后唯一能够凝聚团结意识的凭借,也是旧的经济社会瓦解后个人诉诸集体保障的唯一凭据,贸然取消这些人民贯以依赖的基本保障,在政治上是不可想象的。 [120] 因此,作为社会权的环境权被具有社会主义传统的国家所青睐,也就不足为奇了。我们不要忘了,世界上第一个规定环境权的国家正是当年的南斯拉夫社会主义联邦共和国。
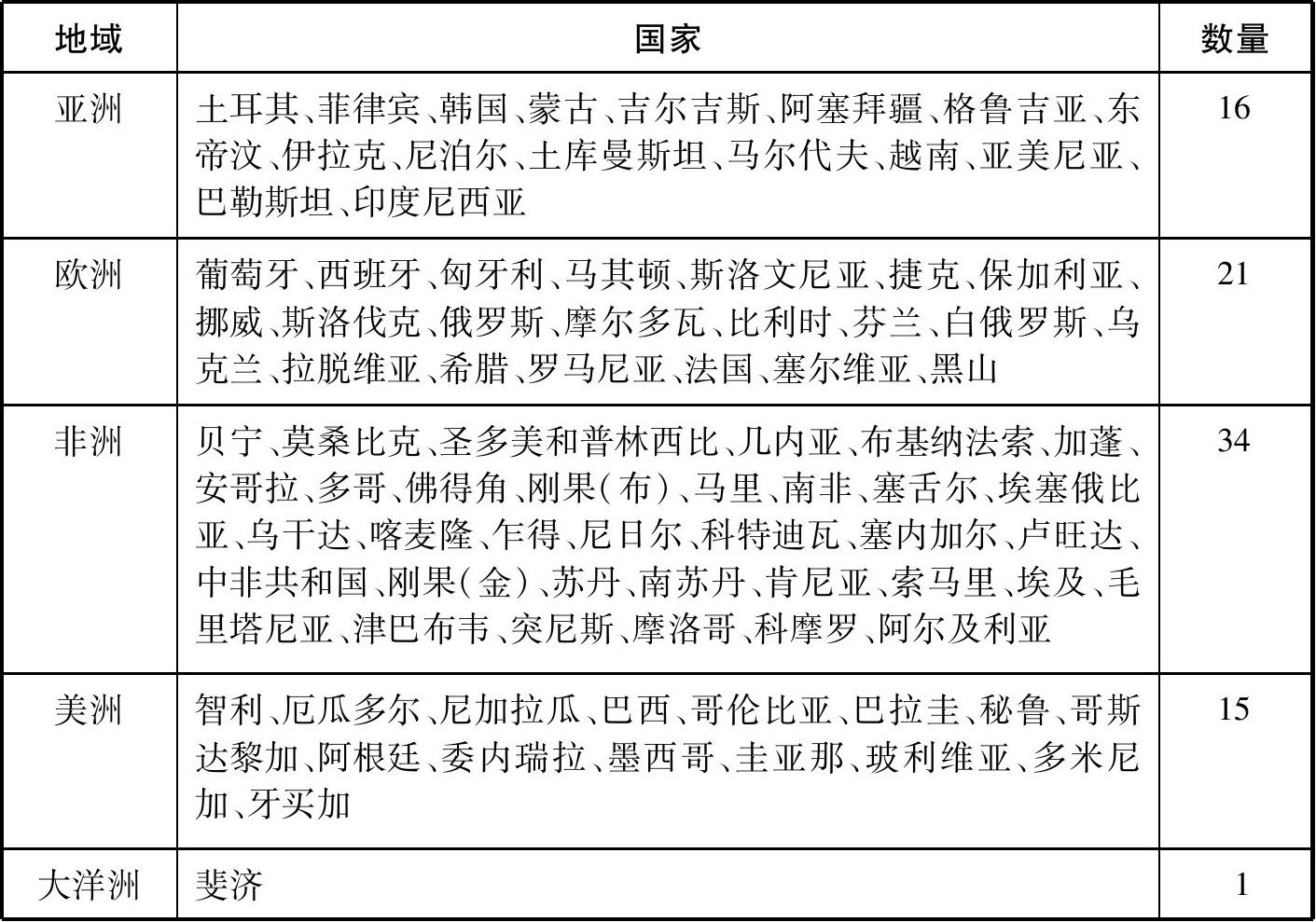
地理学上将地球大陆分为亚洲、欧洲、非洲、北美洲、南美洲、大洋洲和南极洲,合称七大洲。但由于南极洲无人居住,南美洲和北美洲常合称美洲,所以又有五大洲的说法。通过考察,笔者发现环境权条款分布于五大洲国家宪法之中,环境权的普遍性或者普世性特征越来越明显。从各洲情况来看,环境权入宪的国家数量在非洲是最多的,而在大洋洲是最少的,亚洲、欧洲和美洲则介于两者之间(见表2-2)。值得注意的是,大洋洲长期以来是宪法环境权的“不毛之地”,但是2013年斐济新《宪法》首开先例,在第40条第1款明确规定“每个人都有权拥有清洁、健康的环境”。
因此,环境权入宪的主力军是亚非拉的广大发展中国家或者最不发达国家,欧洲国家中则主要是原社会主义性质的中东欧国家。之所以非洲国家环境权入宪的最多,一方面是非洲国家的数量本身在五大洲中是最多的,但是更主要的原因还是非洲所面临的更为严峻的环境问题。另外,1981年通过的《非洲人权和民族权宪章》率先在区域性人权公约中规定了环境权,该宪章对于很多非洲国家在20世纪90年代以来增加宪法环境权条款想必是发挥了促进作用。可以相互对照的是,在美洲国家中,作为富裕的发达国家的美国和加拿大均未在联邦宪法中承认环境权,在宪法中确认环境权的都是一些发展中的拉丁美洲国家。凡此种种,说明环境权并非是一件奢侈品。“更为经常的情形是,环保对于穷人具有极为重要的意义,他们比富人更依赖初级产品和自然资源。渔夫、樵夫、农民、猎人和采集者——与那些富有者相比更不可能逃避环境恶化;而且,他们比富有者更能利用以自然为基础的劳动密集型机会。穷人与环保的利害关系是根本性的。” [121] 事实上,对于穷人尤其是土著民族来说,他们与环境有着更为密切的关系,更加依赖于环境,不仅是物质上、资源上、生计上的依赖,同时也包括宗教、精神、文化等层面的依赖。
表2-2 环境权入宪之地域比较
从大的方面来看,宪法中环境保护条款大致可以分为两大类型:一是环境基本权利条款;二是环境基本国策条款。 [122] 如果再作仔细地观察,宪法中环境保护条款有四种类型:除了前述的环境基本权利和基本国策条款之外,还包括公民环保义务条款以及环境知情权、参与权或者救济权等环境程序性权利的规定。笔者通过考察分析各国宪法,发现一个规律:在宪法确认环境权的国家中,一般不会仅仅规定一个孤零零的环境权条款。也即是说,往往有多种环境保护条款并存于宪法文本之中,有的国家宪法同时规定了环境权、环境程序性权利、个人环保义务和环境基本国策四类条款(见表2-3)
表2-3 宪法环境保护条款的类型
(1)基本国策的含义
在宪法环境保护条款的四种类型中,环境权条款是笔者的研究主题,但是环境基本国策与环境权联系密切,它们都课以国家环境保护之义务,部分功能是相似的,不过两者还是具有较大的差别。故在此需要对环境基本国策作一详细阐述,并将其与环境权进行比较。所谓基本国策,有的国家称之为“指导原则”“国家目标”,它是指规范国家整体发展的基本方向与原则。传统宪法以规定各种人民基本权利以及国家机关的权限为主要内容,基本国策规定国家发展的目标,使所有国家权力机关均有遵循之义务,成为宪法规范内容的全新领域,故成为权利法案与国家组织之外的“第三种结构”。 [123] 基本国策条款在德国被称为“国家目标条款”,一般认为其具有如下重要特征:第一,国家目标条款的性质,是具有法拘束力的宪法规范,拘束所有国家公权力;第二,国家目标条款的内容,是具体化的公共利益,指出所有国家行为应当遵循的方向;第三,国家目标条款的实践,主要仰赖立法者的形成,立法者在此享有高度自由;第四,国家目标条款的效果,并未赋予人民主观公权利。 [124]
(2)环境基本国策的宪法化
在宪法环境保护条款的四种类型中,环境基本国策是最早出现的一种类型。当时的宪法环境保护条款大多与自然景观和自然资源有关。例如,1948年意大利《宪法》、1964年马耳他《宪法》、1965年危地马拉《宪法》、1974年圣马力诺《宪法》都有类似的条款,要求国家保护自然景观以及国家的历史、艺术遗产。1962年科威特《宪法》、1971年阿联酋《宪法》、1973年巴哈林《宪法》要求国家保护和合理利用自然资源。在20世纪70年代,一些国家宪法条款从单纯的自然保护扩展到整个的环境保护,例如,1971年瑞士《宪法》、1972年巴拿马《宪法》、1975年希腊《宪法》、1975年巴布亚新几内亚《宪法》、1976年印度《宪法》。 [125]
20世纪90年代以来,在宪法中仅仅将环境保护作为国家政策目标条款而未确认公民环境权的国家并不多见,典型的例子有德国、尼日利亚、阿富汗、缅甸和叙利亚。1994年通过的德国《基本法》第20a条规定:“国家有义务在宪法制定的范围内通过法律和符合法律的司法权和执行权保护后代生命的自然基础。”该条属于德国宪法学上所谓的“国家目标条款”(Staatsziel-bestimmung),“《基本法》第20a条既没有规定环境基本权利,也没有通过其他方式创设具体的、可诉的防御权或者受益权” [126] 。1999年尼日利亚《宪法》第二章“国家政策的根本目标和指导原则”第20条规定:“国家应当保护和改善环境,保护尼日利亚国内的水资源、空气和土地、森林和野生动物。”2004年阿富汗《宪法》第一章“国家”第15条规定:“国家采取必要的措施保护森林和环境。”2008年缅甸《宪法》第一章“国家基本原则”第45条规定:“国家保护自然环境。”2012年叙利亚《宪法》第一编“基本原则”第三章“社会原则”第27条规定:“环境保护应当是国家、社会以及每个公民的责任和义务。”
有一个选择是那些考虑把环保问题纳入一部宪法的人需要考虑的:是宣布一项可以强制执行的、基本的环境权,还是包含一种公共政策的宣言。尽管一项公共政策的宣言对于它要达到的目的来说是有约束力的,但实施的手段通常却留待国家立法机关的决定。因此,一项公共政策的宣言与一项基本权利在宪法诉讼之中就具有不同的效果:尽管在一个宪法诉讼中,公共政策宣言的存在也是必须予以考虑的因素,但只有基本人权才为个人授予了一项宪法诉讼的法律救济。从某种意义上说,一项政策宣言可以被视为权利的“背面”,因为它指示了与该项权利相对的国家职责的方向。因此,有必要强调的是,政策宣言与权利并非互相排斥,而且在为环保规定宪法条款的情形下,二者都是必备的。 [127]
概而言之,环境权与环境基本国策的共同之处在于课以国家环境保护之义务,但是一般而言,环境权的可诉性在许多国家逐步得到承认,可以获得司法救济;而环境基本国策主要是对环境立法的授权,不具有司法强制性。例如,2005年苏丹临时《宪法》第一部分“国家、宪法与指导原则”第二章“指导原则和指令”第22条规定:“除非本宪法其他规定或者正式的制定法保障本章中列举的权利和自由,本章包含的条款自身不得通过法院予以强制执行;但是其中所规定的原则是治理之基础,国家有义务受其指导,尤其是在制定政策和法律时。”