



与传统空间网格结构相比,弦支穹顶结构节点相对复杂。根据汇交于节点处的构件类别不同,弦支穹顶结构节点可分为四大类:仅有上部结构构件汇交的上部结构节点;上部结构构件与下部索杆体系杆件的汇交节点(简称“撑杆上节点”);下部索杆体系的汇交节点(简称“索撑节点”);支座节点。
弦支穹顶结构由一系列杆件通过节点相互连接组合成一个整体,杆件内力通过节点相互传递,以使结构各部分的内力分布均匀,因此,节点在整个结构中居于枢纽地位。上部网壳内的节点与单层网壳相同,工程中常采用的节点有焊接空心球节点和螺栓球节点两种。其中,焊接空心球节点具有一定的刚度,在分析计算中处理成能传递弯矩和轴力的刚节点或半刚节点;螺栓球节点处理成仅能传递轴力的铰接节点。文献[1]研究了上部结构节点的刚度对弦支穹顶结构性能的影响,对比分析了上部网壳采用的刚接节点和铰接节点计算时下部索杆体系的内力变化规律,并发现在施加相同预拉力的情况下,采用刚接节点的弦支穹顶拉索内力的减小速度快于采用铰接节点的弦支穹顶。在实际工程中,为了提高施工效率,使用最广泛的是焊接空心球节点。
焊接空心球节点由刘锡良教授研制,并在天津市科学宫网架工程中首次应用,它由一个核心空心球体与多根连接杆件焊接构成,其中核心空心球体又由两个空心半球焊接而成,如图 1.2 所示,其内部构造示意图如图 1.3 所示。焊接空心球节点具有构造简单、传力合理、施工方便等优点。
图1.2 焊接空心球节点
图1.3 焊接空心球内部构造示意图
为了大幅度地提升焊接空心球节点的承载能力,常在节点的空心球内部添加肋板,称为加肋焊接空心球节点,其构造形式如图 1.4(a)所示。加肋与否也是焊接空心球节点最常用的分类标准。此外,还可按焊接空心球节点的核心球体或连接钢管的特殊形式进行分类,包括方矩形钢管焊接空心球节点[图 1.4(b)]、鼓形焊接空心球节点[1.4(c)]、H型钢焊接空心球节点[1.4(d)]、钢管缩径式焊接空心球节点[1.4(e)]、半球焊接空心球节点[1.4(f)]等。
图1.4 焊接空心球节点的特殊变形
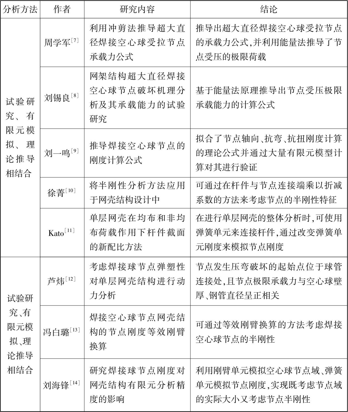
虽然焊接空心球节点在不同荷载作用下的破坏模式暂无统一定论,但是专家学者通过大量试验与模拟论证归纳总结了焊接空心球节点极限承载力的计算方法与设计理论。目前,焊接空心球节点力学性能分析方法见表 1.2。
表1.2 焊接空心球节点力学性能分析方法
续表
从表 1.2 中可以看出,焊接空心球节点的设计计算理论已经趋于成熟。但由于大跨度空间结构节点受力情况较为复杂,综合考虑多影响因素的焊接空心球节点刚度难以用解析解求得,因此,目前国内外确定节点刚度的主要途径仍是数值模拟与试验研究相结合的分析方法。
撑杆上节点是上层刚性网壳与下部柔性索杆体系的连接节点,就具体构件而言,此种节点一般是径向拉索、撑杆和上层网壳节点的汇交节点。一方面上层荷载通过上弦节点传递给下部索撑体系,另一方面下部索撑体系在施加预应力后通过此节点对上层网壳起到一个弹性支承作用,可近似理解为上层网壳的弹性支座。
为了满足撑杆上节点的结构功能要求,该节点处,径向拉索和撑杆均径向铰接在上层网壳节点。文献[1]提出了两种撑杆上节点形式,图 1.5(a)是在网壳焊接球的下部沿径向设置一异形板,并将撑杆与异形板通过螺栓连接;图 1.5(b)是在焊接球下方焊接一块一端压瘪的短管,并通过螺栓将撑杆与压瘪端连接。文献[1]通过分析认为图 1.5 提出的两种撑杆上节点方案虽然都实现了撑杆的径向转动,但是需要对连接构件进行精加工,成本较高,同时现场施工也显得较为烦琐;从受力方面看,方案 1 相比方案 2,其强度更容易得到保证。随着弦支穹顶结构规模的增大,笔者认为如图 1.5(a)所示的撑杆上节点方案 1 也不能满足撑杆上节点处的较大内力,因此可考虑在此方案的基础上,在焊接球内部沿径向索方向设置加劲肋,并使连接径向索的耳板与加劲肋形成整体,保证传力可靠性的同时加强焊接球的稳定性。图 1.6 所示为山东茌平体育馆弦支穹顶工程中采用的撑杆上节点。该节点在焊接空心球节点的基础上稍有改进,将连接径向拉索的两块耳板贯穿焊接空心球,其中,耳板 2 在与耳板 1 相交处剖断后焊接成X形再与空心球焊接成整体,耳板的位置根据径向索的方向确定,这样耳板除了起到耳板的连接作用外,还起到加劲肋板的作用,可防止空心球局部失稳。
图1.5 撑杆上节点形式
图1.6 山东茌平体育馆弦支穹顶撑杆上节点
对撑杆上节点的具体构造形式,日本学者提出了另外一种撑杆上节点形式,如图 1.7 所示。该节点是在单层网壳上采用预制的鼓形螺栓节点,下部构造出一块连接板,板上打孔,将撑杆用螺栓固定在板上。这种节点不仅非常巧妙地解决了连接问题,而且精致、美观,但目前来看并不一定特别适合我国的国情。因为上弦的预制鼓形螺栓节点需要采用浇筑的施工工艺,由于构件要求精度较高,在我国机械加工业尚不是很成熟的情况下,撑杆上节点的造价必然较高。由于该类型节点数目较多,所以这种做法可能会大大提高整个结构的造价。
图1.7 鼓形螺栓节点弦支穹顶结构上部节点处理
随着弦支穹顶结构建造跨度的不断增大,下部索撑体系的内力不断增大,必然导致撑杆上节点处的受力更大更复杂,采用早期的撑杆上节点一般已不能满足结构的强度要求,通常会采用铸钢节点。铸钢节点将节点铸浇成整体:一方面节点本身具有良好的力学性能,可同时承受较大的弯矩和轴力,保证结构的强度要求;另一方面可实现节点与杆件的连接,现场安装方便。目前,铸钢节点作为撑杆上节点已广泛应用于实际工程中,如 2008 年北京奥运会羽毛球馆的撑杆上节点(图 1.8)、常州体育馆的撑杆上节点(图 1.9)。
图1.8 2008 年北京奥运会羽毛球馆的撑杆上节点
图1.9 常州体育馆的撑杆上节点
近年来,随着工程结构与理论发展的不断深入,新型向心关节轴承节点应运而生,它不仅能够实现节点的空间铰接,而且可利用此节点径向可转动、环向可微动的特性来改变传统的环索张拉形成预应力的作用机理,因此可将其应用在弦支穹顶结构的撑杆上节点中。图 1.10 为向心关节轴承的效果图,向心关节轴承一般在低速状态下作摆动、倾斜和旋转等形式运动,其基本构成为内、外两个互补的圆环。作为通用机械零件,关节轴承具有转动灵活、结构紧凑、易于装拆等特点,能够满足重载荷和长寿命要求。
图1.10 向心关节轴承
目前已有工程将新型向心关节轴承节点运用在撑杆上节点中,如天津东亚运动会自行车比赛场馆(图 1.11)。该工程张拉施工时采用张拉环索方式,与常规环索张拉的不同之处在于,张拉过程中环索与撑杆下节点相对固定,不产生滑动。张拉前通过精确的施工模拟分析,确定撑杆和索下料长度以及放样态节点坐标,一般来说,撑杆初始均处于偏斜状态;张拉时依靠向心节点轴承上节点环向微动特性,使下节点可以发生摆动,待撑杆处于设计状态时,下部张弦体系预应力分布也恰好达到设计状态。由于使用这种节点张拉时不涉及环索与撑杆下节点的相对滑移,因此它有效地避免了张拉过程中因环索与下节点摩擦产生预应力损失这一问题。但依靠撑杆节点位移实现环索的张拉需要使环向索、径向索及撑杆精确下料,并控制节点坐标,因此需要精确的张拉过程分析方可实现。向心关节轴承撑杆上节点利用向心关节轴承万向转动能力满足了撑杆径向可转动、环向可微动的力学要求;相比铸钢万向铰节点,其具有造价低廉、构造简单、加工周期短、便于施工过程调整等优势,仅需按照一般销轴铰设计加工,现场安装向心关节轴承即可。
图1.11 天津东亚运动会自行车馆弦支穹顶向心关节轴承撑杆上节点
索撑节点也称为撑杆下节点,它是将下弦环索拉力有效转换为对上部支撑力的关键构件。环向索、径向索和撑杆汇交于此,承受着多个方向的作用力,受力情况比较复杂。目前也是国内外学者研究得最多的节点。按照对环索的约束形式,索撑节点可分为两大类:一类是在节点处环索非滑动连接式,如图 1.12所示,其中,图 1.12(a)为日本学者在试验中采用的一种撑杆下节点形式,图1.12(b)是天津大学陈志华教授在充分分析图 1.12(a)所示节点的优缺点后提出的一种撑杆下节点形式,图 1.12(c)是日本光丘穹顶所采用的撑杆下节点实物图;另一类是环索滑动式连接,如图 1.13 所示。无论哪种连接方式,撑杆下节点的构造设计均需满足径向索作用力、环索作用力、撑杆作用力相交于一点的要求。对滑动式连接节点,在预应力施工张拉完成后仍需将拉索与节点进行有效锚固,防止拉索在非对称荷载作用下滑移,影响结构安全性。
图1.12 非滑动式撑杆下节点
图1.13 滑动式索撑节点
弦支穹顶结构的索撑节点是结构中最为关键的节点之一,节点形式的选取决定了预应力施工方式的选取。弦支穹顶的预应力施工方法主要有顶升撑杆、张拉径向索、张拉环索 3 种。顶升撑杆和张拉径向索要求的顶升、张拉设备较多且同步性要求较高,因此对一些大跨度的弦支穹顶结构常采用张拉环索的预应力施工方法。采用张拉环索施加预应力时则要求环索能光滑通过撑杆下节点,以将张拉力传递给相邻索段。但是研究和实践表明,传统的滑动式撑杆下节点处不可避免地存在摩擦损失,导致索力不能有效传递,进而影响结构的整体性能。北京工业大学的学者针对 2008 年北京奥运会羽毛球馆工程,研究了索撑节点的摩擦损失造成的预应力损失对结构整体性能的影响,其研究结果表明,这种预应力损失会使结构内力分布不均匀,结构的整体稳定性能下降 20%左右。因此,针对撑杆下节点处摩擦损失过大的问题,天津大学和浙江大学几乎同时提出两种滚动式张拉索节点,均以滚动摩擦代替滑动摩擦,有效地减小了预应力损失。其中,天津大学陈志华教授提出的滚动式张拉索节点已成功应用在山东茌平体育馆弦支穹顶结构中,笔者攻读博士学位期间曾对此种节点进行了理论分析和试验研究,发现采用滚动式张拉索节点可使相邻环索的预应力损失值由 21.65%降至 10.85%。图 1.14 为滚动式张拉索节点模型示意图。
图1.14 滚动式张拉索节点模型示意图
对大跨度弦支穹顶结构,索撑节点的内力非常大且受力复杂,为了适应较大的应力,工程中采用了铸钢节点。铸钢节点的设计应注意保证环索能够水平光滑穿过,避免形成“折点”。因此,铸钢节点实质上属于滑动式连接节点。