



(一)课题研究的背景
现代社会发展日新月异,我们生活在一个数字化的信息时代,数学的应用越来越广泛。在日常生活和工作中,人们理解和应用数学的需求不断上升,数学已成为人们从事生产劳动、学习和研究现代科学技术必不可少的工具。每一位普通公民都需要具有一定的数学素养,才能更好地参与社会生活。面对社会发展对人的数学素养提出的需求,我们需要思考数学教育的目标和价值取向,即数学教育应关注什么?数学家玻利亚认为:数学教育的意义就是要培养学生的思维习惯,培养一种数学文化修养。日本数学教育家米山国藏也指出:对于作为知识的数学,学生出校门后不到两年可能就忘了,唯有深深铭记在头脑中的数学精神、数学思想和研究方法等随时会发生作用,使他们终身受益。小学数学是学生数学学习的初始阶段,在这个阶段发展学生基本的数学素养显得尤为重要。
小学数学教学的根本任务是培养学生数学学习“四维”目标的达成。这一目标更多地体现在学生数学学习的行为表现上,即综合考量数学教学如何为学生的发展服务,为学生的终身发展奠基。学生终身发展的基础是学生数学学习的基本素养,数学教学要培养学生哪些方面的素养,如何促进学生数学素养的内涵发展,怎样评价学生的数学素养,这就成了当前小学数学教学中值得注意和研究的问题。
基于课标的语言和思想,基于学生终生学习和可持续发展的思考,着眼于培养学生的素养,我们提出“儿童数学素养内涵发展与评价的研究”的研究课题。主要研究评价内容的素养化、评价方式的素养化和评价主体的素养化。用发展的眼光来看待学生,用发展性的评价来评价学生。在教学过程中全面客观地评价学生,以评价促发展,全方位的积极提升学生的数学素养。我们的目的是重新审视我们对学生的知识与能力以及获取方式的理解,反思我们原有的教学观念和教学行为;用建构主义的理论指导我们弄清小学生基本数学素养的培养内涵与特征及评价方式等。
(二)课题研究的理论依据
1.终生教育理论
从终生教育的理念来看,学生学习的过程是获取知识的过程,更是获取学习方法的过程。人需要终生学习,在信息爆炸的时代,我们更多的是要掌握学习的方法,这就需要我们从小培养必备的数学素养。
2.建构主义学习理论
建构主义学习理论指出:学生学习的过程不是被动地接收信息刺激,是主动建构知识的过程,是根据学生个体的学习基础和经验背景,主动地选择外部的信息,从而获取个体所需知识的过程,同时学生的知识获得需要在一定的学习情境下依托必需的学习材料和外界的帮助。因此发展儿童的数学素养和建立科学的评价体系,对于学生的知识建构显得更为重要。
3.现代教育学观念
把知识教学与思维教育协调统一的做法,是培养学生数学素养、提高课堂教学质量的前提与关键,是新时代对数学教育的要求,是促进学生全面健康发展的重要途径。
4. 《数学课程标准》的基本理念
《数学课程标准》总体目标中指出:初步学会运用数学的眼光去观察、分析现实社会,去解决日常生活中和其他学科学习中的问题,增强数学的应用意识;增强对数学的理解和学好数学的信心,具有初步的创新精神和实践能力。
5.小学生心理发展特点
苏格拉底认为:如果被问者不断思考“好”的问题,就可以被教师引导着自己发现真理。爱因斯坦也曾说过:“提出一个问题比解决一个问题更重要”。随着小学生观察力、记忆力、想象力的发展,凡事总爱问几个为什么。“问”是开路先锋,“问”是深耕之犁。学生能提出问题,就是数学素养涌动、活跃的表现,这时就需要我们去打造学生数学素养睿智的大脑,培养和发展学生数学素养的敏捷性、深刻性、独特性和批判性,培养他们数学素养的广度和深度,灵度和速度,独特度和创新度。
(一)课题研究的意义
联合国教科文组织提出的 21 世纪教育的四个支柱:学会认知、学会做事、学会共同生活、学会生存,这是具有战略意义的教育思想,它提出了在教育改革和发展上的重大课题,它对现代人的时代素质做了明确的界定,具有前瞻性和指导性。其中共存的思想对现代教育进行合作精神的培养具有重要的意义,是现代人发展的重要方面。
数学素养的个体功能与社会功能常常是潜在的,而不是急功近利的,数学素养具有社会性、独特性和发展性。时至今日,数学的知识和技术有逐步发展成为人们日常生活和工作中所需要的一种通用技术的趋势,这是因为现代社会生活是高度社会化的,而高度社会化的一个基本特点和发展趋势就是定量化和定量思维,定量化和定量思维的基本语言和工具就是数学。由此可见,未来人的数学素养将与人的生存息息相关。
研究“儿童数学素养内涵发展与评价”,对落实小学数学课程标准,促进小学数学优效教学具有十分重要的意义。首先,要通过研究准确地把握儿童数学素养的内涵是什么,它应是哪些方面素养的综合;二是促进儿童数学素养的形成,需要教师在数学教学过程中应以怎样的观念、态度和方法去积极地实施,要通过哪些途径和渠道实施优效性的指导和培养。反过来,它对于教师优化教学过程,改进教学方法,提高教学效率起到什么样的促进作用。同时对学生数学学习信息的搜取,资料的整合,内容的选择又提出了怎样的科学性要求;三是如何恰当地评价学生的数学素养,对课堂教学中学生数学学习训练起着怎样的指导作用。评价学生的数学素养应通过哪些行之有效的方式,进行客观准确地把握,这对研究与改革数学教学都意义深远。
(二)小学生基本数学素养的培养和评价目标
1.小学生基本数学素养的特征。
第一,学生基本数学素养具有内隐性。内隐性是指潜伏于事物内部不容易被人们发现和认识的特性。素养是人的潜能,在一般情况下,小学生的数学素养不具有外显的特点,而是以“内隐”的形态存在于学生个体的潜在能量之中。
第二,小学生基本数学素养具有稳定性。稳定性是指事物某些属性一经形成,就不会轻易改变或消失的特性。小学生的数学学习是长期的理论学习和实践应用的过程,其数学素养是以“内隐”的形态存在,也就是学生个体不断内化的结果。所以一经形成,就不会轻易丧失。
第三,小学生基本数学素养具有可开发性。小学生获取数学信息主要来源于新教材,但是教科书不是知识的唯一载体,也不应该只是承载知识的载体,还应该包括指导学生如何学习?到哪儿学习?数学从社会生活中来,反过来又服务于社会、生活,在实践中学习数学或在实践中应用数学,是小学生学习数学的重要途径。学生的数学学习内容应该是现实的、有意义的、富有挑战性的。
第四,小学生基本数学素养具有综合性。综合性是指某种属性不是由单一因素构成的,而是由多种因素综合而成的特性。小学生数学基本素养的培养过程是小学生数学意识的培养、数学能力的提高以及数学学习态度与数学习惯的养成等综合性的过程。从新课标对学生培养的四个维度来说,每一个维度目标的达成都不是简单的过程,且几个目标维度之间相互联系与渗透。因而小学生基本数学素养具有综合性。
2.小学生基本数学素养评价的方式
教师可以编制一些试题或直接应用课题组编制的工具,将数学素养评价的理念融入平时评价、期中评价和期末评价中,将数学素养评价与学校测验能融合在一起。
(1)数学素养的平时评价。平时评价是指在日常教育教学活动中对小学生数学素养所进行的评价。平时评价以学生作业、成长记录以及课堂表现为手段记录和储存评价信息,以教师评价和学生自评、互评为主。在教育教学活动中,教师要根据学生的表现和平时的作业,将那些有代表性的,能反映学生数学素养的,提出来,记录下来。
通过课堂学习行为观察评价学生数学学习过程,教师应随时运用观察的方法了解学生在数学学习过程中的行为表现。在课堂观察时,教师不仅要关注学生知识、技能掌握的情况,学生学习目标达成程度的差异性,更应关注学生参与学习活动的广度和深度、积极性和主动性,关注学生的学习状态,如听课时的注意状态,讨论时的参与状态,合作时的交往状态,回答、思考时的思维状态,以及学生在课堂学习过程中表现出来的情绪状态和生成状态等,以此了解、掌握学生在课堂学习时的行为表现和发展情况,描述、判断学生的学习状态,观察学生在情感态度和价值观方面的变化,促进其发展。
成长记录的内容要在教师组织、指导下,根据教育教学目标,有目的、有计划地收集、整理,要能够反映学生学习过程和结果,包括学生的自我评价,教师、同学的评价,家长反馈表,各种奖励卡、家校联系卡,自己特有的解题方法,最满意的作业,印象最深的学习体验,探究性活动的记录,发现的日常生活中的数学问题或提出的有挑战性的数学问题,对解决问题的反思,问题银行,优点单,最满意的数学日记,期中、期末测验卷等等,并不断充实、调整。要把成长记录收集、整理的过程变成促进学生自我认识、自我调整、不断完善、反思提高的成长过程。
(2)数学素养的期中、期末评价。考试(含单元测试)是评价的主要方式之一,具有检查、激励和督促学生的学习,诊断学生对知识与技能的掌握情况,考查学生学习能力、促进学生发展的功能。考试的形式既可以是纸笔测试。这会使考试成为学生继续学习的动力,并帮助不同层次的学生在各自的基础上体验成功,充分利用考试促进每个学生的进步。
评价方式应尽快实现多元化。首先,书面考试、口试和活动报告相结合。其次,形成性和终结性相结合。形成评价可以用课堂观察、课后访谈、作业分析、单元测试、家长及社区人员反映和学生成长记录方式。终结评价的依据应侧重于学生平时的学习情况,尤其是努力程度。最后,即时评价与延时评价相结合。做得好的应即时评价,以增强学生的自信心和学习兴趣。对那些在考试或活动中表现不佳或出现差错的学生,要帮助他们找出原因,弥补不足,然后改正错误或进行第二、第三次测试。延时评价对那些学习有一定困难的学生,具有巨大的激励作用,不可忽视。
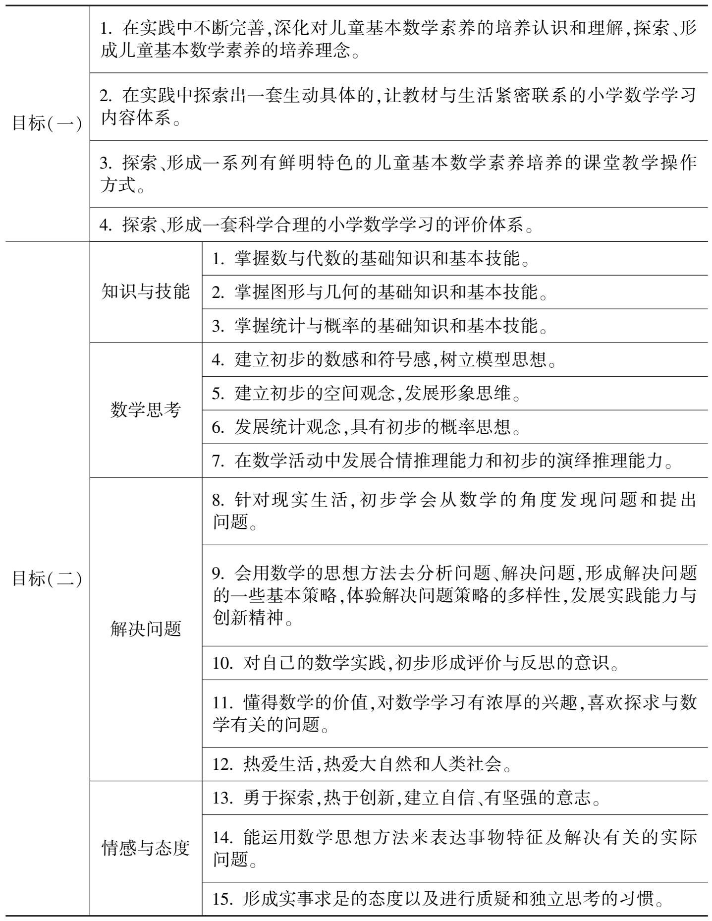
3.课题研究目标
以课程标准为指针,以“学生活动”为途径,解决数学素养的构建问题。使学生获得适应未来社会生活和进一步发展所必需的重要数学知识(包括数学事实、数学活动经验)以及基本的数学思维方法和必要的应用技能,学会运用数学的意识,了解数学的价值,增进对数学的理解和学好数学的信心。本课题的研究,以新课标的总体目标(知识与技能、数学思考、解决问题、情感与态度)这四个维度为总体目标,以学段目标为具体目标,培养学生的数学素养,促进其掌握数学知识、形成数学技能、生成数学意识、产生数学情感等,形成合理科学地评价体系和理念。切实改善小学数学教师的教学及评价方式,全面提高小学生各方面的基本数学素养。
分述如下:
续表
4.课题研究的原则
(1)因材施教、循序渐进原则
数学素养的培养要与教材内容的学习及课内外的练习有机结合起来。要由易到难,由浅入深,难易相当,逐步递进,适当设计一些条件的变式以及答案不唯一的开放性练习,激活学生的创新意识,培养学生的数学素养品质。
(2)个性化原则
个性的不同,数学素养背景就不同;角度不同,发现事物的层面就不同,对问题的理解与解决的方案也就不同。发展学生个性就是从根本上开发学生的数学素养品质。
(3)激励性原则
教师要平等地对待孩子,在课堂上努力为每一位孩子提供表现的机会,要承认差异,善于看到不同层次孩子所取得的成绩,通过鼓励,赏识孩子的数学素养行为,让每个学生体验到成功的喜悦和自身的价值,点燃孩子数学素养进取的火花。
三、课题研究的方法与过程
(一)课题研究的方法
本课题具体实施过程中主要采用行动研究法、案例研究法,个案研究法、并辅以经验总结法。这几种方法相互渗透,交替使用,在整个研究过程中根据实践的需要随时选择。
1.行动研究法。以该项目研究的阶段性内容为单位进行总结,积累经验,个案反思,形成成果。
2.文献法。《儿童数学素养内涵发展与评价的研究》作为一种新的实践,需要更新我们的教育理念,需要在教学实践中不断地反思,在研究中借鉴他人的可行之处,充分利用文献资料和个案进行比较归纳,查阅本研究有关的国内外文献资料,充分进行检索、分析与利用。
3.调查法。为了探求课堂教学的最佳契合点,保证教学效果和研究实施的可行性,最大限度地发展学生的基本数学素养和形成合理科学的评价体系,需要有目的、有计划、有步骤地对有关人员进行问卷调查,召开有关人员的座谈会,进行个别访问,与专家、学者零距离的访谈,接受面对面的指导,广泛听取意见。
4.个案研究法。个案研究法就是对单一的研究对象进行深入而具体的研究的方法。本课题在研究期间,我们就采用了个案研究法,每位课题组成员在所教学校中对优、中、差三类学生中的典型学生进行追踪、进行研究,通过观察并了解典型学生数学素养品质的变化过程,使课题组成员在课堂教学和实践活动中及时调整教学策略,以保证课题顺利实施。
5.经验总结法。教育经验总结法是根据教育实践所提供的事实,分析概括教育现象,挖掘现有的经验材料,并使之上升到教育理论的高度,以便更好地指导新的教育实践活动的一种教育科学研究方法。在本课题的研究中,经验总结法作为一种辅助方法起到了很好的作用。每当上完一节课或组织完一次教学活动后,课题组成员都要针对学生良好数学素养品质的培养进行认真的总结与反思,并在每月的课题调研会上进行交流。我们在总结、反思中感悟教学中的成功与不足之处,在总结、反思中追寻数学素养培养的良好方法与策略,在总结、反思中更加理性地改进自己的课堂教学,在总结、反思中更好地指导自己的课题研究。
(二)研究内容设计
本课题在纵向上主要研究小学数学教学内容的素养化、教学活动的素养化和教学评价的素养化,在横向上围绕这样几个问题展开研究:儿童数学素养的表征体现;促进儿童数学素养形成的因素;数学教育资源的有效开发和利用;数学学习的基本特点与方法;数学教学方法与策略;儿童解决问题的能力与水平;儿童数学素养的评价方式。为此,构建如下 5 个子课题。
(1)小学生数学素养构成要素的研究;
(2)小学生数学意识培养的研究;
(3)小学生解决问题能力培养的研究;
(4)小学生数学价值观培养的研究;
(5)小学生数学素养的评价研究。
(三)研究过程设计
(1)准备阶段(2011. 5 ~ 2011. 6)
成立课题组,建立了以赵光礼为主帅,名师工作室成员和所在学校骨干教师为主体的课题研究体系;组织召开课题开题会,举办课题研究人员培训班;深入学习《小学数学课程标准》,重点查阅《学会数学地思维》、《学习与发展》、《数学教育哲学》、《研究性学习教师导读》和《数学思维与小学数学》等资料,制定实施方案。
阶段任务:形成实验方案,确定实验班级,选择实验教师,完成开题报告。
(2)调查阶段(2011. 7 ~ 2011. 9)
阶段任务:完成问卷分析和制定出实验阶段工作分工,落实研究任务。
2011 年 7 月份开始,在认真分析、充分讨论的前提下,为了便于对《儿童数学素养内涵与评价》这一课题开展实质性研究,我们结合学校阶段测试工作,重点设计了中高年级的前测题,对全校学生进行了问卷调查。本次调查问卷主要考察学生的数学知识和能力。经过分析,我们学生之所以数学素养较低原因是多方面的,因此,我们决定分两步进行研究,首先从提高学生数学素养的有效方法和策略入手进行研究;然后,从知识与技能、数学思考、解决问题和情感态度四个方面,将数学素养评价形式分划分为四部分:课堂教学、平日作业、成长记录、笔试考试成绩。
(3)实验阶段(2011. 9 ~ 2014. 3)
以行动研究为主,辅以问卷调查法,边实践边研究,重视儿童数学素养内涵发展与评价的研究。我们坚持每月一次研究情况交流,每月一次成果汇报。这种活动形式,有利于了解课题的进展情况,有助于研究教师间相互学习、相互启发、相互促进。在整个研究过程中,我们还坚持了定期与不定期、请进来与走出去相结合的办法,培养和锻造了参与研究的教师。同时我们还从不同的班级实际出发,各自制订每个小阶段的实施计划,边研究边积累资料,做好阶段小结。
第一阶段:重在研究小学生数学素养内涵的构成要素
①组织课题组成员学习有关理论,请专家讲座;
②教师培训,理解各环节操作,明确课题实验要求。
第二阶段:重在研究小学生数学素养内涵的发展途径
①定时交流体会,展示观摩课;
②根据情况进行课题中期调整,完成中期报告;
③形成了促进学生良好数学素养培养的系列方法策略。
第三阶段:重在研究小学生数学素养的评价方式
①通过课堂教学、平日作业、成长记录评价数学的知识与技能、数学思考、解决问题、情感与态度的内容;
②加强研究难点问题;
③研究论文撰写。
(4)总结阶段。整理材料,撰写实验报告。(2014. 4 ~ 2014. 7)
在课题研究的过程中,课题组成员转变教育教学观念,大胆改革、尝试,在实践的基础上,不断总结、不断提高。基本上达到了预期的研究目标,取得了以下成果:
(一)形成了促进学生良好数学素养培养的系列方法策略
1.儿童数学意识的培养——用数学的视角去认识世界
2.儿童数学思维能力的形成——用数学的方式思考问题
3.儿童数学交流水平的发展——用数学的语言进行交流
4.儿童解决问题能力的训练——用数学的方法解决问题
5.儿童数学学习品质的造就
(二)初步建构了儿童数学素养评价实施与应用模式
我们在学习了北京教科院基础教育科学研究所杜文平的研究成果后,根据其研究成果也把数学素养评价形成指标体系。一级指标包括:数学知识技能、数学能力、数学观念和数学情感四个方面。数学知识是指数学的概念、公式和法则等,技能指运用公式、法则解决问题的操作经验。数学能力是指学生顺利完成数学活动的稳定的心理特征。数学观念则是指学生对数学总的看法。数学情感是指学生数学学习的态度和兴趣。
二级指标是依据一级指标对小学生数学素养的具体要求制定的指标,是从不同方面对上述一级指标做出的评价。其中,数学知识技能包括概念性知识、技能性知识、技能应用和简单应用四个二级指标;数学能力包括运算能力、空间想象能力、数学思维能力和解决问题能力四个二级指标;数学观念包括数学的研究对象、数学的特点和数学的价值三个二级指标;数学情感包括学习数学的兴趣、数学意识和数学学习自信心三个二级指标。
通过课题实验,我们深化了对儿童基本数学素养培养的认识和理解,探索、形成小学生基本数学素养的培养理念,在教师的有效组织和引导下,学生的数学素养有效提高,教师的评价体系进一步完善。实验期间,我们定期组织课题组成员上研究课,作专题研究汇报。利用教师的参与听、参与教、参与做的过程,向校内推广研究成果。截至今天,研究性学习的课堂教学模式在工作室老师的带领下,在其所在学校内各科中全面铺开。于是,我们将全体研究者在研究中的经验、典型案例以及学生的研究学习的体会撰写成文,汇编成册,供大家参考。