购买
下载掌阅APP,畅读海量书库
立即打开
畅读海量书库
扫码下载掌阅APP

第一节
美国税改评析

一、美国特朗普税改评析

2018年1月1日,时任美国总统特朗普签署的《减税与就业法案》(以下简称特朗普税改法案)开始实施。这一税改号称是自1986年里根税改以来美国最大规模的一次税改,其进展、成效以及影响备受各方关注。基于2018年至2021年期间对特朗普税改的跟踪研究,本文从以下几个视角对其做出评析。

(一)特朗普政府以税改为切入点落实“美国优先”

近年来,世界经济增长速度放缓,复苏乏力。许多国家包括美国在内纷纷围绕促进增长和应对风险两大目标进行经济改革。美国总统特朗普号称要“让美国再次伟大”,先后推出了一系列促进经济增长的改革措施,其核心就是以减税为主的税制改革,以税改促进和配合其他改革目标的实现。同时,美国税制本身的复杂性和缺乏竞争力,也成为特朗普政府说服各方推行税改的理由。简化税制和提高美国税制的国际竞争力是特朗普税改法案设计的重要定位。

由于共和党与民主党两党的政治博弈,特朗普税改法案以微弱优势艰难出台。2017年4月26日,特朗普上任百日之际,白宫正式公布税改纲要;11月16日,众议院以227∶205票通过税改方案;12月2日,参议院以51∶49票通过税改方案;12月20日,参议院与众议院分别以51∶48票、224∶201票通过了协商一致的税改法案;12月22日,特朗普正式签署使之成为法律;2018年1月1日起实施。可以说,特朗普税改法案的最终版实际是一个共和党与民主党两党、参议院与众议院两院博弈形成的混合法案,比共和党最初提出较为激进的税改提案有了较大退让和妥协。

(二)特朗普实施了有增有减、以减为主的全面税改

特朗普税改法案仅限于联邦税的改革,主要涉及联邦个人所得税、公司所得税以及跨境税制,表现为有增有减、以减为主的全面结构性税改。美国税收联合委员会报告预测,2018—2027财年,特朗普税改法案将累计增税40423亿美元,累计减税54983亿美元,累计净减税14560亿美元。特朗普税改法案主要包括以下几方面内容。

一是个人所得税改革:小幅降税率,翻倍提高基本费用减除标准。此次税改,适用综合所得的七档个人所得税边际税率中,有五档税率小幅降低。改革前,适用于不同申报形式的个人所得税税率是:10%、15%、25%、28%、33%、35%、39.6%,改革后税率分别为:10%、12%、22%、24%、32%、35%、37%。单身个人和已婚分开申报的基本费用减除标准由2017年的6350美元增加到1.2万美元,夫妻联合申报的基本费用减除标准由2017年的1.27万美元增加到2.4万美元,户主申报的基本费用减除标准由2017年的9350美元增加到1.8万美元。取消每名纳税人和受赡养者享有4050美元的免税额。每抚养一名17岁以下的子女,可获得的税收抵免额从1050美元提高到2000美元。限制了房产贷款利息扣除政策,由税改前的首个(第一套和第二套住宅总计)100万美元以下贷款额的利息可以税前扣除,改为首个75万美元以下贷款额的利息可以税前扣除,且设定了1万美元的上限,等等。个人所得税改革部分条款在2025年12月31日后失效。美国税收联合委员会报告预测,此次税改后会使个人税收累计减税11266亿美元。

二是公司所得税改革:大幅降税率,加大资本性支出费用化。公司所得税税率由税改前的八档超额混合累进税率15%、25%、34%、39%、34%、35%、38%、35%,改革为企业统一适用单一税率21%,降幅达40%。由于美国各州和地方的公司所得税税率不一,平均在4%左右,因此,税改后美国公司的公司所得税综合税率为25%左右。预计此项政策在未来10年减税13485亿美元。税改后,企业在2017年9月27日至2023年1月1日期间购置并投入使用的、除不动产之外的资产当年可以100%费用化,即允许在税前直接一次性扣除。但是,该优惠政策为临时性政策,从2023年至2027年,企业购置资产可扣除的比例每年递减20%,分别为80%、60%、40%、20%。预计此项政策在未来10年减税863亿美元。此外,特朗普税改法案中也包括限制税前扣除、取消税收优惠等增税政策。美国税收联合委员会的测算,公司所得税的减税措施未来10年将减收15552亿美元,增税措施将增收9014亿美元,增减合计总体上减收6538亿美元。

三是国际税制改革:“胡萝卜加大棒”。与公司所得税和个人所得税降税率、简税制不同,此项税改使美国原有的国际税制更加复杂,同时明显体现出立法者的改革意图。一方面,通过引入参股免税制、对海外累积利润课以低税、减免部分无形资产所得等“胡萝卜”促进海外资本和无形资产回流。如:对美国母公司在2017年12月31日以后从持股比例在10%以上、持股时间超过1年的海外子公司取得的股息予以免税;将美国母公司的海外子公司在1986年以后产生并囤积在境外的利润,强制性并入美国母公司的利润,按照较低的税率征税;对“境外无形所得”按照一定比例实施减免,2018年至2025年,减免比例为37.5%,2026年以后减免比例降至21.875%。另一方面,通过征收税基侵蚀税、全球无形所得最低税等“大棒”防止利润和工作机会向海外转移。税基侵蚀税限制美国企业向境外关联方支付特定款项(税基侵蚀支出)的税前扣除,促使美国国内企业选择本土供应商,达到防止税基侵蚀、遏制工作机会流失的目的;全球无形低税所得针对美国企业的受控外国企业的超额回报课税,当境外税率低于13.125%时,需在美国缴税。美国税收联合委员会报告预测,这些措施将使跨境税收累计增税3244亿美元。

四是其他方面改革。税改法案除了涉及个人所得税、公司所得税和国际税制三大方面的内容,还提高了遗产和赠与税的免税标准,降低了部分酒类产品的消费税税率。

(三)特朗普税改法案短期内对美国国内经济发展具有一定促进作用

特朗普税改法案在短期内对美国宏观经济的刺激效应比较明显,同时其负面效应正逐渐显现,改革风险正在不断加大。长期来看,税改的积极作用可能会被巨额财政赤字、贫富分化加剧以及贸易摩擦所抵销。

联邦税收收入主体并未“伤筋动骨”。根据美国财政部和国会预算办公室发布的数据,2017—2019财年美国联邦税收收入情况见表2-1。从数据可以看出,此次税改并未伤及个人所得税这个占据美国联邦税收收入半壁江山的根本基础,个人所得税和社会保障(工薪)税甚至还保持了稳步小幅增长;公司所得税2018财年降幅较大,与税改法案实施前相比,在税收总收入的占比显著下降,也表明大企业是税改的真正受益者。美国税收与经济政策研究所数据显示,2018年美国最大的60家企业税前收入为790亿美元,缴纳的联邦公司所得税却为零。

表2-1 2017—2019财年美国联邦税收收入

单位:亿美元

数据来源:美国财政部、美国国会预算办公室官网。

税改在短期内促使经济增长先升后降,长期提振效果微乎其微。特朗普宣称,税改将使美国经济从3%的GDP增速提高到4%、5%,甚至达到6%。然而,特朗普税改法案实施两年来,远未达预期。美国自2009年以来GDP年均增速为2.2%;特朗普税改法案实施前几年,2014财年GDP增速为2.5%,2015年为2.9%,2016年为1.6%,2017年为2.2%;特朗普税改法案实施后,经济指标短期内确实亮眼,税改的提振效果立现,2018年第二季度GDP增速达到4.2%,创2014年以来最高,第三季度依然保持3.5%的高增速,第四季度回落至2.2%,2018全年经济增速为2.9%;进入2019年以来,前三季度GDP增速分别为3.1%、2%、2.1%,第四季度为2.1%,与前一季度持平,综合全年来看,2.3%的经济增速远低于特朗普政府预测的3%。美国税收联合委员会预测,2018年至2027年的10年内,减税平均每年对经济增速的贡献率将不到0.08%。

财政赤字扩大,政府债务增加。此次税改对于联邦财政长期的收支平衡基本是负面影响。国会预算办公室在2019年11月7日发布的报告中,对2019财年美国财政收支情况进行了总结。2019财年,美国联邦预算赤字为9844亿美元,比2018财年高出26%,达到2012年以来的最高水平;预算赤字占GDP的比重为4.6%,比2018财年高0.8个百分点。2019财年,公众持有的联邦债务达到16.8万亿美元,比上年增长1052亿美元;公债占GDP的比重从2018财年末的77.4%升至2019财年末的79.2%。国会预算办公室预计,按照现行法律推算,在2020财年至2029财年期间,预计年均赤字为1.2万亿美元,占GDP的比重在4.4%到4.8%之间波动,远高于过去50年的平均水平。由于持续的巨额赤字,预计公债将不断增加,2029财年将达到GDP的95%(二战后的最高水平)。

税改促进了美国海外资金回流,但是回流步伐逐渐放缓,且未转化为有效投资。美国商务部经济分析局2019年6月的修正数据报告显示,2017年美国企业共回流海外利润1551亿美元,受税改影响,2018年累计回流7765亿美元,近5倍增长。如果分季度分析近两年回流的金额不难发现,汇回利润总体呈现逐季降低的趋势,特别是2018年前三季度,金额逐季度递减明显,从2859亿美元、2238亿美元降至1202亿美元。2019年前三季度回流金额较2018年同期大幅回落,分别为1002亿美元、704亿美元、953亿美元。截至2019年第三季度,国会报告显示,2017年年底以来海外利润回流美国的数字已达1.04万亿美元,该金额仍远低于特朗普总统承诺带回美国境内的4万亿美元。尽管如此,各方的分析和测算都表明,汇回的利润并没有转化为美国未来的经济增长潜力,而是更多被上市公司用来增派股息和回购股票。美联储一项研究表明,2018年的股票回购活动达到了创纪录的1.1万亿美元。美国联邦储备经济数据库(FRED)显示,在税改法案通过前的4年中,私人直接投资每年增长约3.3%。特朗普税改法案颁布以来的两年中,该比率下降到2.5%。国际货币基金组织(IMF)也同时指出,2018年美国商业投资实际增长值低于历史税改水平。美国众议院筹款委员会的听证会、白宫发布的《总统经济报告》以及高盛集团的分析都呼应了IMF的观点。

税改对美国国内消费几乎没有拉动作用。美国国会研究局的研究显示,2018年美国消费的实际增长率为2.6%,与2017年(2.5%)大致相同,低于2014—2016年,符合美国近年消费发展趋势。单从数据看,可以说2018年消费几乎没有增长,其背后原因可能是大部分的减税红利流向了刚性消费意愿低的大企业和高收入个人。这说明,在充分就业或接近充分就业的国民经济中,财政刺激的作用是较为有限的。

税改后失业率呈下降趋势,但是否归功于税改尚待观察。2018年以来,就业机会激增,2018年平均每月新增约22.3万个就业岗位,相比之下,2017年和2016年的平均每月新增岗位数量分别为17.9万和19.3万。2019年,美国就业增长出现放缓迹象,截至2019年10月,每月新增就业岗位数量仅为16.7万,但仍强于预期。同时,美国失业率连年下降,2016—2018年美国失业率分别为4.88%、4.35%、3.89%。2019年9月失业率更降至3.5%,创50年来(自1969年5月起)新低。

税改后大企业和富人受益更多,将加剧贫富分化。税改政策中的漏洞助长了大企业避税势头,使小企业被置于更加不利的竞争地位。自2011年至2018年,美国财富500强企业中联邦公司所得税纳税额为零的企业数量分别为32、34、32、28、29、15、30、60家。从中不难看出,特朗普税改法案实施后,联邦公司所得税纳税额为零的企业数量不减反增,企业避税更加猖獗。同时,高收入群体从税改中获得的利益远高于中低收入群体。税改后,收入前5%人群的时薪增速加快,明显高于收入在前50%和前90%人群的时薪增速。据美国税收政策中心预测,到2027年,减税政策所产生的收益中有83%都将流向收入金字塔顶端人群。据美国劳工部报告,2017年“生产性和非管理性雇员”的平均周薪为742美元,2018年为766美元,名义工资增长率为3.2%,但经GDP价格平减指数调整后,实际工资仅增长1.2%。该增幅小于工资2%的总体增幅,可以说,普通工人几乎未享受到税改的红利。

美国国内收入局(IRS)多措并举,确保税改法案平稳落地。根据IRS 2020年1月发布的工作年报,2019财年IRS员工总数为78004人(其中12600人为临时和报税季雇员),为历史最低数。同时,受美国联邦政府关门影响,到2018年12月底IRS仅有不到1万名员工照常工作,只占其总人数的12%。在人员少任务重的情况下,IRS通过建立健全相关工作机制、提供多元税收征管与纳税服务方式、加大税改法案的宣传与培训等多种措施,于2019年1月28日成功开启了税改法案生效后的第一个报税季。截至报税季结束当周,IRS已收到1.37亿份纳税申报表(2019年全年收到约1.55亿份纳税申报表),共向纳税人支付2609亿美元的退税,低于2018年报税季2653亿美元的退税,在已处理的纳税申报表中,纳税人收到退税的比例为73.2%(近9600万人),与2018年同期的73.1%基本持平。IRS网站的访问量超过4.2亿次,其中访问量最大的“我的退税在哪里”电子追踪工具,在本报税季已经被使用超过2.7亿次。纳税人对较传统的服务渠道亦有很强的需求。截至2019年3月15日,IRS的自动化信息系统共接听了450万个热线电话,IRS的自动化信息系统向1200多万纳税人提供了有价值的信息和答复,此外还为全国358个纳税人援助中心的约43.4万纳税人提供了面对面辅导。尽管IRS已尽力促使税改法案平稳落地,但还是暴露了一些征管问题,如:纳税援助供给不足,税收征管信息化系统的软硬件比较落后,税改法案的变化加大了申报难度,法案大多数条款的配套征管文件出台滞后,等等。

(四)特朗普税改影响世界税改趋势及全球税收治理秩序

特朗普税改加速了以降低公司所得税税率为主的各国减税进程。面对美国汹涌而来的减税政策,无论是主动应对,还是被动调整,亦或早前已纳入立法,世界主要国家都纷纷加入了减税队伍中,普遍通过下调公司所得税税率、实施配套税收优惠政策等方式降低企业税负。OECD《税收政策改革2019》显示,各成员国公司所得税平均税率从2000年的32.2%下降至到2019年的23.5%。除了大幅下调税率以外,各国还出台了增加加计扣除、加速折旧等一系列配套的税收优惠政策,使企业的实际税负进一步下降。

特朗普税改引发各国对“属人征税”和“属地征税”模式的再审视。特朗普税改正式引入“半属地征税”模式,相比于税改前“属人+属地”的全球征税模式,是一个显著的变化。据统计,OECD 36个成员国中有30个国家、G20成员中有12个国家实行免税法。抵免法曾经在很长一段时期内被主要经济大国采用,但近年来,随着世界经济形势的大变革,抵免法已不能够完全适应快速发展的境外投资活动,影响了本国投资者在东道国的竞争力,各国境外所得税收抵免制度逐渐由抵免法向免税法过渡。从国际发展趋势看,一是实施免税法的国家不断增多,二是混合税制是各国境外所得征税制度采用的普遍形式,三是同时辅以反避税措施以防止政策滥用。

特朗普税改加剧全球贸易、产业以及国际税源的争夺。特朗普税改中多项跨境税制改革措施叠加,可能会引起全球知识产权归属地变动、第三产业布局改变、高回报产能迁移、税收竞争加剧,并可能对跨境贸易产生影响,带来国际秩序新一轮的变化和调整。美国企业在海外的累积利润约为2.6万亿美元,约占GDP的14%。通过对海外利润征收较低税率,可实现部分美国企业海外利润回流。尽管减税在短期内对拉动外商直接投资的作用有限,但长期来说,减税会提高美国营商环境吸引力,有助于吸引产业资本回流美国。此次税改一方面给予美国企业超额所得的减免优惠(FDII),另一方面将海外受控外国企业的超额所得纳入征税范围(GILTI),消除了跨国企业将无形资产转移到境外的动机。美国企业获得高于有形资产总额10%的利润可以适用FDII优惠税率。因此,轻资产、高回报的第三产业将是极大的受益者。FDII可能会吸引特定服务型跨国企业把劳务机会转移至美国。FDII制度实质上是给出口产品或服务提供了变相补贴。在此税制下,出口额越大、超额回报越大的企业受益越大。企业在美国生产再向境外销售的税收优势将更为凸显,将高端产能转移至美国将有助于降低企业整体税负。美国实施对GILTI课税,主动挤压美国企业利用低税地或避税地(有效税率在13.125%以下的税收辖区)进行筹划的空间,实质上是先下手为强,避免其他国家以“打击多重不征税”名义染指美国企业在海外利润,即在全球打击逃避税高潮迭起的背景下,及早将海外税基置于美国篱笆之内,避免成为众矢之的。

挑战国际税收合作成果,冲击全球税收治理秩序。自2013年9月开展BEPS行动计划以来,国际税收合作的重点由解决双重征税,转变到打击双重不征税。截至2022年6月共有141个国家加入BEPS包容性框架,承诺落实BEPS行动计划四项最低标准。在解决不征税问题上,美国先下手为强,率先将不征税利润纳入自己的征税范围。美国税改是单边措施,不需要同任何国家合作,通过加强对其居民的征税实现政策目标。在各国深入开展多边税收合作的背景下,美国单边措施带来的示范效应在一定程度上影响了各国通过合作共同应对税收挑战的信心。特别是在数字经济领域,许多国家在就数字经济课税达成共识以前,纷纷推出了单边措施,加剧了国际税收环境的不稳定性。同时,美国的跨境税收制度也会影响国际税改的进程,从而影响国际税收规则的走向,突出体现在美国“最低税”理念已被纳入OECD数字经济“支柱二”——全球最低税提案中,美国在国际税收规则的制定中依然具有强势话语权。虽然随着以中国、印度等金砖国家为代表的新兴经济体迅速崛起,在税收领域,重新分配话语权、增加发展中国家的代表性已成为大势所趋,但是,在国际税收治理秩序和国际税收规则制定的话语权方面,发达国家与发展中国家之间的争夺将是一个长期而艰巨的过程。

(五)特朗普税改对中国的长期影响需要重视

预计短期内特朗普税改对我国制造业的实际影响有限。一是从全球制造业分工情况看,我国制造业处于由制造大国向制造强国发展的过渡阶段,我国制造业与美国制造业“硬碰硬”的竞争领域不多。二是从制造业成本比较情况看,短期内我国制造业综合成本仍具有相对竞争优势。近年来,我国连续实施结构性减税和更大规模减税降费,有效降低企业负担,营商环境日益改善,跨国制造业企业不会简单追求低税率而放弃中国市场的综合比较优势。三是从制造业实际税负情况看,我国中高端制造业税负水平较低。我国中高端制造业企业,符合条件的可以享受高新技术企业15%优惠税率,西部省份企业可享受15%的西部大开发优惠税率,叠加研发费用加计扣除等优惠政策后,我国中高端制造业企业的所得税税负比美国仍保有相对竞争力优势。

从长期看,特朗普税改后,中美制造业的实际税负差距有所缩小,可能会对我国制造业转型升级和战略性新兴产业发展产生一些不利影响。

特朗普税改将给我国的税制竞争力带来一定压力。从税率看,美国税改分别降低了公司所得税税率和个人所得税税率。我国企业所得税法定税率为25%,美国公司所得税综合税率水平在25%左右(联邦税加上地方税),与我国相当。个人所得税方面,我国个人所得税占主体的工资薪金所得实行3%~45%的七级超额累进税率,而美国个人所得税也实行七档税率,但最高档税率已下降为37%。与之相比,我国工资薪金所得的最低税率虽然较低,但最高税率偏高。总体来看,我国的所得税税率优势已不明显。从税基看,特朗普税改设置了大量公司所得税和个人所得税税基优惠。应当说,我国近年来实施的大规模减税降费举措有效地对冲了特朗普税改带来的中美实际税负比较压力,但是单从中美法定税率比较看,我国税制的竞争力已不明显。

对美国的国际税制改革必须引起高度重视。美国税改中的BEAT和GILTI出台之时争议较大,欧盟五国财长甚至发信谴责。但由于各国经济复苏迟缓,各国税收竞争不断加剧,尤其是数字经济下对征税权的争夺日益白热化,欧盟各国对BEAT和GILTI的态度逐渐转变,甚至在法、德等国的强力推动下,OECD主导推出了以BEAT和GILTI为蓝本的数字经济国际税收问题共识解决问题的“支柱二”——全球最低税。BEAT规则与G20主导的BEPS行动计划在防止税基侵蚀与利润转移的目标上是基本一致的,但运行机制方面没有遵循国际税制改革中达成的共识。中国作为BEPS项目的参与国,必须坚持在BEPS框架下开展防止税基侵蚀和利润转移的相关工作,以维护我国及发展中国家税收利益。

二、美国拜登税改评析

2021年1月20日,拜登宣誓就任美国第46任总统。在世界各国普遍减税的大背景下,在为赢得更多选票主动选择减税政策的竞选偏好下,拜登却逆势提出了以增税为主的税改计划,目的是达到其施政目标。

(一)拜登新政

2021年1月14日拜登发表演讲称,美国需采取更多举措控制新冠疫情和救助经济,并提出救助、复苏“两步走”计划,为美国家庭、企业、地方政府等提供资金援助,通过投资基础设施、清洁能源、研发创新等推动美国经济复苏。拜登政府先后公布总规模约1.9万亿美元的“美国救助计划”和涉及总投资2.3万亿美元的“美国就业计划”、1.8万亿美元的“美国家庭计划”。同时,通过一系列的增税计划为经济救助和复苏筹集资金。

1. 第一步经济救助计划:《2021年美国救助计划法》的实施

拜登正式就任美国总统以后,快速推动“美国救助计划”的立法。虽然在立法过程中并没有得到共和党的支持,但凭借民主党控制参众两院的微弱优势于2021年3月10日快速完成议会审议,并于3月11日由拜登签署并生效。

(1)实施背景

受新冠疫情影响,美国经济出现严重下滑,就业形势也不容乐观,2020年美国GDP按可比价格计算,同比实际缩减3.5%。这创下了二战以来美国GDP的最大跌幅,也是2009年国际金融危机以来首次出现负增长。美国经济下行的同时伴随着严重的失业问题,失业率和失业人数远高于新冠疫情前的水平,永久失业人口持续维持高位。此外,美国政府此前推出的财政刺激政策涵盖领域较为有限,且大部分将在2021年3月到期,“美国救助计划”的发布也是对前期救助政策的延续。

(2)主要内容

从内容上看,《2021年美国救助计划法》(以下简称《救助法》),为各行业应对新冠疫情提供了财政拨款和资金支持,涵盖农业、卫生、教育、劳动、银行、住房、国土安全、政府事务、环境、商业、科学、交通运输等领域。从受益对象看,《救助法》对美国个人提供直接补贴和税收减免,充实社会保障金以支持养老和再就业;对困难企业提供财政拨款援助,向行业基金注资以促进恢复生产和产业振兴。

《救助法》的1.9万亿美元主要用于五方面救助:一是新冠疫情防控方面,启动全国范围的疫苗接种计划遏制新冠疫情,让学校安全开学,大约3000亿美元;二是个人救济方面,向遭受疫情冲击的美国家庭和工人提供各方面的救济,大约11000亿美元;三是资助地方政府方面,为州和地方政府提供资金,大约3600亿美元;四是资助中小企业方面,为困难的中小企业提供援助,大约590亿美元;五是资助交通行业方面,为交通运输行业提供大约560亿美元的资金支持。

除了财政直接拨款外,《救助法》还规定了一系列减税措施以减轻疫情期间纳税人负担。主要包括提高儿童税收抵免额度、扩大勤劳所得税收抵免范围并提高抵免额度、扩大子女抚养抵免范围并提高抵免额度、延长带薪病假和带薪家庭假期的薪资税收抵免期限、完善“留住员工”抵免、提高医疗保险抵免额度、扩大免税所得和支出扣除的范围以及学生贷款不计入应税所得等措施。

2. 第二步经济复苏计划:“美国就业计划”和“美国家庭计划”

2021年3月31日,拜登在宾夕法尼亚州匹兹堡市发表演讲,表示“重建美好未来”计划具体包括“美国就业计划”和“美国家庭计划”两个部分,见图2-1。

(1)实施背景

新冠疫情导致2020年美国经济遭遇二战以来最严重的萎缩,经济活动停滞。拜登表示美国因疫情死亡人数超过了两次世界大战(5万+29万)和越战(4.7万)阵亡人数总额,直逼美国内战死亡人数(60万)。新冠疫情导致2020年美国经济遭遇严重打击,民众失业并陷入贫困。据统计,美国大约有7400万人申请失业保险金,占美国劳动力的45%;近20%的家庭没有足够食物;26%的家庭付不起房租。美国基础设施建设落后的现状亟待改善,设施水平落后问题突出,急需大规模更新和加强。另外,与中国竞争已经成为美国两党共识。在此背景下,该计划还作为增加美国与中国竞争优势的方案。

图2-1 “重建美好未来”计划结构示意图

(2)主要内容

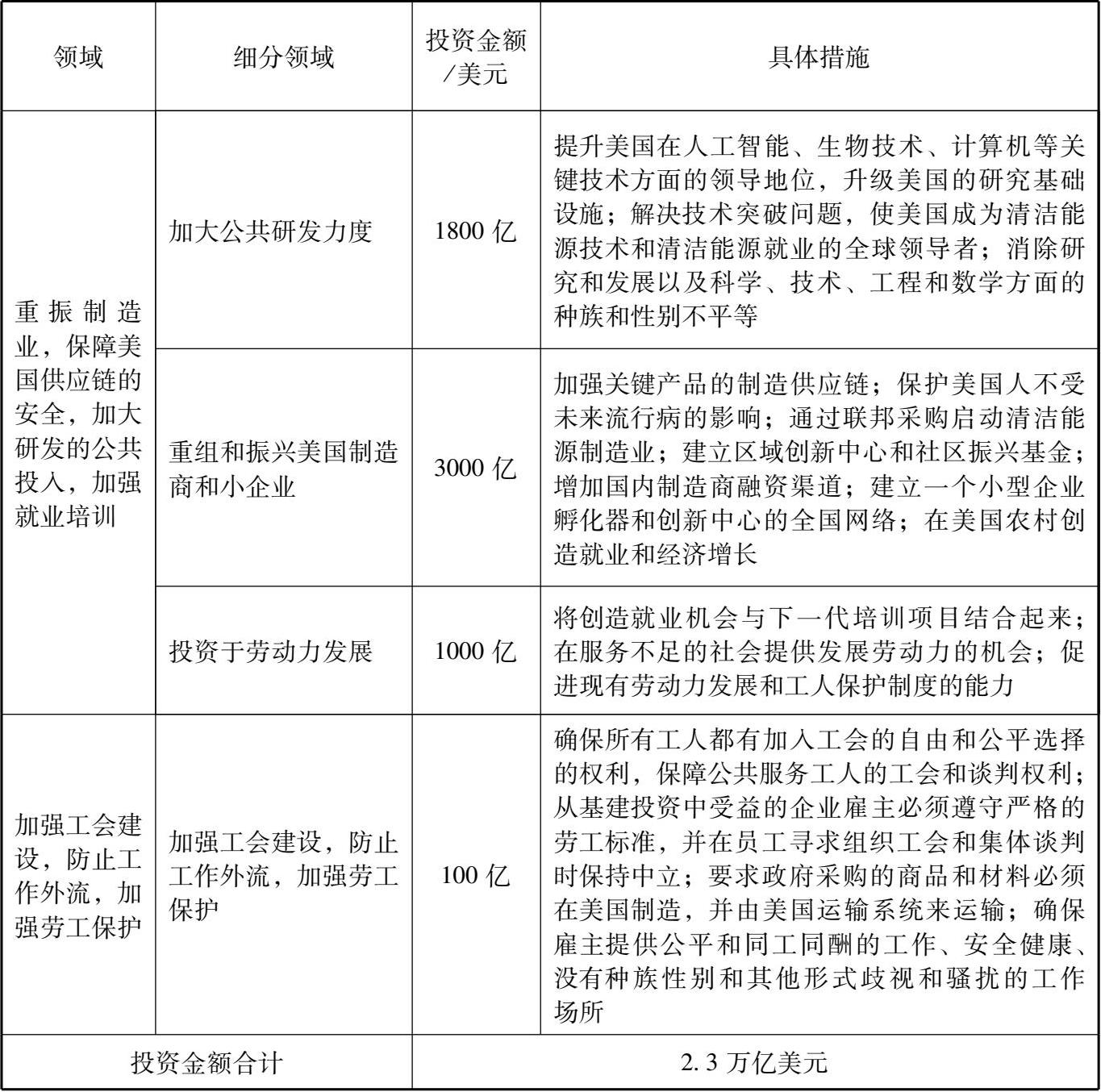
“美国就业计划”于2021年3月31日颁布,涉及总投资约2.3万亿美元,主要投向基建及制造业。在未来8年时间里投放,预计每年投资额约为GDP的1%。该计划是对美国生产力和经济长期增长的一次性资本投资,旨在升级美国的基础设施,振兴制造业,对基础研究进行投资,支撑供应链,提供更多的工作岗位,提高美国的总体竞争力。

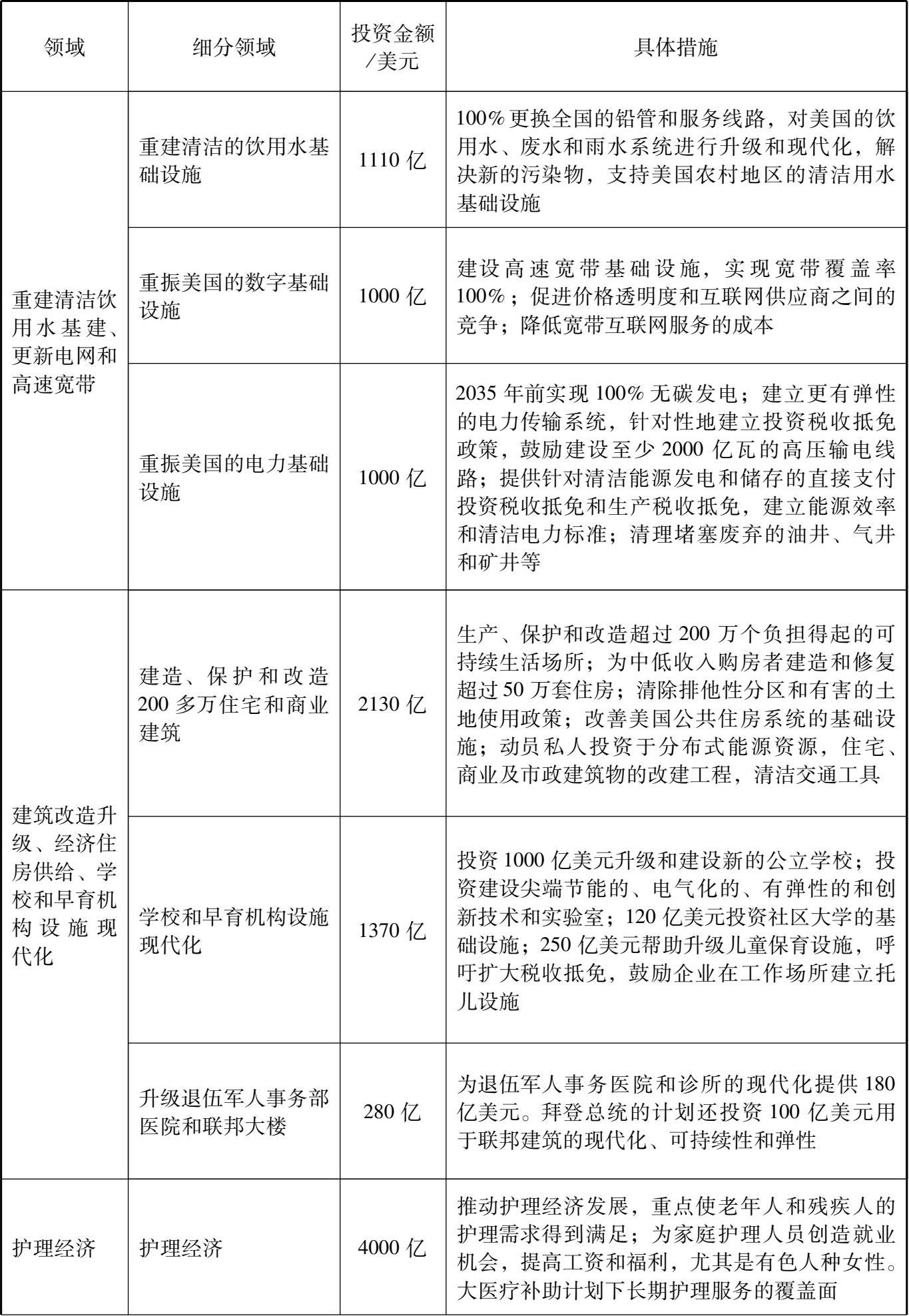
从“美国就业计划”内容看,主要是通过实施基础设施建设一揽子计划,以升级美国现有基础设施,刺激经济复苏并创造就业,其核心内容为通过巨量的气候友好型基础设施建设为美国人民创造大量的优质就业机会。主要包含六个方面:一是修复高速公路,重建桥梁,升级港口,机场和运输系统(规模为6710亿美元);二是提供干净的饮用水、更新的电网和高速宽带(规模为3110亿美元);三是建筑改造和升级(规模为3780亿美元);四是发展护理经济,提高护工工资和福利(规模为4000亿美元);五是重振制造业,保障美国供应链的安全,加大研发的公共投入,加强就业培训(规模为5800亿美元);六是加强工会建设,防止工作外流,加强劳工保护(规模为100亿美元)具体见表2-2。

表2-2 “美国就业计划”主要内容

续表

续表

2021年4月28日,拜登在美国国会联席会议上正式介绍了1.8万亿美元的“美国家庭计划”,作为其“重建美好未来”计划架构中的第二部分,包括大约1万亿美元的投资以及8000亿美元的税收减免。1万亿美元的资金投放范围涉及民生多个领域,具体包括:2000亿美元用于与各州合作为所有3岁至4岁儿童提供免费的幼儿园教育;2250亿美元用于高质量的幼托服务,并确保按照家庭收入阶梯式承担部分幼托费用;2250亿美元用于建立全美范围内带薪育儿和病假综合计划;1090亿美元用于确保所有学生可免费参与社区大学,时间跨度为2年;大约850亿美元提供给佩尔助学金,向低收入学生提供最多约1400美元的助学金;620亿美元用于提高大学的保留率和完成率;390亿美元为家庭收入低于12.5万美元的学生提供两年的学费资助,学生应就读于四年制历史悠久的非洲裔学院或大学、部落学院或大学以及服务少数族裔的教学机构;450亿美元用于满足儿童的营养需求,包括扩大夏季膳食计划的范围。此次“美国家庭计划”并没有创新的税收减免措施,只是将此前已实施的税收减免政策有效期延长,甚至永久化:将《救助法》中的医疗保险费用减免措施永久化;将《救助法》中的儿童税收抵免计划延长至2025年并实行永久全额退税;将《救助法》中的托儿费用税收抵免政策永久化;将《救助法》中的无子女员工所得税抵免政策永久化。

3. 拜登新政特点

(1)分步实施,目标明确

美国拜登政府提出救助、复苏“两步走”计划,为美国家庭、企业、地方政府等提供资金援助,通过投资基础设施、清洁能源、研发创新等推动美国经济复苏。《救助法》是拜登政府在尚未就任以前就已经提出的救助、复苏“两步走”计划的第一步,拜登将第二步计划分成了两个部分,第一部分“美国就业计划”在2021年3月31日公布,该计划与基建、研发、护理经济、制造业等领域的投资相关;第二部分“美国家庭计划”于4月28日公布,该计划与儿童保育、医疗保健、教育等领域的投资相关。

拜登新政强调通过增加政府支出,推动基础建设来增加就业,刺激消费和生产。拜登设想对美国经济进行大刀阔斧的改革,结束联邦在基础设施建设方面数十年的停滞状态,并使政府在这些领域的投资占经济总量的比重达到1960年代以来的最高水平。

(2)为实施经济计划配套增税的筹资措施

为支持2.3万亿美元“美国就业计划”,拜登政府提出“美国制造税收计划”。该税改计划预计未来15年间将为美国带来约2.5万亿美元的额外收入,进而支持拜登旨在投向基础设施、社会福利等领域的8年支出计划。

为支持1.8万亿美元的“美国家庭计划”,拜登计划通过对富人增税、提高资本利得税税率、加强国内收入局执法(拜登政府计划投入800亿美元)等措施,来为一揽子家庭计划提供资金。这些新措施预计将在10年内筹集约1.5万亿美元。

(3)主张全面投资美国软硬件基础设施,强调创造就业的作用

“美国就业计划”对基础设施的定义十分宽泛,一是传统基建,如道路、桥梁、水利等;二是新基建,如宽带互联网;三是研究性基础设施,比如人工智能、生物技术、半导体等技术以及实验室等实体设施;四是人力相关的基础设施,比如就业培训、工会建设等。拜登政府认为,基本上每项大规模投入都将为美国创造大量就业岗位,计划重点着眼于就业机会、工薪福利和就业培训等措施。在拜登看来,贫富分化、种族矛盾、社会分裂是当前美国最需要解决的根源性的问题。通过基础设施建设可以为人们提供更多就业,减少贫富差距。

(4)旨在改善美国供给侧相对薄弱的现状

新冠疫情以来,美联储和美国财政部通过货币宽松和财政刺激相配合的方式向市场注入大量流动性。加上2021年3月拜登政府上台后通过的1.9万亿美元的《救助法》,美国财政支出规模超过10万亿美元,相当于2020年GDP总量的50%左右。“美国就业计划”以基建和技术发展为主要推手,从供给侧推进经济复苏,同时起到改善就业市场环境的作用。

(5)拜登国际税改方案具有明显的战略意图

一是将征收的税款用于基础设施、研发、制造与新能源;二是提高税率后,最大力度地防止总部倒置、税基侵蚀和利润转移、工作机会外包,并更好地支持美国产品和劳动出口;三是从海外吸引利润回流,压缩来源国的税收回报;四是快速推行全球最低税,形成美国主导下的国际税改新规则、新体系;五是实现欧美合流,塑造全球国际税收新规则,防止产业空心化,防止产业和技术的大量转移,防止新兴经济体和发展中国家从欧美投资中获取利润和技术收益。

(二)拜登新政的配套资金来源

1. 为“美国就业计划”配套资金:对大企业增税

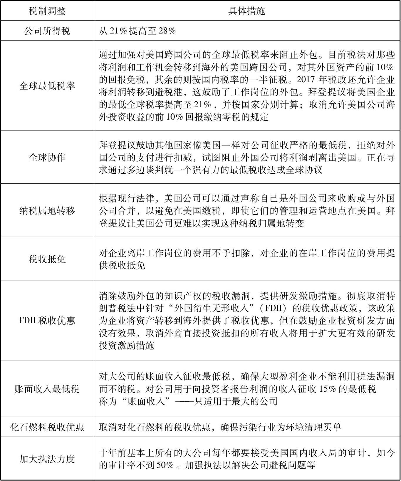
2021年4月7日,美国财政部发布了“美国制造税收计划”报告(见表2-3),着重于取消离岸投资激励措施、减少利润转移、反击公司税领域竞争,并为清洁能源的生产提供税收优惠政策。该计划与拜登的2.3万亿美元“美国就业计划”中的增税要求相配套。美国财长耶伦表示,“本次税改计划对所有美国人都更加公平,有利于消除公司将投资和利润向海外转移的动机,并将筹集更多的资金以满足美国国内需求。”该税改计划预计未来15年间将为美国带来约2.5万亿美元的额外收入,进而支持拜登旨在投向基础设施、社会福利等领域的8年支出计划。

表2-3 “美国制造税收计划”主要内容

在美国财政部公布的长达19页的报告中,这份未来将与“美国就业计划”“美国家庭计划”一同闯关国会的税改法案主要包括以下内容。一是将公司所得税税率从目前的21%提高至28%。二是加强美国跨国公司的全球最低税率。美国财政部计划修改2017年版本的全球最低企业税率,将GILTI课税税率从10.5%提高到21%,并按国家实施。三是通过鼓励在全球范围内采用更高的最低税率,减少外国司法管辖区对维持超低公司税率的动力。四是对利润丰厚但应税收入很少的大公司的账面收入征收15%的最低税率,确保他们至少缴纳部分税款。五是对目前激励措施奖励无形资产超额利润的缺陷进行调整,并对新的研发(投入)给予更慷慨的激励。六是通过税收措施鼓励清洁能源生产代替化石燃料补贴。美国财政部计划取消对化石燃料行业的一系列税收优惠,此举将在10年内增加350亿美元的收入。取而代之的是新的清洁能源税收优惠政策,包括对电动汽车和高效电器的税收优惠。七是加强执法以解决企业避税问题等。

这项税改计划最重要的部分是将对企业国内和海外利润提高(施加)最低税率标准。美国财政部表示,根据拟议的最低税率,估计约45家企业每年平均缴纳3亿美元的税款,为政府带来约135亿美元的新收入。

2. 为“美国家庭计划”配套资金:对富人增税

拜登计划通过对富人增税、提高资本利得税税率、加强IRS执法等措施,来为一揽子家庭计划提供资金。这些新措施预计将在十年内筹集约1.5万亿美元。

加强税收执法。拜登计划通过确保最富有的美国纳税人遵循与所有其他纳税人适用相同的规则,来打击富人逃避税行为,具体措施主要包括:要求金融机构报告有关账户信息,以使投资和商业活动产生的收入像工资一样报告给IRS;增加对IRS的资金投入,同时确保将更多资源用于高收入人群的征管,而不是针对实际收入低于40万美元的纳税人。该计划预计在十年内筹集7000亿美元。

对富人增税。主要包括:将个人所得税最高税率提高到39.6%;将收入在100万美元以上家庭的资本利得税税率从20%提高至39.6%,结合现有的投资收入附加税,这一举措将使富人的联邦投资税率达到43.4%,达到第二次世界大战以来美国资本利得税税率的顶峰;结束长期以来对遗产的资本利得税减免,对将所继承的遗产卖出时按照继承时的资产市场价值而不是实际购买价格作为成本基础,从而提高计税依据;堵塞附带利息漏洞,确保对冲基金合伙人足额纳税;结束特殊的房地产税收减免政策;堵塞医疗保险税相关法律上的漏洞,以确保所有高收入纳税人缴纳3.8%的医疗保险税。

(三)众议院增税方案

美国当地时间2021年9月16日,众议院筹款委员会投票通过了民主党提议的总金额约2万亿美元一揽子增税方案。该方案被称为美国近年来最大幅度的增税方案,将改变特朗普执政以来的减税政策趋势,其对美国和中国可能产生的影响值得关注。

1. 增税方案的出台背景

(1)政治因素:低支持率下为中期选举做铺垫

拜登总统上台后支持率一路下行,撤军阿富汗后其支持率更是急速下行。2022年美国开启中期选举,拜登急需“政绩”来挽回自己在选民心目中的形象。而民主党的票仓集中于中低收入群体,是基建和增税方案的主要受益者。

(2)社会因素:贫富分化加剧状况下调节收入分配

根据世界不平等数据库(WID)统计,1980—2019年,美国财富前1%群体的财富占比上升了约12个百分点,而后50%群体的财富占比降低了近6个百分点,收入基尼系数从1980年的0.40上升到2019年的0.48。新冠疫情进一步加剧了贫富分化,调节收入分配、弥合社会裂痕成为亟待解决的优先事项。

(3)经济因素:高财政赤字下为基建计划筹集资金

新冠疫情以来,美国的多轮刺激法案使得债务规模从22万亿美元扩张到28万亿美元,占GDP比重达129.1%,处于历史性高位。拜登上台后连续推出的多个财政支出计划无疑将加大财政负担。长期而言,联邦债务压力加剧、美元大量超发与财政赤字大幅扩张都有损美元信用以及美国综合国力。鉴于其他筹资措施推动基建计划存在的负面作用,拜登需要从税收入手增加财政收入。

2. 增税方案的主要内容

此次公布的增税方案是民主党对《2022财年预算协议》中资金来源内容的进一步细化,计划在10年内筹集约2.7万亿美元,作为“重建美好未来计划”3.5万亿美元大规模国内投资筹资的一部分。具体包括:对高收入个人增税1万亿美元,对公司增税0.9万亿美元,改变药品定价规定节省医疗保健支出0.7万亿美元以及加强税收执法带来的0.12万亿美元。

(1)公司所得税

最高税率从21%提高至26.5%,同时降低小企业适用税率,具体而言:对收入低于40万美元的公司适用18%的税率;对收入在40万到500万美元之间的公司适用21%的税率;对收入超过500万美元的公司适用26.5%的最高税率。

(2)资本利得税

最高税率从20%提高至25%;加上对高收入者额外征收的3.8%医疗保险附加税,资本利得税的最高税率将达28.8%。

(3)个人所得税

最高税率从37%提高至39.6%;并对调整后总收入超过500万美元的个人征收3%的附加税。

(4)净投资收益税

扩大征税范围,以涵盖富裕纳税人在正常业务过程中获得的收入。

(5)其他

计划提高某些烟草产品的税收。

增税措施将与延长救助计划中的儿童税收抵免、医保费用税收抵免等减税措施同步实施,预计可带来财政收入净增加8710亿美元。尽管这比拜登此前提案力度有所减弱,但在两党内仍分歧较大,共和党明确反对增税和大规模支出方案,其最终通过和实施仍面临挑战。

3. 增税方案的可能影响

(1)结合基建计划考虑,对美国的影响长期偏负面

作为拜登的一揽子财政计划,对增税方案影响的评估需要与基建投资计划综合考虑。一方面,基建投资计划可以刺激国内复工与消费需求,提振中上游周期行业的景气度,改善相关行业公司的盈利,增加就业。另一方面,增税方案提高公司所得税和资本利得税,不利于风险资产投资。美国税收基金会和税收政策中心等智库均预估增税方案会对长期经济增长造成负面影响,使美国未来10年GDP下降1.62%~3.4%。

(2)或将开启全球增税周期

自20世纪80年代以来,美国的多轮大规模税改多以减税为主,带动全球竞争性减税。从历史经验看,减税在刺激经济发展的同时,也容易产生巨大的财政赤字的负效应,而赤字率和债务规模高企会挤压财政空间。美国财税政策作为全球政策风向标,此轮拜登增税计划或将引起全球部分国家同步增税。

(3)对中国可能产生正、负面多种外溢效应

美国财政政策也将通过经常项目与资本项目对中国产生外溢效应。一是拉动对美基建相关出口需求。美国加大基建投资将带动中国的工程机械、电力设备、矿产品、水泥、汽车零部件等领域的出口需求,并可能拉动全球基建投资增速的全面增长,从而为制造业周期与大宗商品需求带来新的增长动力,国内的钢铁、化工、有色金属等行业将有所受益。二是若美国大规模支出计划导致全球经济步入过热阶段,美国货币政策启动正常化进程,可能加速外资回流美国,或将通过金融渠道对中国产生负面溢出效应。三是美国的增税方案将减轻中国继续大规模减税降费的外部压力,有利于中国持续完善政府债务管理,保持宏观税负基本稳定。 6VNbFqs299W91cbBQWHQqSSfSr6XfjF/qRrU+hRdqPDeWZ2ORquHaUQSe5pdd/FA

点击中间区域
呼出菜单
上一章
目录
下一章
×

打开