



定量数据分析法分为两类,一类是对原始数据进行量化分析,进而得到最终的结果;另一类偏重对数据的持续自动采集,通过将数据汇总到既有的数据看板或导出量化数据的形式进行分析。
表0-5为对原始数据量化2种分析法的比较。
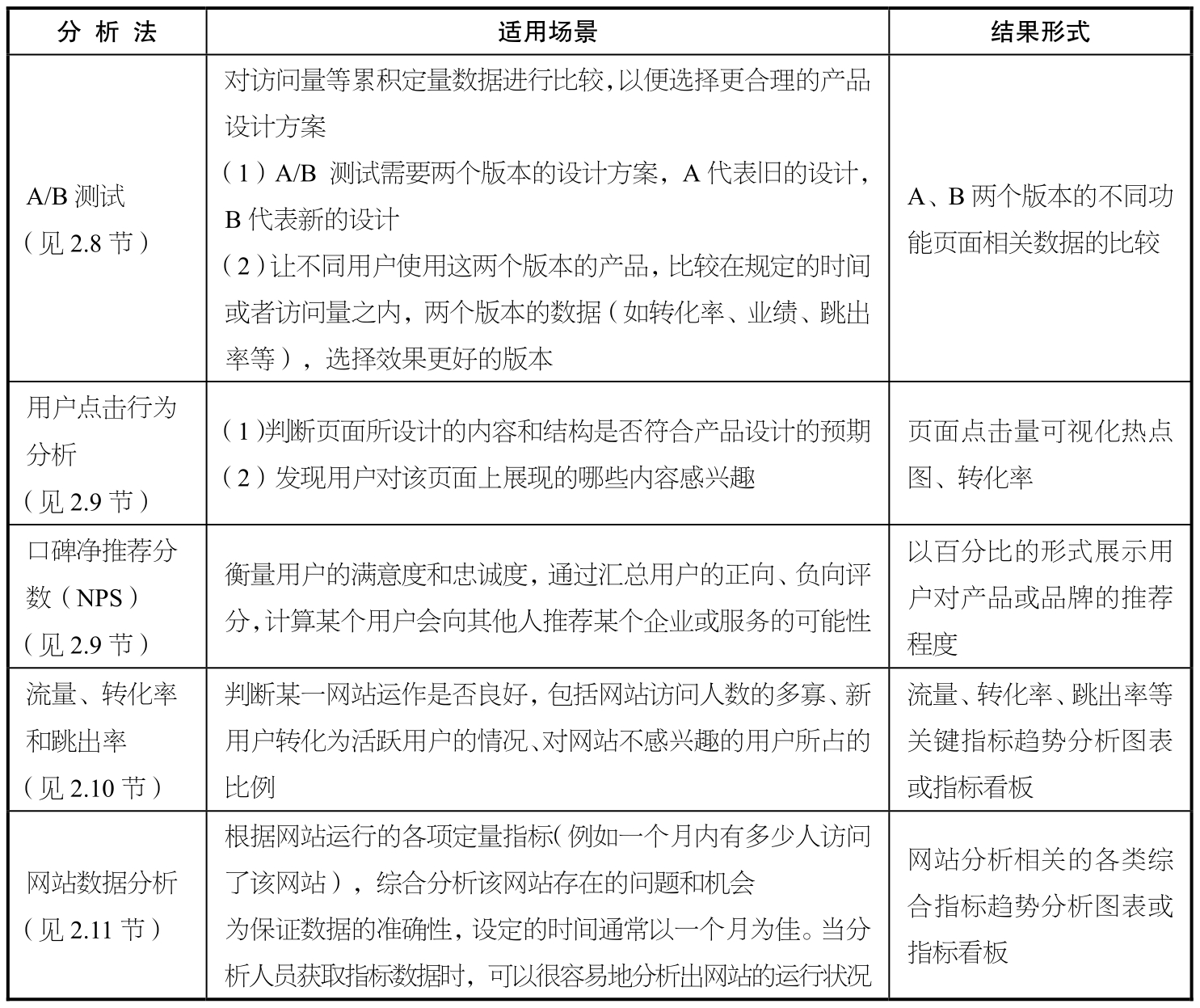
表0-5 原始数据量化分析法比较
定量数据分析法的特点是由程序持续自动地采集定量数据,并通过将数据汇总到可视化的界面或将数据导出的形式进行分析。例如,使用A/B测试,通过比较某一页面两个产品的设计方案在相同实验条件下一段时间内实际访问量的变化情况,来帮助企业选择更合理的方案。
数据持续自动采集主要通过数据埋点、程序自动采集的方式收集原始数据,成本相对较高。但此项工作的结果具有可持续的观测价值,因此在大公司中备受青睐。表0-6为数据持续自动采集分析法的常用工具比较。
表0-6 数据持续自动采集分析法工具比较