



竞技体育领域常说的一句话就是教练员是运动训练的主导,运动员是运动训练的主体。所谓教练员的主导作用就是教练员以自身的威望、品德、知识、专长对运动员施加影响的过程。在训练与竞赛中,教练员能否根据比赛的需要和运动员的具体情况,把自己制定的比赛目标和计划通过运动员具体行动体现出来,关键是其对运动员影响力的大小。而影响力则是一个人在与他人的长期交往中形成的。在实际工作中,教练员处于领导、支配的地位,从比赛目标的确立、训练计划的制定、方法的选择、临场比赛的指挥,都要贯彻教练员的主张和意图。而运动员是训练的主体,处于被支配的地位,在运动员的行为中体现着教练员的影响力,教练员依靠这种方式去影响与该运动员的心理和行为,使其能适应比赛的需要。教练员的主导作用主要体现在以下几方面。
运动训练过程是一个保持和提高运动成绩的特殊教育过程。在此其间,教练员要根据预定目标,在全面了解项目训练规律的基础上,基于科学的诊断与分析,制定科学系统的培养计划,对运动员进行科学的训练,充分挖掘其运动潜力,提高运动成绩。
在激烈的竞赛中,特别是在决定比赛胜负的关键时刻,教练员的决策、战术思想等对调动运动员的积极性、扭转战局、争取胜利起着巨大作用。有时教练员的一句话、一个动作、一个表情都会在运动员的心理上产生作用,影响运动员比赛的情绪和技术水平的发挥。
教练员既要使运动员通过训练与竞赛创造优异成绩,还要通过严格的管理狠抓训练作风,培养运动员顽强拼搏的精神,树立必胜的信心和祖国培养意识,增强为国争光的使命感,使其成为全面发展的人材。另外,运动训练是团队行为,不同动机、水平、性格与利益诉求的运动员聚集在一起从事系统化训练,无法避免会出现各种不和谐的因素,一旦队伍气氛不和谐,就会影响整个队伍的团队心理氛围和训练气氛,如何实施相对统一的管理制度下的差别化管理,在队内树立正气,教育运动员如何正确处理复杂的人际关系是一门科学也是艺术,这就需要教练员在营造和谐训练气氛方面具有高超的艺术,充分发挥其管理与教育方面的主体作用。从教育与运动的双重的职能上来看,教练员的主导作用更突出了。
教练员主导作用的体现还不仅仅于训练、竞赛和管理方面,随着现代科学技术的高度发展,各学科的知识综合运用到体育运动中,促进了运动竞技水平的不断提高和体育科学的发展,因而对教练起主导作用的要求也就越来越高,以往那种仅凭着责任心、经验、干劲就能在训练比赛中取胜的传统式教练方式已为今日所不可取了。因此,要求教练员不仅有对事业的坚定信心与责任感,精通本专业理论与技术,通晓有关学科知识,更重要的是要通过各种措施提高教练员的科学化训练意识与水平,不断转变训练观念,主动实施科学训练创新,善于借助各种外部科学力量不断完善、提高自己的科学化训练水平。
发挥教练员主导作用的一个重要环节就是教练员要充分认识到运动员训练主体作用的价值,相信运动员的智慧,采取有效措施发掘运动员主体训练能力,这样才能有效克服低效的单向填鸭式训练,通过更为积极的双向互动式训练整体训练综合效益,提高运动员的训练能动性,提高运动员的专项智能,才能更为有效发挥教练员的训练主导作用。如何调动运动员的训练主体作用是发挥教练员训练主导作用的关键环节和举措,是其必然的内在需求。
目前举国体制下的我国竞技体育,大多数仍采用的是教练制或是领队制,教练员在运动训练和比赛中的作用一直处于统治地位,而运动员大多都是被动地接受,缺乏自主学习积极动脑的能力,在激烈的比赛对决中处理场上多变情况和自我发展的意识比较薄弱。因此,在运动训练和比赛中应将训练和比赛的主体转向运动员,合理处理好教与学、教与练的关系,在运动训练和比赛中充分发挥运动员的主观能动性,让运动员成为训练和比赛的主人,从而调动运动员比赛和训练的积极性,以提高运动成绩。运动员主体训练作用主要体现在以下几方面。
项目认知水平低下是我国运动员普遍存在的制约其主体作用发挥的突出问题,只有采取措施提高其专项认知水平才能保证其较为准确发挥训练主动性、创造性、理解力;只有在其比较清楚地了解“练什么”、“怎么练”、“练多少”内在机制的前提下,运动员才有可能沿着正确轨道发挥主体训练作用,才有可能取得显见的训练效果,进一步强化训练自主性。
在多年填鸭式被动训练模式下,我国绝大多数运动员习惯于教练怎么教我就怎么练的模式,主动训练意识与能力低下。要发挥运动员的训练主体作用,就必须引导乃至强制性提高运动员的自主训练意识和能力,克服“被动式”训练习惯,建立更为有效的主动训练意识和模式,逐步提高主动训练能力。
在建立主动训练能力和习惯的前提下,需要进一步提高运动员的创造性训练能力。在教练引导下,结合自己特点和阶段发展目标,不断创新完善并摸索一套适合自身的训练方法体系,这也是贯彻落实个体化训练最有效的途径。
在组织运动员实施自主训练的过程中,在教练员的指导下,引导和强迫运动员分阶段进行自我分析、诊断,基于有关分析自行设计训练是至关重要的有效手段。通过不断地自我分析与设计,启发运动员思考训练问题,提高其分析问题、解决问题的能力,提高项目认知水平,逐步提高自主训练能力和专项智能,最终实现高效率的科学化训练。
在多年被动训练模式下,很多运动员只是善于用身体训练,只是不断重复教练员提供的训练方法来完成教练员规定的训练任务,很少或不善于开动自己的大脑,也不善于评估训练结果的好坏,最终导致运动员沦为教练员指挥棒下的训练动物,大脑功能几乎处于未开发状态,导致有些运动员训练表现很刻苦,但不善于比赛。因为比赛过程是完全不同于训练过程的自主行为过程,平时训练不用脑,导致体脑分离,难以形成良好的比赛能力。启发、引导运动员用脑训练,实施体脑结合训练,可以有效提高其对训练内容的领悟、理解和融会贯通能力,提高其比赛发挥能力。
训练和比赛过程其实就是不断地发现问题、分析问题和解决问题过程。在此过程中引导运动员自己分析训练比赛问题、自己设计提出解决问题的方法与思路、自己评价问题解决效果是提高运动员综合能力的重要环节,也是提高其综合训练和比赛能力的重要手段。在训练中养成了分析问题和解决问题的能力不仅对其训练和比赛有积极效果,对其完善人格、提高社会适应能力也具有不容忽视的积极作用。
善于主动求助他人也是有效发挥运动员主体作用的必要能力基础,因为我们的运动员综合文化素质、专项认知水平、相关训练科学基础都比较薄弱,凭其一己之力很难有效解决所有问题,引导运动员学会求助有关专家、教练乃至队友是提高其分析问题、解决问题能力的必要条件,也是提高其综合素养和人际沟通能力的必要手段。
发挥运动员的主体训练作用必须给予运动员比较充分的主动训练空间,如果教练员对此认识不到位,很少给运动员自主训练空间和时间,也不加以引导,甚至限制其自主训练,那么就难以落实发挥运动员的主体训练作用。这是一个最根本的客观前提条件,需要教练员转变观念,相信运动员,理性认识训练效果的实现途径,大胆而主动给予运动员比较充分的自主训练空间,积极引导运动员在教练员总体设计框架下的自主训练,这样才能激发运动员的自主训练积极性、主动性,才有可能真正实现自体训练与客体训练训练的有机结合,发挥双向互动式训练的积极效果。
影响教练员主导作用的因素很多,从教练员自身看,这种影响可分为两类,一类是权力性影响力因素,另一类是非权力性影响力因素。
权力性影响力一般是社会性的,主要是指教练员的职位、资历、传统的管理制度等因素。由于教练员的职位一般比运动员要高,资历、阅历、经历比运动员要深,加上惯例的管理要求与制度、纪律方面的约束,会使运动员对教练员产生敬畏感与服从感。这种影响力的作用是很重要的,特别是在解决训练竞赛中运动员某些思想偏差、有损于集体与全局的行为或关键时刻做出的决策和定下的决心等,往往能收到显著的效果。
非权力性的影响力是由教练员的自身品格、能力、知识水平和感情等诸多因素所形成的,这些因素具体体现了教练员的心理状态、智能水平与行为标准。当一名教练员具有了高尚的品格、较强的工作能力、渊博的知识及坚毅、果敢、乐观的性格特征,运动员就会形成对教练员的信任感与服从感。此种教练员的计划、办法和主张,运动员乐于接受;所确立的比赛目标,会成为鼓舞运动员努力拼搏的动力;在艰苦的训练阶段和比赛关键时刻,教练员的鼓励会使运动员产生克服困难、争取胜利的巨大力量。即使在训练与比赛中,教练员和运动员的意愿发生矛盾时,运动员也能按教练员的主张去做。
从以上的论述中看出,由于非权力影响是由教练员本身的思想与行为等因素构成的,所以这种因素水平的高与低会对教练员的主导作用产生关键性的影响,是影响教练员主导作用的核心。(表4-1、表4-2)
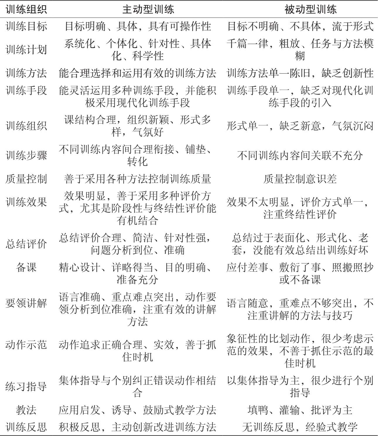
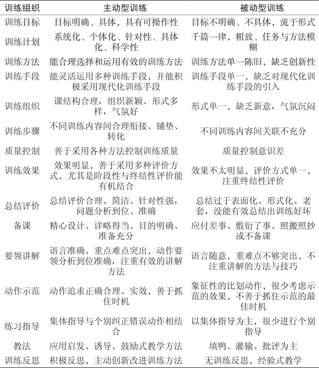
表4-1 训练过程中教练员主动性与被动性的具体体现
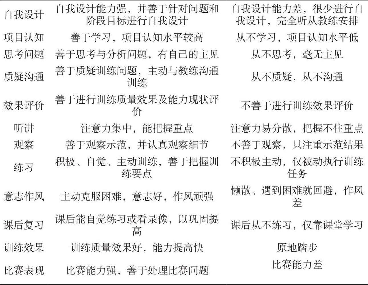
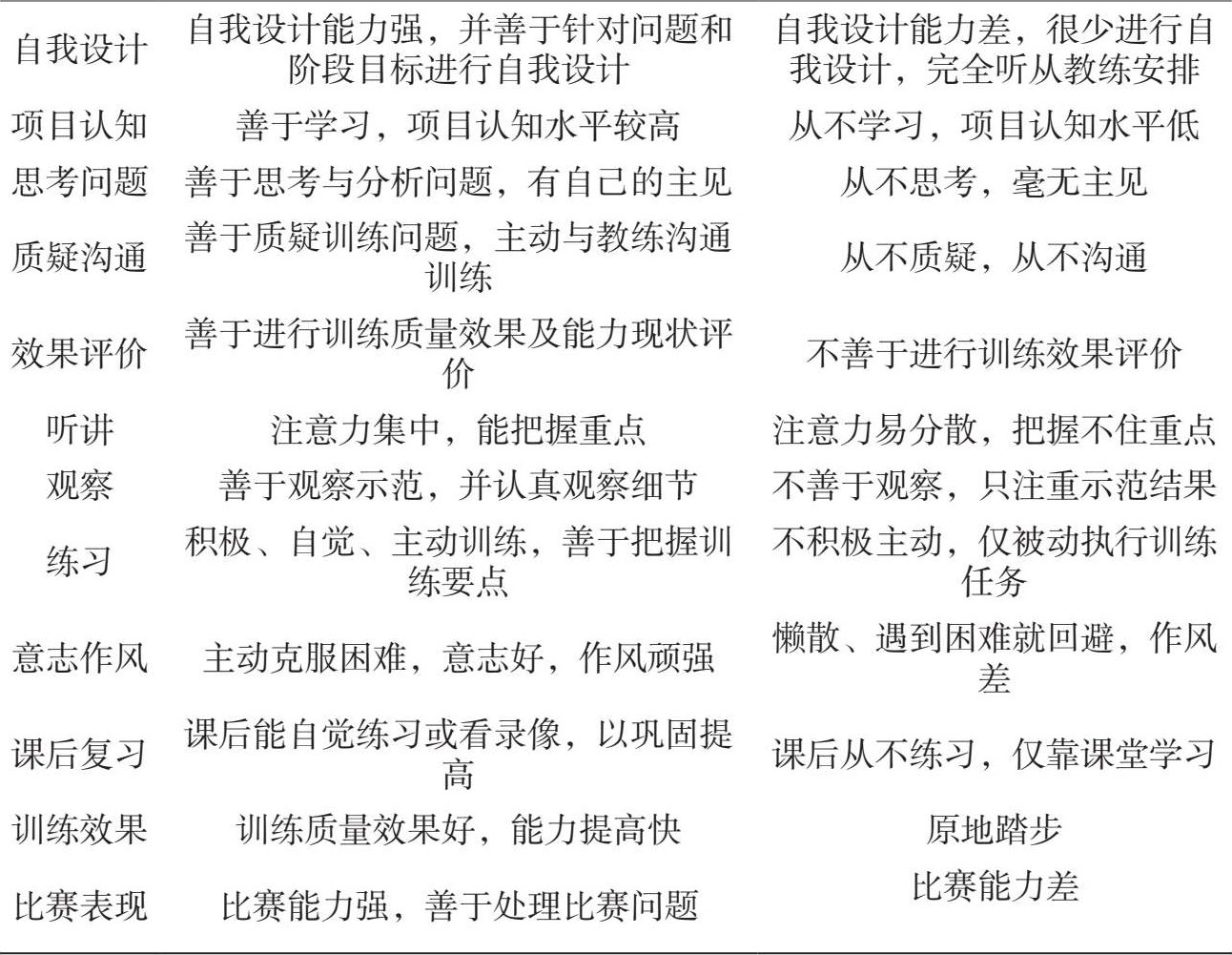
表4-2 训练过程中运动员的主动性与被动性的具体体现
续 表
由于有些教练员的综合能力局限,其训练主导作用没能充分发挥。主要体现在:(1)对项目规律认知与把握水平不足,导致其训练计划制定不科学,训练方法选用不合适,训练效果不理想;(2)有些教练员比赛准备及指挥水平不高,导致运动员比赛发挥不充分;(3)受自身知识结构局限,有些教练员科学化训练意识及能力不强,不能充分利用现有科学理论、方法及设备来转变观念、有效实施训练创新,执教水平停滞不前;(4)有些教练员满足于现有成绩,固步自封,排斥不同意见,对其他教练员、科研及医务人员的合理化建议不予采纳,制约了复合型团队功效的发挥;(5)有些教练员缺乏人格魅力,私心太重,处理不好教练与队员关系,难以服众,导致运动员的信任危机;(6)有些教练员管理能力不强,整个队伍要么太死,要么太散,团队凝聚力及战斗力不强。
有些教练员由于认知偏差,把运动员当做“私有财产”和“训练工具”,过分看重教练员的“权威性”,忽视甚至无视运动员的训练主体作用,致使其训练主导作用发生“越位”,主要体现在:(1)训练与管理采用“控制型”方式,自己绝对正确,运动员必须无条件服从,训练采取单向“灌输式”、“填鸭式”,没能建立起更为合理有效的双向“互动式”训练模式;(2)思想管理采用“压制型”方式,禁止运动员自主思考,不能允许运动员质疑训练或有自己的训练想法,打压运动员的训练自觉性及能动性;(3)采用“家长式”管理,事无巨细,一管到底,没能给运动员以必要的训练及自我管理自主权;(4)对运动员的社会活动采取“封闭式”管理,禁止运动员有必要的社会活动。
由于教练员的认知偏差、能力局限及运动员自身能力局限,致使运动员的训练主体作用没有充分发挥,主要体现在:(1)由于教练员的主导作用发挥“失位”,没能有效帮助运动员提高认知水平,致使运动员的项目认知水平低下,无法实现训练“主体作用”;(2)由于有些运动员综合文化水平较低,感悟、理解及思考能力较低,没能建立起思考习惯和基本的思维能力,难以有效发挥训练“主体作用”;(3)由于有些教练员的训练主导作用发挥“越位”,很大程度上压制与制约了运动员的训练自觉性、能动性,只习惯于被动接受“填鸭式”训练方式,自主分析、诊断及设计能力不足,互动能力不足,难以发挥训练“主体作用”;(4)有些运动员训练目标不清晰,动机不强,意志力不高,在训练及自我管理方面松懈、懒惰,训练的能动性、自主性较差,无从发挥训练“主体作用”。
如何正确处理好主导与主体作用关系问题是当代训练体系的关键疑难问题之一。充分发挥教练员训练主导作用与运动员训练主体作用是现代运动训练的内在需求,是实现科学化训练的必要前提,是实践科学训练观,强调以人为本,实现和谐训练的重要支撑与具体体现。我们可以通过以下途径与措施来充分发挥教练员训练主导作用与运动员训练主体作用:(1)系统加强教练员、运动员的文化理论学习及专项理论学习,提高教练员与运动员的思维能力及认知水平。(2)结合训练过程,采取综合措施有计划、针对性、系统化培养运动员的基本智能与专项智能,帮助运动员建立“用心”训练的习惯与能力,建立“体心结合”训练模式。(3)采用有效的训练管理方法,引导、强制与鼓励运动员发挥训练自觉能动性,提高其训练主体意识及主体训练能力。(4)完善现有教练员岗培体系,加强教练员创新与开放型思维方式教育,帮助教练员建立开放型思维习惯;加强哲学与系统科学教育,帮助教练员建立正确的认识论与方法论及系统思维观念;加强心理学理论与方法教育,帮助教练员应用心理学理论与方法完善教学过程,提高教学效果。(5)完善训科医一体化运转机制,发挥复合型教练团队的集体智慧,弥补个体能力局限。(6)采取管理与教育等方式,帮助教练员转变认知方式、执教理念与“填鸭式”教学方法,制约训练主导作用的“越位”。