



前面提到,我们都是在自己成为父母之后,才开始学习如何成为好父母的课题。因此,我们在教养孩子时不可能做任何决策都正确无误,况且人无完人,孰能无过?在教养上,父母的责任感引发了“求好心切”,都希望自己的教养能支持孩子的成长。
但我们不得不承认,教养孩子难上加难,皆有可能犯大大小小的错误,说不定常常在生活里上演而不自知,直到我们找出问题根源,才得以放下一颗担忧的心。以养育来说,孩子出现皮肤过敏,一开始我们都会很自然地从食物着手,想想孩子可能吃了什么引起过敏的食物,或是可能接触了易过敏的材质,如毛绒玩具等,想尽办法从各方面找原因。但是,最后原因却出在不可抗拒的遗传因素上,只能耐心等待孩子长大,体质改善和免疫力增强后才会逐渐好转。
回到教养上,相信很多父母和我一样也犯下大小不同的错误。在咨询辅导家庭教育时,最常出现的四个误区有四个:
①孩子是我生的,理所当然“等于我”。
②投入在孩子IQ的培养上远远高于EQ。
③忽略孩子喜欢的是什么。
④无从发掘孩子擅长的是什么。
在咨询辅导的众多个案中,经非正式的调查发现,超过一半的父母都有“你是我生的,你等于我”的思维。因此,不论孩子的喜好、擅长的方面、表现优不优越等和父母相类似时,父母皆认为是理所当然。事实上,不尽如此,在我接触咨询辅导的个案中,有些亲子冲突的起源多来自父母和孩子性格和认知的不同,导致日后在兴趣或职业选择上有所冲突。仔细深究,原因就在于,父母忽略了每个孩子都有其不同的天性和天赋。
在此,我想和大家分享一位妈妈帮孩子安排才艺课的小故事,或许让能父母更明白一个人天性和天赋的重要性。
在案例6中,我想补充谅谅妈如何帮儿子选择才艺班的过程。
这要从谅谅妈——蜜雪的成长与求学过程开始谈起,蜜雪的父亲是公务人员,她从小生活在不算太好却也不差的小康家庭中,这让蜜雪的成长与求学过程一直顺风顺水。她从小听话,是父母心中的乖女儿,直到高中毕业,考大学选择就读的专业时,父女俩才有了较大的分歧,这是蜜雪在成长的记忆中,第二次和父亲有过的比较大的冲突。虽然蜜雪最后听从父亲的建议,选择和父亲专长相同的化学工程科就读,但是心中对自己的选择一直没有真正放下。第一次和爸爸的冲突是小时候闹着要学钢琴,经过多次向爸爸争取,用尽各种方式哭闹,最后爸爸还是没有同意。
时过境迁,蜜雪已为人母,随着谅谅的长大,开始进入学习才艺的年龄阶段,你猜?谅谅妈如何帮孩子做选择?
蜜雪认为“孩子是我生的,理所当然‘等于我’,我一定不会让你像我小时候那样,想要的东西没有得到满足”。因此,谅谅的第一个才艺班就是学钢琴,不仅如此,蜜雪为了陪伴孩子学习,自己也一起报了钢琴课。
蜜雪在上钢琴课时,总是无比投入,认真练习,享受学习的乐趣与成果。反观谅谅并没有那么大的学习热情,学习上总是遇到障碍,钢琴对他来说既不擅长也不喜欢。母子因学钢琴这件事而冲突不断,正当苦无解决方法之际,全家的天赋测评报告与教养咨询解决了以上问题,也解开了很多疑惑,例如:蜜雪喜欢弹钢琴绝大部分是天性使然,而谅谅既不擅长也不喜欢学钢琴也是天性使然,从测评来看,母子的音品智能一个是高的,另一个却是低的。(参考24页图)蜜雪大学时就读的科系并不是她喜欢与擅长的,所以当她得知怀孕时,就毅然决然地辞掉国际化工大厂优渥待遇的工作,选择她更擅长也更喜欢的教育工作,专心教养自己的孩子。
案例谈到这里,无论是蜜雪的成长历程还是谅谅的成长历程,都犯了父母常犯的错误,那就是“孩子是我生的,理所当然‘等于我’”。
相信大家都听过IQ与EQ这两个名词,但是你对它们深入了解过吗?世界上第一个智力量表——比西量表(Binet-Simon Scale)提出于1905年,它是由法国心理学家比奈(Binet Alfred)和其助手西蒙(Theodore Simon)共同编制而成的,这是世界上第一套智力测验。同时,这也开启了学生在学习能力上智力参考的重要性。
在台湾省,相信目前40岁以上的父母在小时候或是升中学时,一定都做过智力测验。当时谁的IQ分数高,都会在同学之间掀起一阵讨论,报以羡慕的眼光,认为他聪明过人,各方面的学习快、能力强,甚至以后的人生很可能比一般人成功。
IQ的重要性流行近百年,直到1990年以后,被尊称为EQ之父的哈佛大学心理学博士丹尼尔·高曼(Daniel Goleman)著有《情绪智商》( EQ , Emotional Intelligence ),《EQⅡ:工作EQ》等心理、脑科学以及与情商系列相关的十余本畅销著作,开启了EQ比IQ更重要的新纪元。
研究显示,在校成绩优异、IQ高,并不等于未来就是人生赢家,也不能保证在事业或专业领域获得成功。高曼提出认识自我、管理情绪、激励自己、认知他人情绪,以及人际关系社交技巧相关的能力──EQ(情绪智力与社会能力),才是决定个人成功、快乐与否的关键,而EQ不但可以学习,还可以从小开始培养。
承上所述,即使我们都认同EQ比IQ重要许多,但许多父母还是把很多资源投入在孩子IQ的培养上,花费的时间、金钱、心力远远高于EQ培养,例如培养孩子的人际关系、积极主动性、乐观等特质。为何会有如此大的差异呢?我有以下的几点看法。
IQ的培养一段时间内就能看出成效,例如孩子补习作文课,只要掌握学习技巧,孩子的作文就可以写得更好;补习英语或数学,孩子的英语或数学成绩分数明显提高等,这些“进步成效”使父母非常满意自己的投资,造成现在的孩子花在补习科目上的时间越来越多。
父母一旦看到孩子补习的学业成绩节节提升或表现更优异时,父母更加把“成绩好”与“未来有出息”画上等号。于是,内心便更加增长“孩子未来竞争力强,就能成为人生赢家”的信心。
在咖啡厅一角,几位妈妈在聊天,大家在讨论这次孩子的数学考试。小美妈妈率先发言:“我们家小美这次数学成绩只有85分,真是太令人失望了!”其他妈妈听了面面相觑。小明妈妈立刻说:“小美妈妈,这次数学考试的平均分数,每个班级都不及格啊!”小美妈妈听了立刻骄傲起来说:“原来是这样啊,我们家小美每次都是考100分的啊!”语毕,在场其他妈妈尴尬又生气。
在我们的亲朋好友或社区群体中,的确有些父母喜欢拿孩子的优异成绩当作炫耀自己培育孩子的成果。殊不知,这样的心态无形中会助长父母只关注孩子的成绩,甚至会让孩子和同学攀比、输不起等思想滋长。但像生活运动休闲常规、人际关系、社交、礼仪、亲子互动交流等,都没有在孩子的成长阶段充分培养,致使有些孩子进入中学出现叛逆行为时,父母才开始发现不对劲。甚至,有些孩子到了大学或毕业后进入社会工作时,才发现原来自己只懂得读书,其他连换灯泡、洗碗筷等独立自主的生活能力非常弱。
一切要从8年前开始谈起,那时晶晶刚从小学六年级毕业,她拿到全校唯一的市长奖,以全校第一名的优秀生荣誉,结束了小学6年的生活。在熟识的人眼里,她品学兼优、乖巧顺从,学习上主动积极,生活上也无须家人担心。妈妈也总会以晶晶在学业成绩的优异表现予以奖励,不管晶晶买什么、吃什么、穿什么、用什么,只要学习上表现得让妈妈满意,妈妈都尽可能地满足她。
晶晶的童年生活看似幸福,但她的内心其实是空虚的。她感受不到妈妈的爱,原本认真读书、考试好成绩与扮演乖巧听话女儿的角色,其实只是为了博取妈妈更多关爱的眼神。每每想和妈妈分享心情的点滴、学习上的压力与挫折,总是失望地结束心中的期待。偶尔成绩不理想时,除了遭受妈妈的责备与体罚之外,晶晶最害怕的就是妈妈那几乎可以杀死人的严厉眼神。平日里妈妈总是告诉晶晶:“妈妈现在所做的一切都是为了你好,不希望你出学校之后,像我这么辛苦地工作,比不上别人!”因为妈妈只关注晶晶的学习成绩,加上有看似忙不完的工作要做,随着一次次学习成绩的优良表现与偶尔表现失常的责罚,她渐渐感受到成绩只不过是满足妈妈的面子罢了。
不知从何时起,晶晶暗自下了一个报复妈妈的决定,心想:“只要我长大了,我就可以不用再听你的话了!就可以不再受你的控制了!你要我当一个好学生,我就故意当一个坏学生!你越要我有好成绩,我就故意考砸!你越要拿我的表现来满足你的面子,我就让你越没面子!”
晶晶进入中学后,正值青春叛逆期加上心中酝酿已久的念头,她开始展开对妈妈的报复行动,她清楚地知道,伤害自己就是报复妈妈最好的方式。首先,她设定了学规上的底线,在不被学校开除的前提下,她出现了各种让学校管教上头疼的问题,诸如:总是迟到、不符学校规定、奇装异服、顶撞师长、不交作业……学习成绩一落千丈。最后,晶晶以全校倒数第三名的成绩毕业,结束了中学三年的荒唐生活。
如今晶晶已是大学二年级的学生了,她的生命故事持续进行,唯一不同的是,晶晶在学校的表现步入正轨,与妈妈的关系就像好闺蜜一般无话不谈,对于未来的生涯规划、人生方向也有了清晰的目标。这要归功于妈妈在8年前邂逅了我们,除了制作测评,接受咨询辅导,也开启了妈妈的家庭亲子教育学习之旅,在理论与实践的结合下,逐步理解教养的意义与方法,深知自己过去只侧重IQ与成绩的教养观念是错的,而忽略了孩子真正需要的是亲子关系的建立与EQ管理。8年时间过去了,妈妈努力让难以挽回的母女关系一点一滴地修复,正因真正看见问题的核心,所以一切得以改变。
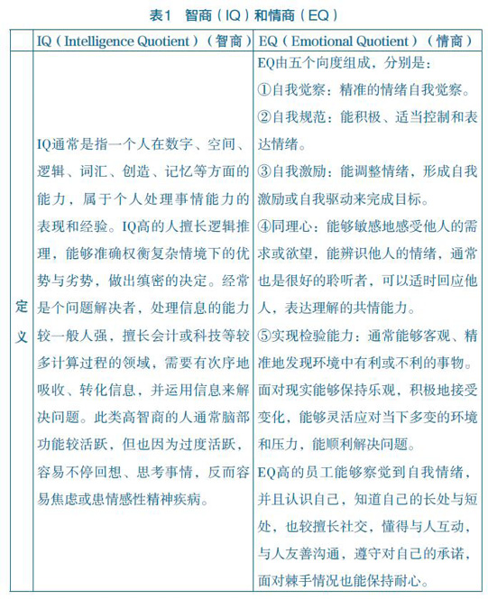
IQ是英文“intelligence quotient”的首字母缩写,中文译作“智力商数”,简称“智商”,其定义是心智年龄(mental age)除以实际年龄(chronological age),再乘以100,即:智商=心智年龄/实际年龄×100。心智年龄指该儿童的智力达到平均多少岁儿童的智力,故一名比同龄儿童聪明的孩子,他的心智年龄会大过其实际年龄,因此他的智商高过100。相反,一名比同龄儿童愚笨孩子的心智年龄,会小过其实际年龄,因此他的智商会低过100。研究表明,智商的人口分布是95%的人智商介于70至130的标准范围,有2.5%的人智商超过130,我们称之为“天才”(genius),另有2.5%的人智商低过70,称为“弱智”(Mentally handicapped)。IQ用于衡量逻辑推理、处理事情能力的展现,是一种硬实力,而EQ则是一种软实力,是处理事情的意愿及态度的展现。
哈佛大学教授丹尼尔·高曼(Daniel Goleman)在1995年出版《情绪智商》( Emotional Intelligence )一书,而Emotional Intelligence简称为EQ。EQ代表情绪智商,从大脑生理学的角度出发,探索人类情绪活动的源头,EQ也是一种心灵力量,是指一个人的涵养和性格的素质。丹尼尔·高曼曾指出,情绪智商(EQ)比智商(IQ)高的人,更能了解自己和他人的情绪,且善于处理自己与他人之间的关系,能忍受挫折,懂得适应现实环境,以提高自己的生活质量,人生更容易成功。
为了让大家进一步理解EQ和IQ的差异和重要性,我利用以下两个图表来加以说明。
上表我只是简单地列出一些EQ特质和IQ特质。各位爸爸妈妈可以仔细想想,如果孩子具备了高智商IQ的能力,但在关键时刻缺乏了EQ该有的自信心、胆识、细心等,例如孩子学习成绩好、演说能力强,却没有自信心或胆识上台展现自己,这样是不是比较可惜?
看到这里,父母不妨趁机检视一下自己的教养观,换一个做法试试看,多关注孩子处理事情的态度,看看孩子是怎么想的。理解他进而协助他,而不是看他没有做对立即纠正他等,这些都是培养孩子情商最好的做法。
当然,我们也必须承认,对孩子情商EQ特质的培养,比智商需要花上更多的耐心和时间,但是,未来他的受挫力、抗压力势必会高,人际关系的同理心也会强,这会让他的人生收获更大的成就,大家认同吗?
IQ属于智商层面,展现在外处理事情的能力;EQ属于情绪智商,展现在外就是愿意做或不愿意做的能力。
上述简单分类的四个象限中,我想大家应该会认同,最好的应该是第一象限的“我愿意,我也会做”,其次是第三象限的“我愿意,虽然我不会”(愿意挑战,试试看)。
简而言之,当我们的孩子愿意,也会去挑战生活中的各种挫折时,父母肯定会很省心,例如他愿意自己学习系鞋带,也顺利系好了,通常父母都会夸赞孩子。如果孩子不会系鞋带,但他愿意尝试学系,我们也会大大赞赏他的耐心。上述两种特质,是不是比孩子会系鞋带却故意耍赖不自己系,或是不愿意学习也不想自己动手的孩子,更令人放心呢?因此,孩子面对问题时的“意愿”及“态度”呈现的软实力,真的比“能力”来得重要多了。
还记得案例6与案例7谅谅的故事吗?谅谅全家做了天赋测评与教养咨询后,解开了过去生活抉择上的很多疑惑,也解决了教养上的一些难题。当时谅谅妈妈咨询的重点是如何让谅谅重拾学习的乐趣与动机,协助谅谅找到他擅长与喜欢的课,并做出轻重缓急的排序与取舍。
咨询过程中,我们首先和谅谅妈沟通的是:要重拾孩子学习的乐趣与动机,核心是找出孩子喜欢的是什么,擅长的是什么。在测评报告的指引下,过去妈妈帮谅谅安排的钢琴课并不是他所擅长与喜欢的,妈妈也深刻反省,过去总会以自己的喜好来安排谅谅的学习项目,而忽略了孩子喜欢什么,擅长什么。
我们借由测评报告直观地分析二十种兴趣才艺的排序(表3),过去妈妈最在乎的钢琴课反而是排名靠后的项目(当然妈妈的名次却是排前的),钢琴课也就成为谅谅减除课目的考量选项之一。
在表中清楚地看到谅谅的烘焙项目排在第一名,谅谅妈在半信半疑的心态下帮他安排了儿童烘焙课,几次课程下来,家人与老师都惊讶地发现了谅谅在上烘焙课时的热情与课程中卓越的表现,烘焙课程开启了谅谅的学习新里程,因为他不再觉得学习是枯燥无聊的事,最重要的是谅谅开始感受到学习的成就感。
前面我们提到某些父母抱有“孩子是我生的,理所当然‘等于我’”的心态,总以为自己喜欢的孩子也一定会喜欢,把自己的喜好强加在孩子身上,忽略孩子喜欢什么。另外,台湾地区少子化趋势加上科技进步,罹患所谓“文明病”的孩子越来越多。曾经有报道指出,一个将近30人的小学生班级里,将近一半的孩子患有注意力不足过动症(ADHD)(又称注意力缺失症)、自闭症等。
但是现在的孩子,真的普遍有专注力缺失的问题吗?当我们求助医疗体系时,有些医生会以“疑似”来解释孩子可能有注意力不足过动症或注意力缺失的可能。从某方面来讲,“疑似”二字更正确的说法是连医生都不太确定,对父母而言,更是无所适从了。
那么,除了医学诊断外,孩子真的多动了吗?真的是自闭儿吗?有没有其他更客观或是多一个渠道来了解这些被贴上“疑似”标签的孩子呢?过去我们接触过不少被认为出了问题的孩子,但是经过我们的专业评估后发现,有些孩子并没有专注力不足或多动的问题,更多的原因,是父母的教养出现了问题而不自知。
奥地利心理学家阿尔弗雷德·阿德勒说:“解决孩子学习的专注力,最有效的方法就是从‘兴趣’着手。”在多年的家庭咨询辅导经验中,我们发现父母常忽略孩子的兴趣喜好,而孩子在学习上也和父母有许多冲突。当我们进一步和父母沟通后,希望他们能改变已有的教养方式,让孩子选择自己喜欢的项目,让孩子做他感兴趣的事,就不容易有注意力不足的问题。经过家长和孩子一起调整后,就会有更好的发展。
虽然如此,在此也要特别声明,我们不是医师,不过多讨论医学上的诊断,我们只是希望通过测评咨询能辅助家长在医疗资源之外,多一个机会帮孩子找出他的个性特质及天性和天赋,协助家长以更积极主动的方式认识孩子,有更加正确的方向来协助孩子成长,让他的学习成长之路可以走得更自在,父母在教养上也更轻松。
我们见过太多上述这种类似的案例,当然,只有父母愿意改变自己的想法做法,才能让孩子适性成长,一味拔苗助长只会让孩子不快乐。相信各位父母一定希望孩子可以健康、快乐地成长。
文文刚上小学一年级,在学校特别好动,常常走动干扰其他同学,课堂上也总是静不下心,老师说他也不听,经常找文文妈,并多次建议她带孩子找医生进行专业的诊断。文文妈为此感到非常苦恼,于是带着文文到医院去看,经医生判断,文文“疑似”多动症。医生虽然没有确定文文就是过动症,但为了不影响其他同学的学习,还是建议用药物控制以稳定孩子的情绪,这使得文文妈更加忧心难过。在好友的介绍下,文文做了测评,经过咨询后了解,原来文文属于肢体动觉智能及逻辑数理智能都高的孩子(参见37页文文的八大原智图)。肢体动觉智能高的特质,对一个男孩子来说,会有用不完的体力。现阶段文文还只是个7岁的孩子,活泼多动是正常的,只要不压抑他的体能,让他多释放一些体力,尤其在更需要专注的学习前,让孩子通过适度运动,释放过多的体能,学习的效果就能大幅提升。
另外在兴趣才艺上,文文妈也希望我们给出建议。逻辑数理智能高的孩子,只要找到他的兴趣,其实他是可以很安静(定)地投入的。在测评的总体判读下,文文很适合学习“定、静、安、虑、得”的书法。
文文妈起初对这项兴趣的建议感到怀疑,她认为,孩子好动,怎么可能静下心来学习书法呢?但因为爱子心切,她抱着姑且一试的心态,而文文学习书法后的表现也让文文妈非常惊喜,过去叫他安静十分钟都很困难,学习书法时竟然可以不动如山,判若两人。对于一个过去在学校被老师视为头痛分子的小孩,却能在学习书法时特别专注、有耐心,也不再四处走动、捣乱,而是表现得很稳重,这样的结果让文文妈感到十分欣慰且感动万分。
文文的案例可以让家长们有一些省思,在教养孩子这条道路上,要了解孩子擅长的是什么,喜欢的是什么,真不是一件容易的事。对文文妈妈来说,要不是天赋测评的协助,她想都想不到文文的天赋会是书法。
也许你会说:“一直以来,我是一个尊重孩子发展的父母,他喜欢什么,我就给什么,这样总该对了吧?”但是你可能不知道,喜欢和不喜欢孩子很容易选择,但是否擅长,孩子自己并不知道,除非不断尝试各种兴趣才艺,才有可能在失败中找到。更困难的是,真正发掘孩子的擅长和不擅长的比例可能只占一成不到(1∶9)。也就是说,孩子可能需要尝试10种项目才可能找到他擅长的某一项,假设孩子尝试到第7次才找到自己可能擅长的项目,那么在他经历前面6次认为自己喜欢却屡屡失败做不好的事时,很可能已经打击到孩子的自信心了。
“无从发掘孩子擅长的是什么”其实是教育过程中很大的难题,千百年来谈的因材施教、天生我材,不就是在发掘孩子擅长的是什么吗?我相信每个人都是对自己感兴趣的事情才会用心去做,但结果不一定好,因为喜欢不一定就是擅长的,不擅长当然做得会不够好。只有发掘孩子擅长的是什么,在擅长的基础下找到自己比较喜欢的,用心去做,相信是可以事半功倍的。相反,孩子在喜欢的基础下却不知自己擅长的是什么,利用试错的方式,每次兴高采烈地学习却总是败兴而终,不断经历失败的挫败感,不只是打击自信心,他的学习态度可能也会因此改变,对很多事情可能不再感兴趣,不再天马行空发挥创意。久而久之,他会退缩,认为自己什么都做不好。换句话说,孩子只是喜欢,却做着不擅长项目的话,最后会失去自信与热情。父母若是在不了解的情况下苛责他,更会加重孩子在学习上充满恐惧,痛恨学习,甚至最终走向叛逆,亲子关系也开始恶化。
在教养的路上不管走过多少误区,我们都要认识到并没有完美的父母,也不可能有最完美的教养方法,或许我们要学习的是放下自己的要求,先关注孩子除了功课以外的事,我们才可能收获更多的意外,成为有智慧的父母。