



通常很难评估和比较谈判者的表现。主要原因是在学术环境(课堂和实验室)下建立和进行的多次完全相同的谈判,除了谈判人员本身之外,所有其他变量均保持不变。只有在这样的环境中,我们才可以将谈判者的谈判技能分离出来作为影响谈判进程及其结果的主要因素。即使做到了上述的第一点,我们仍然会受到挑战,因为我们并不清楚具体是谈判技能的哪些方面以及在多大程度上会影响谈判过程并改变谈判结果。对这方面的了解是系统发展谈判技能的主要先决条件之一,但这正是谈判教学中所缺少的。
相比之下,谈判竞赛恰恰可以对谈判表现进行比较。重要的是,这种比较是在参与者自己挑剔的目光下进行的,他们希望自己的表现能得到公正的评价。在他们看来,评价要按照有序、公正和令人信服的方式进行,这点是至关重要的。因此,谈判竞赛需要公开透明的评价,其基本原则是让人信服。经过对全球商务谈判挑战赛的历史办赛经验进行激烈的讨论和深思熟虑之后,我们达成了参赛者广泛接受的评价方法。
判断谈判成功与否的最重要的评判标准是谈判结果。毕竟,谈判的真正目的是要取得最好的结果,对谈判者进行排名的先决条件是能衡量谈判结果。对于许多谈判情境,例如,谁能获得更好的价格,更高的薪水或更好地交付条件,这些都很容易衡量。而对于其他情况,谈判的结果还包括另外一个维度,即谈判双方之间的关系,而不是谈判的物质结果。例如,谈判者有多可信?各方在谈判过程中是否公平行事?其中一方(或双方)是否丢掉了面子?谈判者在谈判过程中是感到有所提升还是倍感失落?谈判双方在谈判结束之后的关系如何?这些问题都涉及每一次谈判,它们是谈判结果实实在在的组成部分。这反映了在谈判中人的心理感受与物质利益之间的区别,哈佛谈判法在研究中把它概括为谈判的第一个原则——“将人与问题分开”。
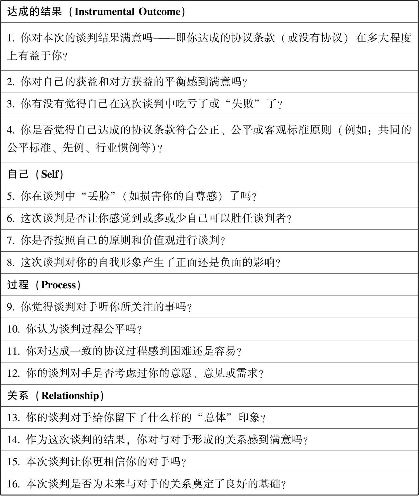
让我们更深入地探讨这一点。大多数人会同意,良好的谈判结果如果是在不信任的基础上或其中一方感到被欺骗的情形下而取得的成功,那么谈判当然不会像基于互信而取得的成功那样理想。因此,竞赛综合排名不仅应该基于物质结果,而且还必须考虑关系结果。考虑到这一点,首先,我们必须更好地定义谈判的关系结果,以便更准确地对关系结果进行测量。关系比信任和公平更复杂,有不同的判断维度。在这方面,可以使用的一个工具,即可汗和艾奥芬贝恩(Curhan&Elfenbein)在2007 年提出的“主观价值感量表(Subjective Value Inventoty,SVI) ”。它是一个利用分布在四个类别中的 16 个问题来获取谈判关系结果的量表(见表 1)。基于SVI,关系结果的确可以被测量和比较。需要指出的是,尽管SVI实用性强,但SVI仍具有某些局限性,所有根据问卷来衡量复杂现象的情形都有这样的局限,这种工具是主观(交叉)评估,只是衡量客观现实的代表而已。
表 1 主观价值感量表
其次,谈判的关系结果与物质结果是相互独立的。例如,与采购商和供应商谈判交易细节相比,彼此之间的关系更重要。如何将谈判的两种结果彼此联系起来的评价方案通常取决于情境,有时是模糊的。
最后,仅根据(物质和关系)结果评价谈判表现并不能包含每次谈判中的机会因素:如果运气好的话,即使是一个谈判新手也能达成很好的协议;如果谈判对手不够强大,谈判能力弱的人也会有精彩表现。在这种情况下,谈判表现和谈判结果之间的联系可能会被扭曲。
为了减少这些限制,将谈判过程本身纳入对谈判表现的评价是很有效用的,也很直观,因为谈判表现是谈判过程的一个属性,而谈判过程产生谈判结果。一个好的谈判者正是做了好的事情才导致了好的结果。从概念上说,过程导致了结果。因此,基于谈判成功驱动因素的研究成果,这些驱动因素把过程和结果联系了起来。在谈判竞赛中,评委会通过观察来评价这些驱动因素。我们承认评委也有主观性,但谈判过程的复杂性和过程的性质无法使用其他客观(或数字化)的程序方式来评判。事实上,人类的判断是基于公平性、团队内部和团队之间的微妙互动或积极倾听的能力以及对案例的共同理解等重要方面。竞赛中,我们可以对以下四个方面进行过程评价(见表 2):整体把控、沟通技巧、案例理解和协议贡献。
表 2 评委评价表
续表
1 分非常差;2 分差;3 分相对差;4 分还可以;5 分相对好;6 分好;7 分非常好
第一个评价方面是对谈判的整体把控。这些标准涉及谈判过程的完整性及其谈判步骤之间的平衡。在他们的评价中,评委们试图捕捉谈判者彼此之间的第一个以及最后一个印象,并评价信息交流过程中的状态。他们似乎具有形式主义倾向,但很重要,因为它可能对整个谈判过程和谈判结果产生影响。
第二个评价方面是沟通技巧。罗杰·费舍尔(Roger Fisher)等人(1982)将谈判定义为“为了达成协议的反复沟通过程”。根据该定义,谈判是用于解决争议或促成交易的特定类型的沟通。这个定义也意味着沟通在谈判中扮演着重要的角色。谈判者沟通技巧的质量是谈判者表现最强烈的决定因素之一。因此,评委们会试图了解团队能够与其他团队以及团队内部进行“积极沟通,清晰表达”的能力。
第三个评价方面是对共同案例理解作出的贡献。评委们会仔细审阅案例设计的具体谈判任务。首先,评委们会评价是否所有人的谈判任务都经过充分地理解和讨论。其次,评委们会研究信息交换的水平和状态以及对不同任务的共同理解,例如,是否能够准确提出谈判议题?不同谈判对不同任务如何达成共识?评价的重要组成部分是各方是否能够阐述自己的利益并了解谈判对手的利益。各方需要准确理解谈判问题以及各方偏好,这是创造价值、彻底探讨谈判所有可能情形以及达成有效的谈判结果的先决条件。
第四个评价方面是各方对达成明智和有效的协议所作的贡献,包括创造价值和索取价值的能力。评委们会观察谈判者是如何把这两种技能结合起来,以充分利用这笔交易的潜力,同时又能为自己赢得重要利益的。关于创造价值的能力,评委们主要观察两个方面:挖掘各方利益的差异能力和创造价值、增加方案的能力。与此同时,评委们会提防团队不进行索取价值的行为,因为他们试图通过以过度合作的方式来营造一个强大的价值创造者的虚假印象。创造价值和索取价值这两种能力同等重要,为了赢得全球商务谈判挑战赛,参赛团队必须能够将两者结合起来,同时保持与合作伙伴的积极关系。在比赛中,评委们就是在寻找能将这两种技能完美结合的团队。
值得注意的是,评委评价表上给予团队的总分不一定是四种评价类别的算术平均值。详细的评估标准应该只是用于评价过程,帮助每位评委表明自己对参赛者的印象和表现评价。事实上,谈判结束后,评委们将收集并使用这些表格来比较和校准他们的个人评价,然后就每个谈判团队的排名最终达成一致。这是评价过程中非常重要的一步,在评价谈判表现时每位评委可能会使用不同的标准和参照点,通常会导致长时间的深入讨论,然而,评委们最终会对排名达成一致。
尽管不评分的复杂谈判已成为全球商务谈判挑战赛的一个组成部分,但这种单一轮次表现出色的队伍并不足以赢得最终比赛。也就是说,要在全球商务谈判挑战赛中占上风,最好的参赛队伍需要在每一轮中表现出色。在任何一轮中表现不佳都会大大降低进入冠军赛的概率,优秀的谈判者是全能的谈判者。