



在领导—成员交换关系提出之后,Seers(1989)依据角色理论(Role Theory)和社会交换理论,首次提出了基于横向关系的团队—成员交换概念。它是指个体与所在团队同事间的互惠关系质量,是个体在与同事进行关系互动时所产生的互惠质量感知。两者间的互惠具体是指员工是否愿意贡献知识、反馈并向其他团队成员提供帮助。相应地,他是否会从其他团队成员处获得信息、帮助和认可。在领导—成员交换关系中,个体与领导建立的是一对一的互动关系。一个领导往往对应着多个个体,领导与员工之间的关系是不平等的,通常领导掌握着员工所缺乏的权力和资源。而在团队—成员交换中,个体通常将其他团队成员视为一个整体,而非独特的个体。每个团队成员拥有的资源和权力几乎是平等的。当感知到较高水平的团队—成员交换质量时,员工会表现出彼此信任和支持,对团队和组织有更高水平的满意度,团队内部更加和谐,有更多的合作行为;相反,当感知到团队—成员交换关系质量较低时,员工会减少自己与团队成员间的互动,因此获得较少的社会回报(Seers et al.,1995)。
在团队—成员交换关系的测量方面,大多数学者都采用了Seers(1989)和Seers等(1995)所提出的量表,该量表的信度和效度得到了广泛的验证。此量表为单维度测量量表,用以描述团队成员间的互惠关系质量。原始量表为10个条目,Seers等(1995)对原始量表进行了更为细致的检验和修订,具体包括,“你会经常向其他团队成员提出改进工作的建议和方法吗?”“在工作繁忙的情况下,其他团队成员会经常寻求你的帮助吗?”“在交接工作时,我会努力让团队其他成员容易接手”等。本节中,我们也采用Seers等(1995)改进后的10条目版本测量问卷。
目前有关团队—成员交换的研究虽远不如领导—成员交换丰富,但已有研究发现,高质量的团队—成员交换关系会对团队层面(例如团队凝聚力、决策有效性等)和个体层面的一系列结果变量产生积极影响。本节中,我们主要探讨团队—成员交换对个体层面结果变量的研究进展。
已有研究发现,高质量的团队—成员交换关系会对团队员工的工作绩效、工作满意度、组织承诺、离职意向和公民行为产生显著影响。
(1)工作绩效:已有研究发现,高质量的团队—成员交换关系会促进员工的工作绩效。员工在高质量的团队—成员交换关系中,彼此信任,愿意交换更多的信息和资源,互相帮助。上述资源更有可能协助员工更好地完成任务,获得较好的工作绩效。Seers(1989)、Jordan等(2002)、Liden等(2000)以及Banks等(2014)的研究均发现,团队—成员交换关系与个体的工作绩效评价显著正相关。Farh等(2017)进一步研究了团队—成员交换在何时能促进个体的工作绩效,并提出了一个基于资源的偶发事件模型,即当团队其他成员具有与高质量资源相关的特征(高认知能力),或当领导者提供的资源质量较低时,团队—成员交换关系可以促进个体的工作绩效。
(2)工作满意度:高质量的团队—成员交换关系也会对员工的工作态度产生积极影响,例如工作满意度。员工在高质量的团队—成员交换关系中,能建立更意气相投、值得依赖的工作伙伴关系。在这种愉快的工作环境中,员工更容易对工作产生较高的积极情感和满意度。相反,在低质量的团队—成员交换关系中,员工会在工作中感到工作伙伴间的关系复杂,自然会影响自身对待工作的态度(Banks et al.,2014)。例如,Seers等(1995)的研究发现,高水平的团队—成员交换关系,不仅与员工整体的工作满意度显著正相关,而且与员工对待同事的满意度显著正相关。
(3)组织承诺:在高水平的团队—成员交换关系中,个体会在人际互动过程中,与团队成员之间建立起深厚的情感连带,进而对组织产生较强的情感依赖。因此,依据互惠的交换关系,员工会给予所在组织同样的情感回报,对组织产生更强的情感承诺(Banks et al.,2014)。例如,Liden等(2000)针对337名企业员工的研究发现,团队—成员交换会对员工的组织承诺产生显著的正向影响。Ohana和Stinglhamber(2019)针对31个团队的183名员工进行的研究发现,团队—成员交换关系使员工对组织有更多的情感投入。具体而言,团队—成员交换在同事话语氛围和员工对组织的情感投入之间起中介作用。
(4)离职意向:员工的离职意向会受到一系列因素的影响,工作关系质量也是其中一种。如前所述,如果员工能在高质量的团队—成员交换关系中获得更好的工作绩效、良好的工作满意度以及产生更多的情感承诺,自然不愿意离职。相反,当员工没有获得高质量的团队—成员交换关系,自身对于工作的期待没有得到满足和实现时,自然会产生较高的离职意向。例如,Banks等(2014)和Major等(1995)的研究均发现,团队—成员交换与员工离职意向之间显著负相关。
(5)公民行为:近期,研究者们开始关注团队—成员交换关系与员工组织公民行为之间的影响。Kamdar和Van Dyne(2007)基于230名员工及其同事的调查发现,高水平的团队—成员交换会促进员工做出有益于同事的组织公民行为。Love和Forret(2008)的研究,依据235组员工与直属领导的配对数据发现,团队—成员交换关系与领导评价的组织公民行为之间显著正相关。具体而言,团队—成员交换与组织公民行为的4个子维度相关,分别为利他主义(altruism)、认真尽责(conscientiousness),公民美德(civic virtue)和礼仪(courtesy)。此外,Puranik等(2019)从嫉妒心理出发,研究得出员工之间的接近行为与高质量团队—成员交换有正相关关系,而员工之间的回避行为与高质量团队—成员交换有负相关关系。Farmer等(2015)通过对236名银行经理及其下属的跟踪调查发现,团队—成员交换关系在组内和组间层面都会起作用,它会正向影响员工对组内同事的认同感,并正向促进他们实施组织公民行为。具体来说,高质量团队—成员交换关系作用于员工的积极的独特性意识(sense of positive uniqueness),而组内的高质量团队成员关系可以建立更强的归属感。Bolino等(2015)以部分中国台湾私立大学的员工为样本,研究发现团队—成员交换在公民疲劳(citizenship fatigue)与组织公民行为之间起调节作用,即当团队—成员交换关系质量较低时,组织公民行为与公民疲劳正相关;当团队—成员交换关系质量较高时,组织公民行为与公民疲劳负相关。
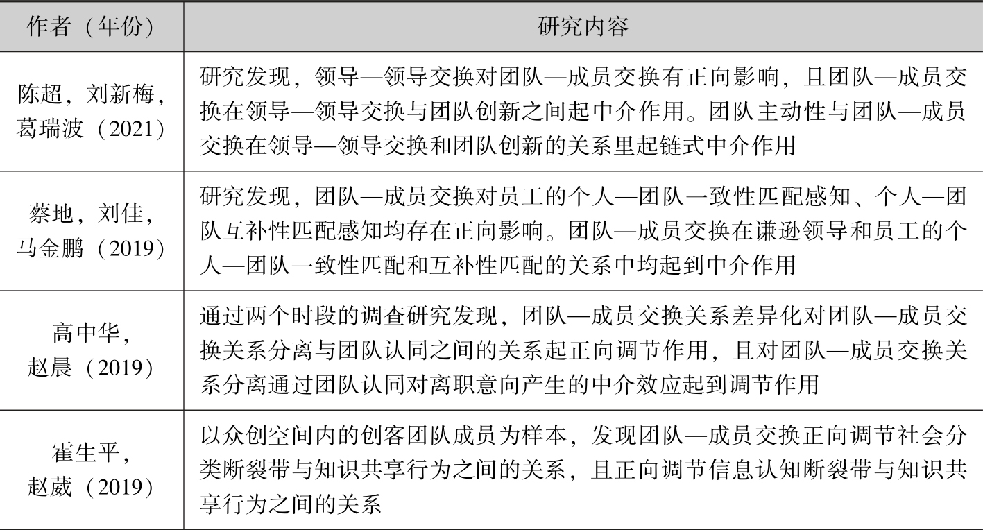
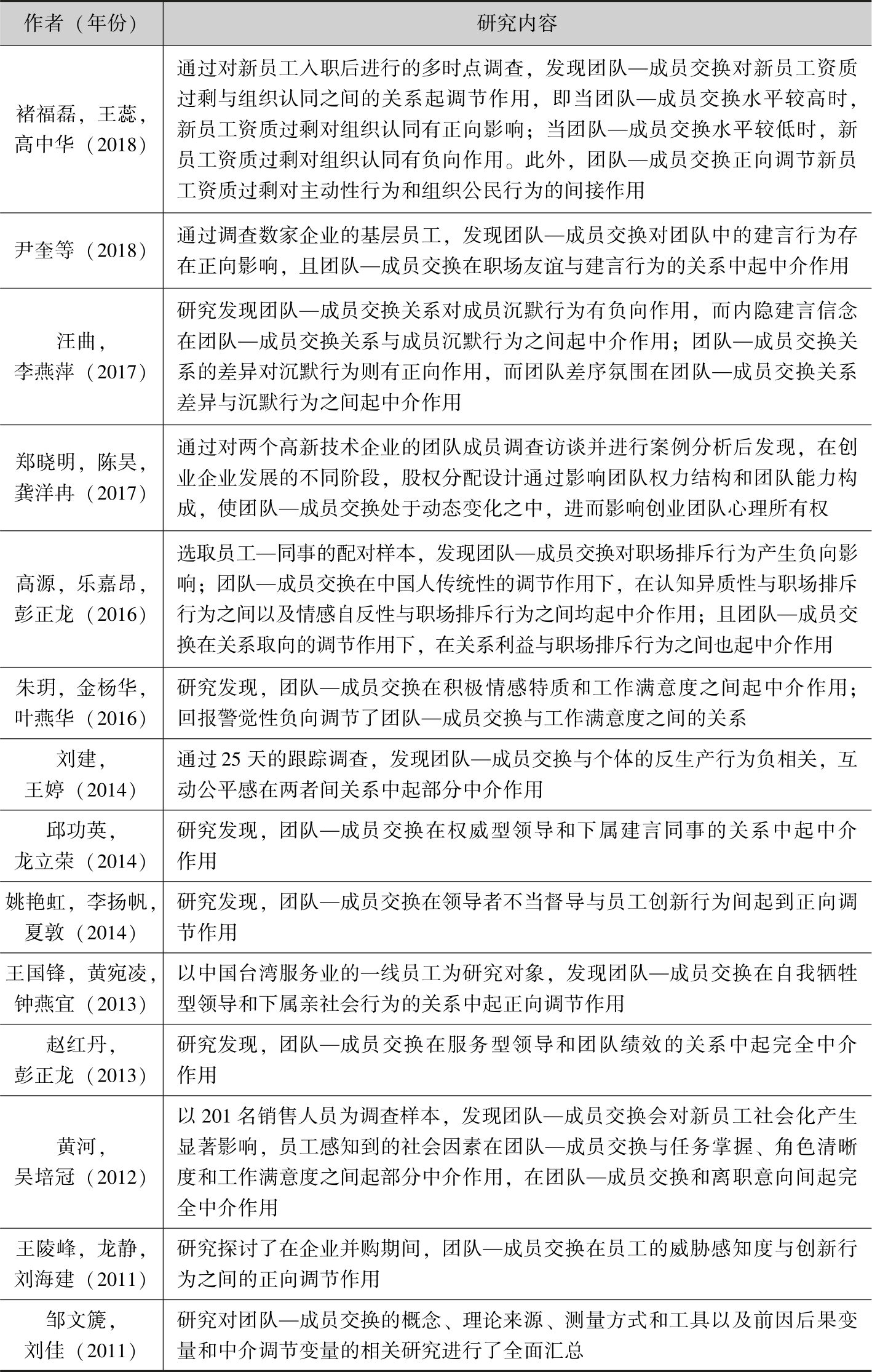
目前,国内学者也对团队—成员交换关系开展了一系列研究。虽然目前的相关研究仍相对有限,但我们仍对目前主要的一些研究结果进行了总结,具体见表3.4。
表3.4 团队—成员交换的国内研究进展
续表
在领导—成员交换关系提出之后,Seers(1989)依据角色理论和社会交换理论,首次提出了基于横向关系的团队—成员交换概念。它是指个体与所在团队同事间的互惠关系质量,是个体在与同事进行关系互动时所产生的互惠质量感知。两者间的互惠指员工是否愿意贡献知识、反馈,并向其他团队成员提供帮助;相应地,他是否会从其他团队成员处获得信息、帮助和认可。目前有关团队—成员交换关系的测量,主要采用Seers(1989)和Seers等(1995)所提出的量表,该量表的信度和效度得到了广泛的验证。本节中,我们也采用此版本的量表。
目前,有关团队—成员交换关系的研究还相对有限,已有研究发现,高质量的团队—成员交换关系会对个体层面的工作绩效、组织承诺、离职意向和公平行为等产生显著影响,我们对于相关研究进行了详细的论述。此外,我们也选取了国内有关团队—成员交换的18篇研究,以此展现国内目前在此问题方面的研究进展。