



平复最初的情绪,简单理解了AI的技术原理,接下来自然就会思考“善恶”问题,我们做出的每一个价值判断,都会直接影响后续的行为。
超级AI快速发展,对整个人类文明是生存挑战,还是发展机遇?对于不同智力水平、不同经济阶层、不同国家地区、不同族群文化的人们,影响会有哪些差异?作为家长或老师,请务必谨慎对待这个问题,我们的主观判断将影响孩子或学生们的认知底色,甚至塑造他们未来的命运方向。
AI 的回答
AI对机遇和挑战的分析
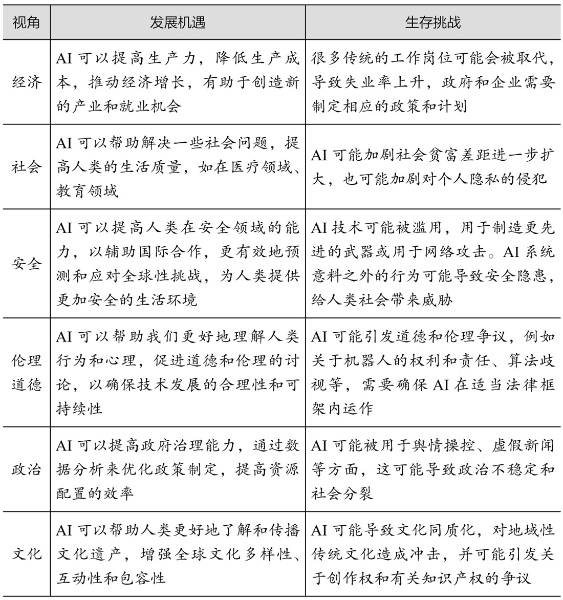
人工智能的崛起,特别是强人工智能和通用人工智能,对于人类文明来说,既带来了生存挑战,也提供了发展机遇。接下来我将从多个角度进行深入论述(表1-2):
表1-2 AI对人类的机遇和挑战
AI发展对不同群体的利弊分析
AI的快速发展对普通大众和社会精英群体的利弊不同(表1-3):
表1-3 AI对社会不同群体的利弊
AI技术对于不同国家、地区和族群文化的影响也存在差别。发达国家拥有更强的技术基础和资金支持,能够更快地采纳和利用AI技术,这可能加剧全球技术和经济差距;发展中国家需要努力缩小差距,提高自身在全球竞争中的地位。
城市地区通常拥有更好的基础设施和人才资源,能够更快地应用AI技术;而农村地区可能在AI技术的普及和应用上落后。因此,需要关注城乡数字鸿沟,确保AI技术的普惠特征。AI技术也可能加剧文化同质化,导致部分独特文化特征的丧失,同时对于一些边缘化的文化和语言,AI技术也可以帮助其保护和传承。
AI的辩证思维
AI发展给人类带来的“挑战”和“机遇”并非完全对立,而是相互关联共存,在不同情境下呈现出不同的特点。我们可以从以下几个方面来理解这对矛盾概念。
1.适应性和变革。挑战和机遇往往源于技术、社会和经济的变革,我们需要调整自身的适应性,以便在挑战中发现并抓住机遇。例如,传统行业面临AI技术取代人工的挑战,同时也可以通过运用AI技术提高生产效率和竞争力。
2.风险和收益。我们需要在风险和收益之间找到平衡,在追求技术进步和经济收益的过程中,需要关注潜在的社会、伦理和安全风险,并采取相应措施加以应对。
3.共享发展成果。AI发展的挑战和机遇不仅仅局限于某一地区或群体,而是全人类共同面临的问题。我们要努力实现全球范围内的技术成果共享,确保所有人能在AI技术的发展中受益。
4.长期与短期。短期内,我们可能需要应对就业、经济、安全等方面的挑战,而从长期角度看,我们需要关注可持续发展、伦理道德和全球合作等方面的问题。
超级AI影响未来社会,无论是乐观还是悲观,都取决于我们如何应对这些机遇和挑战。从乐观的角度看,随着社会进步,我们将有更多选择机会去发挥自己的才能,通过努力创造更美好的世界。从悲观的角度看,未来面临着很多挑战,如全球变暖、资源短缺等问题,这需要我们共同努力去解决,甚至做出艰难的抉择和取舍,通过勇气、创造力和合作才能应对这些挑战。
真人的思考
AI的“本质”是什么?
有人说,所谓的AI大语言模型,本质就是“文字接龙”游戏,通过复杂算法让组合出来的文字对人类而言显得有意义。说得没错!家长教孩子说话,差不多也是这样的过程,而学校老师则能通过学生的语言表达,轻松判断他们的思维能力与认知水平。
马克思、尼采、维特根斯坦等众多哲学家都对“语言的本质”这个话题很感兴趣,常常在“语言”和“思维”之间画上“≈”符号。 既然AI能生成“语言”,这很可能表示它已经具有了“思维”的能力,我们所谓的“机遇和挑战”,其实都是这个层面上的问题,尤其是“挑战”,甚至来得更加猛烈!
让我们尝试与AI联合玩一个文字游戏吧——AI是Artificial Intelligence的缩写,那是否还有其他以A和I开头的单词组合具有类似内涵呢?查阅词典非常低效,但是AI很快就给出了很多参考选项:Algorithmic Inference(算法推理)
Augmented Imagination(增强想象力)
Automated Interpretation(自动化解释)
Associative Insights(关联洞察)
Advanced Integration(高级集成)
Analytic Intuition(分析直觉)
Accelerated Innovation(加速创新)
Adaptive Infrastructure(自适应基础设施)
这里只是列举了其中一些,还有很多,只要继续提问,还可以有更多。不得不说,某些表达确实能带来实质上的启发,甚至成为我们理解AI的隐秘入口。面对这些新的“AI”表达,您会作何感想?对于AI的本质,会不会有不一样的思考?这是简单的文字游戏,还是真正意义上的思维创造呢?
AIGC的另类解读
畅销书《AIGC:智能创作时代》曾经引发媒体的热烈讨论,AIGC(AI Generated Content)中的“Content”(内容)不仅包括针对提问的文字回答,还可以是多轮次聊天、论文、表格、程序代码、图片、语音、动画、视频、3D模型、PPT等更复杂的表现形式。
诸如Midjourney等文生图类型的应用,就给视觉设计师、插画师等艺术工作者带来强烈的震撼,社交媒体上涌现出很多精美的作品,捧红了很多数字艺术家,同时也听到有设计公司裁员的消息。有些技术乐观派的专家评价这种现象,认为核心不是AI与人的竞争,而是人与人之间的效率竞争,对那些掌握新AI工具的人而言就是机遇,对其他同行则是挑战,类似“快鱼吃慢鱼”
的故事。
让我们尝试再和AI联合玩一个文字游戏,AIGC里面的“C”除了代表“Content”(内容),是否还能是其他词汇呢?无须查阅词典,我立刻就想出了3个,而AI瞬间就给出了30个答案,让我有点目瞪口呆(图1-2)。只要继续追问,让AI给出100个也不是问题,图中这些只是看起来比较顺眼的而已。
图1-2 AI给出的首字母为“C”的单词
请静静地感受下,这里不仅有“沟通、好奇、客户”这样的微观词汇,更有“改革、文化、文明”这样的宏大概念。这些词毫无违和感,甚至相当丝滑,无须严谨论证,我们就能从中感受到强大的力量!你品,你细品……
最为巧妙的是,“Challenge”(挑战)和“Chance”(机遇)也都在其中。 这是不是在暗示什么? 我们理解AI带来的挑战和机遇,显然不能拘泥于“内容”的层面,还需要更多思考与行动。
从模仿到蚕食
如果把AI理解为普通意义上的“工具”,那就简单了,制造并使用工具是人类区别于其他生物的重要指标之一,自人类文明伊始就不断演进。但这一轮的超级AI给我们的感觉有些不太一样,它们似乎正在快速拓展,不断蚕食我们的能力。著名的未来学家凯文·凯利 ① 在《科技想要什么》一书中曾经发表过一个洞见,除了人类有主观“意图”,人工智能乃至整个科技生态也都有自身的“意图”。
2016年,美国伯克利大学和英国剑桥大学的几位教授曾经做过一份调研,评估AI(包括拥有AI系统的智能设备或机器人)在诸多能力项目中达到人类同等表现所需要的时间(图1-3)。站在今天看,图中的很多“黑点”已经到来,甚至比当年预测的最早时间还要早。
图1-3 伯克利大学和剑桥大学教授对AI能力的预测和评估
①凯文·凯利(Kevin Kelly,1952—),昵称KK,著名未来学家与网络文化观察者,《连线》杂志创始主编,著有《失控》《科技想要什么》《必然》等作品。
2017年,美国物理学家迈克斯·泰格马克
在《生命3.0》一书中用一张地形图表示人工智能与人类能力的关系,那种不断被“淹没”的既视感,让我们感受到巨大的压力(图1-4)。今天再看这张图,诸如社交互动、编程、翻译、艺术、驾驶等陆地已经被AI侵蚀变成了沼泽。
图1-4 人工智能与人类能力关系的地形图
2018年,OpenAI公司发布公告,定义通用人工智能(AGI)就是指在大部分有经济价值的工作上表现比人类更出色的高度自主系统,无论何时能实现,这似乎已经成为不可逆的趋势。虽然OpenAI自己定义的使命是“确保AGI造福全人类”,但世界上还有其他很多力量,彼此之间充满复杂的博弈,谁又拥有“确保”这种能力呢?
2023年5月,OpenAI、Deepmind等公司高管,联合数百名专家学者,共同签署了一封只有一句话的公开信:“ 降低人工智能带来的灭绝风险,应该成为一个全球优先事项,与大流行病及核战争等其他社会规模的风险并列对待。 ”警钟已经敲响,敌人到底在哪里呢?
随着AI的能力越来越强,近代文明创造出的大部分工作似乎都可以被AI替代或部分替代。在悲观者看来,这将把人类逼入绝境,大部分人都将成为“无用之人”;而在乐观者看来,人类将从繁杂事务中脱身,进行更高维的创造,实现文明的进化。超级AI对人类是挑战还是机遇,说来说去,难道只是一个“心态”游戏吗?未来,显然不会这么简单。
我们已经看到变化,而且是非常广泛、非常剧烈的变化,无论是我们自己,还是我们的孩子和学生们,都不应该忽视或者蔑视这样的变化,至少要在变化中行动起来,超越对“挑战和机遇”的静态判断。
老子曰:“祸兮福之所倚,福兮祸之所伏。孰知其极?”
问学实践
1.请发掘“AI”和“AIGC”更多具有解释价值的表达,分享给周边的朋友,看看哪种解释最能引发大家的兴趣?
2.在自己熟悉的领域,创造一个新的概念名词,并思考其在未来的社会意义或价值。尝试使用AI辅助自己创造更多这样的名词,感受如何?
3.请提出更多有思考价值的问题。