



为什么我们要读这本《荣格自传》?
因为它既是心理咨询师必读之书,也是大多数心理咨询者必读之书,更是对自我心理疗愈感兴趣的大众读者必读之书。之所以成为必读之书,是因为它有三大优点:一是系统全面,展现了一位心理治疗师自我疗愈的一生;二是文辞优雅,真诚动人;三是内容深刻,涵盖了心理学、人生哲学等方面。
对这本内涵丰富的书,也有三种读法,分别是“得其皮,得其骨,得其神”。
得其皮者,一路读下去,读得懂就读,读不懂就跳过。这样读完之后,增长了一些知识,知道了一些名字。涣散的灵魂,涣散地捕捉,迅速地遗忘。
得其骨者,看到不懂之处,则自感惭愧,承认自己孤陋寡闻,从而翻阅各种词典、导读、文献,内心坚信——荣格此书既然是名著,自然字字珠玑,有深文大意。
得其神者,则是放下此书,安坐湖边,闭目凝神。回忆昨夜之梦,凝视着一滴记忆穿透另一滴记忆,白色的宁静,内心寒潮深幽,从时间中脱离、上升或下降,时空的贝壳嗡嗡作响,意识塌陷其中。
我自己阅读此书的心路,正在从得其皮走向得其骨,朝着得其神努力。
我大约在大学二年级,第一次阅读此书。
那是一个春末夏初的早上,我睡了懒觉,吃完早饭,逃课,快乐地躺在草地上,拿出从图书馆借来的本书,一整天都在那里读,直到黄昏,午饭没吃,晚饭也不想吃了。暮色降临,我回到医学院的六人学生宿舍,感觉到内心世界正在地震,我和我自己,我和其他医学青年们,虽然仍站在同一块大地上,但这片土地正在摇晃,一条裂缝正在产生。我突然发现,原来世界上真的有另外一种活法,另外一种医生。
大学毕业后,我成为一名心理医生,虽然也时不时翻阅一下本书,但只是把它当作苍蝇小馆的下饭菜。下饭菜嘛,关键是作料多,味道重,能帮自己赶快把两大碗米饭运输到消化系统,然后产生能量,继续为了生存、为了名利奔波。
就这样,直到2012年,我才开始认真研读此书。推动力首先来自我的个案们,他们中不少人和荣格一样,正在经历中年危机。几年后,我自己的中年危机也接踵而至。这样的人生经历和临床经验,让我发现荣格心理学的独到之处。后续我开了一系列导读荣格著作的课程,基本上把中文的荣格著作都讲了一遍。然后就有编辑来约稿出版,但我感觉此前的讲解内容太过粗糙,于是推倒重来,查找更多资料写了《自愈与成长:荣格的生命故事》。那一次的阅读,相当于“得其骨”的过程。
这次读客文化找到我,让我为此书写导读。本来以为已经读透此书的我,心生警觉,除了英文版、德文版外,又找来此书在国内的五个译本(三种英译、两种德译),对照阅读。我又更新了两本荣格传记资料,新旧资料翻出来一起读,果然产生了许多新见解。乃至写导读的时候,我遇到最大的困难,是压缩字数,使之不至于喧宾夺主。
考虑到本导读的目标人群是大众读者,我们只围绕一个关键词展开:自性化(individuation)。简单地概括: 自性化=自得其乐+自成一体+自由自在+自性圆满。
自得其乐就是一个人有自己的兴趣爱好,有独处的能力,一般在青春期之前就应获得;自成一体是具有自己的价值观和理想,不人云亦云,独立而不惧,一般在青年期获得,所谓“三十而立”;自由自在和自性圆满则是中年期的发展任务,所谓“从心所欲,不逾矩”。
“自性化”这个词,概括了荣格追求心灵超越、发现心灵超越模型的一生。荣格的前半生,完成了自得其乐+自成一体,可见于本书第一章到第五章;后半生则完成了自由自在+自性圆满,由本书第六章到十二章体现。
了解荣格的自性化之路前,需了解五个概念:集体无意识
、本能、原型、原型意象、情结。
荣格理论和弗洛伊德理论一样,首先有两个假设:无意识决定论和本能驱动。
无意识就是未知的东西,我们意识之外、意识不到的东西。无意识决定论指我们未知的东西决定了我们的精神系统。探索无意识,梦境是最核心的途径,弗洛伊德说,梦是通往无意识的康庄大道。本书的德文原名是Erinnerungen, Träume, Gedanken(意为:回忆、梦境、反思),这也是探索无意识的三部曲:回忆前尘往事,回忆中最核心的内容就是梦境,通过对梦境的体验、理解和分析,对自己的人生进行反思。
本能驱动就是说人生像一部汽车,驱动它前行的燃料是本能。荣格和弗洛伊德都赞同,人类最基础的本能是爱本能。本书“晚年思想”一章的最后一部分,就是在探索爱本能的心理意义。
意识像家中我们能够一眼看见的东西,无意识则像我们看不见却深受其影响的东西,如楼下的地基、床下的灰尘、装修材料散发的甲醛等。我们的记忆大部分储存在无意识中。无意识内容有很多来源:来源于个人生活的,称其为“个人无意识”;来源于文化习俗的,称其为“文化无意识”; 来源于人类集体200多万年演化的,称其为“集体无意识”。
集体无意识里储存着人类从古到今的记忆,荣格将其称为“原型”。 这些原型就是心理的DNA,荣格认为它们既是物质的,也是心理的,很可能储存在细胞的DNA双螺旋中。这一假设近年来得到了神经生物学的一些支持(Alcaro, Carta and Panksepp,2017)。
随着儿童的成长,原型开始被表达,包括父亲原型、儿童原型、母亲原型、化合原型、人格面具原型、阴影原型、阿尼玛-阿尼姆斯原型、愚弄者原型、永恒少年原型、智慧老人原型、自性原型等。原型表达时形成了各种原型意象,一般出现在梦中,有时候出现在幻想中。比如在本书开篇,我们就看到荣格携带的原型得到表达,出现了上帝意象。
原型被激活,一是因为自然的发展历程,二是因为外界刺激。比如我的一位个案,随着自然发展,进入青春期时,她的阿尼姆斯原型被激活,因此她很容易坠入爱河,恰好外部环境中的校草爱上了她,更加强化了这一原型。她整个青春期都在偶像剧的粉红色泡泡中度过,这又形成了她强烈的“青春情结”。
精神分析把这种自然发展遇到重大刺激形成的记忆称为“情结”。 特别要注意的是,情结是重大刺激“之后”形成的记忆,而不是对重大刺激本身的记忆。因为人类对刺激事件的记忆,本来就不像记者的录像机一样,完全忠实于本来事件,而是充满了自己的选择。
比如,妈妈骂完小朋友又心痛地抱抱亲亲。有的小朋友是高敏感儿童,记忆系统特征是“记坏不记好”,他记忆中更多的是妈妈骂我、妈妈好凶、妈妈是个坏妈妈,这就形成了负性情绪主导的情结。而有的小朋友有很强的钝感力,记忆中妈妈总是对他抱抱亲亲,这种好妈妈情结让他日后见到中老年妇女就会自然产生亲近感和温暖感。
所以,所谓“记忆”就是“故事”。故事中如果有神、有灵魂,就是“神话”。荣格领悟到这一点,在本书中说,他要讲述的,是属于他个人的“神话”。
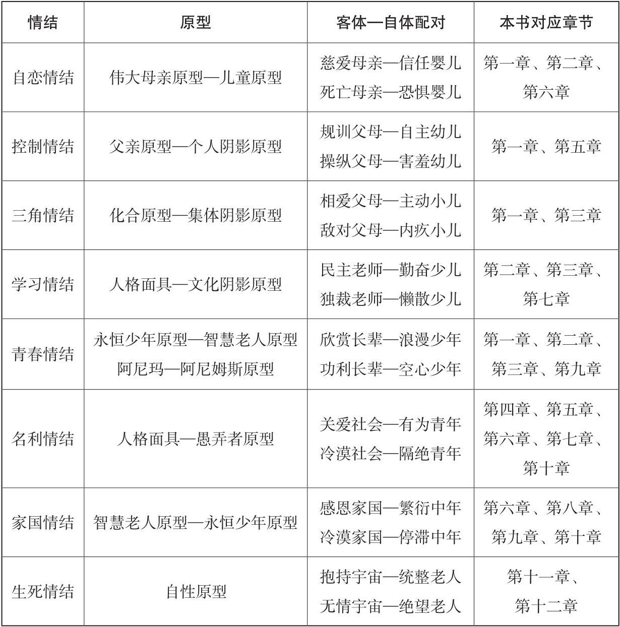
人的一生,在原型和各种刺激的作用下,会形成八大情结
:自恋情结、控制情结、三角情结、学习情结、青春情结、名利情结、家国情结、生死情结。
大部分心理学和心理自助书都只讨论了其中一两个情结,如《蛤蟆先生去看心理医生》主要讨论的是自恋情结和控制情结,《被讨厌的勇气》主要讨论的是自恋情结和名利情结。而荣格这本自传,可以说论述了所有情结,尤其是中老年时期才出现的家国情结和生死情结。
所以我们的读者,如果你是年轻人,看不懂这些内容非常正常,婴儿也看不懂爱情片啊。不过如果你已年过四十,人到中年,乃至到了退休的年纪,仍然看不懂本书,那就有点儿说不过去了,就要多花功夫,多看几遍,把中年危机转化为中年转机。
为了更深入地理解本书,读者们可以借助两个工具。
一个工具是导读中的“荣格情结原型自性化发展表”。它列出了精神分析研究至今的主要情结和原型及其在本书中对应的章节。读者每读完一章,可以回到这个表进行反思。当然,反思最好遵循荣格的三步骤,从回忆到梦境,再通过梦境进行反思。
另一个工具是附录的“荣格自我疗愈年表”。这个表有三个作用。一是让时间线更加清晰。本书不是严格按照时间发展顺序来写的,尤其是梦境,有些老年期的梦境放在了中年期梦境之前阐述,这会让人看不清楚荣格自性化发展的过程。二是补充了本书没有叙述,但在其他荣格传记中陈述的历史事件、时代背景等,可以让我们更加全面地了解本书的故事脉络。三是让专业研究者、深度阅读者参考,尤其是准备阅读荣格心理学著作的人,了解这些著作和荣格个人生活的关系。
下面我们主要结合“荣格情结原型自性化发展表”来简要阐述荣格自性化发展过程中情结和原型的变化(李孟潮,2022)。
3.1 自性化发展阶段一:童年期
本书第一章描述了四种情结、六个原型对荣格的影响。
第一个情结叫作“自恋情结”。以爱为主导情绪的自恋情结,被称为“正性自恋情结”。核心是人类把自己记忆为一个被宠爱的、信任世界和人类的婴儿,而把养育者,尤其是母亲,记忆为慈爱母亲。负性自恋情结相反,自己是恐惧婴儿,母亲是死亡母亲,即死气沉沉的母亲或者巴不得婴儿死亡的母亲。这些记忆中的“我”为“自体”,记忆中的“母亲、父亲”等别人为“客体”。 自体和客体的记忆,通过情绪联结在一起。 情结就像房屋里的一面墙,而自体-客体关系配对就相当于构成这面墙的砖块。
形成正性自恋情结,需要自体和客体之间发生七件事——抱、亲、摸、看、说、逗、玩。这七件事无法在死亡母亲这里获得,恐惧婴儿体验不到自己存在的意义与价值,内心空虚无比,这就是最原始的空心病、黑洞体验的来源。
但女性也有自己的爱好、事业和理想,怎么就愿意挤占这些时间去和跟孩子进行抱、亲、逗等费力费时费神的游戏呢?其中就有原型的力量,一个是伟大母亲原型(Great Mother,也翻译成“大母神原型”),另一个则是儿童原型,或称“神圣婴儿原型”。
伟大母亲原型激活后,婴儿会把它投射给自己的生物学母亲,自然而然地无条件依赖给自己喂奶的妈妈。唯有婴儿能赋予人类无条件的依赖、无条件的接纳,当然也有无条件的吸取和恼怒。另外,可以说整个社会,包括产科医生和心理咨询师,从女性怀孕的第一天起就把“伟大母亲”原型投射给她。与此同时,儿童原型也会被激活。婴儿被投射为“无比可爱的儿童”,母亲被投射为“无所不能的大母神”。这就是人类社会繁衍生息的原型基础,每个社会必要的自恋情结。
从第一章荣格的最初记忆,尤其是摇篮记忆看来,荣格的正性自恋情结占六成以上的比例。正性自恋情结也体现在他日后的发展中,比如他总是坚信自己具有独一无二的价值,敢于追求自己的兴趣和事业。总体来说,他对社会的安全感超过了怀疑不安,从他对大自然母亲的热爱中可见一斑。
荣格大概有四成负性自恋情结,又称“自卑情结”。荣格的自卑情结在幼年主要和父母并不融洽的婚姻生活、母亲的精神病发作有关;在小学时,又因为学习成绩下降、同伴欺凌、家境自卑而得到强化。负性自卑情结在婴儿期的关系配对记忆是“死亡母亲—恐惧婴儿”,在少年期变化为“鄙视、排斥的城市老师同学—自卑退缩的小孩”。有些人一直到成年都保持这种配对记忆,荣格则逐渐疗愈了这种情结带来的痛苦(可以参考本书第二章和第六章)。
荣格自我疗愈的原因是:他的父亲原型和个人阴影原型被激活了。父亲原型中,既有正性的威严父亲、英雄父亲,也有负性的暴虐父亲。正性的父亲原型投射,形成了规训父母—自主幼儿的关系配对,这被称为“正性控制情结”。这大概占据荣格幼年记忆的30%~40%,尤其是在学习文化知识方面,有很多父母陪伴的温暖记忆,难怪他日后成为“学神”。
但他可能终身受到负性控制情结的影响,把对方记忆为“操纵父母”,而自己是“害羞幼儿”,这种负性控制情结,让他很难适应普鲁士教育体系风格,从而形成了负性学习情结,乃至成年后,他成了有点儿激进的自由主义教育观的拥护者。
在太阳的照耀下,我们身后会自然留下阴影。阴影原型的命名就来自这个比喻,阴影是我们不能看到、不愿看到的东西。因为阴影原型的激活,意识的阴影面积就越来越大,无意识的领域也就越来越广阔(李孟潮,2021)。
个人阴影原型被激活时,我们会自然地压抑自己、克制自己。我们之所以说个人阴影原型和父亲原型紧密结合,是因为,哪怕爸爸很温柔,幼儿们也会自发地畏惧父亲、克制自己,尤其是男孩。直到和爸爸进行无数次刺激好玩的打闹、抛甩游戏后,幼儿们才和爸爸变得亲密无间。另外不难发现,母亲原型激活之时,大部分母亲容易宠溺孩子,无条件接纳孩子;而父亲原型激活时,父亲们则倾向于要求孩子表现得更好,表现得超乎孩子的能力。父亲就像太阳一样,照亮孩子的同时,也在孩子身后留下阴影。
在本书第一章的“独眼肉柱梦”和第九章的“驯服阿拉伯王子梦”中就有负性父亲原型形成的关系配对。独眼肉柱是个国王,这是权力、控制的象征。而梦者小荣格充满了恐惧和逃离的愿望。我们看到荣格成长为一个害羞的小孩,他很难体验到控制也是一种爱,因此对权威主义充满仇恨。他强烈地反对建立学派,可以推测,在他的认知系统中,大概形成了“控制等于恨”的信念系统。
在童年期被激活的第三个心理基因被称为“化合原型”。化合原型形成的原型意象中国人应该都很熟悉,比如伏羲、女娲交尾图,阴阳太极图。这些原型意象表明,宇宙中天生有一种力量,让对立的双方产生化学反应,合为一体,就像化学中的化合反应一样。具体到人类社会,这股力量就体现为男女交合。其中,乱伦被人类社区排斥、压抑和耻笑,所以被压抑的乱伦冲动就成为阴影,而且是人类集体共有的阴影,于是它被称为“集体阴影原型”。
化合原型和集体阴影原型在父权制社会中被表达后,形成了俄狄浦斯情结。以男孩为例,俄狄浦斯情结分为三种:1)正性俄狄浦斯情结,即男孩认同自我性别为男,恨父爱母;2)负性俄狄浦斯情结,即男孩认同自我性别为男,爱父恨母;3)倒错性俄狄浦斯情结,即男孩认同自我性别为女,恨父爱母或者爱父恨母。
荣格应该是正性俄狄浦斯情结占到40%。从本书中我们看到,即便对母亲印象不好,荣格仍然很快把这种爱意转移到其他女性身上。他的生命中似乎缺乏男孩进入正性俄狄浦斯情结的条件─夫妻双方恩爱,也许在日后的发展旅程中,尤其是和弗洛伊德的思想斗争中,荣格形成了正性俄狄浦斯情结。但他的生命也充满了构成负性俄狄浦斯情结的因素,可能也占比40%,父母分居分床,相当于婚内离婚,父亲和儿子关系更紧密。而童年被成年男性性骚扰的经历,可能增强了荣格对男性同性恋式的爱慕,这大概形成了20%的倒错性俄狄浦斯情结。
为什么我们把俄狄浦斯情结又称为“三角情结”?因为它的实质是三方博弈。在父权制度下,它在父—母—子的三元关系中最容易出现。近代以来,随着父权制度的瓦解,人类进入单身社会时代,我们就很难看到具备弗洛伊德式三角情结的人了。
3.2 自性化发展阶段二:中学期
从本书第二章开始,我们看到了荣格“学习情结”的发展。人们形成这个情结,首先需要人格面具这个原型被高度激活和表达。其实所有原型从人出生的那一刻,就存在被激活的可能性,人格面具也不例外。如果外界压力很大,比如时刻强调孩子要赢在起跑线,那么孩子的人格面具很可能很早就会被激活。我的一个个案天天给女儿“打鸡血”
,结果发现女儿三岁不到就学会了假笑,去别人家做客居然跑去书房假装看书。人格面具是一个人天生的亲近社会、认同社会投射的倾向,它让我们把自己假装成社会想要的人物。
我们说客体关系有六老——老爸、老妈、老师、老板、老公/老婆、老小(小孩)。相应地,人们也会形成六个人格面具,爸爸的好孩子、妈妈的好孩子、老师的好学生、老板的好员工、老公的好老婆(或老婆的好老公)、老小的好爸爸/妈妈。
在“荣格情结原型自性化发展表”里,绝大部分充满爱的自体表象,都是我们在社会生活中要扮演的角色、要戴上的人格面具,如自主幼儿、主动小儿、勤奋少儿、浪漫少年、有为青年等。但也有例外,比如婴儿期和老年期,一般人格面具的作用会小一些。
在我们内心的天空中,如果人格面具成了太阳,那它形成的阴影则是社会文化所排斥的,这就形成了文化阴影原型。荣格刚开始有强烈的负性学习情结,成为厌学儿童,大概是因为此时德语区采取的多是权威主义教育。一直到中学后期,荣格才出现正性学习情结,详见本书第二、三章。从青年期开始,他的正性学习情结压倒了负性学习情结,并且一直驱动他,让他终身保持热爱学习、热爱写作的习惯。
一般人在青春期首先会有两个原型被激活,一个是智慧老人原型,另一个是永恒少年原型。荣格最与众不同的一点,就是他早在幼儿期,智慧老人原型就被激活,一直到青春期后期才稍稍平静。在和弗洛伊德决裂后,他的智慧老人原型再次被激活。类似情况好像在康熙身上也出现过,他小小年纪就表现出超常的智慧。《红楼梦》中的贾宝玉就是永恒少年的代表,而空空道人就是智慧老人的象征。以前流行的武侠小说、现在流行的玄幻小说,核心故事线之一也都是永恒少年与智慧老人的相遇。
为什么这两个原型会被同步激活?可能因为青少年蓬勃的生命力使得认知能力突飞猛进,而大量分泌的性激素,需要智慧来调节性欲和学习之间的辩证关系。
正性青春情结表现为向往青春、向往自由、向往爱情,如果发展过度,甚至会变成“恋爱脑”
,崇尚“生命诚可贵,爱情价更高”。负性青春情结则是恐惧青春、嫉妒青春,恨不得把青少年都变成老成持重的中年人。
“鸡血教育”的本质,就是中年人把自己的生活重担,变成青少年的学习重担,要求青少年早早变成一个扛起重担的中年人。
荣格的青春情结,应该有一半是比较正性的:他热切地向往智慧,取得了学业上的成功,深入思考和确定了自己的事业方向,前面几个时期形成的负性情结,以及自恋情结、控制情结、学习情结,在青春期都得到了一定程度的疗愈。但是他也留下了青春的伤疤:一个是受到学校老师和同学的排斥,另一个是性压抑。他的性压抑比较严重,青少年多是向往爱情、浪漫和性爱的,而他的自传里几乎没有这方面的内容。这大概形成了他中年的危机,婚前留下的性压抑,推演到中年期才爆发。
永恒少年的特征之一,就是渴望纯洁无瑕的、一生一次的初恋。这个时候,另外两个原型被激活,它们叫作阿尼玛原型和阿尼姆斯原型。阿尼玛原型,是男人心中的“女神”;阿尼姆斯原型,是女人心中的“男神”。青春期的少男少女,之所以会对文艺偶像或者同学如痴如醉,就是因为产生了阿尼玛或者阿尼姆斯原型的投射。和男神坠入爱河,就会产生“灵魂伴侣”感;男神变心了,就会产生“失魂落魄”感。
阿尼玛-阿尼姆斯的整合,和其他原型间的整合不一样的是,它们一般是在爱情关系中整合的,而且往往要经历几段爱情关系才能被较好地整合,从而“灵魂伴侣”感可以在夫妻关系中逐步变成现实。荣格很有可能一直到七八十岁,妻子死亡前,才和妻子完成了这样的整合。这个过程在这本自传中是看不到的,读者感兴趣的话可以看《浮士德》和《悉达多》,当然《红楼梦》也是描述一个永恒少年整合阿尼玛原型投射的心路历程。
3.3 自性化发展阶段三:青春成年期
本书的第五、六、七三个章节,回忆了荣格的青年成人期,这一时期,人们仍然受到人格面具的驱动,我们要戴上的人格面具,叫作“有为青年”。如果真的成为有为青年,我们就形成正性名利情结。“名利”这个词不太好听,但其实也有高尚的名利,比如“求名当求万古名,谋利应谋众生利”。正性名利情结中,青年们认同自己是有为有爱的青年,投射社会为一个关爱的客体,从而会和社会中众人形成亲密、合群的关系。反之,他就变成一个孤独的、隔绝的青年,把这个社会设想为充满冷漠、功利的他人。
当然,和社会名利系统保持适当的距离是有必要的,保持一些负性名利情结也有利于一个人面对社会的阴暗面,以防被阴影反噬。荣格大概就是正性名利情结发展得太快太过了,他早早就功成名就,中年危机也提前到来。电影《美国精神病人》塑造了一个正性名利情结过度发展的金融才子,当他的负性名利情结袭来时,他出现了大量杀人的幻象。
为了防止人格原型、正性名利情结过度发展,愚弄者原型开始补偿和调整人类心灵的失衡。它的典型代表就是东方文化中的孙悟空。悟空,就是要由色悟空,由名利悟空。
愚弄者原型具有两个功能,其一是愚蠢,其二是愚弄,就是愚弄自己和他人,让自己和他人做一系列愚蠢的事。例如悟空,他不断地愚弄八戒,也让自己受到不少伤害,还严重耽误了团队西天取经的进程。人们在追求名利的过程中,经常会做出愚蠢至极的决策。阻碍自己达到目标,往往就是愚弄者原型在起作用。愚弄者原型在荣格身上,体现为过度热情地拥护弗洛伊德,后又和其彻底闹翻,还有他和自己的病人、学生发生不伦之恋,这两件事是他在事业、爱情方面的自毁行为。
3.4 自性化发展阶段四:中年期
中年期和青春期一样,智慧老人原型和永恒少年原型会再度被激活,但这一次它们更加具有主导性。中年期的永恒少年原型让我们形成繁衍生息感,产生一种身份认同——“我”可以在退休前再努力一把——从而充满活力和创造力。与此配对,他眼中的家庭和国家,是感恩他的付出的,他虽然会不时感到力不从心,但会认为自己累得值得,也会产生落地生根、叶落归根感,比如“此生不悔入华夏”。这就是正性家国情结。
如果他要靠贬低外国才能安居中国,或者相反,要靠抹黑中国才能在外国安心定居,那就是缺乏对负性家国情结的整合,缺乏中年人必须面对的正常的停滞感。中年正常的停滞感,一方面来自对自己体力、脑力衰退的正确认知,意识到自己的人生已经走了一半,工作上开始规划退休、养老和死亡,家庭中做好给父母送葬、子女将要离家的准备。另一方面,是对家国正常的冷漠性接纳,也就是经历了青年期的“名利情结”,能够领悟到,“贫居闹市无人问,富在深山有远亲;人情似纸张张薄,世事如棋局局新”。
荣格在中年期,非常努力地构建属于自己的“家与国”。一方面,他把理想的国家和文化投射给异国他乡,从中国到印度,从非洲到炼金术;另一方面,他也开始漫长的修建塔楼、写作疗愈日记的过程。本书第六、八、九、十章都在描述他处理中年危机、整合家国情结的心路历程。对一个童年期就激活智慧老人的天才来说,中年危机居然也如此惨烈,我们一般人在中年期遇到些波折也就再正常不过了。
3.5 自性化发展阶段五:老年期
中年期过后,出现的就是自性原型(又称“大我原型”),一般在老年期、体验濒死、遭受严重创伤时才会充分显现。
在老年期的情结被称为“生死情结”。死亡焦虑虽然贯穿人的一生,但之前的死亡焦虑,往往是丧失焦虑、分离焦虑、存在焦虑、道德焦虑的变形。只有老年期的死亡焦虑,才是真正要面对必然死亡的。
生死情结也分两种,正性生死情结中,一个老年人安然赴死,是因为他具有足够智慧,能统整人生中的一切喜怒哀乐,他面对的宇宙,对他来说是充满智慧和慈悲的,所以他愿意停止各种养生延寿的手段,把岁月、成就、名利、家国留给年轻人和中年人,自己安静地走向死亡。以正性生死情结为主时,一个人往往倾向于相信死后仍然有另外一个世界存在,漫威电影《黑豹》中就有这样一句台词:死亡不是生命的终点,而是通往另一段旅程的起点。
我们可以在本书后半部分看到,荣格以正性生死情结为主,占比超过七成。在他的死亡观中,不但死后有另外一个世界,而且在那个世界中,人们仍然有家庭、婚姻、爱情。荣格自己也对人类充满了爱和慈悲,只要人们祈祷他回来讲授心理学,他就愿意重新回来做心理医生。
一个人能够平静地接受死亡,多少也要有三成左右的负性生死情结,有正常的绝望感。荣格的绝望和孤独,在本书最后一章表现得十分充分。
万事万物起始之时,就要细致地分析各种冲突的原型、情结对我们的影响。故而在半明半昧的认知门廊,我们看到记忆列队走过,体验七情六欲的压痕,落在万物表象的压痕。仅凭驱力中的空旷,笨拙的爱情在余晖中沉浮,语言嘈嘈切切错杂弹,知觉路径与梦境故事纠缠撕咬,情话连篇,相互吞噬,光与尘一起降落。时间怒放之后,唯有原型,明灭其间。
李孟潮.《自愈与成长:荣格的生命故事》. 北京:中国广播影视出版社,2021。
Alcaro, A., Carta, S. Panksepp, J. (2017). The Affective Core of the Self: A Neuro-Archetypical Perspective on the Foundations of Human (and Animal) Subjectivity. Front. Psychol. 8:1424. doi: 10.3389/fpsyg. 2017.01424.
Shamdasani, S. (2012). C. G. Jung: ABiographyin Books. London: W. W. Norton & Company. Ltd.
Turner, J. H. & Maryanski, A. (2005). Incest: Origins of The Taboo.New York: Routledge.
Krieger, N. M. (2014). Bridges to Consciousness: Complexes and Complexity. New York: Routledge.
本书缘起荣格81岁时朋友们的建议。荣格从1957年他82岁时开始写作,一直到1961年出版,历时3年,荣格也在1961年与世长辞。这就是有意义的巧合,即荣格理论中所说的共时性事件。
此书是一名心理咨询师在晚年进行的自我疗愈,可称为“写作疗法”。荣格如此描述写作疗法的功效——“写下早年的回忆,于我而言已成了一件每日必行的事情。一日不写,身体就会感到不适。而只要提起笔,不适感便荡然无存,头脑也会异常清晰。”
导读中提到,老年期的发展,在自体层面主要是整合“绝望老人”和“统整老人”这两种心态,在客体层面是整合“无情宇宙”和“抱持宇宙”这两种认知。
荣格在前言中如此描述这种老年人的心态:
其一,“上了年纪以后,我们于内于外皆向早期回归了”。这是在老年早期出现的情况,远事记忆增强,近事记忆减退,童年往事突然就回忆起来,而昨天手机在什么地方充电都想不起来。这种特性有助于老年人回收自己的一生,从而获得统整感。
其二,“我一生中的大部分‘外在’经历,就这样从记忆里消失无踪……关于内在经验的记忆不断地变得愈加生动多彩”。大部分老年人都会越来越内倾,生命能量内收,回归内在。这样他就可以做到“不假外求”,不再死死抓住外在事物,比如财产、子女、医药等不放手。孔子说,老而“戒之在得”,大概就是说老人要学会放手。
可以看出,荣格已经能够整合“无价值感”。他说,“若是问我的人生是否有价值,我只能把自己放入过去的几个世纪中去比较,然后我必须说,是的,它有一定意义。但倘若用现代的观念看,它便一文不值”。这就是整合了老年内心冲突的表现。这位老人准备好了,准备做一个“幸福的老废物”。
前言中有一部分论述了荣格与宗教的关系。这是因为,健康老化后需要处理好自己与“神”的关系、自己与宇宙的关系。正如斯宾诺莎把上帝物理学化一样,荣格把上帝心理学化了,上帝变成了一种意象——上帝意象
。找到自己的心神,也是荣格心理治疗的要诀。