购买
下载掌阅APP,畅读海量书库
立即打开
畅读海量书库
扫码下载掌阅APP

第二节
北仑工业社区的发展历程

1984年10月,经国务院批准,宁波经济技术开发区(2002年底和北仑区合并)成立。作为全国首批14家国家级开发区之一,这片热土在之后的30多年中发生了翻天覆地的变化,在社会、经济、利益格局的持续调整中,北仑区始终以开拓者的勇气探索与经济社会发展阶段相适应的基层党建、企业服务及社会治理的方法和模式。在全球化浪潮下,在中国工业化之路上,在制造强国建设中,中国城市化进程的车轮滚滚向前,北仑区始终勇立潮头。

一、区域化党建雏形

凭借得天独厚的港口优势,宁波经济技术开发区从建设之初就备受外资青睐。1992年10月,国务院批准将原宁波经济技术开发区与北仑港工业区的重点开发区域合并,统称为宁波经济技术开发区,面积调整为29.6平方公里,几乎是1984年初创时的8倍。1993年,开发区管委会迁到著名的东方大港——宁波港,航运优势进一步放大,吸引的三资企业越来越多,台塑、印尼金光、韩国三星、宝钢、吉利等世界500强企业相继落户宁波经济技术开发区。

伴随着非公企业的兴起,开发区内社会经济成分、组织形式、就业方式、利益关系和分配方式日渐多样化,也出现了一批灵活就业的零星党员和流动党员。面对他们,传统的单位党建模式已不能有效覆盖管理。如何破局?唯有打破常规。开发区以改革创新的魄力,聚焦人的流动,以“区域不变”应对“单位万变”,探索突破单位组织界限的党建方式。1993年9月,宁波经济技术开发区人员交流中心党支部成立,吸纳了首批38名非公企业的零星党员和流动党员。这是国内首次尝试组建区域性党组织主抓党员的区域化管理,自然引发了全国关注。当年,全国沿海经济技术开发区党建工作会议在北仑区召开,重点交流非公企业零星党员的管理经验。紧扣开发区外资企业聚集的发展趋势,北仑区的区域化党建探索更进一步,1995年,开发区人员交流中心党支部升格为党总支,孵化出第一家外资企业党支部。

二、首个区域性党员之家成立

2002年底,宁波经济技术开发区与北仑区合并,实行“一套班子,两块牌子”管理模式,开启了新一轮大规模开发建设。在继续壮大石化、现代纸业、汽车及零配件、装备制造业等优势产业规模的同时,区域内开工建设了更多特色工业园区,以吸引更多中小微企业聚集。到2004年,北仑区域内90%以上的行政村都在破土建设,第二、第三产业占全年生产总值的比重已达96.6%,区域内人民群众生活水平快速提高,恩格尔系数为36.99%,达到联合国粮农组织界定的富裕水平。与此同时,北仑区流动人口占比已达42%。工业化和城市化进程加快,区域内城乡经济社会结构发生深刻变化,现实又催促着北仑区区域化党建需继续深入“无人区”展开探索。

2004年6月,大港工业城党员之家在大港工业城正式落成启用,这是北仑区首家区域性党员活动中心,旨在探索区域化、开放式的基层组织工作模式,实现党建优势整合及资源共享,从而全面服务企业党组织、党员和职工群众。这次探索是区域化党建从管理覆盖到探索实现组织效能的升级,标志着区域化党建理论的进一步成熟,同年10月,中共中央组织部召开全国街道社区党的建设工作座谈会,首次提出构建区域性大党建的工作要求。

三、党员服务中心升级

随着开发区经济高速运转,2006年北仑区已经成为浙江省重大项目规模最大、最为密集、产业配套较为完善的区域之一。同时,“人才强区”战略的实施,让北仑区对人才的吸附力持续加强,连续四年各类人才以年均9.8%的速度增长,北仑区成为宁波市外来人员流入最多的区域。随着人口流动以及就业形式的多样化,各类单位组织所承担的社会管理职能逐渐弱化,大量“单位人”快速转化为“社会人”,探索外来人员自治管理新方式成为北仑区的重要课题。流动党员、“口袋党员”的精细化服务和管理,成为破解这一难题的切入口。

彼时,党员服务中心是宁波市党建工作探索创新的一个特色品牌。党员服务中心的定位是基层党建工作的活动平台,除党务工作外,主要是服务党员,既包括为党员政治生活和精神文化需求提供良好服务,又包括为党员服务群众、服务社会提供协调组织、政策咨询等方面的服务。借鉴党员服务中心的思路,2006年6月,大港工业城党员之家扩建为面积近1500平方米的党员服务中心,配置了电子阅览室、图书室、健身房、书画室、党员远程教育室等功能空间,力图为园区企业里的党员打造具有幸福感和归属感的平台。2007年3月,中心进一步扩容,增设宁波市首个外来流动党员管理服务站,承接更多党员的服务需求。随着实体中心的运行,服务对象和内容不断丰富,区域化党建统筹下的公共服务中心平台雏形逐渐显现。

四、试点工业园区社区化服务

2008年,随着城市建设步伐加快,北仑区90%以上的劳动力转移到城镇第二、第三产业就业,区域内的城镇化率已近70%,远远领先于全国45.68%的平均水平,基层社会形态呈现更复杂的多样性交织。

首先,是数以千计的企业,尤其是中小企业集聚于不同的工业园区中,村、居、企交叉分布;本地城市居民、农村居民、外来人口混合居住的现象非常普遍,工业园区、外来人口集聚区、城中村、(工业园区)园中村、拆迁安置社区等新型社会形态不断出现,传统的建制村或城市居民社区都难以实现基层社会的有效管理。与此同时,北仑区与宁波经济技术开发区合并后,管理体制逐步调整,政府职能的转变和工作重心的不断下移,使得基层党组织承担的管理服务任务越来越重。尤其是大量中小企业的管理权限由街道承接,从服务居民到服务企业,小体量基层街道组织面临大体量服务需求的错位难题。

其次,2008年北仑区户籍人口人均地区生产总值已达到17797美元,北仑区处在社会转型期,多元化利益群体不断出现,利益诉求不断分化,给基层利益整合提出了新要求,需要建立有效的协商平台和协商机制。

面对现实,北仑区再一次大胆探索。2008年5月,北仑区委决定在大港工业城进行一次突破性试点,一改过去由政府设立园区管委会的惯例,将“区域化管理,社区化服务”的自治理念和模式“移植”到工业园区,成立大港工业社区,由社区来管理园区。借鉴和运用区域化党建理念,成立社区党委,在党员服务中心的基础上成立社区服务中心,并通过成立企业家联谊会和企业发展顾问团等协商议事的组织和机制,探索“三位一体”的基层组织体系,搭建一个区域化、开放式、社会化的公共服务平台,推进工业集聚区社区化服务工作,从而全方位服务量大面广的中小企业。

同年,朱红明(现任宁波市北仑区新碶街道大港工业社区党委书记)被调动至大港工业城任社区服务中心主任,主抓企业党建。在外资企业占比近80%的大港工业园区开展党建工作颇有难度,朱红明带领社工从解决社区企业的实际问题入手,通过盘活一块多年荒地,为企业职工建成文体设施中心,赢得企业信任,以此作为社区党建工作的突破口,开启了工业社区服务的新模式。

五、工业社区成为新型社区

随着大港工业社区的成功探索,以区域性党组织为核心、社区公共服务中心为平台、区域协商议事组织为基础的“三位一体”的城乡统筹基层组织新体系逐渐清晰起来。工业社区这种紧扣经济社会发展实际和产业集聚区特色而形成的新型社区,为精细化服务和管理中小企业集聚区域提供了清晰的路径与方法。

2011年7月,全国党建研究会在北仑区召开区域化党建与基层社会管理创新研讨会,充分肯定了北仑区的探索。会议指出,北仑区的这次实践是在城乡经济社会结构转型的背景下,以保持党的先进性为目标,以实现党的组织和工作覆盖、增强党建工作有效性为主线,按照区域统筹的理念,在一定的区域范围内统筹设置基层党组织、统一管理党员队伍、通盘使用党建阵地,推进党的基层组织及党员队伍资源有机整合和优化重组,以实现组织效能最大化、教育管理效果最优化、组织工作成本最低化和工作力量配备最强化的有益探索。

2014年12月,北仑区委出台《北仑区区域化党建2014—2018年规划》,全面规划推广社区化管理模式,此后,15个工业社区相继启动并全面开展工作。

在工业社区中,社区既是园区的“管家”,也是企业的“保姆”,不仅提供生产服务,还提供生活服务,打通了企业服务的“最后一米”。具体来看,其发展路径包括园区建社区、区域建联盟、量身建标准、联动建机制四个维度,如图1所示。

图1 工业社区发展路径

1.园区建社区,变“管委会管理”为“社区化服务”

北仑区坚持以组织体系的创新推动管理体制改革,重构企业服务的底层框架,确保服务管理“一个都不少”。

一是党建规划抓引领。北仑区委统筹考虑城市建设、产业布局等因素,以党建规划引领管理规划。按照管理幅度适中、产业相对集聚原则,北仑区委把全区工业企业集聚区域规划成三大片区11个网格(至今已调整为15个管理片区),以片区网格为单元,组建工业社区开展服务,零散分布的企业就近纳入城市社区,通过抓党建覆盖推动服务覆盖。

二是组织建设强统领。在划分片区的大框架下,北仑区以“应建尽建,兜底覆盖,动态管理”为原则,灵活设置组织架构,自上而下构建起区委、街道党工委、工业社区党组织、企业党组织四级党的组织体系,打造起全覆盖的组织链。在工业社区,首先形成以社区党委为领导、社区党群服务中心为依托、社区和谐共建理事会为支撑的“三位一体”的基层组织体系,进一步强化基层党组织的核心引领能力、社区党群服务中心的社会服务能力、和谐共建理事会的协商议事能力。社区成立了大党委,吸纳驻区单位、龙头企业、群团组织等为大党委兼职委员,形成服务企业的链条和枢纽。党委下设1+N的组织模式,“1”是指综合党总支,专门用于接纳未建党组织企业中的零散党员和流动党员,“N”是单独建立的企业党组织,两者之间实行动态调整、动态管理,充分发挥“1”这个功能型党组织孵化器和蓄水池的作用。

三是平台升级优服务。15个工业社区普遍组建党群服务中心,参照城市社区标准配备服务大厅,实行开放办公、实体运作;坚持党群服务、企业服务“两手抓”,让政府部门腾出精力抓好产业规划、招商引资和行政管理。据统计,2020年,15个工业社区覆盖的工业企业实现工业总产值2600多亿元,累计产生单项冠军、隐形冠军54家。

2.区域建联盟,变“单兵突进”为“集团作战”

中小企业对资源和服务的渴望更加迫切,而传统管理模式在整合外部资源上缺乏有效手段。北仑区以工业社区为依托,以区域、领域党建共建为抓手,突破了行政桎梏,形成了企业服务共同体。

一是组建“大联盟”。组织部牵头,发改、经信等部门共同组建锋领企服联盟和小分队,常态化下沉工业社区开展企业服务。锋领企服联盟整合了涉及小微企业服务和审批的25个区级部门,下设8支锋领企服小分队,下沉到工业社区,与社工一道为园区的小微企业服务。锋领企服小分队及时将收集到的各类问题反映到微信群里,各个部门的负责人则及时认领这些“疑难杂症”并“对症下药”。截至2021年8月,锋领企服联盟有25个涉企部门参与,50名优秀年轻干部组成8支小分队常驻社区,累计指导15家企业上市,帮助引进高层次人才128人。

二是做大“朋友圈”。在工业社区党建的基础上,北仑区各社区以党建共建为纽带,推动驻地单位、高等院校、金融机构等与工业社区建立党建联盟,通过资源共享、优势互补,提升区域党建工作活力,进一步集聚外部资源为中小企业服务。目前,区委已推动宁波职业技术学院、宁波边检站、农商银行等与工业社区建立校地联盟、警地联盟、银地联盟等。

三是延伸“左右臂”。北仑区积极培育专业型、公益型、文体型的企业社会组织,作为工业社区党组织开展服务的助手,调动社会力量参与企业服务。2021年3月,北仑区有企业社会组织400余个,涉及法律顾问、安全检查、员工培训等领域。

3.量身建标准,变“工业集聚区”为“社区共同体”

传统管理模式在实现“以人为本”这一核心要义上存在空白点。北仑区坚持生产性服务、生活性服务供给齐头并进,以标准化理念在“工业集聚区”打造“社区共同体”。

一是以标准配套聚人心。区委按标准推进每个工业社区至少配备爱心超市、交友联谊室、露天广场等6—8个标准化文娱功能场所,实现24小时对外开放;同时,整合园区各企业的职工学校、体育场馆等设施资源,实行标准化管理、共享共用,让园区充满社区生活气息。

二是以优质服务暖人心。区委联合中央财经大学,研究拟定覆盖园区公共治理、企业支持服务、员工保障增能和党群服务四大方面85项内容的“工业社区党组织服务标准清单”,保障中小企业员工同等享受暖心服务。比如,成立职工艺术团走进企业公益巡演,举办年度性“小候鸟”假日学校等。

三是以精细管理顺人心。北仑区建立健全首问负责、即时办理、承诺办理、全程代理等一套服务制度,推动治理和服务重心向基层下移,把更多资源下沉到基层企业和员工,提供标准化、精细化的服务。2019年1月至2021年3月,工业社区党组织牵头解决各类问题3235个。比如,针对君灵模具湖北籍员工的情绪问题,灵峰工业社区党委部署开展“鄂籍员工关爱行动”,安排党员结对联系1091名鄂籍职工,并开通心理咨询热线及时送去暖心关怀。

4.联动建机制,变“一家独唱”为“众人合唱”

为高效衔接以工业社区为平台的服务力量,为企业提供精干高效的服务,北仑区着眼服务长效,建立了一套服务闭环机制,奏响服务企业的全区“大合唱”。

一是企业“吹哨”、部门报到。工业社区党组织对企业反映的问题,分级分类办理:能自我解决的由社区党组织联动各企业协调解决;需要社区外力量支持的,工业社区党组织吹哨,相关部门、行业协会随叫随到。比如,新冠肺炎疫情防控期间小微企业外出招人难,工业社区统计用工需求,人社、交通部门联动服务,组团从外省接回近3万名职工。

二是全域联动、抱团发展。工业社区发挥区委两新工委牵头作用,建立“圆桌会议”制度,推动跨园区、跨街道、跨行业间的各类主体互联互动、协商共决。比如,新冠肺炎疫情防控期间为推动中小企业快速复工复产,区委发挥整体联动的机制优势,推动继峰、拓普、华朔、旭升4家龙头企业带动102家产业链上下游中小企业,10天内抱团复工。

三是全面体检、亮绩提效。北仑区改革考核考评机制,把服务企业成效、企业满意度测评结果作为工业社区党组织星级评定和业绩考核的重要依据,把机关部门服务企业成效作为民主评议机关的重要依据,把机关干部服务企业一线的表现作为干部考核、评优评先的重要依据,促使职能部门下沉力量、优化服务。

从实现治理体系和治理能力现代化的角度看,北仑工业社区的意义在于建构了一套“低行政成本,高服务质量,多元社会共治”的基层政企互动模式。经过多年的探索完善,这个模式已覆盖北仑区工业集聚区,15个工业社区党组织、112名社工,服务6000家工业企业、约30万产业工人,形成了从大港工业社区“一马当先”到全区“群马奔腾”的生动局面。

六、产城人文融合社区推动共富社会建设

2019年初,浙江省启动未来社区建设,旨在利用互联网、物联网、大数据、云计算、人工智能等先进技术赋能社区高质量发展,推动生活方式变革、生产方式重组、生态体系再造,寻找城市高质量发展转型的突破口。同时,根据浙江省“十四五”规划,浙江省将建设全球先进制造业基地。工业社区,无疑是未来社区与先进制造业有机结合的最佳载体。

时代赋予工业社区的使命还不止于此。2021年,《中共中央国务院关于支持浙江高质量发展建设共同富裕示范区的意见》发布,浙江继续扮演高质量发展开拓者的角色。根据浙江省的部署,北仑区以15个工业社区的创新基层治理实践,入选高质量发展建设共同富裕示范区首批试点之“建设共同富裕现代化基本单元领域”。

在共同富裕的时代背景之下,工业社区的建设方向更加清晰:一是以标准服务的均衡化供给,解决中小企业及产业工人发展不平衡、不充分的矛盾;二是以共建、共享、共治的“一统三化九场景”构建产城人文融合型的未来社区;三是以数字化改革驱动体制机制的系统重塑、服务效能的智治跃迁;四是在秩序和活力、发展和治理的协调中,高质量建设共同富裕现代化基本单元。

紧扣浙江省未来社区人本化、生态化、数字化三大价值坐标,北仑区将深入营造创业、邻里、医疗、低碳、教育、服务、建筑、治理、交通九大未来场景,展开工业社区全域推进、党组织强基、社区党群服务中心提升、锋领企服升级、社会组织连心行动、数字工业社区示范、“产业大脑+未来工厂”建设、高质量就业、产业工人技能提升、租赁住房保障、育儿友好型工业社区建设、文明创建、和谐工业社区建设、安全生产规范化创建等14项行动,全面构建面向未来、产城人文融合型社区。

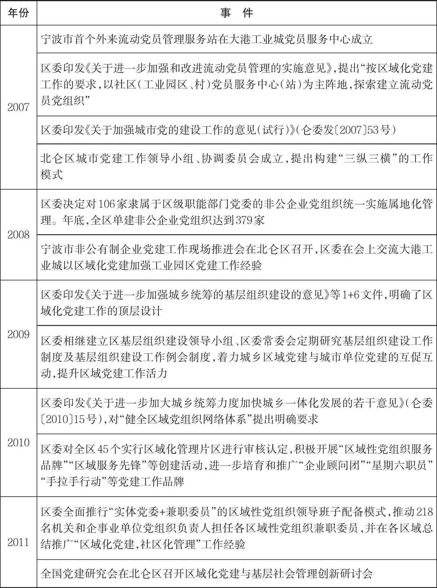
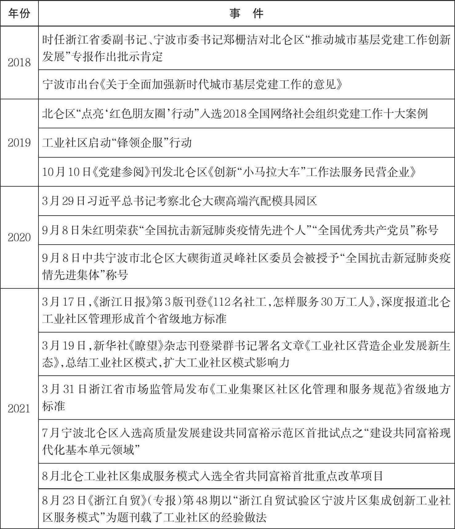
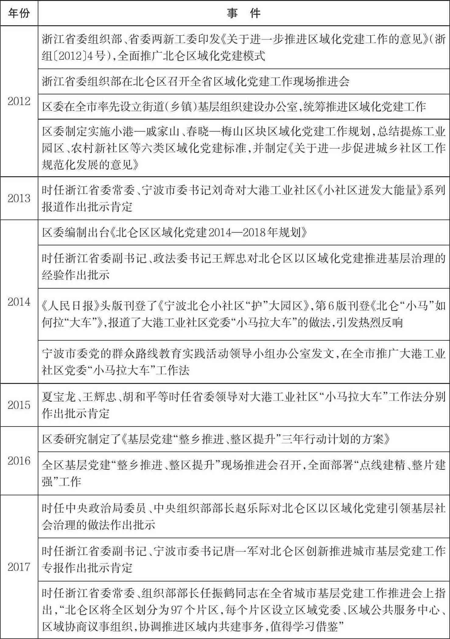
北仑区区域化党建及工业社区探索之路见表1。

表1 北仑区区域化党建及工业社区探索之路

续表

续表

续表 wnNfQMheW4t9liPDr0j8GFYdq+TH+IWMnfRv5ksgHI5mFLVQzTAmJItFkD7opxDq

点击中间区域
呼出菜单
上一章
目录
下一章
×