



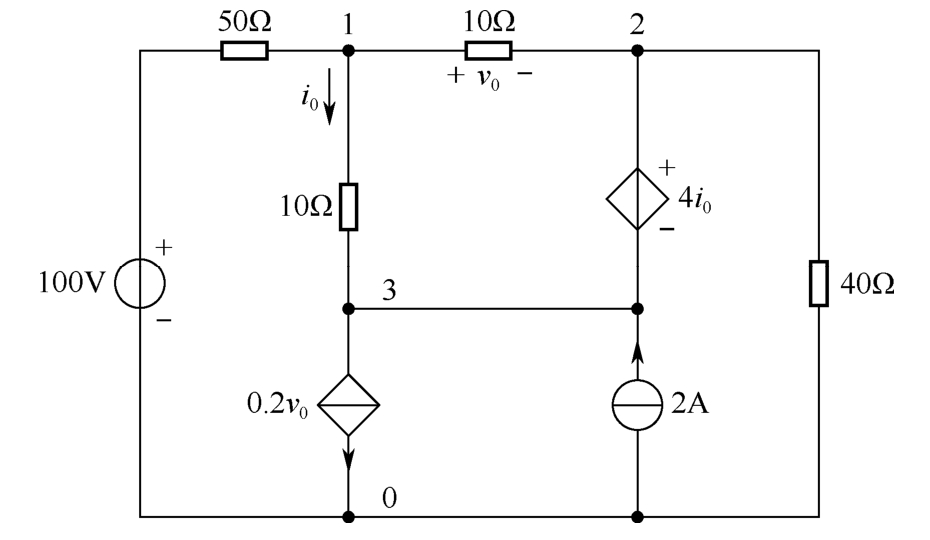
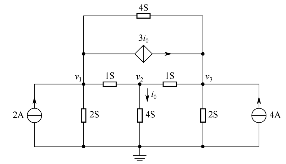
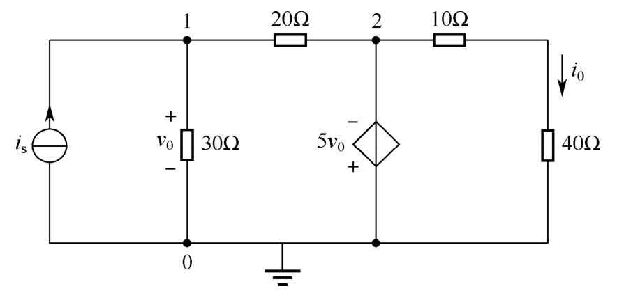
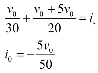
3-1 求图3-4所示电路的电流增益 i 0 / i s 。
图3-4 习题3-1图
解: 首先选定参考节点0,对于节点1有,
因此,
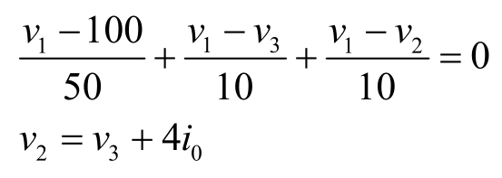
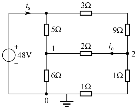
3-2 用节点电压法求图3-5所示电路的 v 1 、 v 2 和 v 3 。
图3-5 习题3-2图
解: 根据节点电压法有,
写成矩阵形式得,
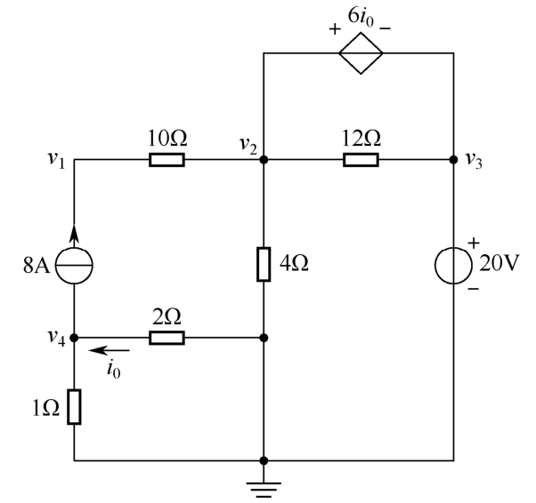
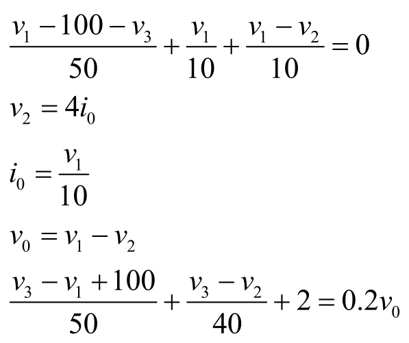
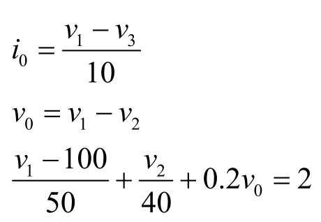
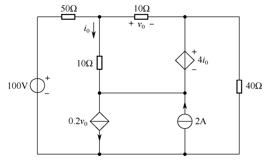
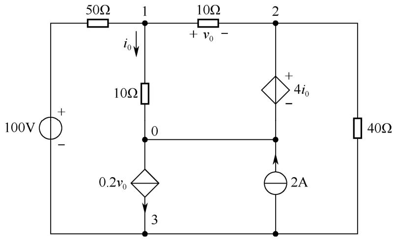
3-3 用节点电压法求图3-6所示电路的 v 0 和 i 0 。
图3-6 习题3-3图
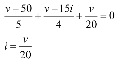
解: 根据节点电压法有,
写成矩阵形式得,
3-4 求图3-7所示电路的节点电压 v 1 、 v 2 和 v 3 。
图3-7 习题3-4图
解: 根据节点电压法有,
v 2 =12V
v 1 =-10+ v 2 =2V
v 3 =-20+ v 2 =-8V
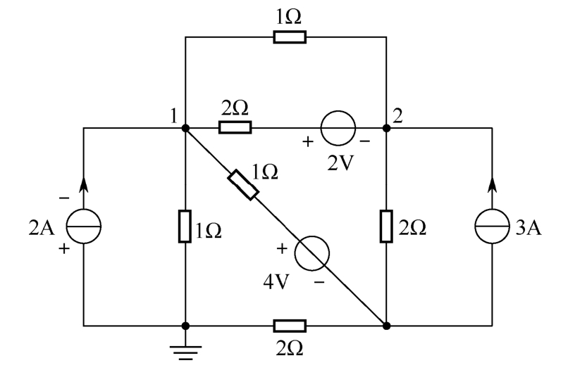
3-5 求图3-8所示电路的 v 0 和 i 0 。
图3-8 习题3-5图
解: (方法一)根据节点电压法,选取节点如下图,
图3-9 节点选取
由图可得方程,
写成矩阵形式得,
则,
(方法二)取中间节点为参考节点,根据节点电压法有,
图3-10 节点选取
写成矩阵形式得,
则,
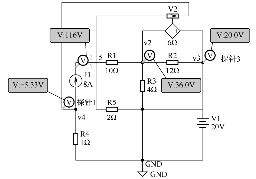
3-6 用Multisim软件求图3-11所示电路的节点电压 v 1 、 v 2 和 v 3 、 v 4 。
图3-11 习题3-6图
解: 仿真电路和结果如图所示。
图3-12 仿真电路图
由图可得节点电压为,
v 1 =116V, v 2 =36V, v 3 =20V, v 4 =-5.33V
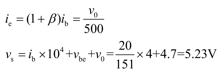
3-7 求图3-13所示共射放大器中,在 v 0 =4V、 β =150、 v be =0.7V的条件下,计算 v s 。
提示:晶体管输入电流与输出电流的关系为: i c = βi b ,发射极电流 i e = i b + i c 。
图3-13 习题3-7图
解: 根据节点电压法有,
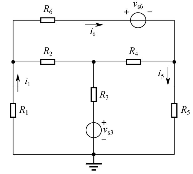
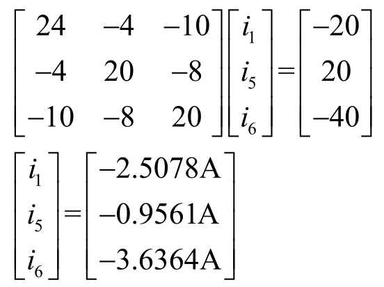
3-8 图3-14所示电路中 R 1 = R 2 =10Ω, R 3 =4Ω, R 4 = R 5 =8Ω, R 6 =2Ω, v s3 =20V, v s6 =40V,用支路电流法求解电流 i 5 。
图3-14 习题3-8图
解: 首先假设各支路电流的参考方向。
对节点列写KCL方程,
i 1 + i 2 + i 6 =0
- i 2 + i 3 + i 4 =0
- i 4 + i 5 - i 6 =0
对回路列写KVL方程,
R 2 i 2 + R 3 i 3 + v s3 - R 1 i 1 =0
R 4 i 4 + R 5 i 5 - v s3 - R 3 i 3 =0
R 6 i 6 + v s6 - R 4 i 4 - R 2 i 2 =0
写成矩阵形式得,
所以,
i 5 =-0.9561A
3-9 用网孔电流法求习题3-8(图3-14)电路中的电流 i 5 。
解: 网孔电流选 R 1 、 R 5 、 R 6 电阻电流,对回路列写KVL方程,
( R 1 + R 2 + R 3 ) i 1 - R 3 i 5 + v s3 - R 2 i 6 =0
- R 3 i 1 +( R 3 + R 4 + R 5 ) i 5 - v s3 - R 4 i 6 =0
- R 2 i 1 + v s6 - R 4 i 5 +( R 2 + R 4 + R 6 ) i 6 =0
将数据代入后写成矩阵形式得,
所以,
i 5 =-0.9561A
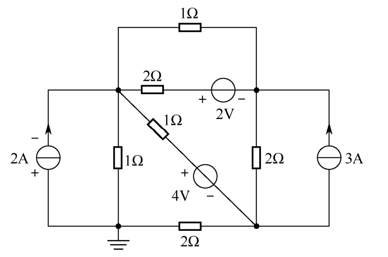
3-10 用网孔电流法求图3-15所示电路中的电流 i α 及电压 v 。
图3-15 习题3-10图
解: 用网孔电流法,对回路列写KVL方程,
21.5 i α -15×1.4 i α +2.5 i 1 =0
12.5 i 1 +2.5 i α +2×1.4 i α =14
-15 i α +17×1.4 i α +2 i 1 + v =0
写成矩阵形式得,
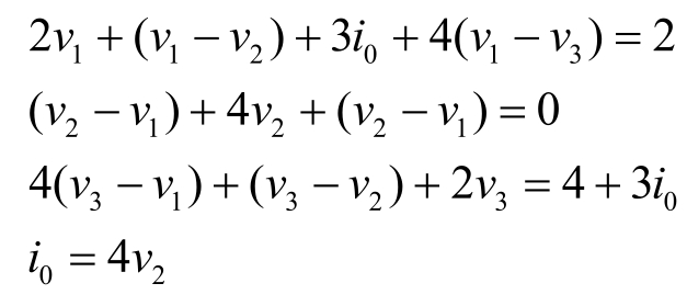
3-11 列出图3-16和图3-17所示电路的节点电压方程。
图3-16 习题3-11图1
图3-17 习题3-11图2
解: (1)使用节点电压法,选定的节点如图3-18所示。
图3-18 节点选取
对节点列写KCL方程,
(2)对于广义节点1、2列写KCL方程,
图3-19 节点选取
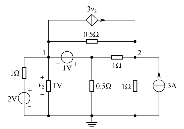
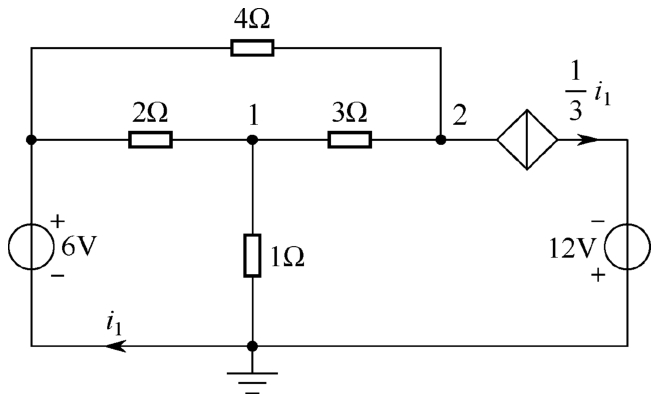
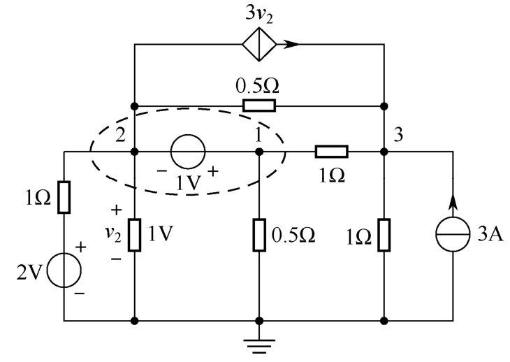
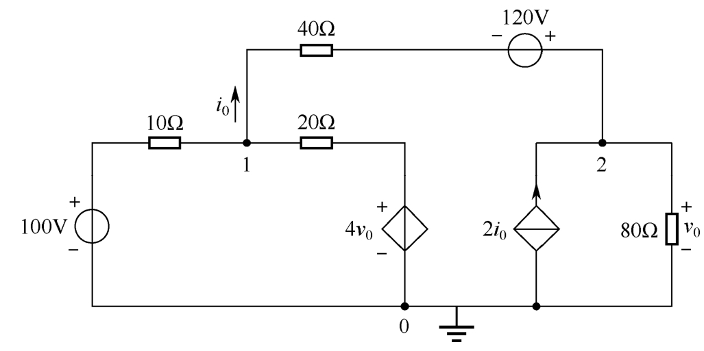
3-12 图3-20所示电路中电源为无伴(或理想)电压源,用节点电压法求电流 i s 和 i o 。
图3-20 习题3-12图
解: 使用节点电压法,对节点列写KCL方程,
写成矩阵形式得,
3-13 用节点电压法求图3-21所示电路中的电压 v 。
图3-21 习题3-13图
解: 使用节点电压法,对节点列写KCL方程,
所以,
v =32V
i =1.6A
3-14 用节点电压法求图3-22所示电路各元件的功率,并检验功率是否平衡。
图3-22 习题3-14图
解: 使用节点电压法,对节点列写KCL方程,
写成矩阵形式得,
则各元件功率为
P
6V
=-18W、
P
12V
=-12W、
=14W、
P
1Ω
=4W、
P
2Ω
=8W、
P
3Ω
=0W、
P
4Ω
=4W,所有元件功率和为0W,功率平衡。